文 | 浙商证券首席经济学家 李超 执业证书编号:S1230520030002
全文约1300字,阅读需要4分钟左右
内容摘要
>> 核心观点
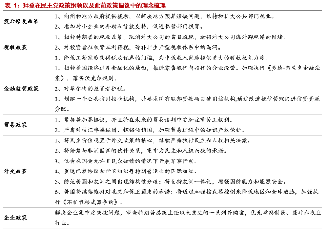
8月20日民主党结束为期四天的全国代表大会,会中正式提名拜登为总统候选人并发布民主党的政策纲要。相较特朗普,民主党及拜登在经济金融领域提倡:重基建、强税收、金融大监管;贸易领域提倡抱团对外;外交领域强调人权、气候和价值观。
>> 贸易政策:否认特朗普贸易战略,强调美加墨协定
一是彻底否认并计划废除特朗普的部分贸易政策,转为联合盟友成立贸易共同体对抗对手国的战略方式。除此之外,还需减少对全球产业链的高度依赖。
二是未来贸易协定应建立在《美墨加协定》基础之上,并加入有利于劳工的条款。
三是民主党将对任何通过汇率操纵、钢铝倾销以及不公平补贴等方式削弱美国制造业的对手国采取强硬措施,在保护知识产权和网络间谍活动防护等方面开展比特朗普政府更强有力的反击。
除此之外,如果拜登成功上任,在其“抱团对外”的贸易理念驱动下,拜登可能推进加入CPTPP联盟。
>> 税收政策:劫富济贫,民粹特色鲜明
计划取消特朗普的减税政策,对特朗普削减的大型公司税率进行回调,将遗产税上调至历史平均水平;额外对富人加税;额外加征资本利得税,填补非生产型税收漏洞;降低工薪家庭获得税收优惠的门槛,为中低收入家庭提供更大的税收抵免力度。
>> 金融监管政策:扭转过度金融化局面
扭转美国当前过度金融化的局面,继续执行将零售银行与投行业务分离的分业监管思路。除此之外,还将对华尔街的投资者征税。将严格执行《多德 弗兰克法案》,确保将沃克尔规则执行到位。
>> 基建投资政策:加大清洁能源和“铁公基”投资,以投资促进就业
一是在清洁能源、清洁交通、清洁制造业等方面开展历史性规模的投资,发起清洁能源革命。二是修复、更新并扩建高速铁路系统,发起美国的二次铁路革命。升级港口、水坝以及货运基础设施;建设50万个公共充电站,确保美国的基建在环保的前提下发展。三是大力投资5G和宽带技术。四是支持联邦政府在航空航天、人工智能、先进材料、生物技术和清洁能源等领域大力投资并创造就业机会。
>> 民生政策:多管齐下,保障中低收入人群生活水平
一是要扩大保障性住房供应,为首次购房者提供税收抵免;二是要扩大医疗补助计划,惠及当前没有医疗保险的人群;三是将最低工资水平提高至每小时15美元,保障工人权力;四是加大儿童教育投资力度,增加各州儿童保育补助金。五是加大对LGBTQ人群的歧视保护力度,攻击特朗普对国内歧视问题不作为的同时聚敛选票。
>> 外交政策:强调人权、气候问题,全方位推行美国价值观
一是对外继续严格执行人权相关法案。二是与盟友积极配合,发挥太平洋大国优势地位,塑造符合美国价值观的国际准则。三是仅会在国会允许且民众知情的情况下开展军事行动。四是把气候变化纳入外交和国家安全战略,恢复美国在全球气候变化问题上的领导地位,重返巴黎协议和世卫组织。五是修复被特朗普破坏的所有盟友关系。
>> 拜登胜选对资本市场的边际作用:短期利空美股
短期需关注拜登上任或民主党攻占国会两院的潜在可能以及对美股的负面作用。基本面上,拜登对大型企业征税且反对企业过分集中化的理念将压缩企业盈利空间,从分母端压低估值水平。流动性上,拜登强调加征资本利得税并采取系列措施扭转过渡金融化局面意味着美国可能面临流动性收缩。
中美摩擦强度超预期
近期视角
浙商证券宏观研究团队简介
免 责 声 明 |