文 | 浙商宏观李超团队
全文约20000字,阅读需要45分钟左右
内容摘要
>> 核心观点
2021年是十四五规划实施第一年,百年未有之大变局使得我国外部环境发生重大变化,大国博弈深刻影响中国经济各重要变量。在经历2020年“百年未有之大疫情”与各国应对采取的“百年未有之大放水”之后,各国的债务水平和宏观杠杆率都大幅攀升,西方现代货币理论大行其道,而我国在深化供给侧结构性改革过程中,首次提出了“跨周期调节”。
区别于过去的逆周期调节,经济不好就政策放松,经济过热就政策收紧,跨周期调节会考虑下一次经济下行压力大时,是否还有充足的工具可以使用,因此政策与过去相比更加节制,甚至在就业稳住的情况下,可以采取收紧货币政策应对金融稳定问题。我们认为,货币政策中介目标M2增速将回到2017-2019年类似的水平,即M2增速等于或略低于GDP增速+CPI,社融增速也会随之下移。相比于其他经济体,我国疫情控制最好、经济修复最快、国际收支改善最快,人民币应该处于升值预期。
在紧货币环境与人民币升值的组合下,人民币核心风险资产将会有相对突出的表现。股票呈现结构性慢牛,细分行业龙头受益于小企业订单转移,外资流入改善局部的流动性和估值提升。债券市场,随着央行从紧货币逐渐向紧信用过渡,市场利率的拐点可能早于经济基本面的拐点。中国经济本轮修复并未采取地产放松的方式,而是凭借降低企业成本,推动经济自然修复,凭借海外疫情供给缺口创造的出口拉动经济,一旦货币政策、财政政策边际收紧,会较快走向回落,利率债走向牛市格局,信用利差逐渐走扩。
1、全球再通胀:需求侧印度美国基建超预期,带动资源品国家复苏,进而带动制造业国家出口,美国加金砖带动全球经济复苏,政策没退出,引发需求拉动通胀。中东出现意外,油价拉动,供给拉动通胀。
2、国内出现信用收缩:中央经济工作会议与两会都是在经济较好状态下召开的,财政政策、货币政策、监管政策都会注意到收紧对经济的影响,但是可能形成共振。尤其是局部的风险点:如公开城投债。
目 / 录
正 文
> 大国博弈是提出跨周期调节的最大背景
在紧货币环境与人民币升值的组合下,人民币核心风险资产将会有相对突出的表现。股票呈现结构性慢牛,细分行业龙头将受益于小企业订单转移、外资流入改善局部流动性及估值提升。债券市场,随着央行从“紧货币”逐渐向“紧信用”过渡,市场利率的拐点可能早于经济基本面的拐点。中国经济本轮修复并未采取地产放松的方式,而是凭借降低企业成本,推动经济自然修复,凭借海外疫情期间供给缺口创造的超额出口拉动经济,一旦货币政策、财政政策边际收紧,经济增速会较快走向回落,利率债走向牛市格局,信用利差逐渐走扩。
> 经济增长表观增速高,趋势前高后低
>> 预计2021年政府工作报告制定经济增长目标为5.5%
2020年考虑到疫情,我国没有制定年度经济增长目标,我们认为2021年将恢复制定。十四五规划建议稿中更加强调创新、产业、市场和改革,我国经济已由高速增长阶段转向高质量发展阶段,正处在转变发展方式、优化经济结构、转换增长动力的攻关期,在强化“跨周期调节”不做持续强需求刺激的情况下,十四五期间老龄化驱动经济潜在增速下行是确定的趋势,预计十四五规划年均GDP增长目标可能设定为5%。在此情况下,2021年的经济增长目标大概率设定为5.5%。受2020的较低基数影响,2021年经济增速可能有明显的上行,我们的预测值为8.9%,但我们认为为了保证政府工作报告的连续性,2021年年度增长目标可能设为5.5%,并可超额完成。
>> 预计2021年全年GDP实际同比增速8.9%,四个季度分别为19.4%、8.1%、6%、4.8%
>> 消费:疫情影响趋弱,消费成为拉动经济增长的主动力
消费是“三驾马车”中受新冠疫情冲击最大的一项,也是向上修复空间最大的一项。
随着经济逐步回归合理增长区间,居民收入渐进修复,2020年Q3社会消费品零售总额单季增速转正至+0.9%,最终消费支出拉动GDP增长1.7个百分点,消费开始呈现出加速修复的特征。随着投资的逆周期拉动作用趋弱,消费将成为经济进一步改善的主要动力。
>>>预计2021年社会消费品零售总额增速15.3%
>>> 2021年“高社交属性”可选消费回升空间较大
按照受疫情冲击的大小程度,我们把消费品分为四类:(1)必需品,受疫情冲击较小,甚至有一定增益,如粮油食品、日用品、中西药品等;(2)“宅经济”相关的消费,受益于“居家隔离”,增速不降反增,如通讯器材、饮料、文化办公用品等;(3)“低社交属性”的可选消费品,疫情严控期间供给不足导致增速滑坡,消费场景恢复后开始迅速修复,如汽车消费以及家具、家电、装潢等地产后周期消费;(4)“高社交属性”的可选消费品或服务类消费,受制于“社交距离”的影响,该类消费受影响大且恢复较慢,如餐饮业、石油及制品、纺服鞋帽等行业。
>> 固定资产投资:预计2021年增速相比2020年有所回升,结构转变,制造业增速上行,基建增速小幅回落,地产增速保持韧。
2020年,为应对疫情影响,投资是重要发力方向。预计全年固定资产投资增速达到3%,其中制造业投资-2%,地产投资8%,基建投资2-3%。2021年,预计固定资产投资增速为4%,其中,制造业投资5%,地产投资6%,基建投资1%。四个季度固定资产投资当季增速分别为20%、3.6%、2.1%和0.3%,受基数影响,总体呈现前高后低、逐渐回落的走势。
结构方面,2021年,固定资产投资构成中几个主要项目基建、地产、制造业相比2020年将发生结构变化,制造业投资增速有望从2020年-2%上行至5%,实现更高的增速,对整体固定资产投资形成更强的支撑,除了高技术制造业支撑强劲外,主要来自于基建地产投资带动滞后需求、企业盈利转正带动库存小周期回升及行业出清推升数据。与制造业相比,基建投资增速受财政政策工具退出影响,将相比2020年有所回落,地产投资或可保持较强韧性。
>>> 预计2021年制造业投资增速5%:受益于利润回升带动库存周期及行业出清
预计2021年全年制造业投资增速为5%,2020年预测值为-2%。2021年回升幅度较大的核心原因一方面是延续当前的确定性修复态势,尤其是随着利润回升可能带动的新一轮库存周期,另一方面来自幸存者偏差。2021年四个季度增速预测值分别为28.2%、6.8%、2.7%、-1%。
首先,行业结构方面,预计高技术制造业投资仍然表现最好,是制造业投资的主要支撑。2020年1-9月高技术制造业投资增长9.3%,较前值继续提高0.4个百分点,且明显高于整体制造业投资,其中,医药制造业、计算机及办公设备制造业投资分别增长21.2%、9.3%。预计2021年高技术制造业投资仍将继续保持强劲增长。
除此之外,还有两项推升制造业投资增速的因素:
一方面,随着PPI的确定性上行及工业企业利润增速回升,库存周期上行周期即将开启,带动企业增加产能建设。10月PMI结构数据中,原材料库存指数下降0.5个百分点至48.0%,产成品库存大幅回落3.5个百分点至44.9%,呈现出了需求旺盛、库存被动去化的特征,我们认为企业利润维持正增长,目前库存已位于底部,即将开启去库向补库的切换,弱库存周期的启动也将带动制造业投资继续上行。
另一方面,从数据统计角度看,2021年可能出现行业出清带来幸存者偏差,使得制造业投资增速有超预期上行的表现。中小企业在疫情中首当其冲,2020年我国陆续推出多项结构性政策如再贷款再贴现、定向降准、两项直达实体的货币政策工具以定向支持中小企业,保证其资金链稳定,避免出现资金问题影响生产经营,进而稳定就业。我们认为虽然政策仍可能为小微企业提供一定定向支持,但将主要针对经营状况较好的企业,若延期还本付息的小微企业届时仍面临较大的经营压力,2021年二季度起可能陆续出现较大规模的小微企业出清现象,这部分企业订单将向中型、大型企业转移。从工业数据统计的角度看,其仅统计规模以上工业企业的经营数据,我们认为行业出清可能带来包括制造业投资增速、工业企业利润增速数据在内的相关工业数据有超出预期更高的表现,类似于2017年末至2018年的情形,但2021年的程度将有所减弱。
>>> 预计2021年地产投资6%
我们预计2021年地产投资增速6%,保持韧性,节奏前高后低,主因基于以下三点:
1、地产政策影响相对中性。后疫情时代,政策回归正常化过程中势必会出现阶段性的调整收紧,但不能线性外推为全面收紧。2021年,房住不炒的政策基调不会改变,因城施策的地产调控呈现结构分化特征,在打压投机性需求、防范潜在风险等方面“紧”,在保障无房家庭、积极吸纳高技术劳动力等方面“松”,预计地产政策的影响相对中性。
2、拿地仍有一定表现。首先,财政视角来看,短期难有机制替代土地财政,特别是在后疫情时期,2021年特别国债退出、新增专项债等显著缩量,专项债到期量也显著上升,土地出让是保证地方政府收入来源和偿还债务的重要方式,预计地方政府供地积极性不低。其次,勿高估三道红线等融资性政策安排对房企拿地积极性的冲击,人民银行副行长潘功胜表示 “这个规则是房地产市场长效机制建设的重要内容,也是房地产金融审慎管理制度的重要组成部分”,我们认为其核心目的是引导房企合理安排融资,增强自身抵抗能力,保障房地产市场平稳有序发展,并非强监管政策;同时,政策存在过渡期,房企有时间进行融资结构和负债结构的调整,不足以压制2021年拿地积极性影响。
3、建安投资相对具有韧性。首先,老旧小区改造和社区补短板的政策安排持续推进。2020年Q3,国办和住建部先后发布《全面推进城镇老旧小区改造工作的指导意见》和《开展城市居住社区建设补短板行动的意见》,旧改和社区补短板中满足新建房屋基础和开发主体是房企的,会纳入地产投资,将会对建安投资产生支撑。其次,2016年后,“预售-竣工”的预售未竣工面积持续累积,形成了一定的“待竣工库存”,在房地产长效机制引导下,在降负债、透明化经营等短期监管政策的要求下,房企有加速销售回款的压力和意愿,预售待竣工库存有望去化,预计2021年被动再投资链条将适当改善,对建安投资形成支撑。
综合来看,在政策影响相对中性的背景下,以及建安投资的相对韧性和拿地较为平稳的支撑下,我们预计2021年房地产开发投资同比6%。
>>> 预计2021年基建投资同比1%
预计2021年基建(统计局口径)投资同比为1%,节奏前高后低,基数效应导致Q1高增,Q2至Q4保持震荡。
财政回归常态,政策支持减弱。我们认为,后疫情时期财政大概率回归常态,对基建的资金支持回落,预计一般公共预算支出目标和政府性基金支出目标都将调低,同时特别国债退出,预计2021年地方政府专项债规模将调降至26000亿元,广义财政赤字从8.3%收缩至5.2%,广义财政资金规模的下降对基建投资的支撑力度也将边际下降。此外,后疫情阶段资金结构也将适当发生改变,基建(狭义)作为逆周期托底的政策工具,基建投资同比与非农就业具有很强的相关关系。2021年经济内生动力较强,对狭义基建的依赖度有限,我们认为财政资金(如专项债投向)可能将更多投放到两新一重、公共卫生基建、老旧小区改造等方面。2020年Q3已有反映,在六保、六稳目标有序推进背景下,基建托底的必要性下降,2020年5月到9月投向基建的比重持续下滑,由5月的60%下滑到9月的30%,同时出台政策允许已发行专项债资金调整资金用途。
重大项目对基建有一定支撑。重大项目是指符合各省市产业发展导向,对各省市经济社会发展具有重大影响和带动作用,投资规模大,按规定程序列入年度重大项目计划的固定资产投资项目;除了投资规模大外,投资周期相对较长,对固定资产投资和经济增长形成拉动作用也较强。通过梳理过往重大项目的投向来看,基建主要涉及城市更新、轨道交通、道路机场港口、城市安全、环境资源。我们预计,2021年作为十四五规划开年之际,一批新建重大项目和续建项目有望加速落地,将对基建产生一定积极支撑。
综合来看考虑重大项目的支撑和广义财政资金支持的下降,我们预计2021年基建投资同比为1%左右,Q1受基数效应影响增速较高,Q2- Q3维持震荡。
>> 三种力量支撑出口,进口稳步回升
>>> 影响2021年出口的两大机制
2020年“出口超预期强劲”是宏观重大预期差,在市场对外贸一片悲观预期中,我们在点评2020年4月出口数据时,坚定提出“中国供给填补海外供需缺口将带动中国出口超预期回升”,也是自4月起我国出口连续6个月保持正增长,印证我们观点。市场也从Q3起广泛接受我们的观点。
事实上,能够把握住本轮“出口超预期强劲”预期差的关键在于理解国内外供给对出口的影响机制,海外供给不畅、中国发挥供给优势形成出口的持续景气。当下,展望2021年出口走势,我们认为理解影响出口的两大机制是关键。
一是供给替代,根据能否带来永久性的出口份额提升,可以分为竞争性替代和非竞争性替代。在本轮海外疫情冲击过程中,竞争性替代表现较为突出,由于海外供给体系受挫,部分订单转移至我国,这种竞争性替代可以带来暂时性的出口景气,提升我国的全球出口份额,主要存在于低附加值的标准化产品和产业中,如印度疫情反复导致大量纺织服装订单转移至我国。此外,非竞争性替代带来的结果是出口份额的永久性提升,没有疫情和贸易保护冲击时,2013年后我国的全球出口份额提升相对较慢,主要受制于订单粘性、刻板印象、向外推广渗透难等因素,从全球供应链的结构调整较慢也可以印证;本次疫情导致全球供应链重塑,中国全门类工业体系和强大的供给能力发挥作用,依靠中国制造的强大实力成为全球供应链的重要支撑,一方面得益于中国产品具有更强的供给稳定性和性价比优势,另一方面受益于疫情带来的机遇期,突破了往常订单粘性、出口渗透率低等限制,由此带来永久性的出口份额提升,这种非竞争性的替代在家用电器、通用机械设备、医疗器械、专用设备等方面已有表现。
二是合作共振。由于全球经济、金融一体化程度的加深,叠加金融危机的全球化和各国逆周期政策的协同,全球经济、贸易表现出一定周期性共振特征,主要经济体之间的库存周期也伴生共振。本次疫情导致中国与海外主要经济体出现显著背离,海外疫情反复导致海外经济体工业生产持续低迷、整体库存持续下降、进口依赖度提升、贸易赤字恶化,中国则表现为经济领先性企稳、国内大循环畅通供应链、逐步开启补库周期、供给优势强化出口基础。未来不论是海外疫情有效防控还是疫苗广泛使用,海外供给修复将带来工业生产加速并开启补库周期。我们认为国内外库存周期共振将带动出口景气,主因在于我国处于全球产业链的中间环节,连接着原材料国和消费国,国内外补库共振将带动产业链上下游贸易增多,全球补库“合作共振”自然会利好我国参与全球产业协作较多的领域,产业内贸易链条值得关注。
>>> 预计2021年出口仍有较强表现
我们预计2021年出口仍有较强表现,前文所叙述的三种力量将在不同阶段发挥不同作用,判断不同阶段的重要前提是判断疫情走势、海外供需修复进程、疫苗广泛使用的时间点等关键变量。
预计疫苗广泛使用的时间点在2021年Q2至Q3。根据WHO数据显示,现阶段进入三期临床的疫苗进程达到11只,根据WHO和海外主流医疗机构评测,疫苗在2021年Q1起将逐步开始使用,被广泛使用且对抗疫产生实质性效用可能在Q2至Q3。
预计2021年上半年海外疫情扰动仍存。2020年Q4,海外疫情仍在发酵,新兴市场疫情仍为可控,由于自身抗疫能力所迫,在疫苗广泛使用并产生实质性作用前,新兴市场国家疫情大概率难有颠覆性改变,仍将受到冲击。近期欧洲疫情出现二次反弹,部分经济再度重启社交隔离措施,我们认为2021年Q1起欧美疫情将逐步开始可控,Q2疫苗广泛使用后将对疫情产生更强的抑制作用。
结合疫情和疫苗的前瞻判断,我们认为2021年海外供给的修复将是渐进、缓慢的,主要发达经济体的工业生产大概率在Q3修复至疫情前水平。需求端,受益于经济内生修复动力和偏消费的逆周期托底政策影响,虽然基数效应有影响,但经济需求恢复相对较快,我们预计,美国经济2021年维持稳态修复特征,欧日经济表现总体震荡,Q2可能美欧日等经济体的实际GDP同比可能出现顶点。考虑供需修复的节奏不同,我们预计上半年海外供需缺口仍存,下半年随着疫苗兑现和海外生产体系的修复,海外供给能力有望显著改善。
综合疫情、疫苗和海外供需的基本判断,我们预计,三种机制结构分化,将共同支撑出口表现较强,2021年全年(以人民币口径)出口增速为7.5%,节奏上,上半年略高于下半年,Q3弱于Q4。
2021年上半年,受益于海外供需缺口的存在,依托于强大的供给能力和产品竞争力,非竞争性替代将持续发挥作用,形成永久性的出口份额提升,部分机电设备、高新技术产品等领域出口相对受益,由于海外供给渐进修复导致供需缺口逐步收敛,非竞争性替代带来的出口景气会逐步下降,短期订单转移带来的暂时性出口份额提升也将逐步回到疫情前水平;另外,我们预计Q1起海外经济体供给渐进修复,将与中国形成全球补库共振,利好我国在全球供应链体系中渗透率较高的行业,产业内贸易可能表现较强,也将带动出口回升。
2021年下半年,非竞争性替代持续发挥作用,海外供给能力的快速修复对竞争性替代作用冲击较大,海外供需回升有利于全球补库共振,对我国出口的提振作用可能进一步强化。
>>> 预计2021年进口渐进修复
我们预计2021年进口(以人民币计价)增速为3.5%,节奏上表现为震荡特征。
疫情后,我们提出决定进口走势的核心逻辑是海外供给而非内需。短期进口增速可能因订单集中交付、备货补库等因素增长,但海外供给的修复节奏决定了进口的长期表现,影响海外供给修复的是疫情防控、疫苗广泛使用和复工复产进度。我们预计2021年进口增速为3.5%,总体维持震荡,上半年海外供给因素是主导,下半年内需产生的作用效果更大。
结合前文来看,预计2021年Q1海外疫情仍有压力,Q2-Q3疫苗广泛使用并产生实质性效果,2021年Q1起海外供给能力将随着疫情可控和疫苗使用渐进修复,海外主流经济体工业生产加速,将有助于我国进口增速的渐进修复。进入下半年,疫苗逻辑的兑现意味着海外供给能力修复至疫情前水平,全球供应链修复,海外供给对进口的压制作用减弱,内需对进口的决定性作用提升,我们预计2021年我国Q1至Q4实际GDP同比分别为19.4%、8.1%、6%和4.8%,在海外供给修复的背景下,下半年内需的适当回落对进口形成一定扰动。
坚持对外开放,扩大进口对进口也有提振。从政策角度来看,坚持对外开放、扩大进口战略是我国解决改革和发展问题的重要途径,是落实高质量发展、创新驱动等战略的抓手,我们认为,一系列扩大进口的政策措施也将对我国进口产生支持,进博会的平台效果、压缩《中国禁止进口和限制进口技术目录》等均有体现。
>> 工业增加值:工业回归常态,创新助力转型
展望2021年工业增加值走势,预测2021年规模以上工业增加值全年增速9.4%,四个季度分别为23.5%、7.8%、5.3%、4.7%。两个大循环发挥我国供给端优势,随着海外疫情的二次爆发,在2021年夏季病毒活性减弱以前或疫苗真正起效力之前,我国相比于海外的供给优势将持续存在,因此,2021年前两个季度工业生产大概率还会有较强表现。但2021年我国财政、货币政策将更加强调跨周期调节,过度宽松的政策逐步退出,财政方面赤字规模、专项债规模减少,货币政策信贷、M2、社融增速回落,同时,海外供给能力可能逐步恢复,三、四季度的工业增加值增速将逐步放缓,回归合理区间。
一季度的高增长受基数因素影响较大,2021年一季度,工业增加值同比增速受基数因素影响的幅度约为16.5个百分点。二季度工业增加值同比增速受基数因素影响的幅度约为1.2个百分点,三季度和四季度工业生产率先恢复正轨,基数因素影响约为0个百分点。
在大国博弈的时代背景下,科技战略制高点是必争之地,2021年是十四五规划的开局之年,科技创新将在我国未来现代化发展中占据核心地位。我们认为,虽然工业增加值增速趋势总体放缓,但高技术制造业增加值将有更大的亮眼表现。十四五规划建议中指出,“将瞄准人工智能、量子信息、集成电路、生命健康、脑科学、生物育种、空天科技、深地深海等前沿领域”。同时,“新基建”是助力制造业提质增效、向高技术转型的重要基础,预计在2021年的重大项目的占比将进一步提升。
>> 调查失业率中枢下降,关注结构性问题
>>> 伴随经济回归合理增长区间,调查失业率中枢仍有下降空间
新冠疫情对于劳动力市场造成了史无前例的直接冲击,2月调查失业率冲高至6.2%,较去年同期上升了1个百分点。但随着疫情防控和复工复产取得巨大成功,调查失业率也在逐月回落,截至三季度末已经回到5.4%,不但低于2020年6%的目标值,还低于2019年5.5%的目标值。
2021年调查失业率中枢仍有下降空间。其一,国内大循环已畅通,内需外需持续改善,PMI新订单指数连续回升,企业盈利修复、订单增多、产能利用率提高,相对应的用工需求也在不断提升。其二,服务业修复速率提升,线下消费场景逐渐放开,餐饮、酒店、旅游等行业逐步回归正常增长路径,其吸纳就业的能力将进一步体现。
>>> 预计2021年调查失业率中枢为5.2~5.3%,略高于2019年水平
我们预计2021年调查失业率中枢为5.2~5.3%,较2020年显著下降,但略高于2019年水平,主要考虑到以下因素:(1)劳动力市场需求端上升空间有限。2021年经济面临高斜率修复到正常化增长的过程,扣除基数效应后的增长力度较难回到疫前水平,用工需求改善空间有限。(2)劳动力市场新增供给压力不小。据我们测算2021年高校毕业生人数将再创新高,2020年因疫情留乡或返乡的农民工也将重返城镇,三季度外出农民工人数同比降幅已显著收窄。(3)就业优先政策延续,但财政保障力度难以维持。2020年大规模的减税降费政策不可延续,尤其是社保公积金减免缓缴政策到期后,企业用人成本将显著提高,部分员工面临裁员压力。
> 物价总体压力不大,二季度是高点
2020年新冠疫情发生后,全球主要经济体均采取了力度较大的宽松政策,我国央行也提出“保持M2和社融增速与名义GDP增速基本匹配并略高”,2020年M2增速中枢的确较过去三年出现了小幅上升。流动性宽松引发了市场对于再通胀的担忧,历史经验表明社融和M2增速大约领先GDP平减指数一年,但我们认为,2021年物价压力总体不大,更有可能呈现出温和通胀的局面。
一方面,中国本轮逆周期政策定力十足,坚持“房住不炒”、不搞“大干快上”,货币宽松主要是为了保居民就业和保市场主体,从金融数据看M2和社融增速没有出现显著抬升,从投资数据看房地产和基建投资均未出现过热的现象,因此需求拉动价格的效应存在,但强度有限。另一方面,我国已经实现疫情常态化防控下的复工复产,全球亦开始进入疫情适应状态下的经济弱复苏,供给收缩不可持续,成本推动价格的效应较难体现。
从节奏上看,二季度可能是全年通胀的高点。其一,由于2020年二季度需求较差、原油价格暴跌,翘尾因素在2021年Q2有所体现;其二,疫苗将在2020年底或2021年Q1大规模应用,Q2全球经济复苏斜率向上,需求快速改善,拉动物价指数上行。
通常我国政府保持物价稳定的目标是保持CPI在3%以下。2020年由于疫情加大了经济的预测难度,且制定目标之时CPI正处于全年高位,最终政府工作报告将CPI目标适度调高至3.5%,体现了保就业的目标优先于控通胀。然而,由于猪价高基数效应开始体现,四季度CPI将回落至1%以内,且调查失业率也已经稳步下行至5.5%以内,预计2021年CPI目标值将调回至3%。
>> 平价猪肉可期,带动CPI中枢下探
>>> 生猪供给确定性回暖推动猪价下行
生猪产能到底恢复的如何?由于官方统计口径几经修正,从农业农村部公布的月度环比数据已无法准确推测能繁母猪和生猪存栏的存栏总量。通过多种数据交叉验证,我们判断生猪产能已确定性回暖。
其一,从统计局口径来看,截至三季度末我国能繁母猪存栏3822万头,同比增长28.0%,生猪存栏达37039万头,同比增长20.7%,供给较2019年同期已显著修复。其二,饲料产量和猪瘟疫苗签发量逐月上行,可以验证生猪存栏量逐步增加的判断。其三,生猪出栏量恢复至2018年同期的七成水平,生猪屠宰量和猪肉产量基本上同步回升。
以生猪价格为观察主体的话,基本上四年为一个周期。理论上,从补栏能繁母猪到生猪出栏一共需要15~18个月的时间,因此猪价上行或下行周期应该为一年半左右,整个周期约为3年。但由于生猪养殖的集中度不断提升,猪周期的时间一般会被拉长;例如,当猪价上行到较高位置时,大型养殖户会产生猪价即将下跌的预期,从而导致补栏速度变慢。
以2018年6月为本轮超级猪周期的起点,预计2022年5、6月份将是生猪价格的底部,也就是为下一个猪周期的起点。
由于整体通胀的持续存在,历轮周期生猪价格中枢是逐渐上移的,更直观地说,饲料成本、人工成本和卫生防疫成本等持续温和上涨,养殖成本不断提升,尤其近几年政府大幅提升生猪养殖门槛,更是推高了生猪养殖成本。参考发改委公布的猪料比平衡点(即生猪与饲料单价的盈亏平衡点),2019年下半年以来生猪养殖成本已显著提升。因此,我们判断本轮猪周期的底部相较之前会略微抬升。
综上,我们预计2021年底生猪价格将跌至20~23元,对应的猪肉价格约为33~36元。
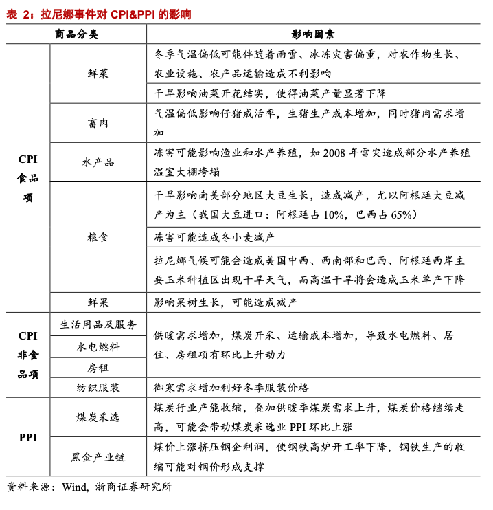
>>> 冷冬将至,“拉尼娜事件”将对物价造成一定扰动
2020年冬天大概率将形成“拉尼娜事件”,冷冬将对商品价格造成一定扰动。11月4日国家气象中心披露,2020年冬季,初步判断将形成一次弱到中等强度的拉尼娜事件,拉尼娜状态会在2020年冬季达到峰值,之后开始衰减。
拉尼娜事件是指赤道中、东太平洋海表温度异常出现大范围偏冷、且强度和持续时间达到一定条件的冷水现象。通常在发生拉尼娜事件的冬季,我国的寒潮冷空气活动频繁,中东部地区气温易较常年同期偏低,长江以南大部地区降水易较常年同期偏少。新世纪以来,对我国影响较大的拉尼娜事件分别出现在2000年、2007年(08年雪灾)、2010年、2011年和2017年。
我们梳理了拉尼娜事件可能对商品价格造成的影响。食品项中,由于影响动植物的生长或运输,叠加部分囤货心理,鲜菜、鲜果、畜肉、大豆等价格都会有一定影响。非食品项中,御寒需求增加利好服装项价格;冷冬导致供暖需求较强,而煤炭的开采、运输成本又会增加,PPI煤炭采选项以及CPI水电燃料项也有环比上升动力。其中,拉尼娜事件对于鲜菜价格的影响是最为显著的。
>>> 考虑基期轮换的调整
作为国际惯例,CPI每5年会经历一次基期轮换,CPI篮子的目录和权重均会进行调整。我国上一次CPI基期轮换为2016年,2016年1月开始使用2015年作为新一轮的对比基期,前三轮基期分别为2000年、2005年和2010年。2021年再次面临CPI调整,基期应为2020年。
基期轮换将会降低CPI食品项的影响。由于CPI篮子中各分项在5年中的涨价情况不一,即使保持权重不变仅进行基期调整,也会对CPI造成一定扰动。以食品CPI和非食品CPI为例,由于食品价格累计涨幅远高于非食品,食品CPI在同一个基期下对CPI的实际影响不断上升。2021年基期轮换之时,会将CPI各分项价格重新标准化100,相当于降低了CPI食品项的影响。
权重调整的具体方式有待统计局进一步明确,对于CPI的影响可能比较有限。根据统计局披露,新基期CPI篮子的权重主要来源于全国住户收支与生活状况最新调查数据,并参考了专项调查和行政记录等数据进行相应调整。通过观察历年全国居民消费支出占比的变化情况,可以看出居住、医疗保健等支出占比逐年提升,衣着、交通通信等支出逐年下降;但食品烟酒由于疫情的影响,趋势发生了反转,2020年消费占比明显提升。因为2020年数据受外生冲击影响较大,后续需要关注统计局作权重调整时是否会排除疫情影响。不过整体而言,最近居民消费支出篮子的变化较小,对CPI的影响比较有限。
>>> 预计2021全年CPI同比+1.4%
2021年非食品项的价格上升动力将高于2020年。疫情发生后,由于我国大力推动复工复产,供给修复速度显著领先于需求,因此价格上涨动力不足。而随着疫情防控取得巨大成功,经济持续向上修复,居民收入拾级而上,需求逐步企稳回暖,非食品价格也开始逐渐向疫情前水平靠拢。目前,电影院、剧院、旅游景点等线下消费场景几乎已全部放开,常态化防控下的复商复市取得了良好效果,且几乎没有因聚集或出行而发生疫情传播事件,居民消费能力和消费意愿都在持续复苏,对于非食品价格修复形成有力支撑。另外,2021年全球进入经济复苏周期,原油价格回升将带动CPI水电燃料项和CPI交通工具用燃料项上涨,PPI的持续修复也将向CPI进行传导。
综合食品端和非食品端的表现,预计全年CPI同比+1.4%。其中,四个季度分别为0.2%、2.1%、1.8%和1.5%。
>> 全球经济复苏,支撑PPI向上修复
2021年全球经济修复确定性较强。2020年由于疫情原因,工业品需求大幅下滑,虽然中国成功推动复工复产,但以一国之力较难带动全球工业品价格修复。目前海外疫情仍在蔓延,全球已进入疫情适应状态的经济弱复苏,供需自恰,大宗商品价格变动幅度亦有所收窄。不过,随着新冠病毒疫苗的大规模应用在即,2021年全球经济将迎来确定性复苏,需求有望改善,支撑PPI向上修复。
供需友好情形下,原油价格中枢有望上行。2021年全球进入疫后经济复苏阶段,复工复产带来原油需求上升,伴随化工企业产能恢复及出行需求回暖,原油需求将有所提振;供给方面,OPEC+减产协议将在整个2021年维持,原油钻井平台数量大幅下降的背景下,供给修复也较难一蹴而就。除了供需友好之外,流动性充裕、风险偏好抬升、弱美元环境等诸多因素均有利于原油价格回升。美国页岩油开采成本约在45~55美元,当油价回升至成本价上方时,供给端将逐步回暖,油价中枢难以大幅上行。考虑到产能修复存在一定的时滞,预计2021年布伦特原油价格中枢上行至50~55美元/桶。
价格整体大幅上涨的动力不足,2021年大宗商品将呈现结构性分化。虽然2021年经济复苏确定性很强,但由于缺乏“工业品需求发动机”,较难出现大宗商品价格普遍抬升的情形。百年未有之大变局下,中国坚持“房住不炒”的决心很强,难有行业像地产可以带动上下游诸多行业形成强有力的需求共振;美国第二轮大规模财政刺激计划尚未出炉,若拜登当选则更倾向于清洁能源和绿色基建,不如传统“铁公基”对于工业品的价格带动作用强;印度受疫情影响严重,原本缺钱的印度政府更加捉襟见肘,预计疫苗大规模应用的时间也会晚于发达国家,5年5万亿美元的基建计划较难兑现。当下,中国、美国、欧洲、日本都有计划发展清洁能源,锂、镍、钴、铜等有色品种有较强需求,新型基础设施建设对银价、铜价也将形成强力支撑。
预计2021年PPI同比+1.9%,翘尾因素影响下,5月PPI高点可能达到3.8%,四季度分别为0.2%、3.4%、2.4%和1.7%。
>>预计GDP平减指数二季度达到高点,全年名义GDP增速为10.7%
由于我们预测CPI和PPI同比的高点都出现在2021年二季度,GDP平减指数也将在二季度达到峰值,之后平缓回落,预计2020Q4和2021四个季度的平减指数预计分别为-0.4%和+0.2%、+2.7%、+2.1%、+1.6%。
结合对于通胀和实际GDP的判断,我们预计2020Q4名义GDP为5.5%,2021年全年名义GDP为10.7%,其中四个季度分别为19.6%、11.0%、8.2%和6.5%,一季度冲高,二季度保持在10%以上,之后逐渐回落。
>> 预计2021企业盈利微升至4%
影响企业盈利的三种机制和两个信号。影响工业企业盈利变化存在三种机制,分别是价格变动、物量变动和营业收入利润率的变动,量价决定了整体的营收水平,利润率的变化决定了企业盈利空间的变化,我们一般使用PPI、工业增加值和营收利润率数据进行研究。判断企业盈利的变动趋势还需要关注两个重要的信号,其一:营收利润率同比的拐点往往领先于工业企业盈利同比的拐点;其二:库存周期,补库周期的初期,企业盈利往往上行较快,随后企业盈利涨幅收窄,补库周期逐步见顶。
预计2021年工业企业盈利维持正增长达到4%,较2020年小幅微升。2021年,我们预计国内大循环和国际国内双循环互促的新发展格局继续发挥作用,消费、出口和地产等数据有助于维持经济景气,叠加补库周期的逐步开启,PPI将渐进回升,工业生产加快,企业营收提升带动营收利润率的改善,经济回升成为支撑企业盈利的主导逻辑,企业盈利增速有望较2020年小幅度微升达到4%左右。
如何看待疫情冲击、政策对冲和基数效应?我们认为,2020年实施了大规模减税降费、财政贴息等降成本政策,一定程度上对冲了疫情和低油价导致的经济增长下滑和工业品通缩对企业盈利的冲击效果。2021年,降成本退出或力度下降将对企业盈利产生一定的拖累作用,如何理解?事实上,从全年视角来看,2020年疫情冲击产生的“坑”被降成本政策“填平”了,相当于一堆利空和利多因素在2020年对冲后消失了,因而在预测2021年全年企业盈利增速时,基数效应并不会成为重要扰动因素,通过经济趋势和三种影响机制加以判断即可。我们认为,疫情对企业盈利的冲击更多反映在节奏上,预计2021年工业企业盈利将出现明显的“前高后低-逐步下降”的特质,其中2021年Q1末、Q2末、Q3末和Q4末累计同比分别为38%、15%、9%、4%。
2021年,我们将迎来一轮较弱的补库周期。我们预计2021年经济增长将保持积极修复态势,消费、地产等内需有较强表现,中国供给优势、全球补库共振带来的出口景气也能延续,在2020年PPI、企业营收利率等数据已经领先性触底、企业营收和利润向好的背景下,基于较强的需求预期,我们预计2021年工业生产将会加速,产能利用率和工业增加值同比也将改善,有助于进入新一轮补库周期,但在房住不炒的政策基调下,地产政策是结构性的调整,没有强劲的地产政策放松支撑,本轮或是一轮较弱的库存周期。行业逻辑上,我们建议关注出口景气相关行业,持续看好由中国供给优势突出带来的永久性出口份额提升,在电气机械、家电、计算机通信、专有设备等行业方面已有体现,全球补库共振逻辑下,我们看好我国在全球供应链中参与程度较高的行业,补库共振有利于产业内贸易的景气。
>> 我们将迎来一轮较弱的补库周期
>>> 库存周期的两个决定因素
库存周期的核心是把握需求波动。库存变动的本质是供需调整的结果,需求端关注投资、消费相关的内需和出口相关的外需,供给端的变动可跟踪工业生产数据予以判断。进一步分析,企业的工业生产决策源于对需求信号的观察,不论是原材料采购、仓储、运输,还是生产环节,企业都可以根据自身对需求信号的判断进行调整,因此可以理解为供给变动取决于需求变动,以此推论得出“库存周期性变动的本质是需求周期性的变动”。2000年以来我国已经经历了数轮库存周期,通过历史周期的综合印证,我们认为,我国库存周期内嵌于两条重要影响机制,内需核心关注地产政策周期,外需关注出口。
内需核心关注地产政策周期。自2008年以来,中国经济形成了大致3年左右的周期性特征,库存周期内嵌于经济周期,我们认为影响我国经济周期的核心是房地产政策周期。由于我国经济结构的特殊性,房地产与多数行业存在着上下游的产业链联系,如上游水泥、建材等原材料行业,下游汽车、家电、家具等后周期行业,以及银行等生产性服务业,房地产的周期性波动成为决定中国经济走势的重要因素。
2008年之后地产行业景气度与政策有着密切的关系,货币政策和限购、限贷、首付比、限售等调控政策的放松和收紧都能引起地产行业快速变动。由此可见,地产政策是房地产周期变动的核心致因,影响我国经济周期的关键也自然成为了房地产政策周期。库存周期也受地产政策周期影响,我们看到在房价见底之后的6-18个月中,库存周期会完成筑底反弹转向主动补库存阶段。2016年以来,因城施策的政策基调导致地产政策周期出现结构性变化(棚改货币化带来的结构性放松),进而导致库存周期出现一定的异化,各个阶段的表现与此前也有不同。
外需关注外需景气和出口变化。影响库存周期的还有外需景气,主要表现在出口和FDI上,21世纪初期,出口和投资是三驾马车中拉动我国经济增长的重要方式,外需景气和产成品库存同比表现出较好的联动关系。2008年后,我国参与全球贸易的程度提升,全球金融、经济危机和应对危机的逆周期协同政策导致全球经济的周期性波动趋同,库存周期的共振特征开始显著出现。同时,后次贷危机时期,中国经济增长方式逐步转向扩大内需提振经济,增长的外溢效果带动欧美、金砖国家的经济景气上行,反过来又通过进口拉动中国经济。疫情发生后更是如此,年初因为疫情和隔离政策导致库存被动累积较多,受益于出口景气的行业库存去化更快,也更早的进入补库阶段。
>>> 我们将迎来一轮较弱的补库周
我们认为2021年中国大概率将进入一轮较弱的补库周期。为什么是一轮较弱的库存周期?我国库存周期内生地受到房地产政策周期(包括与之配合的货币政策等)的影响,百年未有之大变局和大疫情背景下,我国仍坚守房住不炒,体现政策定力。没有地产政策配合的库存周期较难形成强势补库,难有行业像地产可以带动上下游众多行业形成补库共振,未来可能是一轮较弱的补库周期。
什么驱动了本轮补库周期?两个大循环带来的内外需求共振。
国内大循环扩大内需促进补库。我们预计2021年经济增长将保持积极修复态势,消费、地产等内需有较强表现,在2020年PPI、企业营收利率等数据已经领先性触底、企业营收和利润向好的背景下,基于较强的需求预期,我们预计2021年工业生产将会加速,产能利用率和工业增加值同比也将改善,有助于进入新一轮补库周期,但在房住不炒的政策基调下,地产政策是结构性的调整,没有强劲的地产政策放松支撑,本轮或是一轮较弱的库存周期。
国内国际双循环提振出口带动补库。结合出口判断,我们预计2021年,出口景气的持续性可能相对较长,上半年,在疫情持续发酵且疫苗广泛落地前,海外供给渐进修复,中国填补海外供需缺口的逻辑仍发挥作用,竞争性替代的行业逻辑走弱,非竞争性替代的行业逻辑有韧性,海外补库周期对我国出口的提振适当显现。根据目前疫苗研制进度和海外主流医学机构观点,疫苗广泛使用的时间点可能是Q2至Q3,我们认为疫苗广泛使用后,将对海外供给的修复产生较为积极的影响,由此带来竞争性替代作用的减弱,并加强补库共振逻辑,提振下半年的出口,带动我国库存周期上行。从行业表现来看,我们上半年短期看好受益于竞争性替代的中上游产业和标准化产品,持续看好由中国供给优势突出带来的永久性出口份额提升,在电气机械、家电、计算机通信、专有设备等行业方面已有体现,看好后续补库共振阶段,我国在全球供应链中参与程度较高的行业,补库共振有利于产业内贸易的景气。
1、全球再通胀:需求侧印度美国基建超预期,带动资源品国家复苏,进而带动制造业国家出口,美国加金砖带动全球经济复苏,政策没退出,引发需求拉动通胀。中东出现意外,油价拉动,供给拉动通胀。
2、国内出现信用收缩:中央经济工作会议与两会都是在经济较好状态下召开的,财政政策、货币政策、监管政策都会注意到收紧对经济的影响,但是可能形成共振。尤其是局部的风险点:如公开城投债。
近期视角
【浙商宏观||李超】5月进出口:为什么我们前瞻提示出口无需悲观?
[ 4 ] 货币政策
【浙商宏观||李超】7月金融数据:M2和社融增速哪个对于股市更重要?
[ 5 ] 十四五规划
【浙商宏观||李超】创新、产业、市场、改革——五中全会公报划重点
[ 6 ] 中观产业景气观察
浙商证券宏观研究团队简介
免 责 声 明 |