文 | 浙商证券首席经济学家 李超 / 林成炜 执业证书编号:S1230520030002
全文约9000字,阅读需要25分钟左右
内容摘要
>> 报告导读/核心观点
拜登整体内阁从政经验丰富,执政理念与拜登的政治风格较为契合。
>> 拜登整体内阁构成均有丰富的从政经验,且女性和有色人种构成偏多
从整体构成来看,拜登当前的内阁成员具有鲜明的建制派特征,全部23位内阁成员在此前均有丰富的政府工作经验,执行对外策略的范式将比前任政府更为成熟,但相对而言政策的可预期性也更加明显。从人种、性别构成来看,拜登的内阁成员中有48%的女性成员、57%的有色人种成员,两项比例均远高于特朗普与奥巴马政府,说明拜登在组建内阁时可能已充分考虑美国当前所存在的社会矛盾,预计任期内解决美国国内的民众撕裂问题将是重点议题。
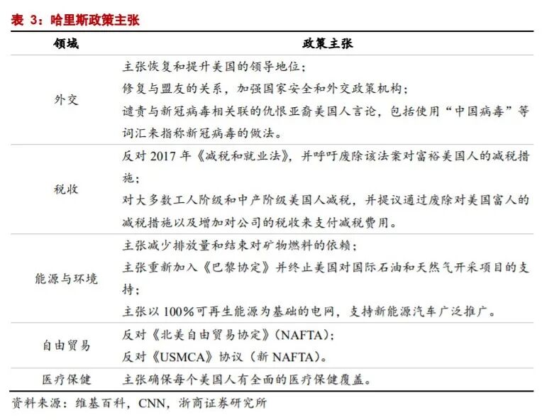
>> 副总统哈里斯:预计上任后将专注于内政,解决美国的社会撕裂问题
过去主要专注政法工作,经贸领域经验较少。预计未来仍将主要侧重于内政领域的工作,重点推进诸如女性平权、LGBT权利保护等领域的工作。另外,对隐私保护的注重也可能促使其进一步参与或推动拜登对大型科技企业的反垄断工作。
>> 拟任国务卿布林肯:重返多边主义,有干涉他国内政的“黑历史”
对华政策上,将推动重返多边主义,通过联合盟友并制定经贸规则的方式,在贸易、科技等问题上对华进行制衡。贸易领域,大概率将重返CPTPP,可能在其重返协定后进一步深化协定在国企以及劳工等领域的约束认为美国应该建立更严苛的国际贸易规则而不是通过简单退出的方式来制衡中国。国际政治方面,布林肯可能推动重返多边主义,与欧亚地区深化合作关系制衡“一带一路”对欧洲、中亚、东亚的影响力;亚洲领域可能继续推动奥巴马政府时期的“重返亚太”理念。干涉他国内政方面,布林肯可能继续在种族、地缘政治领域推动美国霸权。
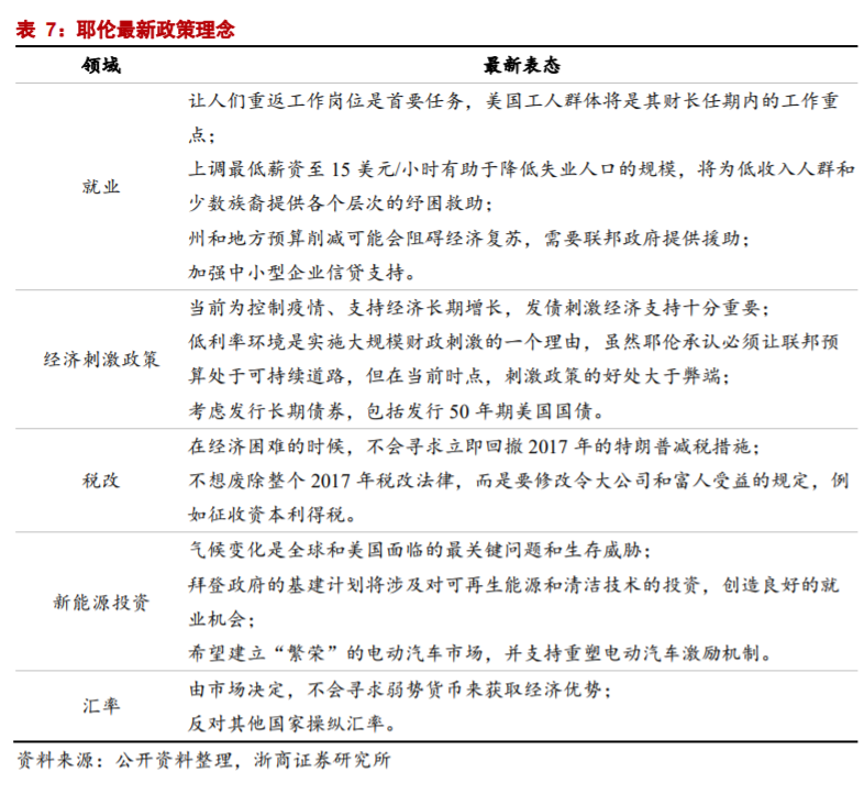
>> 拟任财长耶伦:预计上任后将维持“渐进式”的鸽派执政理念
一是进一步支持拜登1.9万亿美元的《美国救援计划》,但最终立法规模仍取决于国会。鉴于耶伦的财政理念,预计民主党将在国会谈判过程中坚守地方政府援助规模,最终方案可能仍需财政调解方可立法。二是加税政策可能需2022财年方可落地,对长期赤字仍将采取审慎态度。三是寻求发行更长规模的美国国债,长期国债供给的增加可能进一步提升美联储开展扭曲操作的可能性,在长期国债比重增加、政府债务可持续性的理念组合下,美国国债收益率曲线可能进一步扁平化。四是可能在就业领域研究进一步支持措施,“购买美国货”以及“吸引制造业回流”等理念可能在耶伦任期内获得进一步财政支持。
>> 拟任贸易代表凯瑟琳:贸易谈判好手,具备丰富的中美贸易交涉经验
一是凭借丰富的贸易洽谈经验推动重返CPTPP,加强现有协定在劳工等领域的整体约束;在修复与贸易盟友的破裂关系上发挥更大作用。二是可能在贸易领域进一步制定对华的针对性措施,其上任后中美一阶段贸易协定存在调整的可能。
>> 内阁以外关键成员对政治和经贸环境的影响
拟任国家安全顾问沙利文:外交政策上,沙利文主张依靠同盟实现扩张性的对外政策,对中国将采取合作与竞争的双轨策略。预计将利用广泛的盟友关系在地缘政治、高端科技等领域发起与中国全方位的竞争,重塑美国在外交与经济政治领域的强势话语权。
拟任证券交易委员会主席詹斯勒:曾参与制定《多德-弗兰克法案》并引入沃克尔规则,管理理念鹰派。预计上任影响如下:一是可能加强流动性或衍生品领域的金融监管。二是主张对数字货币实行严格的监管监控。三是基于其对上市公司的管理经验,詹斯勒上台以后可能进一步推动《外国公司问责法案》的严格执行。
中美摩擦超预期。
目 / 录
正 文
拜登内阁从政经验丰富,女性和有色人种占比较高
部分重点内阁成员的经济政治理念
> 副总统-卡玛拉哈里斯:预计将专注内政,解决美国的社会撕裂问题
> 拟任国务卿-安东尼布林肯:重返多边主义,有干涉他国内政黑历史
布林肯在外交理念上强调干涉主义、价值至上与加强多边主义合作解决国际问题。干涉主义方面,指运用武力、外交等各种手段积极介入他国内政。奥巴马执政时期,布林肯曾主张美国入侵伊拉克,并建议奥巴马政府积极干预中东事务,包括打击卡扎菲和介入叙利亚局势;曾指责俄罗斯破坏乌克兰东部现状,是对俄制裁的重要推手。其次是价值至上,即注重民主与共同价值观并将其作为衡量对象国关系的重要标准,曾倡导美国应该积极与其共享价值观的“民主国家”进行更紧密的合作。最后强调加强多边主义合作解决国际问题,布林肯在奥巴马执政期间曾肯定世贸组织的影响和作用,也积极支持美国重返《巴黎协定》和世卫组织。对华政策上,布林肯一直将中国视为美国的最大挑战:在经贸领域,布林肯并不认可中美一阶段贸易协定,认为特朗普在贸易摩擦领域选择的方式并未发挥美国在国际规则制定上的核心优势;高科技领域,布林肯在对华科技制裁上持强硬态度;在涉中国内政问题上,布林肯曾介入中美南海争端,2015年蔡英文作为民进党总统候选人访问美国时,布林肯曾接见并安排其造访白宫,有意加强与台湾地区的关系,多次在内政领域对中国发起挑战。
布林肯担任国务卿后,在对华政策上,将推动重返多边主义,通过联合盟友并制定经贸规则的方式,在贸易、科技等问题上对华进行制衡。本周布林肯在参议院外交关系委员会的确认听证会中表示尽管不认同特朗普对华方式,但赞同特朗普政府对华强硬的基本原则。贸易领域,大概率将重返CPTPP,当前拜登政府对于我国发声愿意加入CPTPP尚未做明确表态,但可能在其重返协定后进一步深化协定在国企以及劳工等领域的约束。布林肯并不反对中美合作,但预计将推动合作在对美国更有利的规则环境下开展。在影响美国国际地位(例如经济、科技、国际影响力)的议题上,美国应该建立更严苛的国际贸易规则而不是通过简单退出的方式来制衡中国。国际政治方面,布林肯可能推动重返多边主义,与欧亚地区深化合作关系制衡“一带一路”对欧洲、中亚、东亚的影响力;亚洲领域可能继续推动奥巴马政府时期的“重返亚太”理念。干涉他国内政方面,布林肯可能继续在种族、地缘政治领域推动美国霸权以及所谓的“民主价值观”,预计力度相较特朗普不会有明显缓和。
> 拟任美国贸易代表-凯瑟琳泰:贸易谈判好手,丰富的中美交涉经验
内阁以外关键成员对政治和经贸环境的影响
> 拟任国家安全顾问-杰克沙利文:主张与中国合作、竞争双轨
中美摩擦超预期。
近期视角
[ 1 ] 年度策略报告
浙商证券宏观研究团队简介
免 责 声 明 |