文 | 浙商证券首席经济学家 李超 / 张浩 执业证书编号:S1230520030002
全文约10000字,阅读需要25分钟左右
内容摘要
>> 核心观点
人民币升值和紧货币环境利好作为核心资产的一线楼市,疫后房价涨幅显著,未来仍有上涨压力,房住不炒和大国大城战略下,扩大供给是稳一线城市房价的关键。
>> 一线城市房地产是中国房地产市场中的核心资产
2021年我们预计,人民币上半年渐进升值有望触及6.3,实际GDP同比8.9%,CPI同比1.4%,M2增速回落至9%左右,M2冗余回归负值,市场将重回紧货币环境。人民币升值和紧货币环境利好核心风险资产。一线城市房地产是房地产市场中的核心资产。2020年下半年货币政策正常化,流动性环境逐步收紧,地产政策也配合调整,但一线城市的房价增长依旧保持较强动力,原因在于货币政策影响总体流动性,流动性自身会进行结构调整,总量政策无法改变追逐核心资产的目标。
>> 大国大城战略必须解决优秀人才向大城聚集形成的房地产需求
新时代城镇化发展核心是坚持以大城市为中心引领城市群发展,我们认为大城市在要素禀赋、产业基础、基础设施、配套服务等层面优势突出,是提升经济效率的必经之路,是产学研一体化带动科技创新的基础,是借助辐射作用拉动周边城市制造业发展的重要力量。大国大城叠加抢人大战政策,决定了优秀人才及高收入群体进一步向大城市聚集,这要求大城市必须给予相应的房地产供给,落实加快完善长租房政策、增加商品房供给、人才公寓供给、增加土地建设租赁住房等政策扩大供给。
>> 当前一线城市房价根本原因在于供需缺口,货币仅是催化剂
当前我国房地产市场仍处于成长期,需求相对旺盛且持续大于供给,货币超发不是一线城市房价上行的根本原因,只是催化剂,控制货币并不能稳住房价。一线城市房价的上涨本质是供需缺口,高技术高收入人群持续的净流入决定了一线城市的房地产需求具有持续性,单纯压制需求的调控政策效果较差,主因在于政策并未本质上的导致需求灭失,只是导致需求后置,人口持续流入会使得需求释放后,潜在购房需求会迅速释放导致一线城市房价快速涨价,因此稳定一线城市房价的关键在于扩大供给。
>> 十四五规划应有确定性的房地产建设规划稳定长期供给预期
十三五期间,北京市房地产建设在原“十三五规划”的方向性基础上,进一步明确商品住房、保障性住房、棚改安置房任务目标,相比于上海深圳等城市更有利于稳定长期供给预期。上海市“十四五”规划《纲要》对建设规划在房地产供给上并不明确,主要侧重于旧改、租赁住房建设。虽然各地都强调坚持“房住不炒”的原则,但在房地产供给未有明确规划的情形下,将导致房地产价格上涨预期难以改变。
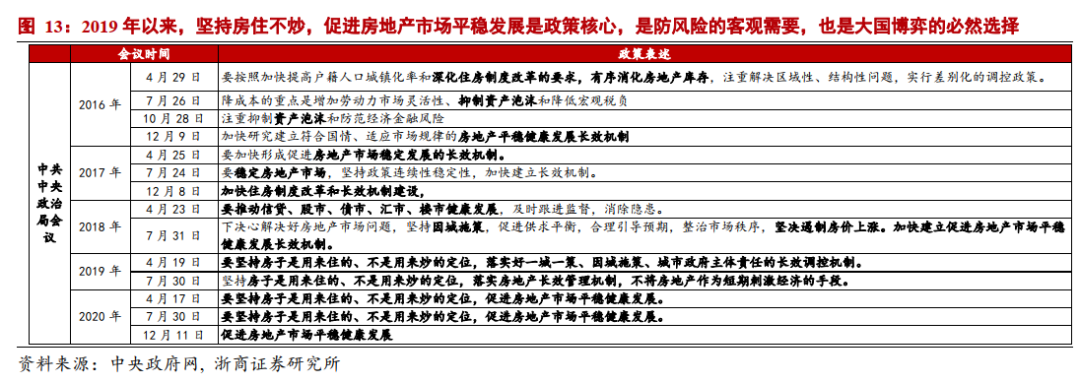
>> 坚持房住不炒不止是防范风险,更是大国博弈中的关键
1990年前后,日美博弈中日本被动接受美方政策要求,日本房地产出现显著泡沫化,日央行连续加息导致地产泡沫破裂,日本付出惨痛教训,如增长陷入低迷,经济进入长期通缩进程,社会出现全面的消费降级等。当前我国处于百年未有之大变局下,中美博弈是长期和反复的,外部环境的复杂性决定了我们既要做好自己的事,坚持房住不炒,防范系统性风险冲击,又要通过跨周期调节留出必要的政策空间。
>> 未来一线城市仍有上涨压力,但国家调控概率大
后疫情阶段,2020年下半年北上广深杭等一线城市房价显著上涨,我们预计未来一线城市房价仍有上涨压力,一方面是高收入高技术群体持续净流入带动的旺盛需求,另一方面是一线城市具备核心资产的金融属性,是高收入人群财富管理时保值增值的重要标的。房住不炒背景下,地方政府出台需求侧的调控政策概率大,但稳定一线城市房价的核心在于扩大供给弥合供需缺口,大城市住房问题已经成为重要的民生问题,十四五规划也针对性地将扩大核心城市的房地产供给作为重要的政策目标。
海外疫情超预期恶化,全球进入经济危机或金融危机,中国央行超预期连续加息收紧货币政策。
目 / 录
正 文
一线城市房地产是中国房地产市场中的核心资产
大国大城必须解决优秀人才向大城聚集形成的房地产需求
当前一线城市房价根本原因在于供需缺口,货币仅是催化剂
十四五规划应有确定性的房地产建设规划稳定长期供给预期
坚持房住不炒不止是防范风险,更是大国博弈中的关键
未来一线城市仍有上涨压力,但国家调控概率大
海外疫情超预期恶化,全球进入经济危机或金融危机,中国央行超预期连续加息收紧货币政策。
近期视角
[ 1 ] 年度策略报告
浙商证券宏观研究团队简介
免 责 声 明 |