文 | 浙商证券首席经济学家 李超 / 张浩 执业证书编号:S1230520030002
全文约14000字,阅读需要35分钟左右
内容摘要
>> 核心观点
目前市场上对碳中和供给侧的研究仍不够充分,我们认为从供给侧的角度看,碳权的本质是一种配额。供给侧核心研究问题之一是碳权的分配方式,现阶段我国碳排放主要有三种分配方式,预计未来历史排放法将逐渐退出,将向行业基准法、历史强度法转变。就配额总量而言,预计碳达峰前我国碳市场配额总量将逐步提高,达峰后将逐步调降,行业覆盖面有望不断扩大。在碳交易市场中,供给收缩将进一步抬升碳权定价,因此对环保技改能力强的企业,碳权意味着多了一块不断增值的资产,传统企业或将迎来新一轮长期的投资机会。
>> 碳权的本质是一种配额
碳排放权是分配给重点排放单位的规定时期内的碳排放额度,本质是一种配额。碳权最初由生态环境部确认国家及各省、自治区直辖市的排放配额总量与分配方案,其次将由省级生态环境部主管部门免费或有偿分配给排放单位一定时期内的碳排放额度。由于总量确定,使得碳权具有配额的特征,在实际操作中,实际排放量超出配额的部分,排放单位需要向有剩余额度的企业购买,多余的部分可以出售,也可以在后续年度使用。
>> 历史强度法和行业基准法将成为碳排放份额分配的主要方式
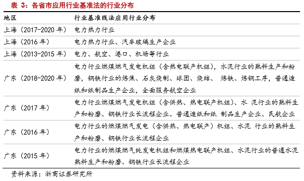
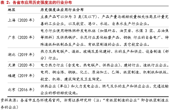
我国目前碳排放主要有三种配额方法,分别是历史排放法、历史强度法和行业基准线法。历史排放法强制性大,未能兼顾生产效率,行业囊括范围较广,主要应用于产品复杂、较难理清、尚未转向其他方式的行业;历史强度法兼顾生产效率,当前主要用于电力热力、航空、造纸等行业;行业基准线法注重技术提升、兼顾效率、精细化管理,主要运用于电力热力行业。当前我国三种方法都有采用,预计未来将逐步向行业基准法、历史强度法转变,历史排放法将逐渐退出。
>> 预计碳权配额总量在达峰前将逐步提升,行业覆盖面有望不断扩大
总量方面,碳达峰前我国碳市场配额总量将逐步提高,达峰后将逐步调降。碳市场配额总量确定考虑因素较多,其中二氧化碳排放量是主要因素,总量的设定就是在起始的碳排放量基础上确立的。在2030年碳达峰前,我国二氧化碳排放量将确定性提高,碳达峰后,依据国际经验碳市场配额总量将经历调降的过程。行业方面,碳排放结构的差异很大程度影响了减排路径的设置,随着双碳目标持续深入,预计碳配额覆盖行业将从发电行业逐步扩大至其他领域。
>> 碳权对环保技改能力强的企业意味着多了一块不断增值的资产
传统行业企业完成环保技改后,剩余碳排放配额拍卖将成为企业新的收入来源,此外碳达峰后碳权总量供给收缩,为配额留有上涨空间,未来配额将成为企业的增值资产。环保技改使得企业得以在生产等量或更多产出的同时形成更少的二氧化碳排放,而由于碳排放配额免费初次分配量与历史数据高度相关,环保技改效果较好的传统行业企业往往在当年能形成碳排放配额剩余,这部分剩余的可流通转让的碳排放配额就成为传统行业企业新的收入来源。国际上,碳达峰后的国家,由于配额供给收缩导致碳权价格持续上涨,印证配额具有增值空间。
>> 碳交易市场可以充分为碳权定价
碳税与碳排放交易制度(ETS)是两种成熟的碳定价工具,其中碳交易市场具有价格发现的功能,因此可实现为碳权定价,目前碳交易市场已成为全球主要减排的政策工具。聚焦国内,中国碳权市场经历了地方试点阶段、全国碳市场准备阶段与建设与完善阶段,碳交易市场日趋成熟,碳交易更加活跃,各试点交易所的价格和变动幅度存在较大差异,北京碳交易市场最为活跃。
>> 传统行业仍存在较长期的投资机会
供给出清与配额将为传统企业带去长期的投资机会。一方面,本轮碳中和环保治理将对疫情以来的行业供给出清过程进行收尾,预计碳排放量较高的建材(水泥、玻璃)、钢铁、化工以及上游燃料煤炭等行业集中度将提升,中长期看龙头企业盈利能力将进一步修复。另一方面,这类碳排放较高的传统高耗能高污染行业将优先纳入全国碳排放交易市场,依据行业基准法,这类机组较多的企业仍然能获得更多的份额分配,且传统行业企业完成环保技改后,配额将成为其高价值资产,使传统行业具备较长期的投资机会。
政策落地不及预期。
目 / 录
感谢实习生费瑾、郭金、江佳忆、隋昊原、王源对本文的支持与贡献。
正 文
碳权的本质是一种配额
配额的分配方法有免费分配和有偿分配两种方式,中国目前的政策基调是初期以免费分配为主,适时引入有偿分配。免费分配和有偿分配是目前碳交易市场两种配额分配方式。常见的配额分配方法包括历史排放法、历史强度法和基准线法(第二部分将会做详细介绍):历史排放法是根据企业自身历史排放情况发放配额;历史强度法是要求企业年度碳排放强度比自己历史碳排放强度有所降低;行业基准线法是以行业的能效基准确定企业配额分配。常见的有偿分配主要是拍卖和固定价格出售,拍卖是由购买者竞标决定配额价格,固定价格出售是由出售者决定配额价格。有偿分配的主体是国家主管部门,仍能体现配额总量初次分配的特征,以广东省碳排放配额有偿发放为例,广州碳排放交易所负责举办碳排放配额有偿竞价发放活动,将提前通知竞价计划发行总量与政策保留价(竞价公告日的前三个自然月广州碳市场配额挂牌点选交易加权平均价),正式竞价时,控排企业、新建项目单位及投资机构将参与竞价,如果申报价高于政策保留价的申报总量大于等于档期发放总量时,按申报排序先后成交;如果当期未能成功发放,省生态环境厅将收回,原则上不再投入市场。尽管有偿分配是理论上最优的分配方式,但在实际操作中往往会面临较大的阻力,因此在碳市场启动初期,常会采用免费分配,待市场机制逐步成熟后再过渡到有偿分配。我国最新的有关碳权分配政策也体现了这一特征,2020年11月生态环境部发布的《全国碳排放权登记交易结算管理办法(试行)》中也明确,排放配额分配初期以免费分配为主,适时引入有偿分配,并逐步提高有偿分配的比例。目前我国已有的七大交易所中,所有交易所主要采用免费分配的方式,除重庆交易所外,其余交易所也逐步引入有偿分配的方式,碳权市场交易机制不断完善。
碳权如何安排才能实现碳中和
> 我国目前碳排放主要的三种配额方法
> 预计碳权配额总量在达峰前将逐步提升,行业覆盖面有望不断扩大
碳达峰后,为进一步实现碳中和目标,碳市场配额总量将经历调降的过程。以最成熟的欧盟碳市场为例,欧盟于上世纪90年代实现碳达峰,并于2005年建立了统一的碳权交易市场,建立之初,欧盟将碳权配额总量控制目标定为20.58亿吨,2008年将其调低至18.59亿吨,2013年设定为20.84亿吨,并首次提出线性减少的概念,规定2013年后每年线性减少1.74%,2021年后将线性减少的比例进一步调高至2.2%。我们预计中国碳达峰后,中国温室气体减排的目标将不断提高,通过压降碳配额总量,给碳市场施加减排压力,进而实现碳中和的目标。
碳权对环保技改能力强的企业意味着什么?
碳交易市场可以充分为碳权定价
碳税与碳排放交易制度(ETS)是两种成熟的碳定价工具,碳交易市场具有价格发现的功能,因此可实现为碳权定价,目前碳交易市场已成为全球主要减排的政策工具。碳税是指对将二氧化碳排放带来的环境成本转化为生产经营成本,最早在北欧国家实施,碳税具有见效快和实施成本低的特点,能通过提高企业碳排放成本的方式,倒逼企业短时间内实现大幅减排,也无需考虑新增配套基础设施,但唯一的缺陷在于,碳税对一国总体碳排放的力度控制不足,无法在总量端对企业温室气体排放形成约束,且在实际实施过程中,由于大量存在对能源密集型企业的豁免政策,导致碳税对二氧化碳排放的抑制作用并不明显。鉴于碳税的弊端,2005年1月,欧盟开始运行欧盟碳交易市场,相较于碳税,ETS制度下,政府可直接控制一段时间内碳排放的总量,通过价格发现机制促使企业减排,且方便跨境间的协调。自欧盟首个ETS建立以来,ETS在全球的实施版图不断扩大,目前已成为全球主要的减排政策工具。根据国际碳行动合作组织(ICAP)发行的《2020年度全球碳市场进程报告》,截至2020年底,全球共有21个碳交易体系正在实施,覆盖29个司法管辖区,此外还有9个司法管辖区正计划未来启动碳排放交易体系,15个司法管辖区正考了建立碳市场,目前碳排放交易体系所覆盖的温室气体排放量占全球总量的9%。
中国的碳交易市场日趋成熟,碳交易更加活跃。就定价机制而言,国内没有设置碳税,而主要是借助碳排放权交易市场实现碳的定价。国内的碳市场发展大致经历三个阶段,分别是试点启动阶段(2011年-2013年)、全国碳市场准备阶段(2013年-2017年)和全国碳市场建设和完善阶段(2018年-2020年),每个阶段都辅之相应的配套政策以促成中国碳交易市场的不断成熟。自各试点运行以来,各试点的价格和变动幅度也存在较大的差异:北京试点价格引领全国,曾一度跃上90元/吨的高位,且变动幅度最大,2020年10月至今降幅高达59个百分点;广州和深圳碳交易所在建立初期价格较高,此后呈现明显的下降趋势,截至2021年2月,广州的碳排放权成交均价为31.3元,深圳仅为13.04元,较建立初期分别下降48%和55%;上海在2017年后超越深圳,成为仅次于北京的第二高价碳排放权成交价交易所;天津和重庆处于低位,2019年前价格几乎稳定在10元/吨,2019年年中才缓慢进入上升通道。
传统行业仍存在较长期的投资机会
> 供给出清带来的投资机会
我们认为,本轮碳中和环保治理将对疫情以来的行业供给出清过程进行收尾,预计碳排放量较高的建材(水泥、玻璃)、钢铁、化工以及上游燃料煤炭等行业集中度将保持相对高位。2020年疫情冲击下各行业龙头聚集效应都比较显著,普遍出现了行业集中度抬升的情况。本轮碳中和环保治理有利于现存龙头企业继续推进环保技改和产能升级,并伴随供给出清的尾声和后续供需关系的转变,中长期来看龙头企业盈利能力将进一步修复。
> 配额带来的投资机会
政策落地不及预期。
近期视角
[ 3 ] 反垄断系列研究
【浙商宏观||李超】三轮反垄断浪潮均源自生产要素垄断——反垄断系列研究之一
【浙商宏观||李超】反垄断为了公平还是效率?——反垄断系列研究之二
【浙商宏观||李超】反垄断的方式有哪些?——反垄断系列研究之三
【浙商宏观||李超】欧美日反垄断有什么差异?——反垄断系列研究之四
【浙商宏观||李超】本轮反垄断全球如何演进?——反垄断系列研究之五
【浙商宏观||李超】反垄断措施如何影响资产价格?——反垄断系列研究之六
[ 4 ] 年度策略报告
浙商证券宏观研究团队简介
免 责 声 明 |