文 | 浙商证券首席经济学家 李超 / 林成炜 执业证书编号:S1230520030002
全文约18000字,阅读需要40分钟左右
内容摘要
>> 报告导读/核心观点
当前参与碳中和的发展中国家呈现明显的两级分化,我国作为能源匮乏与人口质量红利并存的发展中国家,在当前阶段推进碳中和有利于经济长期发展。根据欧美经验,我国建立全国或跨区域的碳权交易所是实现碳中和的重要条件。
>> 参与碳中和的发展中国家呈K形分布,制造业处于粗犷发展阶段的不适合参与
当前将碳中和作为发展目标的以发达国家为主,发展中国家数量较少,参与的发展中国家呈现明显的两级分化。一是落后的发展中国家,本身经济不依赖制造业且经济总量较低。二是发达的发展中国家,除中国外普遍对制造业依赖程度较低,资源禀赋明显。发展中国家推行碳中和的必要性不能一概而论。对于发达程度和国民收入水平较高的发展中国家,可以尝试推进碳中和。发达程度较低的发展中国家也可以尝试推进,此类国家多数没有大力发展制造业的基础,对产业和经济的限制相对较弱。对其他经济发展重速度不重质量的发展中国家,其制造业还处在高速粗犷发展阶段,此类国家推进碳中和容易成为制造业发展的掣肘。
>> 中国能源匮乏与人口质量红利并存,当前阶段推进碳中和较为合适
我国是能源匮乏与人口质量红利并存,在当前阶段推进碳中和有利于经济长期发展。一是碳中和后能源投资逐渐转化为制造业投资,可以在规避我国能源匮乏缺陷的同时发挥人口质量红利。二是随着需求增长和技术成本下行,光伏、新能源车等行业从产业补贴阶段进入盈利阶段,我国推进碳中和底气充足。我国实现碳达峰时的人均GDP水平预计显著低于发达国家,这也对碳中和规划提出更高要求。
>> 欧洲拥有全球顶层设计完善的碳中和规划体系,管理体制按碳排放类型划分
欧洲是全球碳中和行动起步最早、法律体系最完善的经济体,计划在2050年实现碳中和,2030年前每年新增2600亿欧元投资。欧盟将温室气体分为两类,一类是欧盟碳排放交易系统(ETS)的交易标的,主要交易能源、工业和航空行业产生的碳排放,本类产业的排碳量主要以欧盟碳排放交易系统为载体开展监管,不严格区分国别,对欧盟各个成员国内的对应产业都实行一致性的管理措施,占欧盟总碳排放量的40%,要求到2030年减排43%。另一类是交通、建筑和农业等不在欧盟ETS中流通的产业排碳,对于这类产业的监管欧盟仅对各成员国的排放量设定总量约束,但对各国的具体管理手段和具体行业的减排规划不施加硬性约束,占欧盟总碳排放量的60%,要求到2030年减排30%。
>> 美国州政府的碳中和规划强于联邦层面,交易体系较为发达
美国节能减排规划起步较早,但联邦层面受制于两党理念差异立法推进不利,拜登上任后以行政命令形式明确2050年的碳中和目标,并计划未来4年增加2万亿绿色投资(尚未立法)。美国州政府层面有着比联邦层面更为完善的碳中和约束,典型案例如加州政府。加州早在2006年便通过州层面的《全球变暖解决方案法》明确2050年的减排目标,2018年以行政命令明确2045年实现碳中和;加州主要通过碳交易制度下的额度上限管理实现减排目标,该制度覆盖的碳排放量占排放总额的85%。交易体制较为完备,在整体减排进程、交易对象、不同行业的配额分配以及价格调控都有完整的管理体系。此外,美国还有多个洲际节能减排体制。
>> 全球范围内可能逐步建立国际碳中和交易市场
根据欧美经验,我国建立全国或跨区域的碳权交易所是实现碳中和的重要条件。未来可能会建立全球化的碳权交易市场,从而进一步促进碳权在全球范围内的合理定价与分配。各国目前碳交易所存在较大差异,较难一步到位建立全球范围、全行业的交易所。一方面各国管理制度存在差异,各国交易所中纳入交易对象的行业各不相同,难以在统一交易制度下运行。另一方面,鉴于各国技术水平存在差异,各国碳交易所的交易价格也较为离散,如果在一刀切的交易制度下运行,容易形成技术发达国家向技术落后国家“征税”的局面,不利于技术落后国家的参与热情。为此,全球范围内可能率先建立某一行业的碳权交易市场作为尝试,潜在的方向如能源行业,这也是全球碳交易所交易标的中的共性行业。国际交易所初期可能以发达国家牵头、发展中国家自愿参与的方式开展。在此过程中,需要为碳配额设计合理的跨国互认方式。
碳中和推进力度超预期导致通胀大幅上行
目 / 录
正 文
发展中国家是否要搞碳中和?
> 发展中国家推进碳中和的结构呈K形分布
一是较为落后的发展中国家,本身经济不依赖制造业且经济总量规模较低,碳中和的执行难度较低,这些发展中国家从碳达峰过渡到碳中和的平均时间均少于发达国家。例如,目前发展中国家如不丹已实现碳中和目标。不丹人口不足100万,国民收入水平较低,人均GDP仅3317美元;对制造业依赖较低,制造业增加值在GDP中占比仅7.12%;且国土内森林和水电资源较为丰富,目前处于“碳负”状态,已经领先所有发达国家实现碳中和。
> 经济和制造业处于高速、粗犷发展阶段的发展中国家不适合碳中和
中国能源匮乏与人口质量红利并存,当前是合适的推进阶段
欧洲拥有全球最为成熟和完善的碳中和规划体系
> 欧洲对于碳中和的规划领先,顶层设计完善
>> 欧盟碳中和的理念提出较早,对于不同时间设有阶段性的减排规划
>> 欧盟对于碳减排有较为完整的双线监管框架,主要依据是否纳入交易系统划分
> 欧盟拥有全球最为成熟的碳交易市场—欧盟ETS
> 监管框架之外,欧洲还为重点行业和特殊区域定制减排方案
美国州政府的碳中和规划强于联邦层面,交易体系较为发达
> 美国节能减排理念先进,但政治体系制约相关理念落实
>> 美国联邦层面规划节能减排起步较早,后续受制于两党理念差异推进较慢
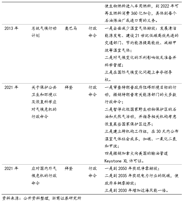
>> 美国未能实现奥巴马时期的减排规划,预计拜登上任后减排将明显加速
> 美国州政府层面有比联邦更为完善的约束,企业层面也有自发倡议
> 州层面的碳交易较为活跃,具有较为成熟的交易机制
> 拜登绿色基建预计于2022财年落地,顶层设计或通过行政命令落地
全球碳中和合作,是否会建立国际碳中和交易市场?
> 我国建立全国或跨区域的碳权交易所是实现碳中和的重要条件
> 全球范围内可能逐步建立国际碳中和交易市场
碳中和推进力度超预期导致通胀大幅上行。
近期视角
[ 3 ] 反垄断系列研究
【浙商宏观||李超】三轮反垄断浪潮均源自生产要素垄断——反垄断系列研究之一
【浙商宏观||李超】反垄断为了公平还是效率?——反垄断系列研究之二
【浙商宏观||李超】反垄断的方式有哪些?——反垄断系列研究之三
【浙商宏观||李超】欧美日反垄断有什么差异?——反垄断系列研究之四
【浙商宏观||李超】本轮反垄断全球如何演进?——反垄断系列研究之五
【浙商宏观||李超】反垄断措施如何影响资产价格?——反垄断系列研究之六
[ 4 ] 年度策略报告
浙商证券宏观研究团队简介
免 责 声 明 |