文 | 浙商证券首席经济学家 李超 / 孙欧 执业证书编号:S1230520030002
全文约12000字,阅读需要30分钟左右
内容摘要
>> 报告导读
碳达峰、碳中和的推进将推动金融市场投资逻辑发生变化,并催生更多的投资机会。我们认为,对于股票投资,未来关注受益于需求拉动的新能源行业,受益于供给收缩的传统行业技改龙头,后者核心逻辑在于在技改的过程中,碳配额将成为其增值资产,这也是市场最大的预期差;对于债券投资,预计碳中和推进对传统行业信用债短期影响有限,但长期利好传统行业技改龙头,受“碳中和”助力,绿色债券将迎来新机遇,发行规模及交易规模将进一步扩大;虽然当前绿色衍生品仍在发展初期,但今年年初广州期货交易所正式获批设立,预计将为我国碳金融乃至整个绿色衍生品的发展创造新的机遇和投资空间。
>> 股票:受益于需求拉动的新能源行业,受益于供给收缩的传统行业技改龙头
碳达峰、碳中和的推进将直接利好两类行业的权益市场投资机会,一类是以光伏、风电、特高压为典型代表的新能源相关行业,一类是传统行业中环保技改能力强的企业投资机会,前者受益于需求拉动,后者受益于供给收缩。第一类中,能源生产端主要是风电、光电对于传统能源发电的逐步替代,能源运输端主要是特高压运输与电网的铺设,能源消费端重点关注新能源汽车的相关产业链。对于第二类,本轮碳中和环保治理有利于现存传统行业龙头企业继续推进环保技改和产能升级,在技改的过程中,碳配额将成为其增值资产,如电力、煤炭、天然气及钢铁、化工、建材等行业。
>> 债券:“碳中和”助力,绿色债券迎来新机遇
预计碳中和推进对传统行业信用债短期影响有限,但长期利好传统行业技改龙头,同样是技改过程中碳配额增值逻辑。我国绿色债券市场将迎来新机遇,我国绿色债券市场发展始于2015年底,起步晚但发展迅速。截至2020年末,我国累计发行绿色债券约1.2万亿元,规模仅次于美国,绿色债券存量8132亿元,居世界第二。目前看,企业绿色债券融资规模仍远小于绿色贷款,未来发展空间仍然较大。作为绿色融资的重要工具,绿色债券可以为企业向环境友好型转型提供更为稳定的融资,也为关注ESG标准的投资者提供更符合投资理念的投资标的。
>> 绿色衍生品未来有较大市场空间
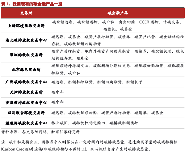
当前我国碳市场以现货交易为主,碳金融衍生品主要依托于各碳排放权交易所进行,主要品种包括碳远期、碳期权、碳掉期等,但交易规模仍然较小,制度也仍不规范,相比海外更加成熟的碳市场以衍生品交易为主的交易状况,我国绿色衍生品发展仍有较大的提升空间。我国各地方交易所也都在进行各类绿色衍生品的尝试,但碳金融仍处于零星试点状态,区域发展不均衡,缺乏系统完善的碳金融市场,因此还不能有效满足控排企业的碳资产管理需求。不过,近期我国碳金融市场建设也有新突破,今年1月22日,经国务院同意,中国证监会正式批准设立广州期货交易所,我们预计,全国性的碳金融衍生品市场将从广期所起步,统一的交易场所和标准化合约将为我国碳金融乃至整个绿色衍生品的发展创造新的机遇和投资空间。
>> 绿色金融体系其他产品也均将有更大的发展空间
绿色金融体系是指通过绿色信贷、绿色债券、绿色股票指数和相关产品、绿色发展基金、绿色保险、碳金融等金融工具和相关政策支持经济向绿色化转型的制度安排。目前看,我国相关绿色基金逐步设立,绿色信托、绿色保险和绿色租赁等处在初期发展阶段,碳排放权、水权、排污权、用能权等环境权益交易也正逐步发展完善,我们预计随着碳中和的推进,我国绿色金融体系逐步完善,将为投资者提供更与国际接轨的交易制度,更丰富的交易产品,更透明的交易数据,相关产品将有更大的市场空间。
政策落地不及预期;碳金融市场受阻使得市场广度深度不足,无法满足投资者需求。
目 / 录
感谢实习生贾竞越、覃惟典对本文的支持与贡献
正 文
股票投资:受益于需求拉动的新能源行业,受益于供给收缩的传统行业技改龙头
> 受益于需求拉动的新能源行业
>> 新能源生产端:光伏与风电
>> 新能源运输端:特高压电网
> 受益于供给收缩的传统行业技改龙头
债券投资:“碳中和”助力,绿色债券迎来新机遇
> 预计碳中和推进对传统行业信用债短期影响有限,但长期利好传统行业技改龙头
> 绿色债券迎来新机遇
绿色衍生品未来有较大市场空间
> 绿色衍生品未来市场空间较大
> 绿色金融体系其他产品也均将有更大的发展空间
政策落地不及预期;碳金融市场受阻使得市场广度深度不足,无法满足投资者需求。
近期视角
[ 3 ] 反垄断系列研究
【浙商宏观||李超】三轮反垄断浪潮均源自生产要素垄断——反垄断系列研究之一
【浙商宏观||李超】反垄断为了公平还是效率?——反垄断系列研究之二
【浙商宏观||李超】反垄断的方式有哪些?——反垄断系列研究之三
【浙商宏观||李超】欧美日反垄断有什么差异?——反垄断系列研究之四
【浙商宏观||李超】本轮反垄断全球如何演进?——反垄断系列研究之五
【浙商宏观||李超】反垄断措施如何影响资产价格?——反垄断系列研究之六
[ 4 ] 年度策略报告
浙商证券宏观研究团队简介
免 责 声 明 |