文 | 浙商证券首席经济学家 李超 / 孙欧 执业证书编号:S1230520030002
全文约15000字,阅读需要40分钟左右
内容摘要
>> 核心观点
预期差:市场当前对7月降准后的货币政策走向存在较大分歧,担忧后续宽松力度不可持续。我们认为7月降准意味着货币政策转向宽松,而这不是短期行为,具有一定的持续性,因此后续大概率仍有降准及定向降息。我们提示7月初国常会提出“碳减排货币政策工具”值得重点关注,预计碳减排货币政策工具可能以定向再贷款的形式推出,并发挥“定向降息”的作用,结构上类似于TMLF工具,预计我国最快三季度推出碳减排货币政策工具。
继续强调下半年股债双牛观点,2021年下半年信用收缩后经济下行压力增大,货币政策逐渐走向放松,无风险收益率继续下行并带动科技成长股发力,形成股债双牛。
>> 预计今年内仍有降准及定向降息可能
我们认为7月降准意味着货币政策转向宽松,后续大概率仍有降准及定向降息。主因在于:1、通过降低融资成本的方式对冲企业原材料价格成本上行是政策困境中的无奈选择,是触发本次货币政策放松提前的核心原因,碳中和背景下大宗商品价格可能持续处于高位。2、降低实际融资成本较容易,但是更重要是降低综合融资成本,仍需依赖降准和定向降息。3、下半年信用收缩之后经济下行压力将逐渐增大。
>> 我国货币政策仍有宽松空间
疫情后我国央行货币政策收紧时间较早,2020年年中即收紧了货币,2021年初收紧了信用,货币政策回归正常化使得再次宽松空间较大。同时,我们认为美联储收紧不影响我国政策宽松,即便美联储启动Taper,但仅代表其宽松力度的下降。虽然中美利差有所回落,但仍位于150BP左右高位;受益于去年至今贸易顺差加大,我国银行间体系积累大规模外汇存款,即便后续我国呈现一定资本流出,也主要消耗银行间外汇池子而非外汇储备,国际收支平衡压力不大,不会制约货币政策放松空间。
>> 近年来我国结构性货币政策发挥了重要作用
近年来,人民银行不断完善结构性货币政策工具体系,创新运用结构性货币政策工具实现精准滴灌。我国结构性货币政策主要包括定向降准、定向降息、专项再贷款、再贴现、PSL、TMLF、创新性直达实体的货币政策工具等,央行还通过信贷政策、在MPA体系中纳入定向考核或专项指标等方式进行结构性调控,主要目的在于优化流动性投向与结构,鼓励和引导金融机构更多地将信贷资源配置到国民经济重点领域和薄弱环节。
>> 何时定向降息?
对于何时定向降息,提示7月初国常会提出“碳减排货币政策工具”需重点关注,预计此工具最大可能是以再贷款的形式发放,结构上可能更像TMLF,通过设定更低的再贷款利率起到定向降息作用,操作频率上也可能以季度为频率常态化投放,规模依据上个季度的绿色信贷投放状况及本季度的投放需求而定。参考国际案例,日本央行于今年7月议息会议中发布“气候变化支持工具”,我们认为其本质是日本央行向符合条件并提供抵押品的机构发放再贷款(零利率),这是全球首例绿色低息再贷款。我们预计国常会定调后,央行可能加速推进碳减排货币政策工具落地,预计最快三季度推出,我国可能成为全球范围内第二家官宣“绿色再贷款”的大国央行,甚至是全球范围内首个落地该项工具的大国央行(日本央行尚未正式落地)。
>> 货币宽松如何影响资本市场?
继续强调本轮货币政策转向宽松带来下半年资本市场股债双牛。一方面,降准释放的宽松信号将极大改善风险偏好,权益市场下半年牛市可期,科技成长股将明显受益。另一方面,碳减排货币政策工具可能以低息再贷款形式落地,从而发挥类似定向降息的作用继而利好利率债市场,下半年10年期国债收益率有望触及2.8%以下。
海外疫情超预期恶化;全球经济及金融危机爆发冲击我国经济基本面。
目 / 录
正 文
预计今年内仍有降准及定向降息可能
为什么我们判断货币政策宽松仍可持续?
> 对冲商品价格上涨给企业带来的成本压力是本次降准的核心目的
> 降低实际融资成本较容易,但是更重要是降低综合融资成本
> 下半年信用收缩之后经济下行压力将逐渐增大
我国货币政策仍有宽松空间
何时定向降息?
> 近年来我国结构性货币政策发挥了重要作用
>> 定向降准
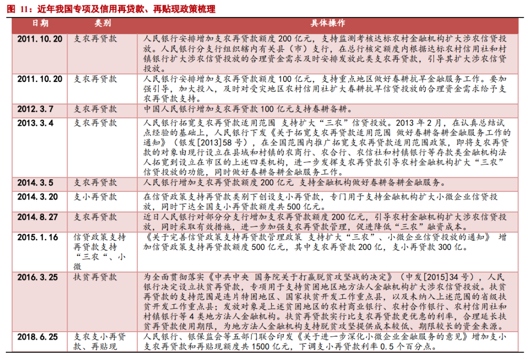
>> 专项再贷款、再贴现
>> PSL
>> TMLF
>> 发挥MPA考核的结构性引导作用
>> 其他结构性货币政策工具
> 日本央行7月议息会议中推出绿色再贷款工具的初步框架
> 预计我国最快三季度推出碳减排货币政策工具
>> 碳减排货币政策工具可能以低息再贷款的形式落地,操作属于定向降息
货币宽松如何影响资本市场?
海外疫情超预期恶化;全球经济及金融危机爆发冲击我国经济基本面。
近期视角
[ 1 ] 2021年下半年宏观策略报告
[ 2 ] 信用收缩系列
【浙商宏观||李超】稳定宏观杠杆率需要多少社融增速?——信用收缩系列报告(一)
[ 4 ] 房地产税系列报告
【浙商宏观||李超】为什么房地产税需要关注?——房地产税系列报告(一)
[ 6 ] 反垄断系列研究
【浙商宏观||李超】三轮反垄断浪潮均源自生产要素垄断——反垄断系列研究之一
【浙商宏观||李超】反垄断为了公平还是效率?——反垄断系列研究之二
【浙商宏观||李超】反垄断的方式有哪些?——反垄断系列研究之三
【浙商宏观||李超】欧美日反垄断有什么差异?——反垄断系列研究之四
【浙商宏观||李超】本轮反垄断全球如何演进?——反垄断系列研究之五
【浙商宏观||李超】反垄断措施如何影响资产价格?——反垄断系列研究之六
[ 7 ] 年度策略报告
浙商证券宏观研究团队简介
免 责 声 明 |