文 | 浙商证券首席经济学家 李超 / 林成炜 执业证书编号:S1230520030002
全文约5600字,阅读需要16分钟左右
内容摘要
>> 报告导读/核心观点
受中央政治局会议“三稳”定调影响,近期多城集中供地政策延后、暂停或调整。今年以来,集中供地通过对非核心城市的虹吸效应和供给节奏两条路径导致土地成交下行,当前集中供地的阶段性调整代表政策进一步朝正确的发展方向运行。当前公布的调整侧重于价格方面,后续可能有数量型调整出台平滑供地节奏。展望未来,房地产长效机制的调控方向仍将延续,但“三稳”政策导向下,我们认为部分房价地价下跌的城市可以自主放松维稳房价地价,部分政策可能仍有回摆。一是集中供地政策可能持续调整,进一步“控制价格,均衡供给”;二是居民按揭贷款政策同样可能在明年年初小幅放松,解决一二线核心城市过热的关键是扩大供给而非需求,按揭贷款条件放松(尤其对于首套房群体)不会明显抬升房价反而利于解决刚需并稳定国民经济。年内来看,土地成交面积难有明显起色,地产投资增速可能持续下滑。我们认为,2021年中国下半年信用收缩之后经济下行压力逐渐增大,货币政策逐渐走向放松,无风险收益率继续下行并带动科技成长股发力,形成股债双牛。
>> 受中央政治局会议“三稳”定调影响,近期多城集中供地延后、暂停或调整
22城集中供地政策是今年以来房地产长效调控机制的重要补充,该项政策约束下,以北上深为代表的22个核心城市将集中在特定时间段进行公告并供地,从更新的计划表来看,供给时间主要集中在5、8、10月附近,当前首轮供地已全部结束。我们认为政策设定的初衷在于通过土地的集中供给放量约束房企的资金调配继而控制地价上涨,后续竣工期的集中也可以缓解房价的上行压力。整体而言,对于房地产行业是一项趋严的调控政策。进入8月以来,多地的政策推进小幅放缓或调整,深圳市中止第二批集中供地挂牌出让工作;北京、广州原定于6-7月间推出的集中供地时间推迟;杭州则对集中供地政策进行调整。我们认为本轮集中供地政策的调整主要是为响应7月政治局会议提出的“稳地价、稳房价、稳预期”精神。我们曾于前期报告《今明两年宏观政策如何衔接》中前瞻性指出:“2019年末中央经济工作会议也曾提出“三稳”要求,借鉴过往经验,我们认为这一措辞更多是在趋严的政策导向下发挥稳定预期的作用”,换言之,该表述意味着在长效机制调控方向保持不变的前提下,部分房价地价下跌的城市可以自主放松维稳房价地价,集中供地的政策变化正是这一精神定调下的力度调整。
>> 集中供地通过对非核心城市的虹吸效应和供给节奏两条路径导致土地成交下行
今年以来,土地成交面积明显下行。2021年1-6月土地购置面积7021.2万平方米,同比下行11.8%,我们认为集中供地是今年以来土地成交面积下行的重要原因:
一是集中供地虽然减少核心城市的土地供给但直接约束了上半年22个核心城市的土地供给节奏。根据各地住建局以及中指数据,22城在2021年土地供给面积合计17392公顷,与2020年基本持平。但集中供地使得供地节奏出现较大变化。2020年上半年22城土地供给面积占全年供给的46%;2021年,22城上半年供地面积的全年占比下降至27%,供地面积的约束直接影响上半年核心城市的土地成交增速。
二是集中供地对房企资金调配能力提出更大挑战,一线城市供地有限,是头部房企的必争之地,集中供地使得房企资金向一线城市倾斜导致其他城市(尤其是三线城市)的土地成交面积明显下滑,继而拖累整体土地成交面积。从100大中城市数据来看,今年1-7月二线城市土地成交面积同比下降21.3%,三线城市同比下降22.9%。
综上,虽然22城的土地供给将于下半年逐渐恢复,但下半年核心城市土地供给放量可能进一步加强对非核心城市的虹吸效应,全年看土地成交面积预计难有明显起色。
>> 当前公布政策调整侧重于价格方面,后续可能有数量型调整出台平滑供地节奏
我们认为当前集中供地的政策调整代表政策进一步朝正确的发展方向运行,当期局部区域的政策调整可能不是一次性现象,未来可能有更多“政策补丁”进一步出台。
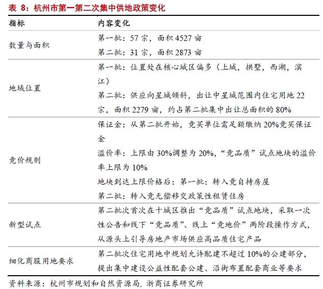
一是从当前多地公布的集中供地政策调整方向来看,仍然集中在价格领域,深圳等地后续可能有类似调整。以杭州为例,一是将集中供地的溢价率上限由30%下压至20%,出让地块达到上限价格后,由原来的“竞自持房屋”改为“竞无偿移交政策性租赁住房”;二是推出部分试点地块,要求全部实行现房销售,这一举措进一步增加房企的现金压力。此外杭州规自局在发布调整公告时还明确出自“三稳”考虑,进一步验证我们的判断。除杭州外,天津也将溢价率上限由49%下调至15%。价格型的调整主要集中在首批供地中对溢价上限约束较低的城市,典型代表即为杭州,较低的约束要求使得杭州5、6两月土地溢价率均逼近25%。后续深圳政策如果恢复,同样可能有类似调整,首轮45%的溢价率上限过于宽松使得深圳5月的土地溢价率逼近39%,不利于“稳地价”。诸如合肥、宁波等其他约束较松的城市同样可能发生调整。
二是数量领域可能进一步调整政策平滑供地节奏。如上文所述,我们认为集中供地在一定程度上导致土地供给面积下行,未来可能进一步调整政策平滑供地节奏。一方面适当缓和房企资金压力,避免局部城市的流拍现象出现,诸如广州、济南、长春等地今年曾出现土地流拍;另一方面可以减少集中供给对非核心城市的虹吸效应。
>> 房地产长效机制的调控方向将延续,“三稳”政策导向下部分政策可能仍有回摆
房地产长效机制正在持续发挥作用。2020年Q3以来,三道红线加强对重点房企的资产规模限制,重点约束需求端;五档分类在金融领域约束信贷供给,核心仍在需求端;土地集中供应则侧重从供地节奏等供给端因素进行调控。在“三稳”精神的导向下,这一调控方向仍将延续,但我们认为部分房价地价下跌的城市可以自主放松维稳房价地价,部分政策可能仍有回摆空间。土地方面,集中供地政策可能持续调整,进一步“控制价格,均衡供给”;融资方面,居民按揭贷款政策同样可能在明年年初小幅放松。主要原因在于:在大国大城的新型城镇化时代,解决一二线核心城市过热的关键是扩大供给而非需求,“四限”政策并不会导致需求灭失,只是延后,从根本上解决我国房地产市场错配问题的核心仍在供给,长效机制持续作用有助于房地产市场平稳健康发展。如果未来保障性租赁住房占新增住房供应总量的比例持续提升,按揭贷款条件的放松(尤其是对于首套房群体)不会明显抬升房价反而利于解决刚需并稳定国民经济。
政策超预期放松带动地产投资高增;政策超预期加严带动供地面积下行。
近期视角
[ 1 ] 2021年下半年宏观策略报告(股债双牛系列)
[ 2 ] 货币政策宽松系列
【浙商宏观||李超】下半年是否会有降息?——货币政策宽松系列研究(一)
[ 3 ] 信用收缩系列
【浙商宏观||李超】稳定宏观杠杆率需要多少社融增速?——信用收缩系列报告(一)
[ 5 ] 房地产税系列报告
【浙商宏观||李超】为什么房地产税需要关注?——房地产税系列报告(一)
[ 7 ] 反垄断系列研究
【浙商宏观||李超】三轮反垄断浪潮均源自生产要素垄断——反垄断系列研究之一
【浙商宏观||李超】反垄断为了公平还是效率?——反垄断系列研究之二
【浙商宏观||李超】反垄断的方式有哪些?——反垄断系列研究之三
【浙商宏观||李超】欧美日反垄断有什么差异?——反垄断系列研究之四
【浙商宏观||李超】本轮反垄断全球如何演进?——反垄断系列研究之五
【浙商宏观||李超】反垄断措施如何影响资产价格?——反垄断系列研究之六
[ 8 ] 年度策略报告
浙商证券宏观研究团队简介
免 责 声 明 |