文 | 浙商证券首席经济学家 李超 /林成炜/ 潘高远 执业证书编号:S1230520030002
全文约12000字,阅读需要30分钟左右
内容摘要
>> 核心观点
收入分配改革旨在形成橄榄型收入结构实现共同富裕,这无法一蹴而就,而是逐步的结构转变过程。我们认为,政策路线图或将从扩大中等收入群体、增加低收入群体收入、调节高收入三方面推进。其重心分别在于:打通向上流动通道;发展产业等市场化方式增收;从财产性收入、财富差距入手调节高收入,并拓宽居民财产性收入渠道。同时遏制非法收入,保障社会公平提升勤劳致富风气。海外国家有效控制贫富差距并形成橄榄型分配结构的核心是依赖二次分配。
我们认为,收入分配改革中部分规范类政策或会带来短期情绪扰动,但不会对经济节奏带来实质性冲击,同时更应重视政策路线图中包含的积极因素,长期来看有利于经济高质量发展。我们继续提示,2021年中国下半年信用收缩之后经济下行压力逐渐增大,货币政策逐渐走向放松,无风险收益率继续下行并形成股债双牛。
>> 扩大中等收入群体比重的关键在于打通向上流动通道
实现共同富裕的关键在于扩大中等收入群体,高校毕业生、技能型劳动者、农民工是扩大中等收入群体重点对象。扩大中等收入群体的政策举措可分为三大类,第一是增加居民收入,例如提高劳动报酬在要素分配中的比重、完善工资制度以及加大财政转移支付力度等。第二是降低居民生活成本,推进公共服务均等化、解决人民在教育、医疗、养老、居住等的困难。第三是打通向上流动通道,主要包括改革户籍制度,保障教育公平,大力开展职业技能培训,反垄断政策规范垄断企业行为,释放中小企业活力。我们认为相比于前两类,打通向上流动通道更为根本,不仅从收入回报上,更能从精神回报(实现个人价值和社会价值)上激发中低收入群体的积极性,更能持续地推动中等收入群体的扩大。
>> 增加低收入群体收入更需注重产业增收
我们认为,未来实现低收入群体增收不能仅靠社会保障的“外部助力”,更需要以产业扶贫等市场化方式激发低收入群体的“内生动力”。结合我国脱贫攻坚实践经验,通过发展电商、光伏、家政、乡村旅游、农村社会化服务等产业以及对外劳务、发展边贸等市场化方式有助于增加低收入群体的收入。此外,企业结合贫困地区资源禀赋和自身特点,开展相应扶贫项目,是促进公平与效率相协调的重要举措。
>> 合理调节高收入的关键在于财产性收入的调整
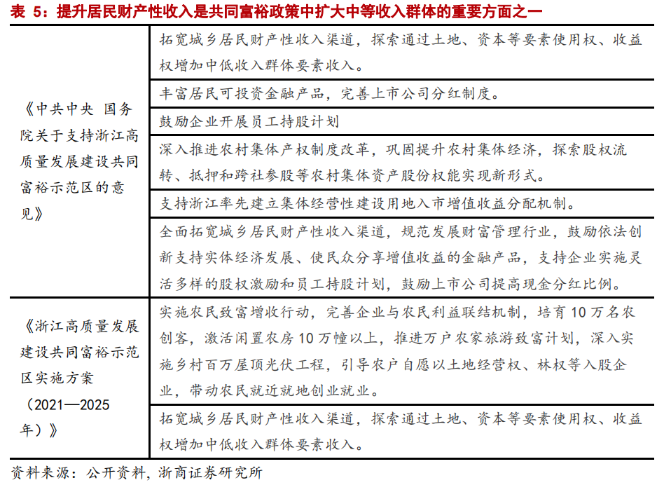
工资性收入差距在个人所得税累进机制的作用下有所对冲,对高收入起到一定调节作用。财产性收入的倍差较工资性收入的倍差更大,值得重视。同时,作为资产的房产价格变动更大地拉开居民间的财富差距。我们认为,在实现共同富裕过程中,调节高收入的措施还需在缩小财产性收入、财富差距上发力。一方面,逐步降低居民财富增长对房地产的依赖性,以此合理调节高收入。另一方面,拓宽居民财产性收入渠道,使更大群体能够提高财产性收入,而非少数人获取。
>> 二次分配的调节作用下,北欧五国以及日德等国的居民收入结构明显呈橄榄型
北欧五国以及日本、德国是全球贫富差距控制的领头羊。主要表现为两方面:一是北欧各国的居民收入结构具有较为明显的橄榄型特征,中等收入群体的比重明显较高。二是除中等收入群体的比重较高外,北欧等国的中等收入群体与高收入群体的收入差距同样较小。我们认为海外国家有效控制贫富差距并形成橄榄型分配结构的核心是依赖二次分配。二次分配主要表现为税收政策和社保福利体系。一是依赖高税收,除了全球普遍的个人所得税和公司税外,上述国家在财产税、资本利得税等领域均有较强的征收力度;除此之外,日本、芬兰、丹麦等国也在遗产税领域征收重税,通过打破巨额财富的隔代传递平衡贫富差距。二是均有高度发达的转移支付体系。通过高税收对富人的边际收入和存量财富征税,再通过福利体系转移支付给低收入群体,与此同时还提供均等化的义务教育和就业培训等,帮助低收入家庭提升教育水平和就业能力,逐步向中等收入群体转换。
政策落地不及预期,规范类措施力度过大
目 / 录
正 文
扩大中等收入群体比重的关键在于打通向上流动通道
> 扩大中等收入群体是实现共同富裕的关键目标
> 高校毕业生、技能型劳动者、农民工是扩大中等收入群体重点对象
> 扩大中等收入群体根本上在于打通向上流动通道
增加低收入群体收入更需注重产业增收
> 社会保障是最后兜底
> 通过发展产业等市场化方式是实现低收入群体增收的“内生动力”
合理调节高收入的关键在于财产性收入的调整
> 当前我国在财产性收入方面的缩小差距举措有待提升
> 财产性收入的调整措施在于“一降一升”
取缔非法收入保障社会公平,提升勤劳致富风气
海外国家如何形成中间大、两头小的橄榄型分配结构?
政策落地不及预期,规范类措施力度过大
近期视角
[ 1 ] 2021年下半年宏观策略报告(股债双牛系列)
[ 2 ] 货币政策宽松系列
【浙商宏观||李超】下半年是否会有降息?——货币政策宽松系列研究(一)
[ 3 ] 信用收缩系列
【浙商宏观||李超】稳定宏观杠杆率需要多少社融增速?——信用收缩系列报告(一)
[ 6 ] 房地产税系列报告
【浙商宏观||李超】为什么房地产税需要关注?——房地产税系列报告(一)
[ 8 ] 反垄断系列研究
【浙商宏观||李超】三轮反垄断浪潮均源自生产要素垄断——反垄断系列研究之一
【浙商宏观||李超】反垄断为了公平还是效率?——反垄断系列研究之二
【浙商宏观||李超】反垄断的方式有哪些?——反垄断系列研究之三
【浙商宏观||李超】欧美日反垄断有什么差异?——反垄断系列研究之四
【浙商宏观||李超】本轮反垄断全球如何演进?——反垄断系列研究之五
【浙商宏观||李超】反垄断措施如何影响资产价格?——反垄断系列研究之六
[ 9 ] 年度策略报告
浙商证券宏观研究团队简介
免 责 声 明 |