文 | 浙商证券首席经济学家 李超 / 潘高远 执业证书编号:S1230520030002
全文约10000字,阅读需要25分钟左右
内容摘要
>> 核心观点
从新能源到“新能源+”(也即新能源产业化将发展至产业新能源化)的过程中蕴含重大预期差。“新能源+”的天时、地利、人和空前一致,2022年我们或将有幸迎来新能源革命这一中长期变量的关键突变节点,预计制约“新能源+”的产业政策关键矛盾将被化解,拥抱“新能源+”正当其时。
>> 为什么要关注“新能源+”?
我们首次提出,随着新能源产业化的日益成熟,此次以新能源为代表的能源革命将进入产业新能源化阶段,也即“新能源+”阶段。从新能源到“新能源+”将带来重大预期差,除新能源产业以外,电子、化工、机械、建筑等“新能源+”领域将蕴含重大预期差。
>> “新能源+”全面加速时机已至?
我们认为,“新能源+”已兼具天时地利人和,全面加速时机已至。一是,从新能源产业发展规律上来看,我国新能源产业化已较为充分,正将进入促使社会各行业更广泛地使用新能源、逐步替代传统能源的产业新能源化过程,即“新能源+”阶段。二是我国制造大国优势、新能源供给优势以及我国经济体量支撑“新能源+”巨大空间及实现基础。三是多方合力交汇加速推动“新能源+”,当前是气候问题提出以来国际合力空前一致的时期,国内产业、货币、财政政策正逐步形成合力,中央与地方的政策协调合力不断优化。欧美发展碳中和所引致的制造业投入需求将主要依靠我国完备的工业体系满足,我国制造业受全球碳中和需求拉动潜力更大。
>> 从新能源到“新能源+”的产业变革如何把握?
碳中和“1+N体系”指引“新能源+”的行业方向和节奏,由于碳汇技术的突破具有较大的不确定性,因此短期内提升能源利用效率、非化石能源消费占比是实现各行业落实双碳的主要抓手,在节奏上,我们认为在限制两高项目的同时,更加注重“立”与“破”的协调推进,短期内会更多依靠“立”而非“破”。除新能源自身外,新能源生产的上下游产业链将进一步受益,并随着“新能源+”需求引致的新能源生产规模扩张,将间接生产联系的辐射作用进一步放大,对更广泛的产业形成带动。“新能源+”带来更广泛的行业机会,主要涉及煤炭、钢铁、建材、化工等工业,其次是建筑业以及交通、数据中心等部分服务业。我们认为,其重心主要在于工业再造。
>> 新能源+”将促发哪些产业政策调整?
“新能源+”全面加速重在“立”,倒逼产业政策不协调之处进行调整,理顺产业政策矛盾有助于产业新能源化的全面提速。2021年已凸显的两大关键矛盾对经济基本面及新能源革命的顺利发展都有明显冲击,一是产业结构调整目录中部分限制类产业与发展新能源存在一定矛盾,二是能耗双控中服务于新能源的高耗能产品被“一刀切限制”。由于其负面影响较为显著且主要属于技术层面的政策调整,我们预计其政策有望较快被完善。其改善方向或是:限制类产业的控制力度和节奏需与“新能源+”相适应,能耗双控应将产品能耗的“净贡献”作为考量依据。
政策落地不及预期,国际博弈超预期
目 / 录
正 文
为什么要关注“新能源+”?
> “新能源+”是指产业新能源化
> 从新能源到“新能源+”将带来重大预期差
“新能源+”全面加速时机已至?
> 天时:从新能源到“新能源+”正当其时
> 地利:我国已占据新能源领域高地
>> 我国制造大国优势匹配新能源本质
中国是目前全球最大的能源消费国,对新能源需求庞大。根据BP数据,中国是全球最大的能源消费国,2020年中国能源消费145.46艾焦耳(Exajoules),同比增长2.1%,贡献了全球能源消费主要的绝对增长。近年来,全球对可再生能源重视度提高,2020年全球可再生能源消费31.71艾焦耳,其中中国的可再生能源消费量达7.79艾焦耳,为全球最大的可再生能源消费国家,2020年中国贡献了全球可再生能源消费增长的三分之一以上。
我国要实现双碳目标,意味着全球最大单一经济、最完备工业体系、最巨大人口群体进行方向较为明确、节奏较为一致的推进新能源化转向,虽然实现完全的“新能源+”是中长期变量,但我国巨大规模的特征决定了其分布在每年的变化规模将十分可观。
> 人和:多方合力交汇加速推动“新能源+”
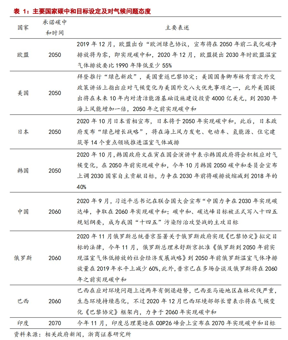
>> 当前是气候问题提出以来国际合力空前一致的时期
世界各国应对气候问题的合作并非一帆风顺,当前众多国家实现碳达峰达中和的意愿及时间表逐步明确,国际合力达到新的高度。
欧盟一直以来是应对气候问题的积极推动者,但以美国为代表的发达国家对气候治理态度并不积极,时常摇摆。在《京都议定书》执行过程中,美国、加拿大先后退出,俄罗斯、新西兰、日本也宣布不再参与第二承诺期,直到2015年,巴黎气候大会上签署《巴黎协定》,全球气候变化问题重新回到正轨。
2021年随着中美两国在气候问题上的积极表态,全球碳中和的国际合力空前一致。我国一直是气候治理问题的支持者和倡导者,2020年9月,习近平总书记在联合国大会发言表示,中国将力争在2030年前完成碳达峰,争取在2060年前实现碳中和。美国拜登执政后推出“绿色新政”,美国重返巴黎协定。今年11月,中美两国在联合国气候变化大会上达成“中美气候协定”,充分表明中美两国在应对气候问题的重视程度与坚定决心。截至目前,全球已有上百个国家宣布碳中和承诺,碳中和成为国际共同目标。
欧美发展碳中和所引致的制造业投入需求将主要依靠我国完备的工业体系满足,我国制造业受全球碳中和需求拉动潜力更大。
>> 我国产业、货币及财政政策合力逐步形成
随着我国2020年明确“双碳目标”以来,我国产业、货币及财政政策围绕这一目标出台众多系统性政策及创新型工具,为产业新能源化提供有利条件。
在产业政策方面,顶层规划与产业部署相结合,“立”与“破”的统筹协调将更为合理。今年,我国先后发布了《中共中央国务院关于完整准确全面贯彻新发展理念做好碳达峰碳中和工作的意见》(以下简称《意见》)和《2030年前碳达峰行动方案》(以下简称《方案》),构成了我国碳达峰、碳中和“1+N”政策体系核心内容,为各产业进一步落实双碳目标作出系统谋划、总体部署,各行业具体改革行动方案有望加快推出。
在货币政策方面,2022年产业政策以“立”为导向的同时,也需要结构性货币政策的配合,尤其是信贷的支持。2021年11月8日,人民银行发布公告创设推出碳减排支持工具这一结构性货币政策工具,以稳步有序、精准直达方式,支持清洁能源、节能环保、碳减排技术等重点领域的发展,并撬动更多社会资金促进碳减排。碳减排支持工具重在做加法,用增量资金支持清洁能源等重点领域的投资和建设,助力碳中和绿色低碳转型及工业体系再造,预计2022年央行投放规模可能在2万亿左右,平均每季度5000亿上下,考虑“先贷后借”的机制设计要求人民银行按贷款本金的60%向金融机构提供资金支持,预计可撬动3.3万亿以上的新增信贷规模。
在财政政策方面,其支持重点将在于“新能源+”,通过节能减排补助资金、政府采购等方式为产业绿色低碳化发展创造条件。随着新能源已进入盈利期,对新能源相向的财政补贴或将逐步退出,但在“新能源+”领域的节能减排补助资金仍将发挥较大作用,该资金用于重点支持节能减排体制机制创新、节能减排基础能力及公共平台建设以及重点领域、重点行业、重点地区节能减排等。此外,通过建立绿色采购引导机制,有助于支持“新能源+”加速发展,例如政府采购支持绿色建材,有助于推广绿色低碳建材,实现建材行业节能降碳。
>> 我国中央与地方政策协调合力更为优化
2021年是我国明确提出“双碳目标”后进行实践的第一年,无论是中央层面的顶层设计,还是地方政府在把握及执行双碳政策的过程中,难免在节奏和力度上出现一定的错位。例如在今年上半年部分地区仍然大规模上马“两高项目”,以图抓住在“碳达峰”具体限制要求落地前的空窗期,一定程度上使得能耗双控压力大增。再如下半年面对能耗双控压力时,又急于转向将高耗能项目“一刀切”限电关停,“破”的节奏和力度过快过猛,导致上游原材料价格骤然拉升,PPI屡创新高。
我们认为,经过2021年的政策实践和矛盾应对,中央及地方将更为准确地把握“先立后破”的节奏和政策协调。7月30日中央政治局会议提出“坚持全国一盘棋,纠正运动式‘减碳’,先立后破,坚决遏制‘两高’项目盲目发展”,我们认为“先立后破”含义是指推进碳达峰、碳中和的初期将以鼓励企业环保技改为主,不会轻易挤出污染企业,核心在于防止运动式“减碳”带来产能、产量大规模去化冲击经济稳定运行。“先立后破”是中央推进双碳工作的整体方针,也是对地方运动式“减碳”、一刀切行动的纠正。同时,在“1+N”政策体系的顶层设计、目标确定及各行业具体方案逐步出台的过程中,各级政府的政策目标及实践将从2022年起更为准确及协调。
从新能源到“新能源+”的产业变革如何把握?
> 碳中和“1+N体系”指引“新能源+”的行业方向和节奏
随着《意见》和《方案》的先后出台,我国碳达峰、碳中和的“1+N”政策体系逐步完善,预计未来各行业将以这两个文件为指导出台更为具体的行动方案。
我们认为,由于碳汇技术提升技术的突破具有较大的不确定性,因此短期内以能源利用效率提升、非化石能源消费占比提升是实现各行业落实双碳的主要抓手,产业新能源化的推进将围绕这两大方向展开。《意见》提出“到2030年,经济社会发展全面绿色转型取得显著成效,重点耗能行业能源利用效率达到国际先进水平。到2060年,绿色低碳循环发展的经济体系和清洁低碳安全高效的能源体系全面建立,能源利用效率达到国际先进水平,非化石能源消费比重达到80%以上”。《方案》以《意见》为基础提出了贯穿于经济社会发展全过程和各方面的“碳达峰十大行动”,主要包括能源绿色低碳转型行动、节能降碳增效行动、工业领域碳达峰行动、城乡建设碳达峰行动、交通运输绿色低碳行动等。
在节奏上,我们认为在限制两高项目的同时,更加注重“立”与“破”的协调推进,短期内会更多依靠“立”而非“破”,以确保能源安全与新能源建设的顺利实现,防止相关上游原材料、能源价格的大幅上涨。7月30日中央政治局会议提出“坚持全国一盘棋,纠正运动式‘减碳’,先立后破,坚决遏制‘两高’项目盲目发展”。《方案》指出“坚持先立后破,稳妥有序、循序渐进推进碳达峰行动,确保安全降碳”。
> 新能源产业链受益于“新能源+”有望再次发力
我国新能源产业化发展已较为充分,甚至曾出现产能过剩现象,主因产业新能源化尚未完全开启,随着“新能源+”阶段的到来,新能源产业有望再一次高速增长并提升产品质量。“新能源+”更广泛的产业新能源化将为新能源产业链带来更大的增长空间。首先是各行业新能源节能技术改造需求,“新能源+”的关键在于传统行业如何充分应用新能源,这离不开对现有技术的大规模升级改造。其次是更大的装机规模需求,广阔的结合市场将提高市场对新能源产能的消纳能力,对装机规模要求更高。最后是非化石能源消费占比提升带来的需求,产业新能源化与碳达峰碳中和相辅相成互相促进,引致新能源产业链更大增长。
除新能源自身外,新能源生产的上下游产业链将进一步受益,并随着“新能源+”需求引致的新能源生产规模扩张,放大中间投入品的需求,对更广泛的产业形成带动。一方面,光伏、风能等非化石能源以及新能源终端产品的生产过程中对有色金属,例如铜、锂、镍、铝等需求量较大,同时从矿产至终端产品具有较长的产业链长度,对经济的带动范围较大。另一方面,新能源设备中生产过程中所需要的电子元器、芯片、机械设备、相关化工品等更广泛的产业需求规模也将随着“新能源+”的推进形成超预期的变化。
> “新能源+”带来更广泛的行业机会,当前重在工业再造
在《方案》的碳达峰十大行动中,除新能源行业本身以外,主要涉及煤炭、钢铁、建材、化工等工业,其次是建筑业以及交通、数据中心等部分服务业。我们认为,其重心主要在于工业。
我们在年度策略报告《先立后破,产业突围》中曾首次提出,我国新能源转型背景下的工业再造,是为实现能源利用效率的提升、适应非化石能源消费比重提升的能源结构调整,对采矿业、制造业、电力、热力、燃气及水生产和供应业进行系统全面的再造升级。这既包括各行业本身为提升能源利用效率的设备更新、体系重构,更在于为适应居民生活和工业生产在新能源转型中的增量需求所对应的产能扩张,其核心在于形成与之匹配的制造业投资。
在“新能源+”阶段,产业新能源化将带来更为广泛的行业机会,一是更多的行业进行节能设备更新以配合新能源的使用,促使资本开支增加;二是更多的行业通过“新能源+”降低能耗,中长期来看降低企业能耗成本,提升企业盈利能力。
“新能源+”将促发哪些产业政策调整?
“新能源+”全面加速重在“立”,倒逼产业政策不协调之处进行调整,理顺产业政策矛盾有助于产业新能源化的全面提速。2021年已凸显的两大关键矛盾对经济基本面及新能源革命的顺利发展都有明显冲击,一是产业结构调整目录中部分限制类产业与发展新能源存在一定矛盾,二是能耗双控中服务于新能源的高耗能产品被“一刀切限制”。由于其负面影响较为显著且主要属于技术层面的政策调整,我们预计其政策有望较快被完善。
> 限制类产业的控制力度和节奏需与“新能源+”相适应
以硅为例,有机硅在新能源汽车和光伏组件的生产中扮演着不可或缺的角色。但由于有机硅生产对环境造成较大的污染,《产业结构调整指导目录(2019年本)》规定初始规模小于20万吨/年、单套规模小于10万吨/年甲基氯硅烷单体生产装置属于“限制类”。由于在政策执行时,往往容易出现根据实现能耗目标进行“一刀切”限制的情况,而新建规模以上先进产能的周期相对较长,难以在短期内形成置换产能,易导致硅的供给不足。
此外,在过去的硅产业需求规模中,新能源产业由于其规模不大对硅产业的需求较小,但随着“新能源+”的到来,引致新能源产业对硅产业的需求将大幅扩张,若在新产能尚未充分建立的情况下过度打压限制产能,则会放大供需缺口导致价格飙升。今年8月后在能耗双控限制供给及新能源需求较强影响下,硅价大幅攀升有所印证。
政策落地不及预期,国际博弈超预期。
近期视角
[ 1 ] 2022年年度宏观策略报告
[ 2 ] 2021年下半年宏观策略报告(股债双牛系列)
【浙商宏观||李超】信贷宽松是否代表信用宽松?——解答市场近期四个核心关切
[ 3 ] 房地产税系列报告
【浙商宏观||李超】为什么房地产税需要关注?——房地产税系列报告(一)
【浙商宏观||李超】韩国“存量征收,阶梯税率”的房产税是怎样的?——房地产税系列报告(二)
【浙商宏观||李超】中国香港地区对我国房产税试点扩大借鉴意义有限——房地产税系列报告(三)
【浙商宏观||李超】美国房地产税对我国有何启示?——房地产税系列报告(四)
[ 4 ] 货币政策宽松系列
【浙商宏观||李超】下半年是否会有降息?——货币政策宽松系列研究(一)
【浙商宏观||李超】稳定宏观杠杆率需要多少社融增速?——信用收缩系列报告(一)
[ 10 ] 反垄断系列研究
【浙商宏观||李超】三轮反垄断浪潮均源自生产要素垄断——反垄断系列研究之一
【浙商宏观||李超】反垄断为了公平还是效率?——反垄断系列研究之二
【浙商宏观||李超】反垄断的方式有哪些?——反垄断系列研究之三
【浙商宏观||李超】欧美日反垄断有什么差异?——反垄断系列研究之四
【浙商宏观||李超】本轮反垄断全球如何演进?——反垄断系列研究之五
【浙商宏观||李超】反垄断措施如何影响资产价格?——反垄断系列研究之六
[ 11 ] 年度策略报告
浙商证券宏观研究团队简介
免 责 声 明 |