以下文章来源于王杨策略研究 ,作者王杨 陈昊
独立、前瞻、准确
摘要
投资要点
类似于“互联网+”,能源革命将进入新能源产业化阶段,也即“新能源+”阶段。 类似于互联网,能源所具有的基础性特征,使其具有向经济社会更广泛领域延伸的条件及必要性。“新能源+”是新能源产业化相对成熟后的必然阶段,标志着新能源产业由成长中期向成熟初期过渡,能源革命将由新能源产业一枝独秀步入各行业全面开花。
不同于“互联网+”,在当前阶段,“新能源+”带来的产业革新在To B端将强于To C端。“新能源+”当前重点通过工业再造影响各行各业。工业再造的需求以企业为主,是一次To B端的产业革新。而“互联网+”则侧重于发挥互联网在社会资源配置中的优化和集成作用,将互联网的创新成果深度融合于经济、社会各领域之中,最终影响的是To C端用户需求。
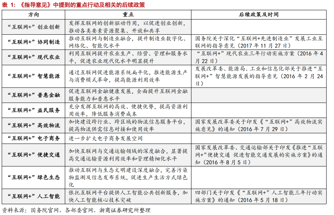
“互联网+”战略在2015年初被提高到国家战略层面的高度。2015年,李克强总理在政府工作报告中,提出制定“互联网+”计划。同年7月,国务院出台了正式的指导方案,给出了十一个具体的发展方向。2016年 “十三五”规划进一步提高“互联网”战略地位,之后,由各部委牵头,重点产业的支持政策相继出台,形成由点及面的政策布局。
估值提升是推动“互联网+”行情的关键因素。传统行业依托互联网,从产品、渠道等方面入手创新业务发展模式。2013年-2015年间,移动互联网、4G技术快速发展,传统行业依托互联网积极推动业务转型。代表性行业包括传媒、轻工制造、家用电器和商业贸易等。通过分析估值和盈利的变化,可以发现,当时“互联网+”转型升级相关板块的股价上涨,估值提升有较高相关性。
能源结构转型为新能源产业链发展带来巨大空间,新能源车、光伏、风能、储能等以新能源为主的赛道呈现盈利估值戴维斯双击。随着双碳目标确立,中期来看新能源产业高增长可期,相应的20年以来新能源链迎来盈利驱动下的估值提升行情。
展望后续,工业再造涉及的To B端传统行业或在“新能源+”产业化趋势推动,迎来一定投资机会。工业再造将是为实现能源利用效率提升的必经之路。其中包括各行业本身为提升能源利用效率的设备更新、体系重构,以及为适应居民生活和工业生产在新能源转型中的增量需求所对应的产能扩张,更重要的是切入新能源相关产业链生产领域打开成长空间。从最终效果来看是对To B端传统行业进行一次降本增效的革新,相关行业随着盈利空间打开或迎来估值重估。
正文
类似于“互联网+”,能源革命从新能源产业化进入到产业新能源化阶段,也即从新能源到“新能源+”。类似于互联网,能源所具有的基础性特征,使得其具有向经济社会更广泛领域延伸的条件及必要性。“新能源+”是新能源产业化相对成熟后的必然阶段,标志着新能源产业由成长中期向成熟初期过渡,能源革命将由新能源产业一枝独秀步入各行业全面开花阶段。
但不同于“互联网+”,当前“新能源+”产业革新更多的是针对于To B端而非To C端。由于互联网在个人电脑普及下更容易与C端相结合,而在“新能源+”发展过程中,与C端相结合的终端尚未完全普及,例如新能源汽车、家庭用能新能源化等仍在发展中。同时,在实现“双碳目标”的过程中,工业领域降碳的重要性及可操作性相比居民消费端更强,因此预计“新能源+”当前的B端发展会更强于C端。
从“新能源+”推进的方向和节奏上来看,当前重点在于工业再造:一是更多的行业进行节能设备更新以配合新能源的使用,促使资本开支增加,带来相关工业品需求的增长;二是更多的行业通过“新能源+”降低能耗设备升级,中长期来看降低企业能耗成本,提升企业盈利能力;三是传统工业企业在“新能源+”浪潮下有望切入新能源产业链相关生产领域打开成长空间。
整体来看,工业再造的需求以企业为主,是一次To B端的产业革新。而“互联网+”则侧重于发挥互联网在社会资源配置中的优化和集成作用,将互联网的创新成果深度融合于经济、社会各领域之中,最终影响的是To C端用户需求。
“新能源+”与“互联网+”尽管内涵不同,但形式有相似之处,继而对资本市场的影响在一定程度之上有可借鉴之处。
“互联网+”战略曾在2015年初被提高到国家战略层面的高度。2015年,李克强总理在政府工作报告中,提出制定“互联网+”计划。同年7月,国务院出台了正式的指导方案,给出了十一个具体的发展方向。2016年 “十三五”规划进一步提高“互联网”战略地位,之后,由各部委牵头,重点产业的支持政策相继出台,形成由点及面的政策布局。
“互联网+”概念下传统行业积极推动业务转型,股价表现出色。传统行业依托互联网,从产品、渠道等方面入手创新业务发展模式。2013年-2015年间,移动互联网、4G技术快速发展,传统行业依托互联网积极推动业务转型。
代表性行业包括传媒、轻工制造、家用电器和商业贸易等,且上述行业累计收益率均远超沪深300(47.88%)。其中,传媒和轻工制造行业累计收益率居前,分别为330.45%和197.13%;家用电器和商业贸易分别为141.19%和118.83%。
估值提升是推动“互联网+”行情的关键因素。估值和盈利是决定股价的两大因素。通过分析上述代表性行业在2013-2015年间市盈率和归母净利润增速的表现,我们发现股价的大幅上涨与市盈率的提升有较高的一致性,而与归母净利润增速的相关性较低。
具体来看,上述行业月涨跌幅在2015年1月-5月均有良好表现,且在4、5月份涨幅普遍更高。从驱动收益率的因素看,2015年1月-5月,市盈率始终快速上升,而归母净利润增速在一季度出现回落,二季度有所回升。
3. 展望:新能源戴维斯双击,工业再造迎重估
能源结构转型为新能源产业链发展带来巨大空间,以新能源车、光伏、风能、储能为代表的新能源主要赛道自2020年以来实现了估值和盈利的双击。
随着新能源主要赛道的景气大幅上升,相关板块自20年迎来实现了戴维斯双击行情。根据我们对新能源各赛道主要上市公司的估值测算,新能源下游、新能源中游和光伏储能的估值最高,静态市盈率分别为276、116和87倍,2010年以来的分位数分别为100%、100%和93%。
展望后续,工业再造涉及的To B端传统行业或在“新能源+”产业化趋势推动下,随着盈利空间的打开迎来价值重估。
根据《2030年前碳达峰行动方案》,除新能源行业本身以外,主要涉及煤炭、钢铁、建材、化工等工业,其次是建筑业以及交通、数据中心等部分服务业。我们认为,其重心主要在于工业。工业再造将是为实现能源利用效率提升的必经之路。其中包括各行业本身为提升能源利用效率的设备更新、体系重构,以及为适应居民生活和工业生产在新能源转型中的增量需求所对应的产能扩张,更重要的是切入新能源相关产业链生产领域打开成长空间。To B端传统行业在资本市场中由于商业模式的局限性长期估值相对较低。“新能源+”从最终效果来看是对To B端传统行业进行一次提质增效的革新,将引发传统行业的价值重估。
第一,“新能源+”促发传统工业企业新能源化转型,打开成长空间,引发传统工业价值重估。例如电子行业能源半导体将在“新能源+”阶段迎来大发展;传统机械企业切入新能源设备领域,“老树开新花”;传统化工企业切入新能源和新材料的赛道,带来更高的附加值或者溢价,打开成长空间。
第二,“新能源+”打开传统工业需求市场上升通道,带来传统工业价值重估。更广泛的产业新能源化带来对新能源需求规模全面扩张,进而为新能源生产链条上的传统行业带来巨大增量市场。例如电子行业将随着电车产业链发展迎来更大增量需求。
第三,政策合力有望利好传统工业新能源化,有利于传统产业价值重估。我们认为传统新能源+引发的工业体系再造过程中将坚持“先立后破”,明年将以“立”为主,产业、货币、财政有望形成合力支持新能源及“新能源+”。对于支持新能源生产的传统行业而言,有望得到产业、货币及财政政策支持加快新产能建设、节能减碳设备更新等。
1、 政策落地不及预期
2、宏观经济超预期回落