以下文章来源于高端装备制造及材料 ,作者浙商机械国防团队
高端装备制造及材料
作者:邱世梁、王华君、潘贻立、李锋
联系人:张杨、李思扬、林子尧、何家恺
来源:浙商机械国防团队报告
浙商机械国防团队:致力于做深、做好研究!
如您认可我们的研究,恳请在打分派点上酌情支持!非常感谢!
摘要
核心观点: 从“新能源”到“新能源+”:新能源设备、传统转型、电动化及减碳 以新能源为代表的能源革命将进入产业新能源化阶段,也即“新能源+”阶段。从新能源到“新能源+”将带来重大投资机会。机械行业“新能源+”推荐2大投资主线: 1、发电端低碳:(1)新能源设备:下游新能源装机量需求提升,扩产潮带来新能源设备需求提升。主要包括光伏设备、锂电设备、风电设备及其核心零部件企业。(2)传统转型:“老树发新芽”——传统机械设备向新能源设备转型:在新能源需求提升背景下,从老业务向新能源设备转型升级,开启二次成长曲线,估值提升。 2、用电端低碳:(1)产品电动化:案例:工程机械电动化,有望使中国工程机械龙头通过电动化产品弯道超车,实现对全球工程机械巨头从追赶到超越,迈为全球工程机械龙头。(2)减碳装备迎更换需求。高效节能电机、压缩机、锅炉等节能减碳装备、软磁材料等受益。 新能源设备:聚焦“风光锂”,下游超长景气度,力推优质细分赛道龙头 1、光伏设备:光伏装机需求未来十年迎来十倍增长,拥有巨大的市场空间,下游光伏企业产能扩张与技术升级带来新一轮设备需求。重点聚焦电池片、硅片、组件设备龙头。(1)光伏电池片、组件设备由于HJT等新技术频出,成长性好,给予较高估值。(2)硅片设备竞争格局好,利润丰厚。重点推荐:晶盛机电、迈为股份、金辰股份、上机数控、捷佳伟创、金博股份、天合光能;重点看好奥特维、天通股份、精功科技、高测股份、帝尔激光、苏州固锝、东方日升等。 2、锂电设备:全球电动车加速放量,中国新能源汽车渗透率已近20%,未来几年将持续提升。中国锂电产业具全球竞争力。推荐三大投资主线:(1)宁德时代产业链:重点推荐锂电设备龙头先导智能,看好先惠技术、震裕科技、斯莱克、赢合科技等;(2)海外龙头锂电池产业链:推荐杭可科技;(3)国内二三线锂电池产业链:推荐利元亨、海目星、联赢激光、威唐工业,看好博众精工、中国电研、科瑞技术等。 3、风电设备:“碳中和”目标下,风电进入平价时代,将迎来风电产业链投资黄金时代。2022年重点看好海上风电产业链,有望复制2021年陆上风电招标价格大幅下降和招标量快速增加的过程,估值具提升空间;推荐:1)主机厂:推荐运达股份,关注明阳智能、三一重能;2)零部件:推荐日月股份,关注新强联、中际联合等。 “老树发新芽”,传统转型新能源设备:开启二次成长曲线,估值提升 传统企业加快向新能源设备转型,为新能源产业做配套,从而开启二次成长曲线,带来估值提升。自下而上精选个股:推荐东睦股份、威唐工业,看好卧龙电驱、精达股份、斯莱克、宁波精达等。 产品电动化——助力工程机械龙头:从跟随到超越,迈向全球龙头 环保和经济性驱动工程机械电动化。目前叉车、高空作业平台电动化率已近50%;预计2023年后工程机械电动化将有重大突破。电动化将加速传统工程机械更换需求,带来新增长点。中国在新能源产业链优势明显,中国工程机械龙头在新能源领域同步甚至领先全球同行,有望弯道超车,实现从追赶到超越的跨越,从而迈向全球龙头。推荐三一重工、恒立液压、徐工机械、浙江鼎力、安徽合力。 减碳装备迎更换需求:高效节能电机、压缩机、锅炉等处于价值洼地 高效节能电机、压缩机、锅炉等节能减碳装备受益。推荐杭氧股份,重点看好卧龙电驱、杭锅股份、陕鼓动力等。 风险提示 新能源政策落地不及预期;传统设备转型新能源设备进度低于预期。 |
正文
以新能源为代表的能源革命将进入产业新能源化阶段,也即“新能源+”阶段。从新能源到“新能源+”将带来重大投资机会。
机械行业“新能源+”推荐2大投资主线:
1、发电端低碳:
(1)新能源设备:下游新能源装机量需求提升,扩产潮带来新能源设备需求提升。主要包括光伏设备、锂电设备、风电设备及其核心零部件企业。
(2)传统转型:“老树发新芽”——传统机械设备向新能源设备转型:在新能源需求提升背景下,从老业务向新能源设备转型升级,开启二次成长曲线,估值提升。
2、用电端低碳:
(1)产品电动化:案例:工程机械电动化,有望使中国工程机械龙头通过电动化产品弯道超车,实现对全球工程机械巨头从追赶到超越,迈为全球工程机械龙头。
(2)减碳装备迎更换需求。高效节能电机、压缩机、锅炉等节能减碳装备、软磁材料等受益。
全球多国确立“碳中和”目标,助推光伏行业长期发展。2021年距巴黎气候大会过去将近6年,全球多国为践行减排承诺,促进绿色发展,相继提出“碳中和”目标,清洁能源的推广与使用已成为全球共识。截至2021年4月,全球共有120多个国家宣布“碳中和”目标。
中国2030年“碳达峰”,2060年“碳中和”。中国政府一直高度重视全球气候变化问题,积极承担大国责任,出台措施大力发展清洁能源。2020年下半年以来,中国多次在各类会议上提及“碳达峰”“碳中和”等概念,显示了中国政府节能减排,实现碳中和的决心。
目前世界能源消费仍以化石能源为主,清洁能源占比小。能源结构转型是“碳中和”的必然要求。实现“碳中和”意味着以化石能源为主的能源格局走向终结,未来将迎来清洁能源时代。目前全球各主要经济体和碳排放大国均已提出碳中和目标,其中大部分国家预计在2050年左右实现碳中和,意味着到本世纪中叶非化石能源将成为能源消费的主力,电力绝大部分甚至全部来自于清洁能源。
度电成本不断下降、综合优势明显,加之全球能源政策利好,光伏发电量和渗透率在过去十年间增长迅猛,新增装机量年年攀升。从总量来看,全球光伏发电量占发电总量的比例从2013年的1%上升到2019年的3%,新增光伏装机2010年至2020年10年间增长超过3倍;中国光伏发电量在2010-2020年更是实现了从无到有再到世界领先的飞跃,新增光伏装机2010年至2020年10年间增长将近20倍。
从结构来看,分布式光伏系统“异军突起”。长期以来光伏发电项目以集中式为主,虽然分布式光伏占比有提升趋势,但集中式光伏系统一直以来占据主导地位。2021年一季度装机量首次超过集中式系统,叠加7月份国家能源局整县分布式光伏试点政策出台,未来分布式光伏有可能迎来一轮发展热潮。
伴随未来光伏价格和成本的持续下降,光伏装机需求有望持续加速增长。我们测算了2030年中国和全球光伏新增装机需求,预计2030年中国光伏新增装机需求达416-537GW,CAGR达24%-26%;全球新增装机需求达1246-1491GW,CAGR达25%-27%。光伏装机需求未来十年迎来十倍增长,拥有巨大的市场空间,需重视光伏赛道带来的巨大增长机会。
在光伏行业需求10年10倍赛道的大背景下,需求提升+技术迭代带动下游制造企业大幅扩产,设备厂商需求爆发。光伏设备重点聚焦硅片、电池片、组件设备龙头。
硅片设备竞争格局好,利润丰厚;重点推荐:晶盛机电、上机数控;重点关注:天通股份、高测股份、精功科技等
电池片、组件设备HJT等新技术频出,成长性好,市场给予较高估值。重点推荐:金辰股份、迈为股份、捷佳伟创;重点关注:奥特维、帝尔激光等。
新能源汽车销量大超预期,渗透率目标有望大幅上调。2021年1-10月,我国新能源乘用车累计销量达到240万辆,同比大幅增长203%。2021年10月,我国新能源汽车渗透率达到16%,新能源乘用车渗透率达到18%。
比亚迪董事长兼总裁王传福表示:中国车企提供的电动车产品已经从性能、使用成本等方面全方位超越了传统燃油车。预计到2022年底,我国新能源汽车渗透率将有望达到35%。
纯电动车型为主流,表明消费者对新能源汽车的认可度越来越高。2018年以来,纯电动车型的销量占比稳中有升,2020年平均约80%(下半年83%左右),2021年纯电动汽车的销量占比更加稳定,10月占比为82%。
中长期新能源汽车单车带电量有望提升,显著缓解消费者里程焦虑。重点梳理1-7月工信部公告车型,续航里程普遍高于600km,装机容量100kwh上下,显著高于当前50kwh的平均水平。
根据锂电池制造工序的划分,锂电设备可分为前段、中段以及后段工序,三者的价值量占比分别为40%、30%、30%左右。
1)前段:上游原材料的加工处理以及锂电池的制片过程。所需的主要设备包括搅拌机、涂布机、辊压机、分切机、制片机、模切机等,其中涂布机为核心设备,约占锂电设备总价值量的20%左右。
2)中段:通过卷绕&叠片、入壳焊接、注液、封口清洗等工序制作电芯。卷绕/叠片为核心设备,约占锂电设备总价值量的15%。
3)后段:主要包括对电芯的后处理以及电池包的Pack、物流等。其中化成、分容为核心设备,约占锂电设备总价值量的20%左右。
我们认为:国内锂电产业具备全球竞争力。重点推荐三条投资主线:
1)宁德时代产业链。宁德时代率先于2020年启动扩产,相关设备公司充分受益。重点推荐先导智能,根据补充公告,先导智能有望取得宁德时代核心电芯生产设备50%的份额。此外,重点关注海目星、先惠技术、震裕科技、斯莱克、赢合科技等。
2)海外龙头锂电池产业链。未来几年海外锂电池增速高于国内增速,具有出海能力的锂电设备龙头受益。重点推荐杭可科技,公司在LG、SK等日韩系动力电池龙头份额高达50%以上;重点推荐先导智能。
3)看好国内二三线锂电池产业链。2021年全球电动车迎来销量加速放量增长,二三线锂电池的扩产增速甚至高于一线,相关的设备厂商订单弹性更大。我们重点推荐利元亨、海目星、联赢激光,看好博众精工、中国电研、科瑞技术等。
2.3 风电设备:平价时代是风电投资的黄金时代
根据能源基金会《2020 能源数据》数据,中国陆上风能潜在开发量合计 9530GW, 技术可开发量 7990GW;海上风能潜在开发量(风功率密度>300w/平米)约 710GW。随着技术进步,风电潜在可开发资源仍将继续增加。截至 2020 年底中国累计风电装机量约 282GW,其中陆上风电装机量约 271GW、 海上风电装机量约 9GW。中国陆上风电技术可发量是目前累计装机量的 30 倍,海上 风电技术可开发量是目前累计装机量的 80 倍。
全球陆风资源超100万GW,海风目前仅开发0.05%。根据前国家电网董事长刘振亚《全球能源互联网》一书的数据,全球陆地风能资源超过1万亿千瓦(1000TW,约合100万GW);根据世界银行2020年数据,全球海上风电技术可开发潜力约71TW(约合7.1万GW)。
截止2020年年底全球累计风电装机量约743GW,其中陆上风电710.5GW,海上风电装机量约32.5GW。海上风电目前累计装机量仅为技术可开发量0.05%
根据世界银行2020数据,海上风电中29%属于可用固定基础海上风电,另外71%属于较深水域,可适用漂浮式风电技术。未来仅需全球海上风电资源的10%所发电力即可满足全世界所有的电力需求。
2022年建议超配海上风电产业链。海风有望复制2021年陆上风电招标价格大幅下降和招标量快速增加的过程,估值仍有提升空间。而2022年陆上风电进入业绩兑现期,今年底与明年初主机厂与零部件的价格谈判是最大变数。
投资建议:
1)主机厂(大兆瓦、海上风电机组研发实力;海外出口业务潜力),推荐运达股份、建议关注明阳智能、三一重能;
2)零部件(技术壁垒高、产业链话语权强、国际化程度高、单位实物用量增加),建议关注新强联、推荐日月股份、关注中国高速传动、禾望电气、天顺风能、大金重工、恒润股份、中环海陆、东方电缆、中天科技、容知日新、中际联合。
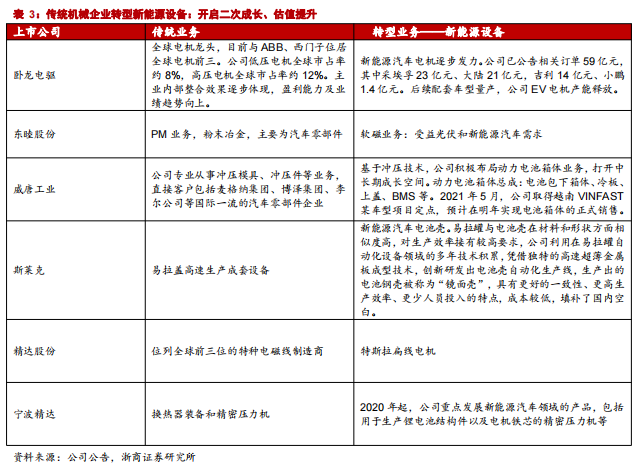
3. “老树发新芽”,传统转型新能源设备:开启二次成长曲线,估值提升
传统机械企业加快向新能源设备转型,为新能源产业做配套,从而开启二次成长曲线,带来估值提升。
能源结构转型为新能源产业链发展带来巨大空间,以新能源车、光伏、风能、储能为代表的新能源主要赛道自2020年以来实现了估值和盈利的双击。
随着新能源主要赛道的景气大幅上升,相关板块自2020年迎来实现了戴维斯双击行情。根据我们对新能源各赛道主要上市公司的估值测算,新能源下游、新能源中游和光伏储能的估值最高,静态市盈率分别为276、116和87倍,2010年以来的分位数分别为100%、100%和93%
自下而上精选个股:推荐东睦股份、威唐工业,看好卧龙电驱、精达股份、斯莱克、宁波精达等。
卧龙电驱:全球电机龙头,新能源汽车电机逐步发力。
东睦股份:传统PM业务,向软磁等新业务延伸,受益光伏和新能源汽车需求。
威唐工业:汽车冲压专家,动力电池箱体打开成长空间。
斯莱克:易拉盖设备龙头,动力电池结构件后起之秀。
工程机械电动化梯次推进:有轮子和固定运营场景的车辆、小型工程机械更容易推进电动化。从技术路径来看,工程机械电动化首先是用电驱动代替常规的柴油发动机驱动;其次是液压执行装置被电动执行装置取代。
混凝土搅拌车、渣土车、挖掘机和装载机是未来最易实现电动化产品。预计2023年主要工程机械厂商均会推出其主力电动化产品;2025年将迎来电动化产品销售首个高峰期。我们预计到2025年,混凝土搅拌车、渣土车、挖掘机和装载机四类工程用车电动化产品销量合计12万台,渗透率25%。
工程机械电动化:环保性、经济性凸现;形成新增长点,提升全球市占率。柴油车和非道路移动机械是大中城市氮氧化物污染的重要来源。在“双碳”目标的背景下,中央和各地方政府出台政策鼓励、支持和引导发展新能源非道路异动机械。郑州市要求自2021年8月起,新增混凝土运输车全部为纯电动车。
电动搅拌车的经济性逐渐凸显。电动搅拌车购置价差回收期接近3年,单台全寿命周期可额外增加29万元收益。电动化将加速更换需求,带来新的增长点。
借助产业链优势,行业及公司有望在新能源时代实现从追随到超越的跨越。中国在新能源产业链优势明显,而且中国工程机械龙头三一重工在新能源领域布局早、投入大、同步甚至领先全球同行,公司有望在新能源时代,弯道超车,实现从追赶到超越的跨越,从而真正实现中国龙头向世界龙头的转变。三一重工2021年电动搅拌车、渣土车、牵引车和装载机均已实现小批量销售。预计到2025年三一电动车辆(含搅拌车、渣土车)销售2.5万辆,电动工程机械(含挖掘机和装载机)销售1.2万台,电动化产品市占率约为31%。
工程机械:电动化梯次推进,预计2025年主要产品电动化渗透率达25%。全球电动化趋势明显。中国新能源汽车单月渗透率已近20%,预计到2025年中国和欧洲新能源汽车渗透率将超过40%。在工程机械领域,叉车、高空作业平台电动化已先行一步,部分龙头电动化比例已近50%、40%。混凝土搅拌车、渣土车、挖掘机等重要工程机械品种,正在逐步迈向电动化。
柴油车和非道路移动机械是大中城市氮氧化物污染的重要来源。根据生态环境部发布《中国移动源环境管理年报(2020)》数据显示,汽车是污染物排放总量的主要贡献者,排放的一氧化碳、碳氢化合物、氮氧化物和颗粒物等四项主要污染物均超过90%。其中柴油车氮氧化物排放量超过汽车排放总量的80%,颗粒物排放量超过90%;非道路移动源排放二氧化硫15.9万吨,碳氢化合物43.5万吨,氮氧化物 493.3万吨,颗粒物24.0万吨;氮氧化物排放量接近于机动车。
《中国移动源环境管理年报(2020)》数据显示,农业机械和工程机械在非道路移动源排放占比约为60%~70%,并且明确要求“十四五”时期单位国内生产总值能耗和二氧化碳排放分别降低13.5%和18%。
为了响应“3060”碳达峰和碳中和的目标,中央政府层面从减排目标、防治技术和支持政策等方面为发展电动化的工程机械指明方向;各地方政府则从限制/禁止高排放的非道路工程机械入手,要求严格管理和控制高排放非道路车辆的使用,引导、鼓励、支持淘汰高排放机动车和非道路移动机械。为应对非道路机械排放标准的持续升级,研发新能源非道路机械已经在势在必行。
预计2023年主要工程机械厂商均会推出其主力电动化产品,工程机械电动化将取得重大突破。2017-2018年工程机械行业开始有部分厂家做电动化的产品;2019-2020年主要工程机械企业都开始投入到对电动化产品的研发;目前市场份额占比前80%的挖掘机厂家都在做电动化,产品集中上市时间在2023年,预计2023年工程机械电动化会有较大的突破。
搅拌车、渣土车和挖掘机、装载机预计将是最快规模化实现电动化的工程机械产品。其中搅拌车、渣土车主要在城市短途运输,面临的环保压力大,并且行驶方便,充电便捷;小微挖、装载机应用场景固定,产品结构相对简便,也更容易实现电动化。根据我们的统计,最近5年搅拌车年平均销量约为6.5万辆,渣土车年平均销量约为10.5万辆(自卸车主要包含三类:煤矿自卸车、公路自卸车和城市渣土车,渣土车销量按照自卸车的30-40%估算);挖掘机年平均销量约为20万辆(其中小微挖、中挖和大挖的销量占比约为6:2.6:1.4),装载机年平均销量约为10万辆,合计年平均销量约为47万辆/台。
全球范围内的头部工程机械企业已深入布局电动化设备,技术自研的同时也在和“三电”企业进行深度合作开发,不断推出多类型电动化工程机械产品。全球工程机械龙头如卡特彼勒、沃尔沃建筑设备、三一重工、徐工机械等已推出数款电动化工程机械产品,覆盖挖机、装载机、自卸车、搅拌车等主要工程机械领域。
高效节能电机、压缩机、锅炉等节能减碳装备受益。重点推荐卧龙电驱、杭氧股份,看好杭锅股份、陕鼓动力等。
双碳背景下,电气化为碳中和重要方向。电机能耗占工业总能耗的70-75%,占全社会总能耗的50%以上。工业领域将推动高效节能电机替代传统电机。
2021年11月,工信部、市场监管总局印发《电机能效提升计划(2021-2023年)》提出,引导企业实施电机等重点用能设备更新升级,优先选用高效节能电机,加快淘汰不符合现行国家能效标准要求的落后低效电机。
加大高效节能电机应用力度。细分负载特性及不同工况,针对风机、水泵、压缩机、机床等通用设备,鼓励采用2级能效及以上的电动机。针对变负荷运行工况,推广2级能效及以上的变频调速永磁电机。针对使用变速箱、耦合器的传动系统,鼓励采用低速直驱和高速直驱式永磁电机。大力发展永磁外转子电动滚筒、一体式螺杆压缩机等电动机与负载设备结构一体化设计技术和产品。
卧龙电驱为全球电机龙头,目前与ABB、西门子位居全球电机前三。公司低压电机全球市占率约8%,高压电机全球市占率约12%。主业内部整合效果逐步体现,盈利能力及业绩趋势向上。公司新能源汽车电机逐步发力。公司已公告相关订单59亿元,其中采埃孚23亿元、大陆21亿元,吉利14亿元、小鹏1.4亿元。后续配套车型量产,公司EV电机产能释放。
高效压缩机、空分设备、节能锅炉等都受益于节能减排需求,这些更换为具有更好节能效果的设备,具有很好的减碳效应。
重点看好杭氧股份、陕鼓动力、杭锅股份等。
1、 新能源政策落地不及预期;
2、 传统设备转型新能源设备进度低于预期。
【浙商机械】深度报告:
----------------【工程机械】----------------
【三一重工】深度:数字化专题——向全球冠军冲击:数字化提升公司核心竞争力 20201207
【恒立液压】深度:品类拓展、进口替代驱动高增长 20210702
【徐工机械】深度:整体上市能显著增厚未来业绩;改制激励将大幅提升盈利能力20210421
【叉车行业】深度:持续增长、集中度提升,双寡头有望共赢 20201126
----------------【光伏设备】----------------
【光伏设备】【异质结设备】深度2:光伏电池片未来5年重大技术变革!20210715
【光伏设备】【颗粒硅】深度:光伏硅料新一代技术,获重大突破、助力降本!20210531
【光伏设备】【异质结设备】深度1:引领光伏技术新一轮革命,国产设备将迎来爆发20201210
【光伏设备】深度:“大尺寸”带来新一轮迭代需求-光伏设备年度策略报告之一-20201123
【上机数控】深度:崛起!光伏210大硅片龙头!全球单晶硅有望“三分天下”-20210122
【上机数控】深度:成长三部曲:高品质、高接受度、高盈利能力-2020100
【迈为股份】深度:光伏异质结设备领军者,未来5年持续高增长-20210125
【晶盛机电】深度:长晶设备龙头:光伏/半导体设备、蓝宝石、碳化硅设备接力增长20210420
【金辰股份】深度:光伏异质结电池设备新星,组件设备龙头将二次腾飞-20201012
【天合光能】深度:引领全球光伏智慧能源;盈利向上拐点渐显、未来弹性大20210624
【金博股份】【金博股份】深度:热场材料龙头,强β叠加高α-20210701
----------------【锂电设备】----------------
【先导智能】深度: 全球锂电设备龙头,受益新一轮锂电扩产浪潮20210421
【利元亨】深度:消费锂电设备龙头,动力锂电设备即将放量20210713
【海目星】深度:激光锂电设备双轮驱动,动力电池业务打开成长空间20210901
法律声明及风险提示
本报告由浙商证券股份有限公司(已具备中国证监会批复的证券投资咨询业务资格,经营许可证编号为:Z39833000)制作。本报告中的信息均来源于我们认为可靠的已公开资料,但浙商证券股份有限公司及其关联机构(以下统称“本公司”)对这些信息的真实性、准确性及完整性不作任何保证,也不保证所包含的信息和建议不发生任何变更。本公司没有将变更的信息和建议向报告所有接收者进行更新的义务。 本报告仅供本公司的客户作参考之用。本公司不会因接收人收到本报告而视其为本公司的当然客户。 本报告仅反映报告作者的出具日的观点和判断,在任何情况下,本报告中的信息或所表述的意见均不构成对任何人的投资建议,投资者应当对本报告中的信息和意见进行独立评估,并应同时考量各自的投资目的、财务状况和特定需求。对依据或者使用本报告所造成的一切后果,本公司及/或其关联人员均不承担任何法律责任。 本公司的交易人员以及其他专业人士可能会依据不同假设和标准、采用不同的分析方法而口头或书面发表与本报告意见及建议不一致的市场评论和/或交易观点。本公司没有将此意见及建议向报告所有接收者进行更新的义务。本公司的资产管理部门、自营部门以及其他投资业务部门可能独立做出与本报告中的意见或建议不一致的投资决策。 本报告版权均归本公司所有,未经本公司事先书面授权,任何机构或个人不得以任何形式复制、发布、传播本报告的全部或部分内容。经授权刊载、转发本报告或者摘要的,应当注明本报告发布人和发布日期,并提示使用本报告的风险。未经授权或未按要求刊载、转发本报告的,应当承担相应的法律责任。本公司将保留向其追究法律责任的权利。 |
浙商证券研究所 上海市杨高南路729号陆家嘴世纪金融广场1号楼25层 邮政编码:200120 电话:(8621)80108518 传真:(8621)80106010 浙商证券研究所:http://research.stocke.com.cn |