以下文章来源于Mr WANG汽象台 ,作者王敬
老王汽象台,瞭望汽车万象。
国内汽车行业在“双碳”政策的引导下,向电动化、智能化迅速转型,全球汽车行业竞争格局将重塑,国内自主整车在电动智能化领域领先,未来有望在竞争中脱颖而出,同时,自主零部件也将迎来黄金时代。
投资要点
全球低碳化驱动汽车产业加速电动化、智能化转型
国内外大力推行低碳化政策,减少碳排放以应对气候变化逐步成为全球共识。燃油车会消耗化石燃料并且释放大量的二氧化碳,因此实现电动车对传统燃油车的替代,对改善碳排放,实现“双碳”有着巨大的推动作用,因此汽车电动化是大势所趋,同时“新四化”下,基于电动车架构整车智能座舱和智能驾驶需求提升,驱动整个产业链进一步向智能化转型。
电动智能时代行业重塑,自主品牌车企顺势崛起
2021Q3自主品牌乘用车市场份额为45%,较20年提升6.6 pct。自主品牌由于在电动智能化的布局较早,会更受益于行业电动化大趋势,自主份额将持续提升,明年头部自主车企将推出新能源主力车型,如比亚迪推出DM-i混动平台和e平台3.0海洋系列;吉利雷神动力发布,极氪001极具产品力;长城凭借超强挖掘细分领域市场需求的能力继续打造爆款单品等。长期来看,头部自主车企+新势力+特斯拉等凭借超强产品周期,将进一步抢占市场份额。
国产零部件崛起,汽零板块迎来历史性行情
我们认为自主崛起同样适用于零部件企业。传统燃油车时代的整零配套关系大部分是外资零部件厂商给外资/合资品牌配套,过去国内仅有极少数零部件企业能够真正的突破到合资外资品牌供应链,大部分国产零部件主要是给国产品牌配套。我们认为下游整车行业格局迎来重塑,国产零部件也迎来最好的时代,国产零部件崛起的原因来源于:①跟随国产主机厂崛起;②进口替代加速;③自主供应商在动力电池、电机、电驱和电控领域较为领先。
投资策略
汽车行业步入电动智能化时代,行业竞争格局将重塑,自主整车在电动化和智能化领域处于全球领先水平,未来将在竞争中脱颖而出,持续看好头部自主车企比亚迪、长城汽车、吉利汽车等;同时,零部件行业将在下游恢复和补库周期下迎来戴维斯双击,中长期我们看好电动智能产业变革下国产零部件的崛起。零部件板块大的投资机会要符合产业趋势,我们自上而下的梳理新能源和智能化领域的五大投资方向:技术驱动标的伯特利/英博尔,客户拓展标的新泉股份/拓普集团,国产替代标的继峰股份/菱电电控,新能源增量文灿股份/泉峰汽车/中鼎股份/福耀玻璃,智能化加速德赛西威/华阳集团。
风险提示
汽车行业景气度不及预期;新能源汽车推进不及预期;原材料价格波动等。
报告正文
1. 新能源趋势下,汽车行业面临变革
1.1. 全球正逐步“低碳化”
自从人类社会进入工业化时代以来,以二氧化碳为主的温室气体排放量迅速增加,温室气体浓度升高强化了大气层阻挡热量逃逸的能力,形成更强的温室效应。专家指出,气温上升2℃,会对淡水供应、生态系统、海岸线、粮食安全、人体健康、极端天气事件等方面产生明显负面影响,并且这种气候变化是全球性的挑战,没有任何国家和地区可以置身事外。
伴随着科技工业不断地发展,全球二氧化碳排放量也在逐渐地增加,2018年全球二氧化碳排放量340.5亿吨,较2017年增加了6.17亿吨,同比增长1.85%。2019年,二氧化碳排放量达到364.4亿吨,占所有温室气体的比重高达74%,是造成温室效应的最主要原因。受新冠疫情影响,2020年全球二氧化碳排放量为319.8亿吨,同比减少6.04%。
各国积极推进减少碳排放政策。全球为应对气候危机,通过历次气候大会形成了阶段性的减排原则和减排目标,“碳中和”即为本世纪中叶的目标。1997年,《联合国气候变化框架公约的京都议定书》(《京都议定书》)达成,并于2005年2月正式生效。2015年,第二份有法律约束力的气候协议——《巴黎协定》正式通过,为2020年之后全球应对气候变化的行动做出安排,同时《巴黎协定》要求各缔约方递交国家自主贡献目标,截至2021年8月10日,共有192个缔约方递交了国家自主贡献目标,共同为控制碳排放而努力。2020年12月12日,气候雄心峰会上,联合国秘书长强调联合国2021年中心目标是在全球组建21世纪中叶前实现碳中和的全球联盟。多数国家已经通过政策宣示或立法等形式确定了本国实现碳中和的时间点,并做出了相应的实现路径和规划。
1.2. 汽车电动化势在必行
传统燃油车碳排放量占到总碳排放的10%左右。燃油车会消耗化石燃料并释放大量的二氧化碳。相比之下,电动车不会产生温室气体,因此实现汽车电动化对改善碳排放,实现“双碳”有着巨大的推动作用。
汽车电动化是不可阻挡的发展趋势,许多国家及地区陆续出台相关政策支持电动车的发展,并且明确了燃油车的禁售时间点,其中多数国家燃油车禁售政策实施时间为2030年。
国内新能源车渗透率快速提升。9月国内新能源汽车渗透率创历史新高,一线城市21M9新能源汽车/纯电动车渗透率为39.1%/31.2%,远高于全国渗透率;二线城市21M9新能源汽车/纯电动车渗透率为20.8%/17%,与全国渗透率持平;三四五线城市21M9新能源汽车渗透率分别为15.2%/12.7%/9.9%,21M9纯电动车渗透率分别为13.1%/10.8%/8.3%,低于行业水平,但21Q3呈现持续上涨的趋势,10月由于特斯拉交货政策影响,新能源汽车的渗透率略有下降,一线新能源车渗透率达到33.0%,环比降低6.1 pct;二线城市新能源渗透率18.2%,三至五线城市有较大成长空间。
21年1-10月新能源汽车的渗透率12.15%,预计到2025年新能源车渗透率将达到35%。美国纯电动车渗透率为4.7%,插混渗透率1.4%,预计到2025年新能源车渗透率将达到25%以上。欧洲主要九个国家目前纯电动车渗透率10.8%,插混渗透率6.6%,预计到2025年新能源车渗透率将达到40%以上。
1.3. 汽车智能化加速渗透
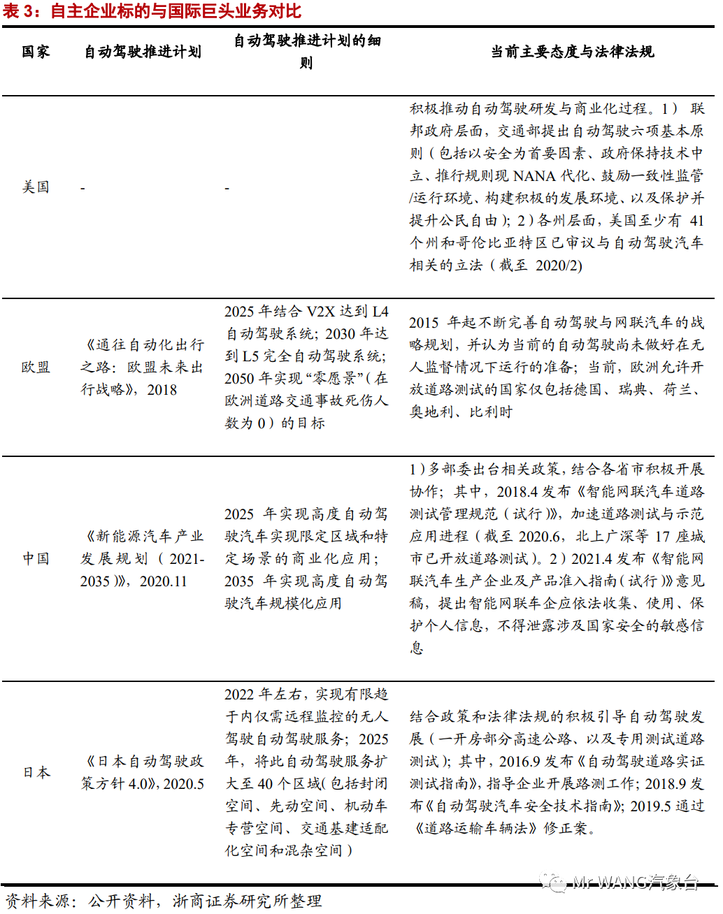
汽车智能化即将加速渗透。从全球主要国家的自动驾驶推进规划、以及当前发展阶段来看,均处于法律监管不断优化,实现在 2025 年前后达到L4 级高度自动驾驶的目标;其中,1)美国/中国/日本处于积极稳步推进状态(均已开放道路测试);2)欧盟则相对更偏谨慎,当前允许开放道路测试的国家仅包括德国/瑞典/荷兰/奥地利/比利时。预计各国或将各自陆续出台更具有针对性(符合各国特征)的自动驾驶标准与监管要求。国内各车企陆续加大在智能驾驶领域的投入,其中新势力较为领先,预计2022-2023年L3级别辅助驾驶将快速普及,国内在芯片、视觉、全栈软件/算法等领域具有核心优势与竞争力的公司有望受益。
在智能化领域主要包括智能驾驶和智能座舱两大部分。
智能座舱是从消费者应用场景出发构建的人机交互体系,从汽车座舱升级路径来看,座舱产品正处于初级智能时代,全液晶仪表开始逐步替代传统仪表,少数车型新增HUD抬头显示、流媒体后视镜等,人机交互方式多样化,智能化程度明显提升。但现阶段大部分座舱产品仍是分布式离散控制,即操作系统互相独立,核心技术体现为模块化、集成化设计。智能座舱产品多元化,提升单车价值量。传统座舱产品以机械仪表和车载音视频播放器为主,整体单车配套价值在2000元以下,而智能座舱产品丰富,融合触控、智能语音、视觉识别、智能显示等实现多模态交互,整体单车配套价值大幅提升。
智能座舱作为汽车与用户最直接的接触媒介,智能座舱不仅需要为驾驶员提供人机交互平台,同时也要能够提供信息娱乐服务。目前全球汽车智能座舱市场空间为421亿美元,预计到2025年全球汽车智能座舱市场规模突破555亿美元,2030年达到680亿美元以上,市场仍处于快速增长阶段,蕴藏大量投资机会。其中,中国汽车智能座舱市场规模在2020年达到483亿元人民币,预计2025年达到1156亿元人民币,2030年逼近1700亿元人民币。智能座舱龙头主要为德赛西威、中科创达等。
智能驾驶包括感知、决策、执行三个环节。
第一环节-感知:
视觉系vs.激光雷达系,感知方案分流,即特斯拉为代表的视觉系和以Waymo为代表的激光雷达系。前者以摄像头的感知为主,激光雷达、毫米波雷达等其他感知元件为辅;后者则以激光雷达为核心,其他感知元件配合工作:
摄像头,作为感知层一个重要的采集工具,车载摄像头主要供应商有博士、大陆、法雷奥、松下、安森美、联创等。目前来看,摄像头市场基本上还是处于被传统摄像头厂及一级供应商所垄断的状态,行业壁垒较高。国内上市公司主要有收购豪威科技,作为全球前三的CIS供应商的韦尔股份和作为全球车载镜头龙头的舜宇光学。
激光雷达,目前有两种主流的方案,第一种即特斯拉为代表的视觉系,第二种是以Waymo为代表的激光雷达系。前者以摄像头的感知为主,激光雷达、毫米波雷达等其他感知元件为辅;后者则以激光雷达为核心,其他感知元件配合工作。由于短期来看视觉系的测度不如激光雷达系精准,且依赖强大的基于神经网络学习的图像处理算法,对于中小厂商而言短时间内很难有足够的数据量支撑其算法,故激光雷达系优势显现。代表公司主要有Velodybe、Luminar、禾赛科技和速腾聚创。
高精地图,和传统地图相比数据更加精确,数据精度达到厘米级别,且维度也更丰富,包含道路拥堵情况、天气状况、是否有事故发生、车道要素、道路属性等多方面信息。国内龙头企业包括四维图新、高德地图和百度。腾讯控股四维图新,阿里巴巴收购了高德地图,高精地图行业被互联网三巨头“BAT”占据绝大部分市场份额。其中,四维图新的竞争优势在于经验丰富、技术领先、客户资源丰富;高德地图则更注重地图行业的生态;百度的特点是打造了智能驾驶平台Apollo。
V2X,属于网络通讯技术,是指车与外界的信息交换,形成车路协同,主要包括车与车、车与人、车与路的协同。车通过与周围车、人、路进行通信,获取附近车辆情况、道路情况等信息,进行车辆监控管理,减少安全事故发生。V2X龙头企业包括移远通信、广和通、华为等多家企业。其中移远通信的竞争优势在于产品种类多,布局广;广和通的优势在于和英特尔公司有密切的合作关系;华为则在5G技术方面具有先发优势。
第二环节-决策:
如果将感知模块比作人的眼睛和耳朵,那么决策规划就是自动驾驶的大脑。国内目前进入决策层的企业不多,海外的企业有Drive.ai,Comma.ai,nuTonomy,zoox,Faraday,Cruise,Otto,Navya等,在决策的芯片环节,芯片主要有四大分类,民用级、工业级、汽车级和军工级,精细程度、工作温度的要求、以及造价依次递增。车用芯片分类上,按照功能可分为控制类(MCU 和 AI 芯片)、功率类、模拟芯片、传感器和其他(如存储器)。在控制类芯片中MCU有向AI芯片转换的趋势,向中央芯片SoC等转化。目前国内AI芯片龙头企业包括地平线、英伟达等企业。地平线的人工智能芯片具有大算力且具有很强的安全性,公司的客户包括上汽、奥迪、阿里等知名企业;而英伟达在技术上拥有较强的优势。
第三环节-执行:
自动驾驶的执行层离不开和车载控制系统的深度集成,但大部分车厂和Tier1出于自我保护,不愿意对外开放车辆控制总线,短时间内初创企业难以加入。
2. 行业格局重塑,自主品牌车企崛起
2.1. 整车格局有望重塑
我们认为龙头自主品牌率先布局“新四化”,电动化和智能化的进程均处于领先水平,未来两年将会呈现出龙头自主市场份额进一步提升,尾部自主和二线合资出清的趋势,同时2022年将进入混动发展的黄金阶段。
行业格局有望重塑。自主品牌由于对电动化的布局较早、智能化的应用更快,会更加受益于行业电动化大趋势。自主整体市占率提升,2021Q3自主品牌的市场份额为45%,相比2020年提升6.6 pct。展望全年,自主将保持领先趋势,10月自主品牌国内零售份额为45.6%,同比增8 pct,日系品牌零售份额22.6%,同比下降1.4 pct。美系市场零售份额达到8.7%,同比下降0.9 pct,法系、德系逐渐改善。
新能源车价格呈两极化分布,自主、新势力、特斯拉等有望推出主流价格带产品。低价格带,0-10万的车型五菱宏光mini、欧拉、奔奔等拥有较稳定的市场份额;中端价格带,12-20万为乘用车主流市场,占比约40%的市场份额,10月此价格区间新能源车仅占有21%的市场份额,我们认为12-20万是新能源汽车的“蓝海”,未来随着高性价比车型的推出,市场份额有望提升;高价格带,25万元以上新能源车分布分散,蔚来、理想、特斯拉、比亚迪汉、小鹏等高价位车型均拥有一定的市场份额。
2.2. 头部自主品牌崛起
自主崛起势不可挡。21年1-10月自主品牌吉利/长城/长安/比亚迪的市占率分别为6.39%/4.95%/5.94%/3.17%,相比于20年分别 -0.17/0.55/1.02/1.08 pct。吉利汽车基于CMA和浩瀚架构推出更多新车型,进入新车周期;比亚迪将基于e平台3.0推出价格位于10-40万区间的纯电动车,基于DM4.0平台推出更多插混车型,以及高端品牌电动车;长安汽车高端车型UNI系列将促进销量进一步提升;长城汽车“柠檬”、“坦克”、“咖啡智能”三大技术品牌整体向年轻化和高端化发展。自主品牌由于在电动化和智能化上的布局较早,在电动化过程中将实现弯道超车。
电动化:自主领先于合资。目前国内电动车市场竞争格局比较分散,结合智能驾驶水平,第一梯队为特斯拉,未来华为、苹果有望加入;第二梯队为造车新势力小鹏、蔚来、理想等;第三梯队为自主品牌吉利、比亚迪和长城等;第四梯队为合资品牌大众等。我们认为合资品牌在电动化和智能化进程较慢,自主、造车新势力有望在市场竞争中胜出。
头部自主市占率持续提升。在电动化趋势下,长安、吉利、长城、比亚迪等几家头部自主车企加速布局新能源,销量快速提升。吉利汽车,21年1-10月累计销量104万辆,同比20年/19年同期分别为14.8%/-0.2%,其中星瑞、星越L销量在快速增长,累计销量分别为9/2.2万辆,2022年搭载雷神动力的新车型上市,极氪001为代表的极具产品力的车型销量增长,吉利将进入混动和电动元年;长安汽车,21年1-10月累计销量98.3万辆,同比20年/19年同期分别增长31.2%/58%,今年UNI系列、欧尚x5、x7等新车畅销,其中长安奔奔销量5.6万辆、欧尚X5销量10.3万辆、欧尚X7销量5.4万辆,逸动13.9万辆、长安CS55销量10.2万辆,CS75销量23.2万辆,UNI系列中UNI-K销量2.6万辆,UNI-T系列销量7.1万辆;长城汽车,21年1-10月累计销量80.6万辆,同比20年/19年同期分别增长32.5%/20.2%,其中哈弗大狗、欧拉白猫、欧拉黑猫、欧拉好猫、坦克300等销量分别为8.3/1.5/5.4/2.6/5.8万辆,商用车中长城炮前10月累计销量15万辆,在细分领域均占据龙头;比亚迪,21年1-10月累计销量51.6万辆,同比20年/19年同期分别增长101.1%/59%,其中汉比亚迪汉/比亚迪秦/比亚迪宋/比亚迪唐/比亚迪元累计销量分别为8.2/11.8/16.1 /3.6 /2.3万辆,三款DM-i混动车型问世拉动销量快速提升,e平台3.0推出首款车型海豚,10月销量攀升至于0.6万辆,2022年海洋系列和王朝系列将带动比亚迪电动和混动销量持续增长。
新势力发展势头迅猛。在智能化趋势下,新势力车企在智能驾驶水平升级,销量快速提升,呈现出一线新势力快速发展,二线新势力崛起的趋势。小鹏/蔚来/理想/哪吒/零跑/威马1-11月累计销量分别为8.2/ 8.1 / 7.6/ 6/ 3.6/ 3.2万辆,尤其是哪吒、威马、零跑等浙江省的二线新势力逐步崛起,小鹏汽车成为TOP1新势力车企,在售三款车型G5/G3/P7销量占比分别为4%/31%/65%,2021年三季度 P5上市,第四季度交付,打入10-20万主流价格区间带,销量在持续提升,在广州车展上,小鹏全新旗舰SUV G9上市,将成为首款基于X-EEA 3.0打造的车型,也将成为持XPILOT 4.0的首款量产车,小鹏汽车的智能驾驶水平持续提升;蔚来汽车目前在售三款车EC6 /ES6/ES8累计销量占比分别为35%/42%/22%,广州车展上ET7首次亮相,搭载最新的蔚来自动驾驶技术NAD,外观等方面实现突破;理想ONE一枝独秀,2022年将推出第二款车;哪吒目前在售两款车型哪吒U/哪吒V销量占比分别为24%和76%,广州车展发布“山海平台”,B轿跑哪吒S、哪吒U Pro、哪吒V Pro、哪吒V魔女版等车型上市,二线新势力车型迭代加速;零跑目前在售三款车零跑S01/ 零跑C11/ 零跑T03,其中T02由于其经济性成为主流产品,T02销量占比97%;威马汽车1-11月累计销量3.2万辆,同比增长128%,且广州车展上M7亮相,全车交互,搭载3颗固态激光雷达、4枚Orin-X芯片,面向智能驾驶全面进军。
3. 核心技术突破,自主汽零黄金时代
自主零部件供应商迎来黄金发展时代。国内汽车行业面临电动化和智能化的变革,未来汽车行业竞争格局将发生较大的变化。我们认为自主崛起的逻辑同样适用于零部件企业,传统燃油车时代的整车和零部件配套关系大部分是外资零部件厂商给外资/合资品牌配套,大部分国产零部件主要是给国产品牌配套。我们认为随着下游整车行业格局迎来重塑,国产零部件也迎来最好的时代,主要原因有以下三点:①跟随自主品牌整车企业崛起;②过去未能实现进口替代的赛道迎来突破,已实现突破的赛道替代加速;③汽车电动化转型,国产企业准备充足,电动车产业链优质企业百花齐放。
3.1. 头部自主品牌崛起
新能源区别于传统燃油车最核心的技术为“三电”。三电(电池,电机,电控)共同组成新能源车的动力系统。传统车时代,外资车企在发动机、变速箱等领域建立起了雄厚的技术壁垒,电动化为国内汽车行业提供了弯道超车的机遇,在三电领域国内率先布局,目前已经达到了全球先进水平。小鹏汽车、广汽埃安、比亚迪e平台、吉利极氪、理想汽车、北汽极狐等车企已经布局了800V高压平台,将带动电机、电控系统快速发展,空压机、电加热设备,元器件如电容、继电器、线束、接插件等,比亚迪汉和蔚来ET7已搭载SiC电机控制器;在动力电池领域,国内产业链完备,也将显著受益。
动力电池热管理系统与传统发动机热管理系统有很大区别。新能源汽车热管理主要包括空调系统热管理和三电热管理,与传统燃油车相比,空调系统动力源从发动机转型电池,为实现节能,新能源汽车热管理领域热泵比例提升、制冷剂升级迭代成为未来趋势;三电热管理为新生系统,联结电池、电机、电控,元件布局广、温控要求高,增量件为电磁阀、水泵、水冷版。因此热管理系统零件数量增加、价值提升,转型电气化、智能化,在新能源汽车渗透率快速提升的背景下,热管理迎来发展黄金期。
在全球汽车热管理行业内,国外头部企业占据了主要的市场份额,电装、翰昂、法雷奥和马勒四家企业占据 50%以上的市场份额,基本上在汽车热管理系统的各个环节都有涵盖,而国内厂商主要是提供阀类、泵类的零部件。随着新能源汽车渗透率的提升,国内零部件厂商通过进入国产特斯拉和新势力供应链,有望加速崛起,一方面抢占更多的市场份额,另一方面将从零件向总成的方向发展。
新能源热管理市场空间巨大。新能源车热管理系统PTC 加热系统单车价值5000元,传统冷媒R134a热泵系统价值7000元左右,二氧化碳热泵价值超过10000元,相较燃油车ASP 2000元,单车价值量显著提高。以热管路系统新能源汽车单车价值量0.68万元测算,至2025年预计市场规模将达到1002亿元。
电动化趋势下,为零部件的发展提供了增量:
汽车电动化趋势下,在三电、轻量化、电子电气架构等方面发生变化,给上游零部件带来了增量,部分环节单车ASP大幅提升,如一体化压铸、FPC、轻量化等。同时,新能源车对智能化要求更高,年轻消费者更注重科技感,消费属性环节有望受益,如天幕玻璃和HUD玻璃价值量的提升、车灯向ADB和智能大灯升级、内饰升级等。
3.2. 智能化孕育巨大机会
电动车电子电气架构的简化使得智能驾驶应用较燃油车更为便捷,国内新能源车的渗透率已经达到18%,特斯拉、小鹏等车企在智能驾驶领域占据领先地位,消费者对高级别智能驾驶的接受度提高,预计未来2-3年将会快速普及。
从系统分拆来看,汽车自动驾驶主要分为 1)感知系统(摄像头、激光雷达等),收集车身周围的实时数据;2)传输系统,通过元器件/V2X 等,将相关数据传输至决策系统;3)决策系统,通过运用芯片、软件/算法等,得出相应的路径规划与决策信号;4)执行系统,通过接收感知和决策系统的数据、信号采取包括刹车/警示等行车决策。
迎合智能化、电动化需求,智能座舱取代了传统座舱系统成为大部分中高端新能源车型的标配。智能座舱与新能源所倡导的科技感与智能化等高度吻合,是智能驾驶的重要组成部分之一。未来将随着消费者对内饰科技感的进一步要求而迎来新发展。目前大部分智能座舱只停留在大屏化、多屏化趋势阶段,随着人工智能与人机交互技术的进一步发展智能座舱的功能与安全性将进一步增强。
在智能座舱方面,国内厂商积极争取市场份额,目前汽车液晶仪表市场主要由美、日、德等零部件巨头控制,国内厂商以配套自主车企、新势力车企为主。随着自主车企与新势力车企的发展,未来国内智能座舱厂商发展前景可期。
智能驾驶将加速推进。当前智能化领域,特斯拉与新势力领先,传统车企快速转型,而互联网与消费电子巨头也纷纷开始造车。传统车企的强项是汽车硬件,而互联网企业在智能化功能创新、软件算法和产品定义等领域更为领先,随着新势力和互联网企业的进入,我们认为国内智能驾驶的进程将会加速。从各车企的布局来看,预计未来2-3年L3的渗透率将快速提升提升,看好域控制器、HUD等环节。
3.3. 零部件板块投资赛道
自主零部件崛起,迎来历史性行情。传统燃油车时代的整零配套关系大部分是外资零部件厂商给外资/合资品牌配套,过去国内仅有极少数零部件企业能够真正的突破到合资外资品牌供应链,大部分国产零部件主要是给国产品牌配套。我们认为下游整车行业格局迎来重塑,国产零部件也迎来最好的时代,国产零部件崛起的原因来源于:①跟随国产主机厂崛起;②过去未能实现进口替代的赛道迎来突破,已实现突破的赛道替代加速;③汽车电动化转型,国产电动车产业链优质企业百花齐放。
从产业趋势把握零部件投资机会。零部件板块大的投资机会要符合产业趋势,我们自上而下的梳理新能源和智能化领域的五大投资方向:技术驱动标的伯特利/瑞可达/合兴股份/英博尔,客户拓展标的新泉股份/拓普集团,国产替代标的继峰股份/菱电电控,新能源增量标的文灿股份/泉峰汽车/中鼎股份/福耀玻璃,智能化加速标的德赛西威/华阳集团。
4.风险提示
1) 宏观经济发展不及预期
2) 新能源车渗透率不及预期
3) 原材料价格大幅上涨
4) 芯片供给不及预期
作者简介:
王敬,西北工业大学硕士,3年整车开发经验,2年行业研究经验,2020年8月加盟浙商证券,侧重新能源汽车产业链研究,电话:18217687585
刘文婷,2018年水晶球入围团队,2020年加入浙商证券,负责汽车行业研究,擅长从行业发展趋势和公司核心竞争力剖析价值投资,电话:17301788275
刘欣畅,2年汽车行业研究经验,2021年加入浙商证券,侧重汽车零部件板块研究,电话:13662690104