海归学者发起的公益学术平台
分享信息,整合资源
交流学术,偶尔风月
古希腊联军利用“特洛伊木马”智取特洛伊的故事已经传颂了三千多年,在这漫漫历史长河中,故事已然成了传说,但它的史诗却一再被演绎。最近,中国科学院深圳先进技术研究院郑海荣研究团队将“特洛伊木马”的故事应用到脑胶质瘤的治疗当中,取得了重要进展。
在科学技术蓬勃发展的今天,大多数肿瘤经临床规范化治疗后,患者的生存期及生存质量均有较为显著的提升,然而,对于脑胶质瘤而言,对它的疗效在近30年来却没有得到很大的改观,肿瘤患者总体预后依然较差,5年生存率不足10%,中位生存期仅为12-15个月,被认为是目前最难治愈的肿瘤之一。那么,是什么原因阻挡了脑肿瘤医生手术刀刃的锋芒?又是什么原因阻碍了药物到达肿瘤的步伐?究其原因,这主要来自于脑胶质瘤两个独特的生物学特性导致的,一方面,胶质瘤细胞主要沿着神经纤维束浸润生长,在颅内呈弥漫性分布,没有清晰的肿瘤边界,导致手术难以切除所有的肿瘤细胞;另一方面,脑胶质瘤还受到颅内血脑屏障的保护,使得绝大多数小分子化疗药物和大分子生物药物无法进入肿瘤组织,特别是血脑屏障没有破坏的肿瘤区域,这大大限制了肿瘤药物的疗效。对于胶质瘤的治疗,目前临床上主要以手术切除为主,辅以包括放射治疗和药物治疗在内的综合治疗,如何在保护脑功能区的基础上尽可能多地切除脑胶质瘤细胞,并有效防止残余脑胶质瘤的复发是取得脑胶质瘤治疗成功的关键。
中国科学院深圳先进技术研究院郑海荣研究团队发现利用免疫系统中重要的中性粒细胞,作为穿越血脑屏障的靶向细胞载体,同时结合具有磁共振成像(Magnetic resonance imaging, MRI)性能和载药能力为一体的磁性介孔氧化硅纳米颗粒,成功实现了对术后脑胶质瘤的诊疗可视化。这一研究成果于2018年11月14日发表在Nature Communications。
中性粒细胞是一种典型的分叶核白细胞,在炎症反应过程中,可被激活,并在血管内翻转、粘附、爬行并快速向炎症组织靶向聚集。MRI技术具有无创、高空间分辨率和高穿透深度等优势,被广泛用于结构影像与细胞示踪研究。值得注意的是,中性粒细胞是一种吞噬性的末端分化细胞,半衰期为6-7小时。因此,MRI纳米诊疗探针的信号强度不会随着细胞增殖和细胞外排而减弱,这对于理解磁共振造影剂标记后的中性粒细胞特性、生物学效应及其胶质瘤诊疗应用具有重要的意义。
研究团队利用中性粒细胞的生物学特性,将载阿霉素的磁性介孔氧化硅纳米颗粒与中性粒细胞共孵育,得到具有MR成像性能的载药中性粒细胞(细胞药物输运体系)。当通过静脉注射到达术后脑胶质瘤炎性区域后,高度激活的载药中性粒细胞可形成中性粒细胞胞外诱捕网(Neutrophil extracellular traps,NETs),同时释放载药纳米颗粒并进入到浸润的肿瘤细胞,达到磁共振影像示踪“特洛伊木马”细胞抑制脑肿瘤复发的目的(图1)。
图1:a)细胞药物输运体系制备示意图;b)术后胶质瘤小鼠治疗示意图。
为了评价中性粒细胞在吞噬载药纳米颗粒后是否还保持其炎症趋化能力,研究人员将肿瘤坏死因子TNF-a刺激的bEnd.3内皮细胞铺在Transwell的下室(图2a)。当下室为无血清的培养基时,几乎观察不到细胞药物输运体系迁移通过Transwell膜,然而当下室为含有TNF-a的无血清培养基时,随着时间的延长,穿过膜的中性粒细胞数目逐渐增多(图2b),说明中性粒细胞在吞噬载药纳米颗粒后并不影响其趋向炎症迁移特性。接着,研究人员在小鼠体内建立胶质瘤术后模型,利用T2加权的MRI技术观察细胞药物输运体系靶向术后肿瘤炎症区域的迁移情况。结果显示,与单纯的载药纳米颗粒相比,细胞药物输运体系在术后胶质瘤区域显示增强的T2-MRI信号(图2c),在静脉注射2h后肿瘤部位相对磁共振信号强度下降超过30%(图2d)。进一步对术后荷瘤小鼠大脑进行切片及普鲁士蓝染色,发现细胞药物输运体系在残余脑肿瘤区域有大量铁的沉积(图2e),证实中性粒细胞可以有效地将载药纳米颗粒运输到炎症脑肿瘤组织,并可通过MRI进行体内载药中性粒细胞的示踪。
图2:a)体外炎症趋化示意图;b)细胞药物输运体系向Transwell下室的迁移情况;c)术后胶质瘤小鼠静脉注射前后的体内T2-MRI图;d)术后胶质瘤部位相对信号强度随时间变化图;e)脑肿瘤组织普鲁士蓝染色组织学分析图。
为了研究药物是如何从中性粒细胞释放进而发挥作用,研究人员将脑胶质瘤细胞铺在共聚焦显微镜专用的培养皿上,然后与细胞药物输运体系共孵育2h后,发现有大量NETs的形成,同时可见荧光标记的纳米颗粒存在于中性粒细胞形成的诱捕网中(图3a, b)。进一步延长孵育时间到4h,可在肿瘤细胞核周围观察到纳米颗粒的存在(图3c)。这些结果表明,载药纳米颗粒随着NETs的形成,可从中性粒细胞释放并被肿瘤细胞吞噬。
图3:胶质瘤细胞与细胞药物输运体系共培养a, b)2h和c)4h后的共聚焦图像。
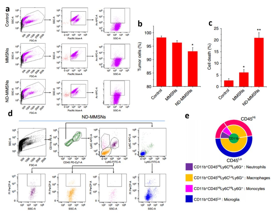
为了进一步考察该 “特洛伊木马”在体内的疗效,研究人员通过建立不完全切除的脑胶质瘤模型来模拟术后脑胶质瘤复发。结果发现,细胞药物输运体系具有最强的抑制肿瘤复发的效果,并显著延长术后荷瘤小鼠生存期。此外,研究人员还通过流式细胞仪进一步分析了治疗两天后肿瘤组织中残余肿瘤细胞和肿瘤相关巨噬细胞的水平与活性状态,发现细胞药物输运体系处理组中肿瘤细胞占比出现明显下降,且检测到的肿瘤细胞凋亡比例高达21%(图4a-c)。对肿瘤组织中的肿瘤相关巨噬细胞(CD11b+CD45+)分析也发现,处理组中的中性粒细胞(CD11b+CD45HiLy6CHiLy6G+)较对照组提高了7.61倍,而巨噬细胞(CD11b+CD45HiLy6CLoLy6G-)的数量则大大减少,死亡比例也显著增加(图4d, e)。这些结果表明中性粒细胞不仅可以携带载药纳米颗粒到达术后脑胶质瘤区域,释放药物直接杀死肿瘤细胞,还可以诱导肿瘤组织中巨噬细胞的死亡,实现神奇的“特洛伊木马”效应。
图4:术后脑胶质瘤治疗机制。a-c)流式细胞仪检测肿瘤细胞占比和死亡比例;d, e)细胞药物输运体系处理组术后残余肿瘤中肿瘤相关巨噬细胞的占比和死亡比例。
中国科学院深圳先进技术研究院的郑海荣和严飞研究员为该文的通讯作者,博士后吴玫颖为第一作者。该研究得到科技部973计划(2015CB755500)和国家自然科学基金(81527901, 81327801, 81801843)等项目的资助。
点击左下角“阅读原文 ”查看原文。
扩展阅读
本文系网易新闻·网易号“各有态度”特色内容
媒体转载联系授权请看下方