党的二十大是我们党进入全面建设社会主义现代化国家、向第二个百年奋斗目标进军新征程的重要时刻,为迎接二十大胜利召开,紧紧围绕“两个打造”构筑共有精神家园工作为指导,进一步打造政治性强、内涵丰富、意蕴厚重、接受度高的中华文化符号和中华民族形象,全面展现中国共产党带领各族人民同心同德、砥砺前行所取得的辉煌成就,以文艺热情讴歌新时代祖国的繁荣和人民生活品质的提升,中共鄂尔多斯市东胜区委员会宣传部、东胜区文学艺术界联合会将共同举办“礼赞二十大,永远跟党走” 暨第六届“创意+”艺术作品展征集活动。
一、主办单位
中共鄂尔多斯市东胜区委员会宣传部
东胜区文学艺术界联合会
二、协办单位
鄂尔多斯市东胜区图书馆
三、征集时间
2022年9月25日至2022年10月15日止
四、展览时间、地点
2022年11月;东胜图书馆
五、征集主题
紧扣党的二十大这一主线,紧紧围绕“两个打造”构筑共有精神家园工作为指导,进一步打造一批具有中华文化底蕴、汲取各民族文化营养、融合现代文明的创意艺术作品,反映在中国共产党领导下东胜区经济社会和人民生活发生的巨大变化、重大成就,助推各民族优秀传统文化创造性转化和创新性发展。
六、征集内容
奖项设置:一等奖1名,奖金2000元;二等奖2名,奖金各1000元;三等奖3名,奖金各800元;优秀奖8名,奖金各500元。
奖项设置:一等奖1名,奖金5000元;二等奖2名,奖金3000元;三等奖3名,奖金2000元。
奖项设置:一等奖1名,奖金2000元;二等奖2名,奖金各1000元;三等奖3名,奖金各800元;优秀奖14名,奖金各500元。
(四)美术作品。要求投稿实体作品,包括国画、油画、水粉水彩画、连环画、漫画、宣传画等,作者需自行装裱,尺幅以适合展览为主,每位作者投稿数量不超过2幅。
奖项设置:一等奖1名,奖金2000元;二等奖2名,奖金各1000元;三等奖3名,奖金各800元;优秀奖14名,奖金各500元。
(五)摄影作品。要求投稿电子版作品,彩色、黑白均可,可以是单幅也可以是组照,格式为jpg,分辨率不低于1200万像素,作品需为作者本人原创,谢绝提供改变原始影像的作品(照片仅可作亮度、对比度、色饱和度的适度调整,不得作合成等技术处理。凡送选经电脑调整过的作品需同时提交原始作品),每位作者投稿数量不超过2幅。
奖项设置:一等奖1名,奖金2000元;二等奖2名,奖金各1000元;三等奖3名,奖金各500元;优秀奖14名,奖金各300元。
(六)剪纸:要求投稿实体作品,单幅或系列作品、单色或多色均可,每位作者投稿数量不超过2件或2组。
奖项设置:一等奖1名,奖金2000元;二等奖2名,奖金各1000元;三等奖3名,奖金各800元;优秀奖6名,奖金各500元。
七、征集要求
(一)本次征集活动投送的文艺作品主题必须是拥护中国共产党的领导,拥护中国特色社会主义,弘扬社会主义核心价值观,传播正能量,突出新时代文艺的思想性和艺术性。
(二)本次征集活动投送的文艺作品必须为署名作者的原创作品,且此前未在国家正式出版物发表,应符合体裁要求又不刻板硬套。
(三)参评者应对作品拥有完整的著作权,并保证其所投送的作品不侵犯第三人的包括著作权、肖像权、名誉权、隐私权等在内的合法权益。
(四)参评作品版权归活动主办方所有,活动主办方有权享有对参评作品公开发表、结集出版、播出推送、展览展示等权利。
(五)本征集启事最终解释权属于主办单位。凡投送作品者即视为已同意本征集启事所有规定。
八、评比标准
各征集类别收到的投稿数量需达到设定奖项数量的2倍方可开展评比并颁奖,如未达到则不开展评比,实体作品全部退回。(例:书法作品奖项设立为20个,如总投稿作品达到40幅以上,则开展评比、颁奖,如总投稿作品小于40幅,则该类别不进行评比颁奖,所有作品均退还给作者)
九、其他相关事项
(一)本次活动组委会办公室设在东胜区文联组联部,负责活动的统筹协调等事宜。
(二)所征集作品由组委会办公室邀请相关艺术门类专业老师进行评审。
(三)征集的优秀作品将在《高原风》、“东胜发布”、“美丽东胜”等平台刊发或集结成册。并推荐到上级各类文艺平台发布,也将在相关重大活动及重要节庆活动进行展览展示。请关注“文艺东胜”微信公众号。
(四)应征作品须为原创作品且拥有完整的著作权,并保证其所投送的作品不侵犯第三人的包括著作权、肖像权、名誉权及隐私权等在内的一切合法权益,如引起的一切纠纷由作者承担,与主办单位无关。
(五)征集启事内各征集类别的获奖奖金额为税前金额,最终获得奖金数额为按照税务机关要求缴纳税费后的金额。
十、投稿方式
(一)摄影类征集负责人:乔伟
联系电话:15247778887
邮箱:www.331920947@qq.com
作品要求投稿电子版并以作者姓名+作品名称+作者简介命名(需完整填写活动报名表否则视为无效投稿)
(二)音乐类作品征集负责人:张琨
联系电话:15750640001
邮箱:www.452364022@qq.com
作品要求投稿电子版并以作者姓名+作品名称+作者简介命名(需完整填写活动报名表否则视为无效投稿)
(三)书法类作品征集负责人:周凯强
联系电话:13327076266
邮箱:www.1017708630@qq.com
作品要求投稿实体作品及电子版作品,实体作品要求作品背后用铅笔标注作者姓名、联系方式;电子版并以作者姓名+作品名称+作者简介命名(需完整填写电子版活动报名表否则视为无效投稿)
(四)美术类作品征集负责人:刘元缙
联系电话:15849769365
邮箱:www.714278073@qq.com
作品要求投稿实体作品及电子版作品,实体作品要求作品背后用铅笔标注作者姓名、联系方式;电子版并以作者姓名+作品名称+作者简介命名(需完整填写电子版活动报名表否则视为无效投稿)
作品要求投稿电子版并以作者姓名+作品名称+作者简介命名(需完整填写活动报名表否则视为无效投稿)
(五)文学类作品征集负责人:李美霞
联系电话:15149777977
邮箱:www.1220532789@qq.com
作品要求投稿电子版并以作者姓名+作品名称+作者简介命名(需完整填写活动报名表否则视为无效投稿)
(六)剪纸类作品征集负责人:王丹
联系电话:17738148025
邮箱:www.1323932515@qq.com
作品要求投稿实体作品及电子版作品,实体作品要求作品背后用铅笔标注作者姓名、联系方式;电子版并以作者姓名+作品名称+作者简介命名(需完整填写电子版活动报名表否则视为无效投稿)
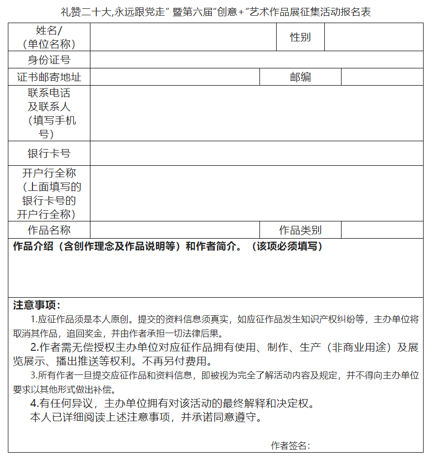
附:“喜迎二十大,永远跟党走” 暨第六届“创意+”艺术作品展征集活动报名表(该报名表必须提交电子版)
请注意:
1.该报名表必须提交。
3.作者签名请务必签上去。
推荐阅读
别忘了点赞+在看哦!