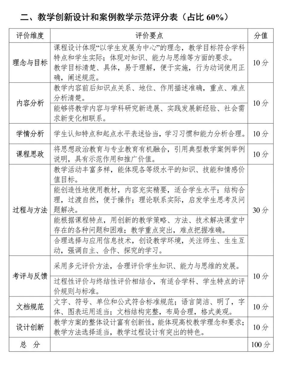
关于举办首届全国高等学校测绘类专业教师教学创新大赛的通知

慧天地