本文作者为自然资源部测绘发展研究中心贾宗仁、薛超。文章于2021年10月29日发表于内参《调查研究建议》第159期。
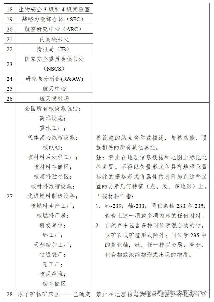
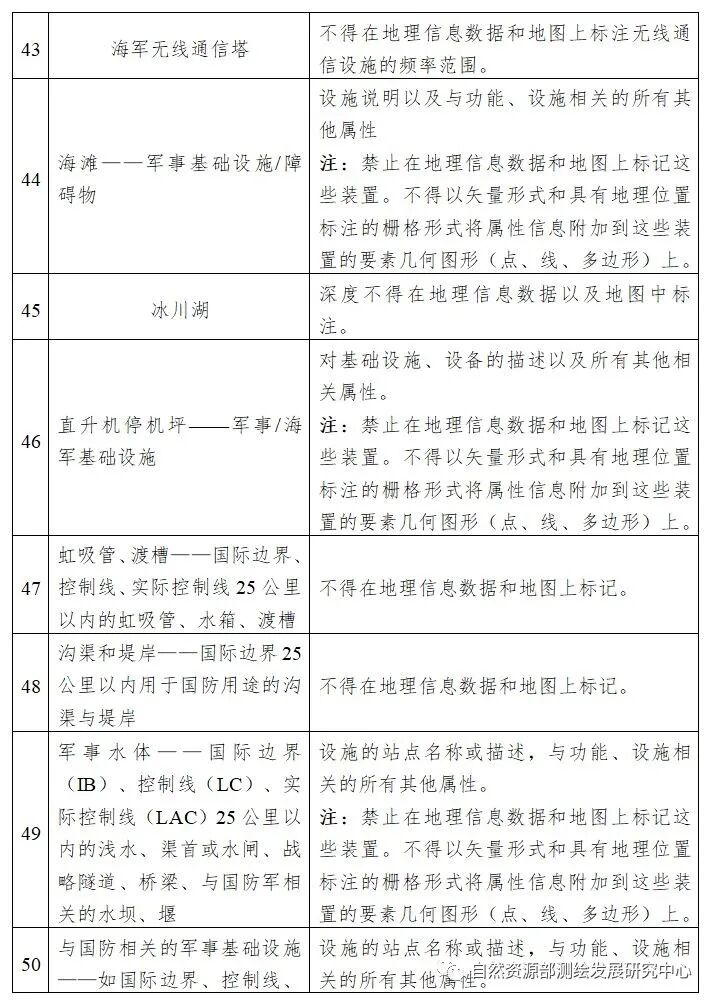
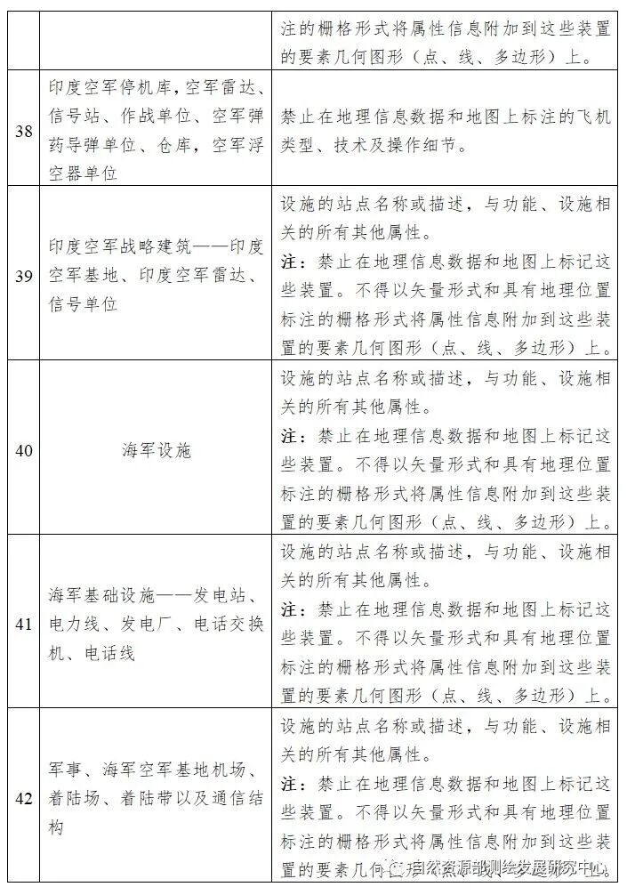
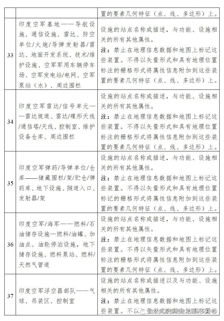
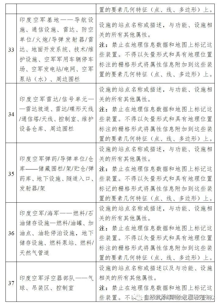
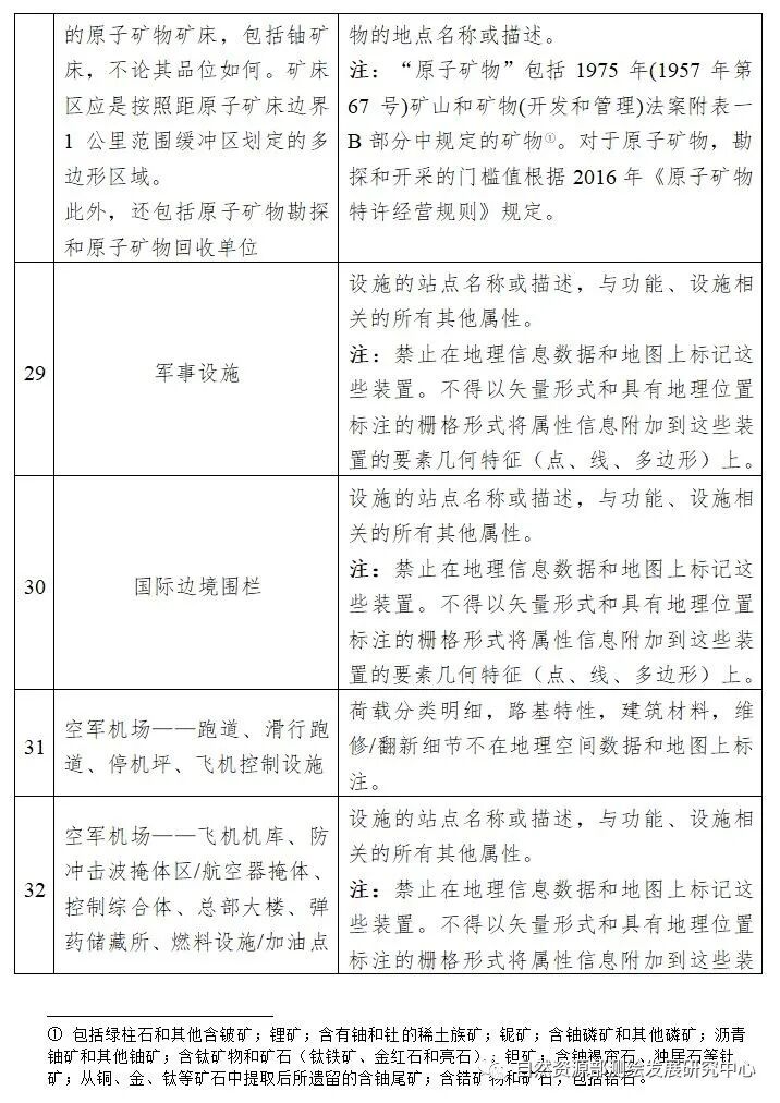
2021年9月1日,印度科技部发布名为“功能、装置及其敏感属性”的地理信息负面清单。该负面清单为2月印度科技部出台的《关于获取和生产地理信息数据以及地理信息数据服务(包括地图在内)的指南》(见《调查研究建议》2021年第3期、第4期)的配套政策。
“敏感属性负面清单”由科技部与有关部门协商制定,根据《指南》第8条规定,印度实体[1]在遵守敏感属性负面清单的基础上,可以自由获取、处理、分发任何精度的地理信息(包括地图在内)。
以下为该负面清单的翻译整理,供在制定相关政策中参考。
*由于上述安全装置、功能和安全设施是十分通用的,因此在特定情况下,某些特定设施的属性可能会被拥有它的相关部门或组织在网上公布,通过公告及标志展示,或通过其他方式进行公开传播。在这种情况下,上述规定应在此类情况下对这些设施的限制予以相应放宽。
荐读
直播预告 | 拥抱新技术,全方位实操演示天工实景三维建模,今天19:30欢迎观看!
《慧天地》敬告
《慧天地》公众号聚焦国内外时空信息科技前沿、行业发展动态、跨界融合趋势,发现企业核心竞争力,传播测绘地理信息文化,为时空信息类相关专业学子提供日常学习、考研就业一站式服务,打造政产学研金服用精准对接的平台。
《慧天地》借鉴《读者》办刊理念,把时空信息领域的精华内容汇聚到平台上。我们高度重视版权,对于精选的每一篇推文,都会在文章开头显著注明出处,以表达对作者和推文引用平台版权的充分尊重和感谢;对于来源于网络作者不明的优质作品,转载时如出现侵权,请后台留言,我们会及时删除。感谢大家一直以来对《慧天地》的关注和支持!
——《慧天地》运营团队
投稿、转载、商务等合作请联系
微信号:huitiandi321
邮箱:geomaticshtd@163.com