微信号 geomaticser
功能介绍 聚焦国内外时空信息科技前沿、行业发展动态、跨界融合趋势;发现企业核心竞争力;传播测绘地理信息文化;为测绘、地信、遥感等相关专业的同学提供日常学习、考研就业一站式服务;打造政产学研用精准对接的平台。
点击左上方蓝色字体“慧天地”即可订阅
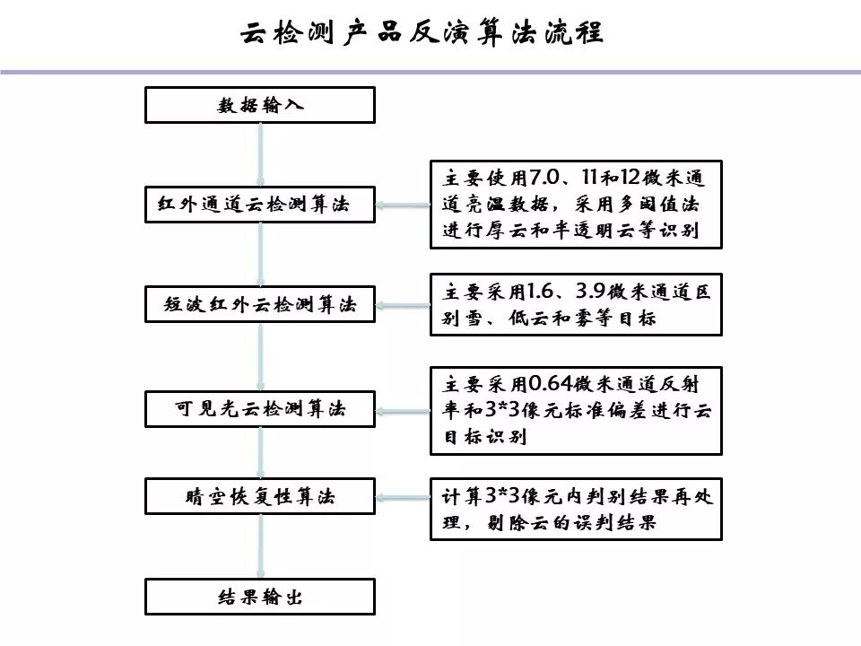
(点击图片可放大观看,更多精彩请留意文末推荐)
荐读
点击下文标题即可阅读
高端论坛|复杂大电网时空信息服务平台支撑能源互联网建设
高端论坛|武汉大学吴华意教授:GIS的未来和自然资源时空大数据
高端论坛|郭仁忠院士:虚拟地理环境与城市大数据平台
编辑 / 王怡波 审核 / 白杨 付航
指导:万剑华教授(微信号wjh18266613129)
微信扫一扫关注该公众号