以下文章来源于自然资源部测绘发展研究中心 ,作者自资测研
测绘地理信息发展研究
点击图片上方蓝色字体“慧天地”即可订阅
一,我国遥感(测绘)卫星以及地面站建设总体情况
1999年10月14日,中国与巴西合作研制的地球资源卫星“资源一号”在我国太原卫星发射中心成功发射,这是我国第一颗自主的陆地资源遥感卫星。随后,我国遥感卫星进入快速发展阶段。2012年,我国首颗民用高分辨率光学传输型立体测图卫星“资源三号”成功发射。2013年,高分一号卫星升空,我国开始拥有自主高分遥感卫星。2014年,高分二号成功发射,我国拥有了自主研制的首颗空间分辨率优于1米的民用光学遥感卫星,我国遥感卫星进入亚米级“高分时代”。2016年,高分三号卫星发射成功,是中国首颗分辨率达到1米的C频段多极化合成孔径雷达(SAR)成像卫星。
目前,中国卫星发射中心共有5个[1],分别是:中国创建最早、规模最大的卫星发射中心,也是中国唯一的载人航天发射场酒泉卫星发射中心;主要承担地球同步轨道卫星的发射任务,担负通信、广播、气象卫星等试验发射和应用发射任务的西昌卫星发射中心;担负太阳同步轨道气象、资源、通信等多种型号的中、低轨道卫星和运载火箭的发射任务的太原卫星发射中心;主要承担地球同步轨道卫星、大质量极轨卫星、大吨位空间站和深空探测卫星等航天器的发射任务的文昌卫星发射中心,以及具备全射向能力,海上发射能力的我国海上发射卫星母港中国东方航天港。
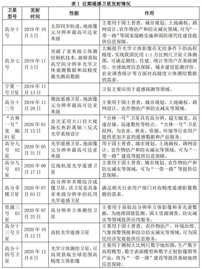
1、近期卫星发射情况
据忧思科学家联盟(UCS)统计数据[2],截至2018年11月,我国运营或所有在轨活跃卫星280颗,其中遥感卫星134颗,占比47.86%,高于全球在轨卫星中遥感卫星所占的35.55%比重。
2019年底至今,高分系列卫星方面,国家成功发射了高分十号,高分七号,高分十二号,高分九号02星、03星,高分多模卫星,资源三号03星,高分十三号、高分十四号等卫星。商业卫星方面,中国第一颗商用遥感卫星“吉林一号”卫星组网运行,具有高分辨、超大幅宽、高速存储、高速数传等特点,为农业、林业、资源、环境等行业用户提供更加丰富的遥感数据和产品服务。近期遥感卫星发射情况[3]详见表1。
2、遥感卫星地面接收站建设情况
中国遥感卫星地面站 (以下简称“地面站”)1986年建成并投入运行,目前存有1986年以来的各类卫星数据资料360万景,是我国时间最长的对地观测卫星数据历史档案库。地面站现建有密云、喀什、三亚、昆明、北极5个卫星接收站,具有覆盖我国全部领土和亚洲70%陆地区域的卫星数据实时接收能力,以及全球卫星数据的快速获取能力。
从1999年开始,我国所发射的一系列对地观测卫星均由地面站负责接收,包括CBERS-01、CBERS-02、CBERS-02B、CBERS-04、HJ-1A、HJ-1B、HJ-1C、资源一号02C、资源三号、资源三号02、实践九号A、B、高分一号、高分一号02/03/04、高分二号、高分三号、高分四号、高分五号、高分六号、电磁监测试验等卫星。
关于接收国际遥感卫星数据情况。1986年,地面站开始接收和处理美国LANDSAT-5卫星光学卫星数据。1993年,开始接收和处理欧空局ERS-1和日本JERS-1卫星合成孔径雷达(SAR)数据,实现了全天时和全天候的对地观测。1997和2008年,分别实现加拿大RADARSAT-1和RADARSAT-2卫星数据的接收和处理,拥有了国际最先进的民用合成孔径雷达观测数据源,多模式、全极化、高空间分辨率等成为其突出的优势。2002年开始接收和处理的法国SPOT-5卫星,以其灵活的观测模式、较高的空间分辨率、高质量的可靠运行,成为最成功的业务化运行卫星之一。2015年,地面站开始接收和处理的法国Pleiades卫星数据,其空间分辨率达到0.5米,是到目前地面站所接收的最高分辨率的卫星数据。
二,国产民用遥感卫星数据管理体制与政策
1、我国民用遥感卫星数据管理机构
对于全部或部分使用中央财政资金支持的遥感数据,国防科工局(国家航天局)会同发展改革委、财政部开展国家民用卫星遥感体系运行维护、互联互通、共享共用等重大事项组织协调,负责遥感数据军民融合及重大应急响应等统筹协调。
中国陆地观测卫星数据中心、国家卫星气象中心、国家卫星海洋应用中心作为卫星数据中心按职责分别负责相关卫星遥感数据的获取、处理、存档和分发。
中央财政资金支持的遥感卫星用户包括主用户和其他用户。主用户是由国防科工局(国家航天局)、发展改革委、财政部明确的国家部委或直属机构。
2、政策制度建设
近年来,国家关于我国国产遥感卫星的影像产品及成果的管理、使用、发布、共享等工作,以及各大国产遥感卫星的现有卫星及运行情况、产品体系、分发对象及流程、应用服务等方面情况的管理出台了一系列的政策。2015年,国办印发《国家民用空间基础设施中长期发展规划(2015-2025年)》;2018年,国办印发《遥感卫星数据开放共享管理暂行办法》;2018年底,国防科工局、发展改革委、财政部联合印发《国家民用卫星遥感数据管理暂行办法》,加强和规范国家民用卫星遥感数据管理,充分发挥国家遥感卫星应用效益。
遥感数据产品实行分级分类管理。遥感数据按处理程度分为原始数据、0级产品、初级产品和高级产品。卫星数据中心通过约定的模式向主用户提供遥感数据。卫星数据中心对用户原则上只提供遥感数据初级产品。大气观测卫星初级产品、海洋观测卫星初级产品,用于公益性用途的,实行公开或授权免费分发;陆地观测卫星分辨率大于10米的可见光多光谱标准产品,实行公开免费分发。
对于遥感影像公开使用政策,《遥感影像公开使用管理规定(试行)》《基础地理信息公开表示内容的规定(试行)》《公开地图内容表示若干规定》《公开地图内容表示补充规定(试行)》等文件进行规定,公开使用的遥感影像空间位置精度不得高于50米;影像地面分辨率不得优于0.5米;不标注涉密信息、不处理建筑物、构筑物等固定设施。目前,公开的光学遥感数据初级产品空间分辨率不优于0.5米;公开的合成孔径雷达遥感数据初级产品空间分辨率不优于1米。
三,有关思考及建议
通过梳理我国遥感(测绘)卫星以及相关影像数据管理政策,结合国外卫星遥感发展情况,提出如下建议:
一是我国遥感(测绘)卫星取得长足进步,尤其是近几年发展迅猛,逐渐形成了涵盖光学、雷达、激光测高等多种类型传感器的测绘卫星对地观测体系,卫星测绘能力和应用水平不断提升,但是与同领域国际最高技术水平相比,仍有不小的差距。在光学卫星测绘方面,近年来国产卫星的传感器空间分辨率、敏捷机动能力、几何定位精度都有显著进步,卫星应用系统建设也稳步推进。但我国尚没有高精度合成孔径雷达干涉(InSAR)测绘卫星,未形成全天时、全天候雷达数据获取能力,短期内仍难以做到弥补由于光学遥感影像缺失造成的地理信息缺失;在激光测高方面,高分七号首次提出双线阵相机立体测图配以双波束激光测高的新型复合测绘体制,用于实现1∶1万立体测绘。总体上看,我国卫星测绘应用进入了一个较快的发展阶段,但是和美国等国家相比,在技术上仍存在差距,特别是高光谱卫星和红外遥感卫星方面。
二是卫星遥感影像数据存在大数据价值,需要进一步挖掘。目前,遥感卫星数据的购买和使用以政府为主。对于遥感卫星数据的使用方面,存在遥感卫星数据重复购买、数据资源浪费、数据资源利用率低等情况,数据资源价值开发利用不够。目前在轨运行的遥感卫星较多,通过对比分析主要遥感测绘卫星基本情况,如资源三号、天绘一号、高分系列卫星,以及商业遥感卫星等不同遥感卫星传感器的特点,从成像带宽、影像分辨率、覆盖能力、定位能力等多个维度,系统分析卫星测绘能力,明确各遥感卫星影像的作用和定位,充分挖掘卫星遥感影像数据的价值。当遥感卫星原始数据经过数据处理、数据分析等增加附加值环节后,由于所附加的专业知识、未来数据使用方向的不同,可充分发挥数据资源价值,推进卫星数据的产业化应用和社会化、国际化服务。
三是卫星遥感影像数据管理体制和政策方面需要进一步完善。随着空基规划的逐步落实、顶层设计的日益完善以及关键技术的不断突破,我国将构建对地观测要素丰富的高分辨率资源卫星体系。通过盘活民用空间基础设施、商业遥感卫星、军用遥感卫星等资源,可提高卫星使用效率,提升卫星成像品质、定位精度和定量化、智能化应用水平。当前,遥感卫星数据资源缺乏统一机构管理,卫星遥感数据采集缺乏统一规划,应完善卫星遥感政策,加强数据统筹,着眼国内国外两大市场,着眼公益性保障和市场化服务需求,统筹“军、民、商、外”对地观测数据资源。今年,自然资源部、国家保密局印发了《测绘地理信息管理工作国家秘密范围的规定》,对测绘地理信息管理工作国家秘密范围进行修订。遥感数据资源安全属性与应用属性并重,既要维护国家信息安全,又要促进地理信息产业发展,仍然需要与时俱进地动态调整遥感卫星数据分辨率限制等条件。
参考文献
[1]https://baike.baidu.com/item/%E4%B8%AD%E5%9B%BD%E5%8D%AB%E6%98%9F%E5%8F%91%E5%B0%84%E4%B8%AD%E5%BF%83/8639127?fr=aladdin
[2] https://www.sohu.com/a/345879172_466840
[3]http://www.aihangtian.com/fashe/china-all.html
内容转载、商务活动、投稿等合作请联系
微信号:huitiandi321
邮箱:geomaticshtd@163.com
欢迎关注慧天地同名新浪微博:
ID:慧天地_geomaticser
《慧天地》敬告