点击图片上方蓝色字体“慧天地”即可订阅
文章转载自微信公众号中国测绘学会,编辑:张永超,初审:齐阳,审核:彭震中,版权归原作者及刊载媒体所有。
导读
报告题目:卫星定量遥感及技术发展
报告简介:本报告综述了国内外遥感卫星发展状况,给出遥感卫星的未来发展趋势特点,介绍欧比特公司“珠海一号”卫星星座的建设情况,从卫星星座建设及运营服务的实践出发,梳理总结了遥感卫星(尤其是高光谱卫星)系统应用服务的总体技术框架及存在的痛点、难点,结合公司研发的“绿水青山一张图”应用服务平台,讲述卫星遥感在各行业的技术应用情况、以及AI处理技术在遥感数据处理中所发挥的显著优势。并对未来遥感卫星相关技术发展做了预测和探讨,展望实现海量遥感数据智能化处理的美好愿景。
预告视频
报告视频
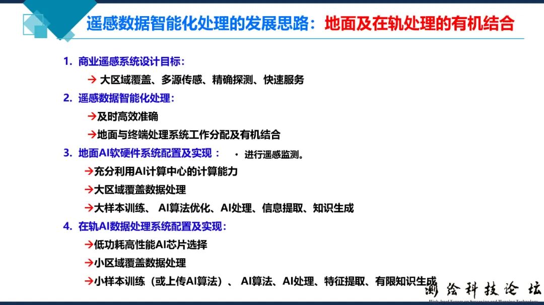
PPT分享
内容转载、商务活动、投稿等合作请联系
微信号:huitiandi321
邮箱:geomaticshtd@163.com
欢迎关注慧天地同名新浪微博:
ID:慧天地_geomaticser
中国测绘丨山海情深携手扶贫 地理信息奠基先行——测绘地理信息助力宁夏脱贫攻坚纪实
刘先林院士:测绘界的布衣院士,凭自研国产测绘仪撕开进口设备包围圈
发展研究|关于我国测绘地理信息企业国际业务拓展情况的调查报告
《慧天地》敬告