点击图片上方蓝色字体“慧天地”即可订阅
文章转载自微信公众号武汉大学遥感信息工程学院,来源:武汉遥感学院,编审:党政办公室,推广:武大遥感新媒体中心,投稿:ygxy@whu.edu.cn,版权归原作者及刊载媒体所有。
上世纪60年代出现了对地观测遥感技术,在全球变化、生态、环境、农、林、气象、人类活动等众多领域发挥了重要作用,受到世界各国高度重视。目前已发射了7000多颗卫星,获取了大量遥感数据。阐释遥感信号机理,综合挖掘遥感数据信息,生产多尺度遥感产品,开展尺度转换、真实性检验及遥感产品的分析与应用是定量遥感的本质,也是遥感科学的核心。
全国定量遥感学术论坛由李小文院士倡导并发起,首届论坛于2007年举办,从2017年开始每两年举办一次。本次论坛针对定量遥感的相关理论、技术和应用问题,交流最新进展,研讨未来发展方向,促进学术合作。
一、论坛主办和承办单位
主办单位
遥感科学国家重点实验室
承办单位
武汉大学遥感信息工程学院
测绘遥感信息工程国家重点实验室
协办单位
航天宏图信息技术股份有限公司
中科星图股份有限公司
国家地球系统科学数据中心
湖北省空间信息智能处理工程技术研究中心
国际开放地理信息协会(OGC)中国联盟
指导单位
中国遥感应用协会
中国测绘学会摄影测量与遥感专业委员会
二、论坛时间与地点
论坛时间:2021年6月27日-29日
论坛地点:武汉东湖国际会议中心
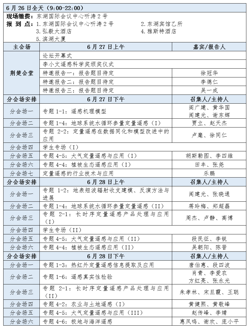
三、论坛日程(最终日程以论坛手册为准)
四、会议报到与现场缴费
报到时间
6月26日9:00-22:00
报到地点
1.东湖国际会议中心听涛2号
2.东湖宾馆乙所
3.弘毅大酒店
4.雅斯特酒店
5.滨湖大厦
备注:仅东湖国际会议中心听涛2号设置现场注册缴费点;
6月27日8:00-12:00仅“东湖国际会议中心”设置现场注册缴费与报到点。
论坛将收取注册费,与会代表交通和住宿费用自理。邀请函将在报到时提供纸质版,如果提前需要邀请函,请邮件联系会务组。
现场缴费:研究人员2600元/人,学生1600元/人(需出示学生证),现场缴费支持银行对公转账、支付宝/微信二维码和现金等方式。缴费与转账时请备注姓名!
注册费缴费单位:北京晋美艺通科技有限公司
开户行:中国银行北京远大路支行
账号:349357070595
线上转账二维码
五、会议报告形式与要求
论坛报告方式分为口头报告和展板海报两种。会场PPT投影仪比例16:9,建议按比例提前准备。展板为竖版,海报最大规格为90cm宽*120cm高,请报告人自行打印海报,并按照后续会务组通知的时间和编号在相应的位置张贴。
报告形式已通知报告人,如有疑问或变更,请及时联系会务组。详细安排请关注论坛网站更新信息。
六、交通与住宿
(1)交通
武汉站前往武汉东湖国际会议中心
·地铁:地铁4号线(武汉火车站-岳家嘴站)→地铁8号线(岳家嘴站-省博湖北日报站)→步行930米(省博湖北日报站-武汉东湖国际会议中心),总时长约47分钟。
·打车:约11公里,耗时约15分钟,车费约26元。
武昌站前往武汉东湖国际会议中心
·地铁:地铁4号线(武昌火车站-岳家嘴站)→地铁8号线(岳家嘴站-省博湖北日报站)→步行930米(省博湖北日报站-武汉东湖国际会议中心),总时长约57分钟。
·打车:约9.2公里,耗时约19分钟,车费约22元。
汉口站前往武汉东湖国际会议中心
·地铁:地铁2号线(汉口火车站-街道口站)→地铁8号线(街道口站-省博湖北日报站)→步行930米(省博湖北日报站-武汉东湖国际会议中心),总时长约1小时7分钟。
·打车:约18.2公里,耗时约27分钟,车费约45元。
天河国际机场前往武汉东湖国际会议中心
·地铁:地铁2号线(天河机场站-宏图大道站)→地铁8号线(宏图大道站-省博湖北日报站)→步行930米(省博湖北日报站-武汉东湖国际会议中心),总时长约1小时13分钟。
·打车:约35.6公里,耗时约35分钟,车费约92元。
(2)住宿
参会人员请自行预定酒店。经会务组与武汉东湖国际会议中心及周边酒店协商,可按协议价预定,协议酒店与会场之间免费大巴摆渡,但酒店房源有限,请于6月18日前预订,预订时请说明参加“第五届定量遥感学术论坛”,逾期未订房,会务组将不保证会议期间用房。
东湖国际会议中心(网络预订)
预订网址:
https://www.el-h.com/donghu/room_new.html
预订方式:请用手机微信操作,浏览器默认有拦截设置,会无法跳转至微信支付;订单不可取消,不退款,不延期使用,请谨慎选择;建议用手机号注册为会员,方便日后查看订单信息;酒店以支付成功的间数和天数留房。
操作方式:点击链接(或者“微信公众号/小程序”→搜索“武汉东湖宾馆”) → 选择入住和离店时间→ 输入协议码(WDYG)→ 选择所需房型 → 输入入住人信息 → 再次确认房型、间数、价格、姓名 → 确认支付。
标/单间:听涛2号480元/天
乙所450元/天
地点:湖北省武汉市武昌区东湖路146号
弘毅大酒店(电话预订)
预订电话:18971074389(王经理)
标间(单早):350元
标间(双早):398元
单间(单早):480元
地点:湖北省武汉市武昌区东湖路136号
雅斯特酒店(电话预订)
预订微信/电话:13871054568(马经理)
标/单间(单早):270元
地点:湖北省武汉市武昌区东湖路166号
滨湖大厦(电话预订)
预订微信/电话:13807173292(谢经理)
标/单间(单早):380元
标/单间(双早):410元
地点:湖北省武汉市武昌区东湖路157号
七、会议秘书处与联系方式
厂商参展:
吴老师,027-68778202
wuyuan@whu.edu.cn
胡老师,18502791230
sunnyhu@whu.edu.cn
会务工作:
陈老师,18579187317
chensirong@whu.edu.cn
财务工作:
方老师,18062120806
ngcm@whu.edu.cn
口头报告:
张老师,zhanglei1990@whu.edu.cn
墙报展示:
杨博士,18707133964
八、新冠疫情防控相关要求
注册参会代表需高度重视疫情防控工作,做好个人防护,佩戴口罩,注意清洁卫生,会前每日关注自身有无发热、咳嗽、胸闷等异常症状。
注册参会代表会议期间须严格遵守并配合会场所在地的各项疫情防控政策,来自境外和国内中高风险地区的人员、以及近一个月内有境外和国内中高风险地区旅居史的人员原则上不得参加会议。
会议网站:
http://rsgis.whu.edu.cn/qrsf2021
欢迎大家加入第五届全国定量遥感学术论坛QQ群:421580174
内容转载、商务活动、投稿等合作请联系
微信号:huitiandi321
邮箱:geomaticshtd@163.com
欢迎关注慧天地同名新浪微博:
ID:慧天地_geomaticser
关于举办《测绘地理信息管理工作国家秘密范围的规定》培训班的通知
2021 中国地理信息科学理论与方法学术年会通知 (第一号)
《慧天地》敬告