点击图片上方蓝色字体“慧天地”即可订阅
文章转载自微信公众号卫星界,来源:前瞻网,资料来源:各公司公告,前瞻产业研究院整理,图片来源:前瞻经济学人app,版权归原作者及刊载媒体所有。
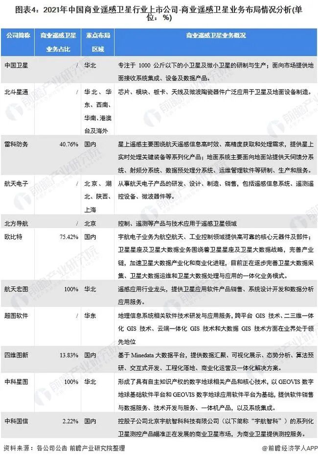
中国商业遥感卫星行业上游主要为遥感卫星和地面设备制造企业,中游为商业遥感卫星运营商,下游应用于气象观测、国土资源测绘等。代表上市企业有中国卫星,专业从事小卫星及微小卫星研制、卫星地面应用系统及设备制造和卫星运营服务,业务范围覆盖上、中游;欧比特是首家登陆中国创业板的IC设计公司,业务覆盖产业链上、中游,拥有我国首个由民营上市公司建设并运营的星座——“珠海一号”星座;航天宏图业务集中在中游,是国内领先的遥感卫星应用服务商;中科星图业务集中在中游,是中国最早从事数字地球产品研发与产业化的企业。
中国商业遥感卫星行业上市企业主要集中在北京地区,代表企业有中国卫星、航天宏图、中科星图等。其他地区分布相对较少,欧比特位于广东省;航天电子位于湖北省;雷科防务位于江苏省。
2、商业遥感卫星行业上市公司业务布局对比
商业遥感卫星行业中,目前中国卫星和欧比特布局最广,具有商业遥感卫星全产业链服务能力,覆盖卫星研制、地面站设备研制及商业遥感卫星运营业务。航天宏图、中科星图等公司聚焦于遥感数据的处理再应用,向下游客户进行销售数据及软件产品。目前,中国遥感卫星行业上市公司重点布局区域集中在华北地区,其次为华东地区。
3、商业遥感卫星行业上市公司商业遥感卫星业务业绩对比
从商业遥感卫星行业上市公司业绩情况来看,2020年各上市公司商业遥感卫星业务毛利率总体保持在50%以上,其中商业遥感卫星运营商毛利率普遍高于卫星制造商和地面设备制造商。从商业遥感卫星行业上市公司研发投入情况来看,行业由于对于技术要求较高,整体研发投入规模较大;从研发投入占营业收入比重来看,商业遥感卫星运营商研发投入比重整体高于卫星制造商和地面设备制造商。
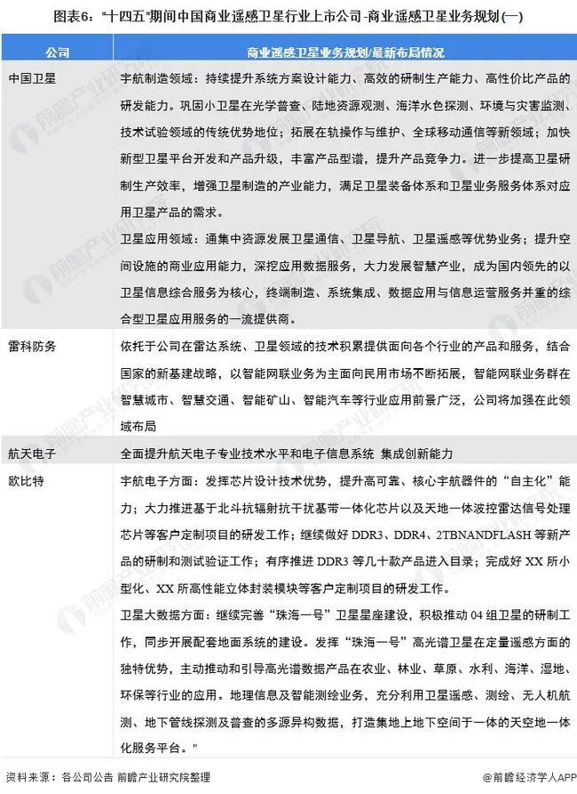
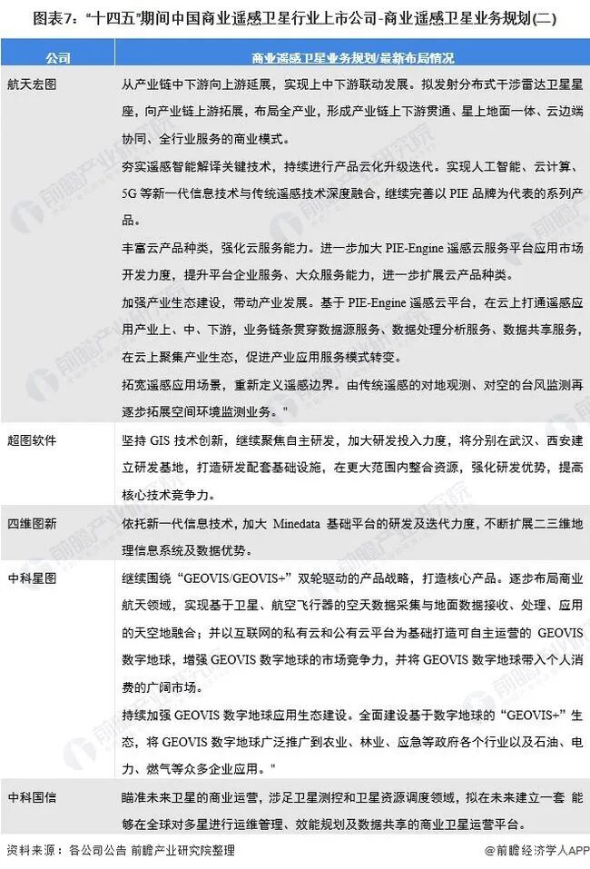
4、商业遥感卫星行业上市公司商业遥感卫星业务规划对比
“十四五”规划中明确提出,打造全球覆盖、高效运行的通信、导航、遥感空间基础设施体系,建设商业航天发射场。对此,中国商业遥感卫星行业相关上市公司也做出了相应的规划部署,“十四五”期间继续发展优势业务,补链强链,争取在商业遥感卫星领域实现发展与突破。
以上数据参考前瞻产业研究院《商业遥感卫星行业市场前瞻与投资前景分析报告》。
内容转载、商务活动、投稿等合作请联系
微信号:huitiandi321
邮箱:geomaticshtd@163.com
2020年度国家科学技术奖励名单来了,自然资源领域多个项目获奖
《慧天地》敬告