为了更好服务本科生课程学习和研究生导师选择,武汉大学资源与环境科学学院地理信息与地图科学系设计印制了《GIS专业导引手册》和《地理信息与地图科学系研究生招生图鉴》,从全方位直观详细介绍资源与环境科学学院地理信息科学专业。
摄影 By吴佳乐
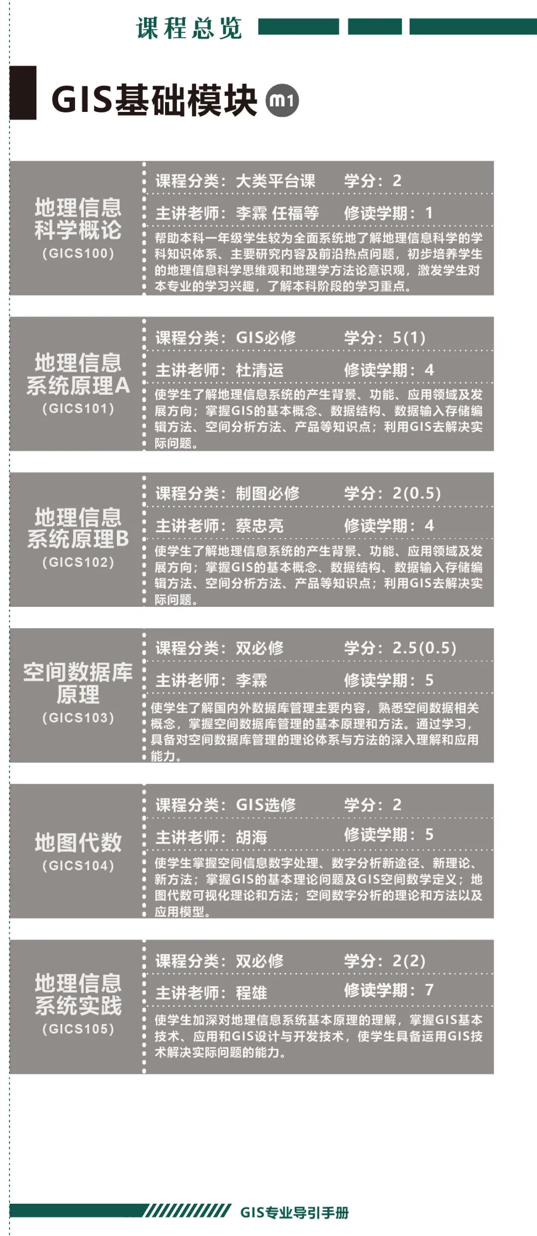
手册为本科生提供课程内容介绍和选课指导,从专业介绍、课程体系出发,详细介绍了地理信息科学专业的课程模块,提供了清晰的课程总览,展示专业强大的师资力量,帮助同学们深入了解专业培养方案和课程体系。
手册为双面16折版式,每折23*10cm,重约20g,包含7个部分:封面、专业简介、课程体系、课程总览、师资队伍、选课指导和缩小版武大迎新地图(硕士生常栗筠设计)。
《地理信息与地图科学系研究生招生图鉴》
图鉴从地理信息科学专业发展历程、学校排名、学科排名、研究方向、师资力量、生源就业与国际交流等方面,对地理信息与地图科学系进行了全面的介绍,同时介绍四大研究方向(地图设计与空间信息可视化、空间分析与地理大数据挖掘、地理信息工程与智慧服务、资源环境智能感知与模拟)的博士生导师和硕士生导师,为研究生选择导师以及进一步确定科研方向提供帮助。
武汉大学地理信息科学专业与地理信息科学(数字制图与空间信息工程)专业前身是1956年创立的地图制图专业,是武汉测量制图学院(武汉大学信息学部前身)的四个创始专业之一,历史悠久。是国家“双一流”学科,入选国家特色专业和首批“双万计划”国家一流本科专业,最新软科专业排名A+。
两本图册的设计印制体现了学院“以学生为本”的教育理念,也是将专业学科体系与制图技术应用巧妙融合,通过图集图表的形式深层解读地理信息专业的学科架构和培养方案,有助于不同阶段的学生了解并掌握学科内容和发展前景,促进基础教育和人才培养。
荐读
《慧天地》敬告
《慧天地》公众号聚焦国内外时空信息科技前沿、行业发展动态、跨界融合趋势,发现企业核心竞争力,传播测绘地理信息文化,为时空信息类相关专业学子提供日常学习、考研就业一站式服务,打造政产学研金服用精准对接的平台。
《慧天地》借鉴《读者》办刊理念,把时空信息领域的精华内容汇聚到平台上。我们高度重视版权,对于精选的每一篇推文,都会在文章开头显著注明出处,以表达对作者和推文引用平台版权的充分尊重和感谢;对于来源于网络作者不明的优质作品,转载时如出现侵权,请后台留言,我们会及时删除。感谢大家一直以来对《慧天地》的关注和支持!
——《慧天地》运营团队
投稿、转载、商务等合作请联系
微信号:huitiandi321
邮箱:geomaticshtd@163.com