![]()
![]()
来源 | 宏观亮语
编辑 | 陆家嘴大宗商品论坛,转载请注明出处
文/解运亮、肖张羽
信达证券宏观团队
本文详细地介绍了分析我国消费的三个重要视角:(1)社零的结构特征,(2)居民消费的三因素模型:就业、收入和消费倾向,(3)社会集团消费和居民消费的分解。
社零的结构特征。按照消费类型,可以将社零分为商品零售和餐饮收入。2017年以来,两者在社零中的占比较为稳定,商品收入占9成,餐饮收入占1成。还有一种常用的分类方式,将消费分为必选消费和可选消费。必选消费多为刚性需求,需求的变动较小,因此周期性较弱;可选消费收入弹性系数高,对经济周期更为敏感。另外,必选消费表现受 CPI 上行影响较大;而可选消费具有更新换代的特性。居民消费研究框架:就业、收入与消费倾向三因素模型。消费的变化可拆分为三个部分:消费指数(消费同比)=就业同比+收入同比+消费倾向同比。我们构建的消费指数与社零同比的走势十分相似,相关系数达0.86,验证了这一分析框架的可靠性。基于该指数,我国消费呈现三大主要特征,一是收入为核心影响因素,无论是疫情前还是疫情期间,均对消费起着决定性作用。二是就业表现稳健,对消费影响相对较小。三是消费倾向的历史波动较大,特别是疫情以来,其影响力明显提升。将社零总额拆分为居民消费和社会集团消费。社零的统计口径包含了居民与社会集团两部分,但统计局发布数据时并不予以区分。我们详细介绍了分解方法,以便全方位跟踪消费的结构性分化。基本思路是:先构建全国居民消费支出的季度数据,拆出商品消费部分后再纳入餐饮消费(与社零统计口径统一),得到居民社零。最后,再由社零总额倒挤出社会集团社零。分拆结果显示,社会集团消费对社零总额的影响不可忽视,占比接近一半。疫情以来,社会集团消费更是成为社零下降的主要拖累项。案例分析。8月份,社零同比增长5.4%,较 7 月回升 2.7个百分点。数据的第一印象是消费呈现加速回暖的态势,然而实际上,8月社零同比提速主要是受到基数的影响。去年8月由于疫情和汛情在多地发生,叠加汽车缺芯问题限制供给,导致社零同比增速从7月的8.5%大幅下滑至2.5%,形成了去年全年的低点。从环比看,8月社零季调环比-0.05%,低于1-7月的环比均值0.41%,也显示社零复苏仍处于偏弱的状态。再看结构,除去基数扰动,8月必选消费表现优于可选消费。可选消费中,汽车、石油制品零售表现亮眼,但其他可选消费疲弱。整体来看,在疫情反复和地产低迷的情况下,居民的消费意愿还未出现明显的改善。展望四季度,促消费政策有望不断落地生效,有助于激发并释放居民的消费需求。建议关注可选消费的投资机会。风险因素:新冠病毒变异导致疫苗失效;国内政策超预期等。
社会消费品零售总额是指企业通过交易直接售给个人、社会集团非生产、非经营用的实物商品金额,以及提供餐饮服务所取得的收入金额。该指标所涉及的商品包括售给个人用于生活消费的商品,也包括售给社会集团用于非生产、非经营的商品。其中,个人包括城乡居民和入境人员,社会集团包括机关、社会团体、部队等。社会消费品零售总额是反映宏观经济运行状况的重要指标,主要用于反映全社会实物商品的消费情况。它是从商品流通的最终环节入手,观察进入城乡居民生活消费和社会集团公共消费的商品销售变化情况。统计局公布的数据中,反映消费变化情况的指标主要有三个,社会消费品零售总额以外,还有“GDP核算”下的最终消费支出、“住户调查”下的居民人均消费支出。通过梳理三个指标的异同,我们可以对社零有更加清晰的理解。1)统计视角:社零总额侧重于供给端统计,最终消费支出侧重于需求端统计。社会消费品零售总额是从商品供给端出发,统计企业或单位通过交易取得的收入金额。由于其统计时不再区分销售对象,因此社零数据包括出售给个人和社会集团(政府机关、部队、企事业单位等)两大部分。最终消费支出主要是从商品需求端出发,统计常住单位对货物和服务的消费支出总额,这一统计数据仅针对居民与政府部分,不含其他社会集团。2)统计范畴:最终消费支出与社零总额的统计范围存在交集,但也有明显差别。社零包含实物商品消费和餐饮服务,而居民消费包含实物商品消费和服务消费,包括以货币形式购买的货物和服务支出、以实物收入方式获得的货物和服务消费、自产自用的货物价值、银行中介服务支出、保险服务支出和自有住房服务支出等。二者的主要差别表现在三个方面:一是销售给居民的零售额统计包括城乡居民建房用的建筑材料。居民建房支出被视为投资,因此不纳入居民消费支出的统计范围。二是社会消费品零售额不包括除餐饮外的非物质性服务消费。社零将餐饮服务视为特殊的商品,将其纳入社零总额的统计范围中,而最终消费支出还包括其他非物质性服务的消费,例如教育服务、医疗卫生服务等。三是社零总额不包括居民自产自用的产品,而居民消费支出则包括对这些产品的消费。![]()
再看居民人均消费支出。居民人均消费支出属于住户收支与生活状况调查(简称住户调查),指居民用于满足家庭日常生活消费需要的全部支出,既包括现金消费支出,也包括实物消费支出。消费支出包括食品烟酒、衣着、居住、生活用品及服务、交通通信、教育文化娱乐、医疗保健以及其他用品及服务八大类。不难发现,这八个大类其实是与CPI核算中的八大类是一致的。统计方法上,居民人均消费支出的数据来源于居民家庭,和最终消费类似是需求端视角。而居民人均消费支出(住户调查)与居民消费支出(GDP核算)的主要区别在于后者补充计算了住户调查中不包含的居民金融中介服务和保险服务消费支出。由于上述的不同点,比较三个消费指标的绝对值大小,最终消费支出>社会销售品零售总额>居民人均消费支出*总人口。如果将最终消费支出的值设为100,那么2013年三者的比例为100:76:59,2021年为100:71:55。从中可以看到,一是最终消费支出与社零的比值上升了,我们推测其原因在于我国迈向以服务业为主导的经济转型,服务性消费在整体消费中占比增大;二是最终消费支出与居民消费(居民人均消费支出*总人口)的比例也提高了,可能与我国金融业近10年间的迅猛发展有关。社会消费品零售总额的调查对象主要是从事商品零售活动的批发和零售业、住宿和餐饮业法人企业与个体经营户,以及其他行业法人单位附营的从事消费品零售活动的批发和零售业、住宿和餐饮业产业活动单位。在统计调查中,这些调查对象被划分为两个部分,一部分是限额以上单位,一部分是限额以下单位。此处“限额以上”划分的标准是企业规模,具体而言,批发业为年主营业务收入 2000 万元及以上、零售业为年主营业务收入 500 万元及以上、住宿和餐饮业为年主营业务收入 200 万元及以上。1)限额以上单位,采用全面调查方法,直接进行联网填报,调查频率为每月一次。按照国家统计局要求,这部分单位须按月向当地政府统计部门联网直报各项指标数据,最后由国家统计局逐级汇总,得出限额以上单位的社会消费品零售额。2021年限额以上企业零售额占比为37.2%。2)限额以下单位,采用抽样调查方法,进行科学推算。限额以下单位采用三阶段抽样调查方法,调查频率为每季度一次。第一阶段,是抽样阶段。以省为总体,利用分层随机抽样方法抽取3-6个样本县(区),再将每个样本县(区)内全部限额以下单位划分为8个调查域,每个域采用简单随机抽样方法抽取不少于6个样本单位。第二阶段,是数据收集阶段。通过样本单位自行填报或者调查员上门调查的方式,收集样本单位本期、上期零售额数据,整理汇总到国家统计局后,就形成了样本单位数据。第三阶段,是科学推算阶段。根据已有数据推算出各域、县、省的变动系数,由下至上逐次推算,得到限额以下单位的社会消费品零售额。最后,结合行政记录,用季度数据推算月度数据。2021年限额以下企业零售额占比为62.8%。第一个问题是,社会消费品零售额的调查对象为何包含批发业,怎样理解批发业的零售额?首先我们要理解 “批发额”和“零售额”的定义。根据统计局的释义,批发额指售给国民经济各行业用于生产、经营用的商品金额;零售额指售给城乡居民用于生活消费和社会集团用于公共消费的商品金额。而“批发业”是指向其他批发或零售单位(含个体经营者)及其他企事业单位、机关团体等批量销售生活用品、生产资料的活动。简单地说,批发额的定义关注于商品的用途,而批发业则关注于销售量的大小。由此看来,批发业企业可能既有零售额,又有批发额,零售业企业也是如此。第二个问题是,社会消费品零售总额是否包括了住宿和餐饮业的住宿收入?依照社零的统计范围,社零总额不包含服务性经营收入,如住宿收入。与之同理,社零总额中的餐饮收入包括外卖的餐费收入,但不包括因外卖产生的送餐服务收入。
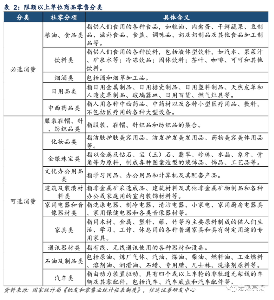
按照消费类型,可以将社零分为商品零售和餐饮收入。两者在社零中的占比较为稳定,商品收入占9成,餐饮收入占1成。2010年以来,餐饮收入和商品零售同比增速的走势一致性较强,但曾出现两次明显的背离,一次是2012-2013年,一次发生在2020年。2012-2013年的背离源于2012年底中央“八项规定”的出台,严禁用公款大吃大喝或安排与公务无关的宴请,致使餐饮消费增速下滑。2020年则是由于我国采取严格的防疫措施,居民接触性、聚集性消费受到阻碍,2020年上半年、以及2022年二季度,餐饮收入被砸出深坑。除了消费大类,统计局每期还会公布限额以上商品零售额的详细数据。具体而言,对于限额以上商品零售,国家统计局根据商品的主要用途和性质对其进行分类并公布15个细分项目。依据2015年-2021年各分项的平均比重排序,汽车类和石油及制品类名列前茅,分别占限额以上商品零售额的26.5%、12.7%。其次是粮油食品(9.9%)、服装鞋帽(9.1%),家用电器和音像器材(5.9%)。这15项绝对值加总小于限额以上商品零售额,统计局并未明确解释其余部分的构成。需要补充的是,限额以上企业零售额占比不到40%,其代表性有限,再加上限额以上的定义决定了不同行业零售额被划入限额以上的比例存在差异,比如汽车行业中大企业居多,汽车的销量更多地被纳入限额以上,而文化办公类、家具类企业中可能小企业更多,属于限额以下的部分较大。因此不能将限额以上商品零售结构与居民真实消费结构简单地划上等号。还有一种常用的分类方式,将消费分为必选消费和可选消费。必选消费指日常生活所必须的消费品,而可选消费是日常生活中非必需的、可选择性的消费。从经济学角度,必选消费的收入弹性系数低,可选消费的系数高。我们将粮油食品类、饮料类、日用品类、中西药品类等五项划分为必选消费;金银珠宝类、通讯器材类、石油及制品类、汽车类等十项划分为可选消费。必选消费与可选消费的零售额比率在3:7左右。其中,可选消费中还能进一步挑选出地产后周期消费,包含建筑及装潢材料、家具类、家用电器和音像器材类,这三项与房地产周期有较强的联系。必选消费的特点主要有以下两个:一是消费频率高,需求的变动较小,因此周期性较弱。二是必选消费表现受 CPI 上行影响较大。CPI上行将带来必选消费品价格方面的增长,助推必选消费表现出增长趋势,但同时也需要关注对量的边际影响。再看可选消费:一是具备较强的周期性,可选消费的需求不像必选消费那样稳定。若经济形势不好,消费者会倾向于将可选消费推迟;而必选消费推迟或削减的空间较小,整体上对经济周期的敏感度较低。二是可选消费具有更新换代的特性。食品、日用品等必选消费几乎没有更新换代的需求,而家电、家具类等可选消费类会受到电商促销活动(如:双十一、618)、产品迭代周期的影响。三、影响居民消费的三大因素:就业、收入和消费倾向
消费是居民为满足自身需求,使用其可支配收入进行交易产生的经济行为,我们可以据此搭建消费的分析框架:居民消费=就业×收入×消费倾向,变化等式可得:居民消费指数(消费同比)=就业同比+收入同比+消费倾向同比在指标选取上,就业同比选用“就业人口/劳动人口(就业人口/劳动人口=100%-调查失业率)”的同比变化来衡量;收入同比选用全国居民人均可支配收入的同比变化来衡量;消费倾向同比选用“人均消费支出/人均可支配收入”的同比变化来衡量。从结果上看,我们构建的消费指数与社零同比的走势十分相似,相关系数达0.86,验证了这一分析框架的可靠性,我们可以利用消费指数来跟踪、观察消费变化情况。
1) 收入是影响消费的核心因素。在疫情之前,我国消费增长主要体现为可支配收入的增长。在疫情期间,尤其是2020年一季度,疫情冲击下企业生产停滞、产业链中断,全国居民人均可支配收入同比仅增长0.8%。得益于强有力的疫情防控,我国经济随后重启复苏态势,收入增速重回正轨。2022年二季度,在消费倾向和就业双双对消费形成拖累的情况下,收入增长虽然也受到新一轮奥密克戎病毒的压制,但仍维持正增长,一定程度上对消费形成支撑。2) 就业表现较为稳健。受益于经济体量大、增速较快,以及第三产业发展迅猛、容纳就业不断扩大等因素,近年来我国就业形势总体稳定,就业对消费的影响较小。但在疫情前,我国就业压力已有上升苗头,其原因在于国际不确定因素增多、国内经济下行压力加大等。疫情放大了上述矛盾,同时打击了实体经济,2020年2月城镇调查失业率一度突破6%,对消费产生了明显负面影响。2021年,失业率较2020年明显修复,对消费表现为正向影响。2022年疫情封控对服务业的就业吸纳能力造成打击,加之年轻群体就业的结构性问题突出,二季度平均调查失业率上升至5.8%,高于全年目标的5.5%。3) 消费倾向的历史波动较大,特别是疫情以来,其影响力明显提升。疫情深刻影响了消费者行为,尤其是大量减少了消费者到商场、影院等密集场所的消费,客观上削弱了消费倾向。主观上,疫情大幅提升了居民的风险感知,催生出较高的储蓄意愿。2020上半年消费倾向同比在指数中影响力甚至一度超过收入,2021年居民的消费倾向也没有回到疫情前的水平。2022年二季度,多地疫情封控一方面导致居民出行半径大幅缩减,一方面加大了未来收入的不确定性,居民的消费倾向较往年同期水平再次回落。该现象同时也体现在了央行的城镇储户问卷调查数据中。倾向于“更多储蓄”的居民占比在2022 年上半年加速上行,二季度升至58.3%,创了有记录以来的新高。拉长时间线来看,收入和就业均与经济增长相关,可以归于消费能力。理论上,经济增长能够带来企业营收的提升,企业收入按照一定比例分配后,居民部门所得即为可支配收入。2013年至2021年,GDP年均增速为8.6%,全国人均可支配收入增速为8.5%,两者的增速大体匹配。同时,企业效益上升时会扩大劳动力需求,驱动就业上升,这个经验关系被称作“奥肯定律”,该定律论证了失业率与国民生产总值增长率二者呈反方向变化。
另一方面,消费倾向的变化机制更为复杂。至少有三个因素在中长期影响居民的消费倾向。一是贫富差距,贫富差距增大对居民整体的消费倾向会产生压制作用。其原因在于低收入人群的边际倾向更高,而高收入的边际倾向偏低,对于低收入人群而言,收入增加的大部分会被用于购买消费品。丛雅静(2014)对我国城镇居民各收入组的边际消费倾向进行了实证分析,结果显示最低收入户的消费倾向为0.966,最高收入户的消费倾向为0.677,验证了这一理论。二是居民对未来收入的信心,当居民对未来收入或是就业比较悲观的时候,会将部分消费转为预防性储蓄。第三是与社会保障的完善程度相关,具体包含了教育、医疗、养老等,提高城镇、农村的社会保障水平,解决居民的后顾之忧,居民才“敢消费”。
通过国际对比可以发现,目前我国的人均收入水平与发达国家之间还存在较大的差距,且储蓄率明显偏高。从这一角度来看,未来我国消费市场有较大的发展空间和潜力。
四、社会集团消费和居民消费的分解
(一)社会消费品零售总额的定义
上一部分我们详细介绍了居民消费的分析方式。从消费主体视角,社零数据可以分为居民消费和社会集团消费两个部分。那么,居民社零与社会集团消费的占比情况如何呢?还有,社会集团消费的近年的变化情况是怎么样的?弄清楚这些问题对于理解当下社零的结构特征和判断未来走势也是十分关键的。官方渠道近年来没有公布社会集团消费的数据,与之相关的信息需要回溯到翟志宏,严先溥(2003,国家统计局贸易外经司)一文,文中提到1995-2002年社会集团消费的年均占比约为33.5%。但由于该研究时间较早,对近年社零结构的参考价值有限。为了更加准确地把握消费结构性分化的趋势,本文提供了一个拆分思路:先推算全国居民消费季度数据,从中分拆出商品消费的部分,再估测全部居民社零和社会集团社零。此方法能够计算出季频的居民社零和社会集团社零,时效性相对较强。人均消费支出×总人口数=全国居民总消费支出(包括居民商品支出与服务支出)相比GDP口径下的“最终消费支出”(年频),人均消费支出(季频)更为高频,便于即时观察居民消费支出情况。总人口数为年频数据,我们采用线性插值法将其转化为季频,与人均消费支出相乘,可计算出全国居民总消费支出的季频数据。全国居民总消费支出×遗漏消费系数×居民商品消费占比=全国居民商品消费支出。我们将估测得到的全国居民总消费支出,与国家统计局公布的居民最终消费支出相比较,二者间存在差距。如第一部分所述,这主要是因为居民的最终消费支出数据比住户调查中的人均消费支出数据,多核算了金融中介服务、保险服务等内容。更重要的是,“人均消费支出”口径下的数据,并不披露其中商品消费的占比有多少,但GDP口径下的“最终消费支出”数据分别公布商品和服务消费占比。基于上述两方面原因,我们构建消费遗漏系数(居民最终消费支出/全国居民总消费支出)来调整全国居民总消费支出,再与居民商品消费占比相乘,计算出全国居民商品消费支出。由此可推算出,2021年全国居民商品消费支出约为21.3万亿。在我们前面估测出的全国居民商品支出中,已将餐饮服务剔除在外。为保证与社零总额口径的一致性,我们需要将餐饮消费再次还原。为此我们构建一个遗漏餐饮系数(社零总额/商品零售额),利用该系数调整后得到全部居民社零。在统计局公布的消费三大指标中,社零总额是推算社会集团消费最基础的总量数据。当我们将入境人员的消费忽略不计时,可以通过社零总额和居民社零消费两个数据,倒挤出社会集团社零的消费额。需要补充的是,在用遗漏餐饮系数调整居民社零时,有一个隐含假设,即居民和社会集团的餐饮消费在社零中的占比相同。分拆结果显示,社会集团消费对社零总额的影响不可忽视,占比接近一半。截至2021年,社会集团消费在社零总额中的占比为45.9%。
社会集团商品零售主要是对公活动、商务活动等所需实物商品的购买,这些消费容易受商业周期的影响。根据我们拆分的数据结果,可以发现社会集团消费在年内呈现上升趋势,并于四季度达到高点。我们推测这一特征背后的原因主要是:1)企事业单位的生产经营活跃度在一季度相对较低。企事业单位的商务活动和公关活动开展,与其生产经营活动是密不可分的,而企事业等各单位在年初,特别是春节期间的生产、经营活动一般较少,因此社会集团的消费也会随着年初生产活动的减少而有所回落。2)大多数企业常于年底为职工发放实物性奖励和年底福利。年底实物奖励和福利发放的需求,增加了单位的消费支出。疫情反复冲击下,社会集团消费的增速下滑较多,占比也远不及疫情前。2020年社会集团消费同比下降8.3%。2021年呈现修复态势,两年平均增速为0.55%,但与疫情前的增速水平6.6%相比,尚有很大差距。2022年上半年疫情再次发酵,社会集团消费同比再次转负,下降3.4%。与之相比,2021年,2022年上半年,居民消费的同比增速分别为6.2%、1.7%,要明显高于社会集团消费,这说明社会集团消费下滑是社零的最大拖累。一个是因为政府要过紧日子的导向。2021年3月5日,李克强总理在《政府工作报告》中提及“各级政府都要节用为民、坚持过紧日子,确保基本民生支出只增不减”。政府部门包含在社会集团范畴内,紧日子导向下政府消费的增长动力不足、增长空间有限。二个是疫情管控下各种单位对于公务接待、大型活动和会议等更为谨慎。在未来,除非疫情完全消除,或是国家改变疫情防控策略,包括政府和企事业单位等在内的所有社会集团消费大概率仍将受限。三是小微企业经营面临困境。北京大学、中国社会科学调查中心和蚂蚁集团发布的《中国小微经营者调查 》显示,小微企业经营状况在2021Q4至2022年Q2期间连续两个季度下滑,以市场需求、营业收入、运营成本、雇员规模四个指标衡量的小微企业信心指数从 2021 年四季度的50.4下降至今年二季度的 47.3,深陷于荣枯线之下。小微企业的数量占比较高,是消费的一大主力,在经历了两年有余的疫情持续扰动后,利润走低和现金流缩水限制了企业用于非生产、非经营消费的开支,未来小微企业或依旧是社会集团消费复苏的薄弱环节。2020年以来,疫情无疑是对消费影响最大的因素。社零同比与我国的防疫严格指数呈负相关,这意味着消费修复节奏很大程度上取决于疫情以及防控措施的演绎。
8月份,社会消费品零售总额36258亿元,同比增长5.4%,较 7 月回升 2.7个百分点,1-8 累计同比0.5%。数据的第一印象是消费呈现加速回暖的态势,然而实际上,8月社零同比提速主要是受到基数的影响。去年8月由于疫情和汛情在多地发生,叠加汽车缺芯问题限制供给,导致社零同比增速从7月的8.5%大幅下滑至2.5%,形成了去年全年的低点。从环比看,8月社零季调环比-0.05%,低于1-7月的环比均值0.41%,也显示社零复苏仍处于偏弱的状态。再看结构,除去基数扰动,8月必选消费表现优于可选消费。必选消费的5项增速均高于上月,5项之和的同比增速为12.0%,较上月加快6.2个百分点。其中饮料同比5.8%(+2.8 pct),日用品同比3.6%(+2.9 pct)。可选消费中,汽车零售表现亮眼,同比增长15.9%,主要得益于购置税补贴等刺激政策和供给约束改善。另外,在价格的支撑下,石油及制品零售录得17.1%的高增速。其他可选消费中,通讯器材类、化妆品类、金银珠宝类等增速均较上月大幅回落;房地产销售不振,导致家电、建材、家具等地产后周期消费品需求疲弱。剔除汽车,石油制品两项后的可选消费同比增长3.5%,较上月下降3.1个百分点。整体来看,8月社零呈现偏弱的复苏格局,且结构分化。在疫情反复和地产低迷的情况下,居民的消费意愿还未出现明显的改善。展望四季度,促消费政策有望不断落地生效,包括各地方推出消费券、扩大汽车消费、促进绿色智能家电消费等,另外,央行在三季度货币政策委员会例会中重点提出要“推动降低个人消费信贷成本”,降低消费贷款利率也有助于激发并释放居民的消费需求。未来如果疫情不发生大面积的爆发,居民的消费倾向有望回暖,弹性更大的可选消费可能会有不错的表现。
投资方面,历史数据显示,消费倾向的提升对于消费股构成利好。其中可选消费板块的弹性更大,涨幅更为突出,再加上可选消费的估值处于历史中等的水平,建议关注可选消费板块的投资机会。
风险因素:
新冠病毒变异导致疫苗失效;国内政策超预期等。
![]()