一、主要观点
全球逐年不断上涨的糖尿患者数量、糖尿病患者的年轻化、新冠疫情可能诱发内分泌及更严重疾病的可能性,让以糖尿病为代表的慢病持续受到市场和社会的关注,也促使关于糖尿病诊疗的生物技术、人工智能算法和智能器械设备不断迭代更新以满足患者需求。糖尿病诊疗市场增长空间可观。
糖尿病治疗用药方面,传统药物仍是主流,胰岛素仍为刚需,但各大药企依然在寻求用药优化,长效胰岛素成为研发新目标。此外,细胞基因技术的兴起也为糖尿病药物治疗带来新的想象。
在糖尿病诊断与监测产业,动态血糖监测技术的应用,一定程度上改变了传统血糖监测方式,“持续”和“动态”成为血糖监测市场新的风向标。老牌糖尿病企业相继推出指血检测类产品,“硬件+软件+服务”的管理模式也为糖尿病患者提供了创新解决方案。此外,糖尿病数字平台不再局限于单一病种,而是顺应包括糖尿病在内的多种慢病之间相关性的特点,向更广泛的业务体系拓展。
当前糖尿病管理闭环行业壁垒较高,技术升级和企业对适应症的不断拓展加速了产品的更新迭代。龙头企业如诺和诺德、礼来和美敦力等具备先发优势;新进入者中,国内企业九诺医疗推出首款十四天实时持续葡萄糖监测系统“顾得康”,凯联医疗智能电子胰岛素注射笔InnoPen®获三类医疗器械注册证,只是都较难在短时间内实现国产替代。
二、2022年全球糖尿病创新诊疗热门话题
糖尿病诊疗-产业概述
国际糖尿病联盟(IDF)发布的最新全球糖尿病地图显示,2021年全球约5.37亿成年人(20-79岁)患有糖尿病,预计到2030年,该数字将上升到6.43亿;到2045年将上升到7.83亿。在此期间,世界人口估计增长20%,而糖尿病患者人数估计增加46%。
其中,随着全球人口老龄化,60岁以上的糖尿病患者比例将越来越高;且全球有94%的患者来自于中等收入和低收入国家。此外,伴随着新冠疫情让以糖尿病为代表的内分泌疾病患者遭遇了前所未有的特殊挑战——可能诱发更严重的疾病表现。以上种种让糖尿病这一重要公共卫生议题受到社会和市场的关注。
在迫切的诊疗需求下,目前糖尿病医疗服务占比仅为11%,无论是创新药、创新胰岛素输送设备或数字化管理市场,都有相当可观的增长空间。本报告重点关注这类创新型诊疗方式。
2022年糖尿病全病程创新解决方案-预防
2022年2月18日获悉,任天堂《动物森友会》与无管路胰岛素泵制造商Insulet携手带来的一座新岛屿,以让糖尿病社区更具包容性和代表性。玩家们可在这里穿上定制服装,比如佩戴胰岛素泵、或用于携带其它糖尿病用品的配件包。显然,Omnipod Bay旨在宣传以糖尿病为主题的友好型岛屿,辅以新奇的冒险活动和摊位,以唤起大家对这类疾病的重视。
在Omnipod岛上,用户将糖尿病泵佩戴在身上,无忧无虑的在街上奔跑,去海里潜水。这就是热门电子游戏《动物之森》中一个新建的岛屿,由Omnipod的制造商Insulet公司与 美国青少年糖尿病研究基金会(JDRF)共同合作创建,信息资源都来自糖尿病患者。
据悉,这款游戏背后的理念 不仅仅是为了表现糖尿病患者的生活,更是为了消除人们对“身体胶囊”的偏见。
2022年11月17日,美国FDA宣布其已经批准Provention Bio开发的药物Tzield(teplizumab-mzwv)注射液上市,用于延缓目前处于3期的1型糖尿病成人患者以及8岁及以上处于2期的1型糖尿病患者发病。这是一款‘first-in-class’疗法,可延缓1型糖尿病临床进展,为患者提供数月至数年没有疾病的负担的时间。
Teplizumab是一种抗CD3的单克隆抗体,通过与特定的免疫系统细胞结合而起到治疗作用。同时,该药物在治疗时还可使攻击产生胰岛素的细胞的免疫细胞失活,增加可以调节免疫反应细胞的数量。
2022年糖尿病全病程创新解决方案-药物治疗
现有用药优化
尽管需求迫切,但截至2022年,全球范围内尚未有胰岛素周制剂产品被批准上市。
进展最快的是诺和诺德的胰岛素周制剂Icodec于2022年10月IIIa期临床研究阶段获得积极顶线结果,数据显示,接受这款每周只需注射一次的胰岛素药品的2型糖尿病患者,较使用每日注射药物的病患,可获得更大幅度糖化血红蛋白(HbA1c)水平的下降。
紧随其后的是礼来1类生物新药、长效基础胰岛素LY3209590(又称Basal insulin-Fc,简称BIF)注射液,目前已在全球进入3期临床试验阶段,该药同时在中国获批临床,拟开发用于成人2型糖尿病患者。
国内方面,2022年7月,甘李药业双胰岛素复方制剂GZR101中国I期临床试验完成首例受试者给药,并于一个月后获FDA批准开展I期临床试验。
此外,备受瞩目的口服胰岛素研发商Oramed Pharmaceuticals宣布口服胰岛素在研疗法ORMD-0801治疗NASH的2期临床试验结果积极。
细胞基因技术治疗进展
目前,糖尿病的治疗主要以降糖药物及胰岛素增敏剂等药物为主,但是这类药物会产生严重的副作用,而且不能长期良好控制血糖和防止各种慢性并发症,这让细胞基因治疗成为未来发展的重要方向。细胞基因治疗不仅可以靶向调控血糖水平进而提高降糖的效果,而且能够减少糖代谢异常引起的并发症,保护组织器官免受损伤。
当前,一些企业已经开始进行这类尝试。
2022年2月,瑞博生物反义寡核苷酸(ASO)注射液针对2型糖尿病的两项2期临床达主要终点,不同于其他降糖药的作用机制,该注射液通过降低肝脏和脂肪组织胰高血糖素受体的表达来阻断胰高血糖素的功能,从而减少肝糖转化和输出,达到降低血糖目的。
4月,生物技术公司Aspect Biosystems宣布与JDRF合作,推挤治疗1型糖尿病生物工程疗法发展;该疗法将提供胰岛素独立性和血糖控制,而无需长期免疫抑制。
药物研发公司Vertex Pharmaceuticals宣布在第82届美国糖尿病协会年会上公布VX-880 1/2期临床试验新数据,据悉,VX-880是一种研究性干细胞衍生、完全分化的胰岛细胞替代疗法,用于治疗低血糖意识受损和严重低血糖T1D患者。
值得一提的还有全球首款1型糖尿病AAV基因疗法步入临床,该项临床试验是全球首次将工程化胰岛细胞移植到人类体内以治疗1型糖尿病的临床试验。
2022年底,生物制药公司SAB Biotherapeutics宣布启动新型免疫疗法SAB-142治疗1型糖尿病的GLP毒理学研究。与此同时,SAB-142将与FDA批准的T细胞消耗疗法进行比较,以评估毒性和药理学效果。
2022年糖尿病全病程创新解决方案-设备干预
闭环管理产品迭代更新
当前,还没有一家企业真正实现糖尿病管理的完全闭环系统(闭环胰岛素泵),不过,2022年度,老牌糖尿病设备品牌在闭环系统中的产品更新仍然值得一提。
2022年6月,Ascensia Diabetes Care新一代Eversense® E3连续血糖监测系统获得FDA批准,相比以往的产品,该传感器可使用长达6个月。
与此同时,知名医疗器械巨头美敦力推出“人工胰脏”以实现胰岛素闭环管理,美敦力的闭环系统从美敦力的胰岛素泵和葡萄糖传感器开始,可搭配最新版本的MiniMed 780G和Guardian 4传感器使用,力图率先在闭环管理赛道抢夺先机。
两个月后,Insulet旗下Omnipod 5自动胰岛素输送系统获FDA批准,Omnipod 5是第一个无管式自动胰岛素输送(AID)系统,它与Dexcom G6连续血糖监测(CGM)系统和兼容的智能手机整合,自动调整胰岛素,帮助防止血糖过高和过低。
设备搭载软件
除胰岛素泵的迭代更新外,糖尿病设备企业也在推出新的设备搭载软件。
2022年2月,年FDA批准了Tandem旗下首个可用于输送胰岛素的智能手机应用,这是一款为该公司t:slim X2胰岛素泵进行胰岛素输送编程的应用,是首个能输送胰岛素的iOS和Android手机应用,帮助胰岛素泵的用户将能编程或取消胰岛素的栓剂。
制药巨头也在积极抢占糖尿病管理师设备市场:3月,诺和诺德与数字健康公司Health2Sync达成合作,Health2Sync移动应用现在能够同步患者的剂量记录,包括每次注射的时间和剂量,这些记录来自新发布的诺和诺德6和诺和诺德Echo Plus,据悉,这两款产品已采用了近场通信技术。
全新诊断/检测设备
此外,关于糖尿病的诊断与监测设备也在升级。
2022年5月,生命科学服务公司Labcorp通过Labcorp OnDemand™推出首个用于糖尿病风险测试的居家采集试剂盒,通过少量血样测量血红蛋白A1c,使糖尿病筛查变得更加容易,Labcorp OnDemand™糖尿病风险测试采用干血技术,只需刺破手指,滴上几滴血,消费者便可以在家中定期监测自己的健康状况。
护理诊断测试公司LumiraDx旗下产品HbA1c于当月获得CE认证,该检验在样本应用后不到7分钟就能提供结果,用于监测糖尿病患者,并帮助筛查和识别可能有糖尿病风险的患者,所有这些都在护理点进行。
也有企业在设备形式上创新,例如生物技术公司DxGen与Precision Diabetes合作向美国市场推出新型的全自动糖尿病护理点(POC)测试分析仪Epithod® AutoDx;硅光子技术公司Rockley Photonics开发Bioptx手环,有望实现无袖带血压跟踪和无创血糖监测。
2022年糖尿病全病程创新解决方案-数字化管理
健康保险公司Banner|Aetna宣布与Virta Health合作,这项合作将Virta的创新糖尿病护理方法带给保险公司符合条件的全额保险和纯行政服务团体的成员,Virta首创的糖尿病治疗方法可以帮助人们真正逆转病情:结合个性化的营养和虚拟护理,患者可以在不吃药的情况下达到正常血糖。
Glooko宣布与约翰霍普金斯大学合作,开发慢性病数字保健技术。Glooko基于云的设备诊断平台和病人应用程序将为约翰霍普金斯大学的Blossom™计划提供生命体征采集和跟踪功能,帮助糖尿病患者评估、理解和优化护理。
Better Therapeutics公布糖尿病创新治疗模式BT-001关键性临床结果积极,显著改善血糖控制。BT-001是一种潜在“first-in-class”的在研处方数字化治疗平台,旨在利用数字化递送的营养认知行为疗法(nCBT)来治疗2型糖尿病。
健海科技与浙江大学医学院附属妇产科医院“妊糖数疗”项目正式启动多中心注册临床,这 也是国内首个“妊娠糖尿病数字疗法临床试验启动会”。
平安健康打造糖友关爱中心,旨在构建完整的线上线下一体化糖尿病全病程闭环管理体系,让每一个“糖友”都拥有一个专属医生。
礼来开始推广Tempo®个性化糖尿病管理平台,该平台由三个关键部件组成——Tempo Smart Button®和一个兼容的应用程序TempoSmart™,以及一支预装胰岛素笔Tempo Pen®。
京东健康联合罗氏诊断以“产品+服务”布局糖尿病数智化管理赛道。
2022年糖尿病创新诊疗-创新药(1):
长效胰岛素需求迫切,传统糖尿病企业专注投入研发
2022年糖尿病创新诊疗-创新药(2):
细胞基因技术力图填补未满足需求
2022年糖尿病创新诊疗-数字化管理(1):
传统糖尿病企业优化管理闭环业务,实现数字化转型
2022年糖尿病创新诊疗-数字化管理(2):
互联网企业增加患者覆盖面,提升服务质量
所谓糖尿病管理闭环系统(闭环胰岛素泵),即算法可以根据血糖的情况来自动调整胰岛素的输入量,将用户的血糖保持在理想范围内,简单来说即血糖高的时候泵自动补充胰岛素,低的时候泵自动停注射胰岛素或补充葡萄糖。目前,闭环系统通常由胰岛素泵+动态血糖仪+手机算法组成,形成一个“人工胰腺”。
由于目前还未出现完全根治糖尿病的手段,利用医疗设备代替或者部分代替胰脏的血糖调节功能成为糖尿病管理的共识发展方向,目前广泛认为闭环系统将成为糖尿病患者,尤其是胰岛素依赖性患者的最佳解决方案。
当前糖尿病管理闭环系统市场中,连续的数据、患者的优良体验和血糖的有效管理正在成为各路玩家的产品优化目标。在达成目标的途径方面,各市场参与方的策略有所不同。掌握核心技术且具备产能及品牌优势的老牌厂家多有实体产品在手,要实现数字化管理,则会通过与数字化管理企业合作;而以互联网企业为代表的新兴玩家趋向从医院端入手,或与相关智能设备厂商合作,利用自身的线上经验提升个性化管理质量。
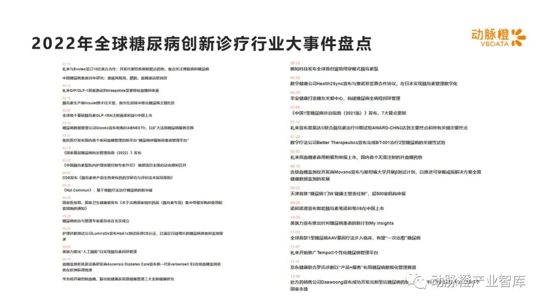
三、2022年全球糖尿病创新诊疗热门赛道&大事件
2022年全球糖尿病创新诊疗产业热门赛道融资趋势(1)
头部效应显著,从单病种管理向互联互通信息平台拓展
2022年全球糖尿病创新诊疗产业热门赛道融资趋势(2)
CGM持续吸金,技术升级加速产品迭代
2015年,互联网医疗兴起,出现了一批糖尿病数字化管理企业,引起了资本对新兴行业的投资。2016年国内出现了“百糖大战”局面。此后,存活下来的企业创新能力较强,商业模式逐步得到验证,直至成功上市,增强了投资机构的信心,2019年又出现了糖尿病数字疗法的融资小高峰。需要指出的是,存活下来的数字化管理企业已经不再满足于围绕管理软件完善单一产品体系了,此后的糖尿病全病程一体化数字管理平台将整合医疗机构、药企、器械企业、药店、商保企业、健康管理机构多方资源,构建“医+药+险+管理”的生态服务体系,甚至不再局限于单一病种,而是顺应包括糖尿病在内的多种慢病之间相关性的特点,向更广泛的业务体系拓展。
糖尿病相关器械领域方面,CGM因有效解决传统血糖仪痛点,且舒适、便携、安全,覆盖定时监测盲区,实时发送高低血糖警报,降低患者风险等,成为不少糖尿病患者的新选择,也成为糖尿病相关器械资本市场中的吸金主流:美国的CGM市场规模已经超过传统血糖监测系统,我国CGM市场增长空间广阔。当前,持续血糖监测行业准入门槛高,企业具备强技术壁垒,新兴企业难以在短时间内抢占市场。2022年成功融资的几家企业,多为成熟期企业。此外,值得一提的是,国内优秀CGM厂家有望迎来类似发展拐点,未来行业国产化率有望不断提升,国内蓝海市场未来可期。
数据来源于动脉橙产业智库。
*正文完
传送最新数字化报告,点击图片即可查看全部内容 ☟
更多数字化报告请点击下方查看:
《顶尖机构布局结构性心脏病,TAVR技术创新有望反超国外巨头,全球心血管耗材价值趋势报告2021》
《超200亿美元市场细分需求探索不断,乳腺癌、更年期护理领域加快发展,全球女性数字健康价值趋势报告2021》
《神经性疼痛赛道领跑,检测与预防成产业未来方向,神经系统疾病数字疗法价值趋势报告2021》
《国产替代率逐年上升,一次性内窥镜企业实现弯道超车,全球内窥镜价值趋势报告2021》
《新冠、肿瘤mRNA管线占比过半,环状RNA成临床潜力股,全球mRNA疗法价值趋势报告2021》
《机器人首次纳入省级医保,多款腔镜机器人即将上市,全球医疗机器人价值趋势报告2021》
《支付改革推进,AI、大数据助升级,全球数字慢病管理价值趋势报告2021》
《一年吸金近50亿,大分子药物、肠道微生态蓄势待发,全球AI+制药价值趋势报告2016-2021年》
《IPO企业暴跌、初创企业融资热达顶峰,全球数字心理健康价值趋势报告2015-2021年》
《百亿美元市场,800+医疗企业,全球脑科学价值趋势报告2016-2021年》
《2021年全球医疗健康产业资本报告:国外数字健康赛道发展火热,医疗器械领域国产替代趋势明显》
《DTC/DTP模式异军突起,全球互联网医药电商价值趋势报告2015-2021年H1》
《分子诊断赛道继续狂飙,全球IVD价值趋势报告2015-2021年H1》
《国内AI医疗赛道第一股或将诞生,全球AI+器械价值趋势报告2015-2021年H1》
《优先打通支付方成新策略,全球数字慢病管理价值趋势报告2015-2021年H1》
《神经介入持续火爆,全球高值耗材价值趋势报告2010-2021年H1》
《FDA开出首个游戏治疗处方,全球数字心理健康价值趋势报告2015-2021年H1》
麻烦点赞,在看支持一下吧^_^