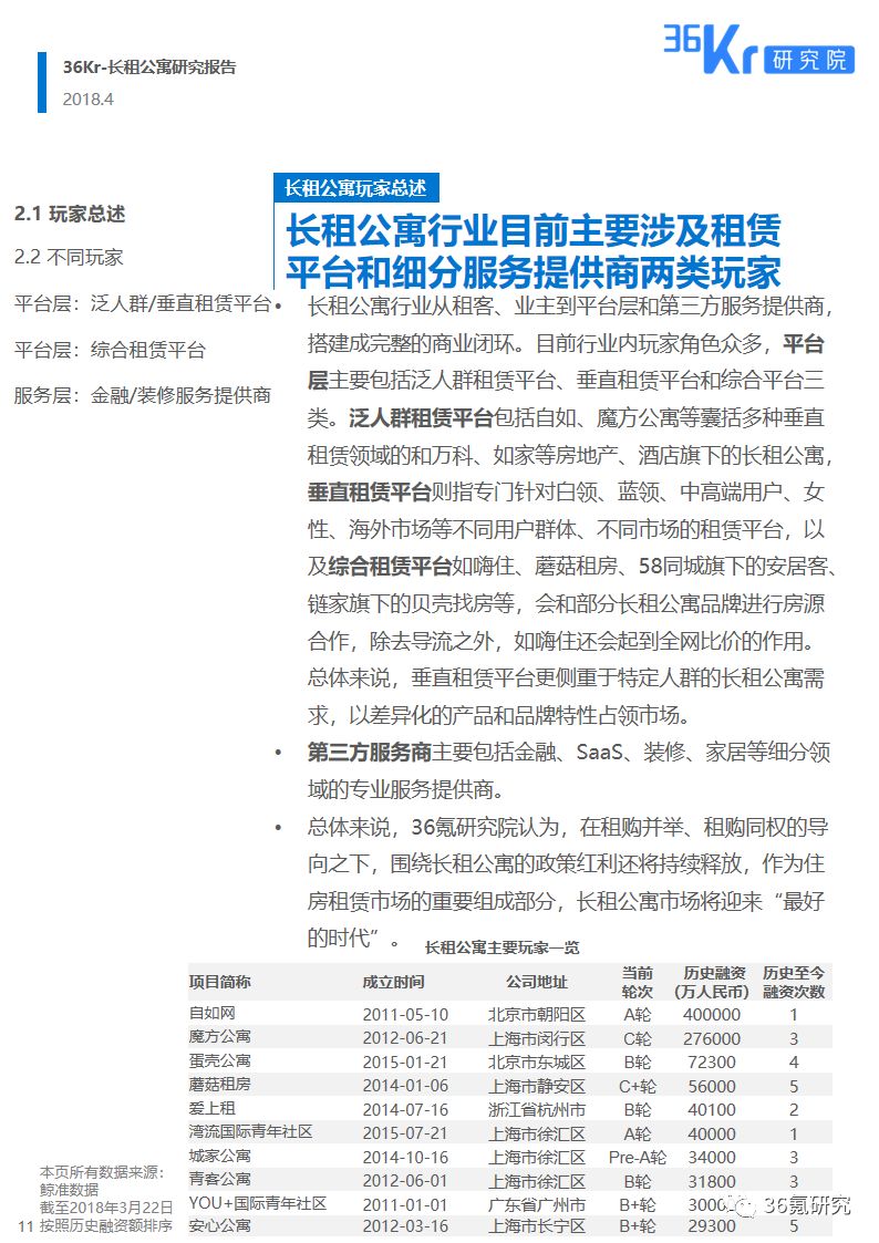
房子是租来的,但“生活”不是 | 长租公寓研究报告

查楠 36氪研究院