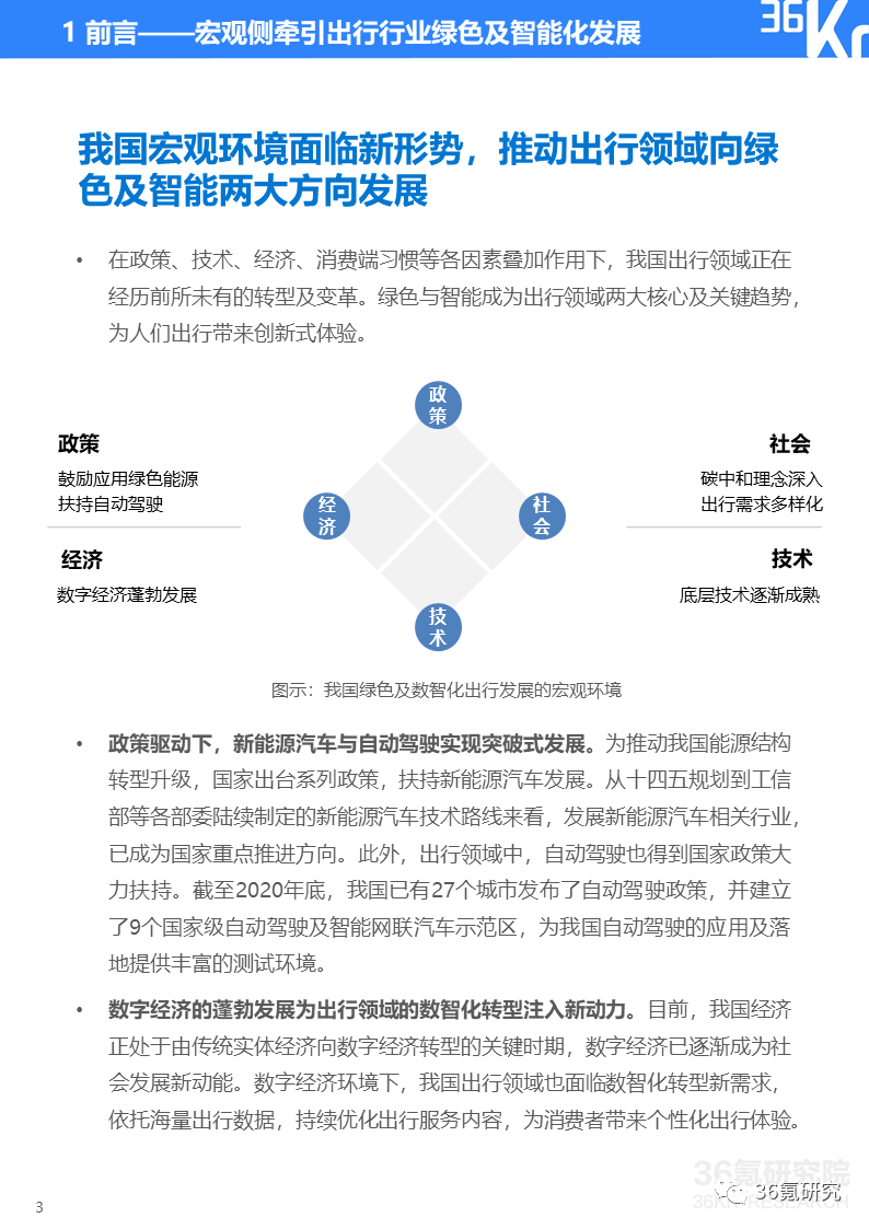
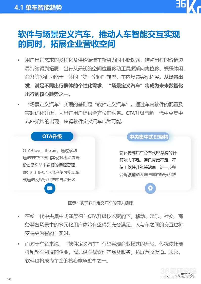
随着我国人均GDP持续增长、消费升级及城镇化趋势加深,消费者对高质量出行的需求得以持续释放,出行已然成为人们生活中不可或缺的刚需场景。
当前,在政策、技术、经济、消费等多种因素的叠加作用下,我国出行领域正在经历前所未有的转型与变革。绿色和智能成为出行领域两大核心及关键趋势,为人们出行带来创新式体验。
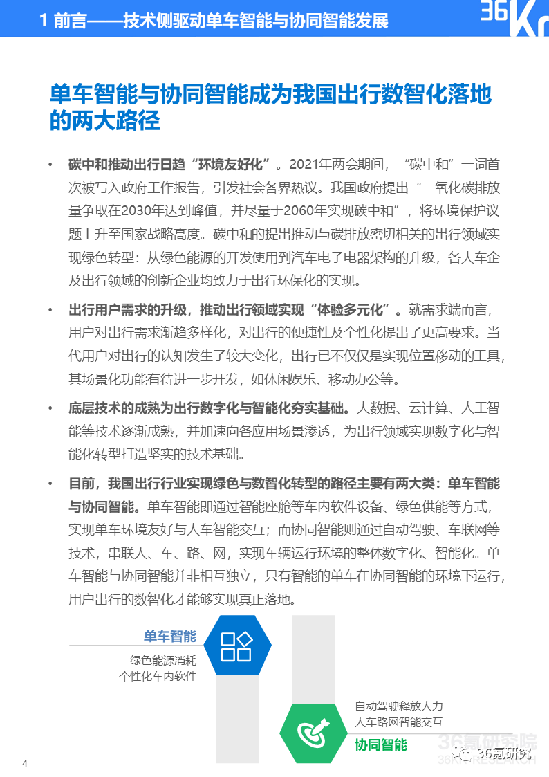
出行行业数智化主要有两大实现路径:单车智能与协同智能
单车智能即通过智能座舱等车内软件设备、绿色供能等方式,实现单车环境友好与人车智能交互;而协同智能则通过自动驾驶、车联网等技术,串联人、车、路、网,实现车辆运行环境的整体数字化、智能化。
(图示:出行数智化的两大路径)
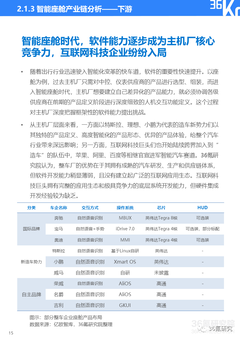
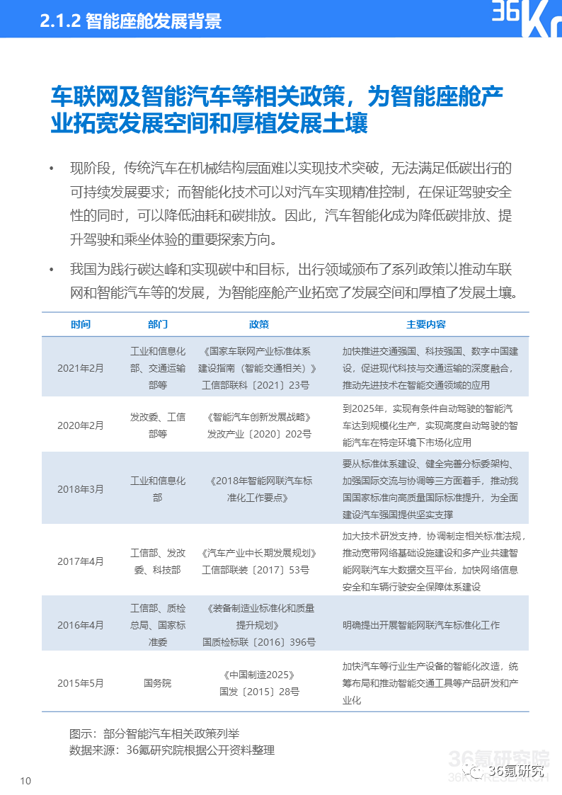
单车智能之智能座舱:不止是交通工具,还可成为生活中的“第三空间”
近年来移动物联网的发展,使消费者对汽车的需求发生变化。随着消费者对汽车需求层次逐渐由安全舒适向社交等个性化体验转变时,智能座舱在维持交通工具属性外,更加入较多移动娱乐空间属性,逐步成为生活中的“第三空间”。
(图示:消费者需求转变)
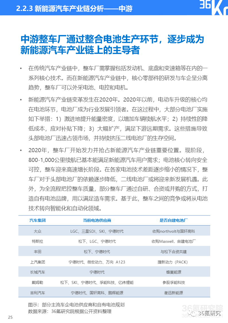
单车智能之新能源汽车:整车厂成为产业链主导者
2020年,整车厂开始发力,抢占新能源汽车产业链重要位置。部分整车厂通过自研、合资或并购的方式,打造自有电池品牌,用以满足造车需求。基于此,整车之间的竞争或将从电池技术转向智能化和自动化领域。随着对关键零部件和核心技术掌控力的加强,整车厂逐渐成为产业链主导者。
(图示:按照电气化程度区分汽车品类)
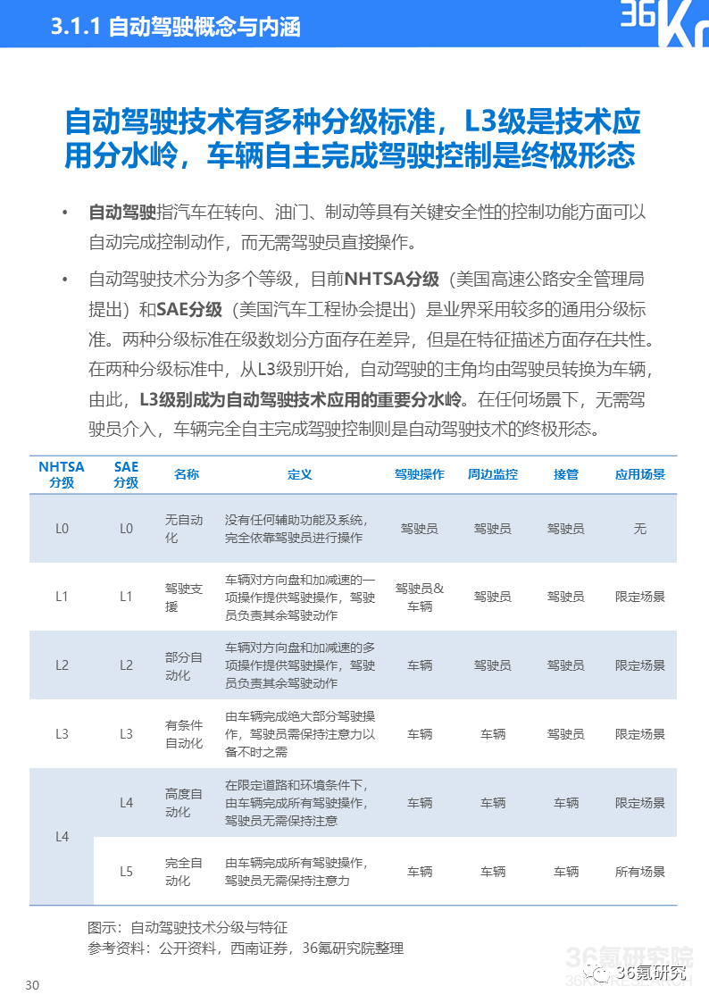
协同智能之自动驾驶:遵循先封闭后开放、先载货后载人的原则,商业化应用逐级展开
受技术应用难度和法律法规限制影响,自动驾驶的商业化应用通常遵循先封闭后开放、先载货后载人的原则,在不同场景内逐步落地展开。首先,在自动泊车、封闭园区等具有封闭性质的限定场景内率先应用;其次是干线物流、末端配送、固定线路的环卫领域、公交地铁通勤、网约车等;最后才是私人场景的自动驾驶。
(图示:自动驾驶的应用场景扩展路径)
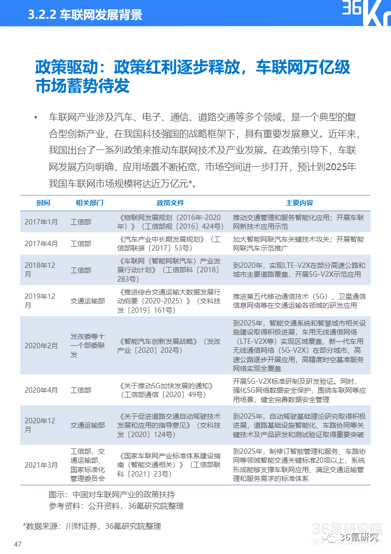
协同智能之车联网:为交通管控升级提供技术支持,对停车产业进行数字化改造
车联网为交通管控升级提供技术支持,以V2X为核心的智慧交通管理正在以示范区模式推进。另外,车联网亦可对现有停车产业进行数字化存量改造,盘活车位资源,提高车位利用效率。
(图示:构建车路协同全域融合感知)
(图示:智慧停车业务架构)
本报告就如下重点问题进行研究:
• 目前出行行业数智化转型有哪些实现路径,发展现状如何?
• 智能座舱的产业链核心环节是什么?关键竞争要素是什么?
• 新能源汽车的技术瓶颈是什么?未来竞争点在哪里?
• 自动驾驶的商业化落地应用情况如何?制约条件有哪些?
• 车联网具有怎样的应用场景?有哪些尚未挖掘的应用价值?
• 出行数智化领域各细分赛道(智能座舱、新能源汽车、自动驾驶、车联网)各有哪些值得关注的高成长潜力玩家?
• 未来出行数智化行业将有怎样的发展趋势?
更多精彩内容,详见《2021年中国出行行业数智化研究报告》,点击文章底部阅读原文,提取码:aiiv
关注我们:【36氪研究】微信公众号
更多精彩内容,详见《2021年中国出行行业数智化研究报告》,点击文章底部阅读原文,提取码:aiiv