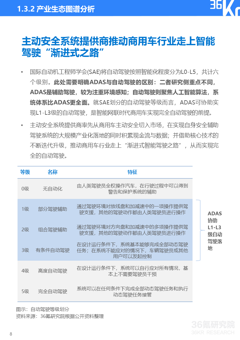
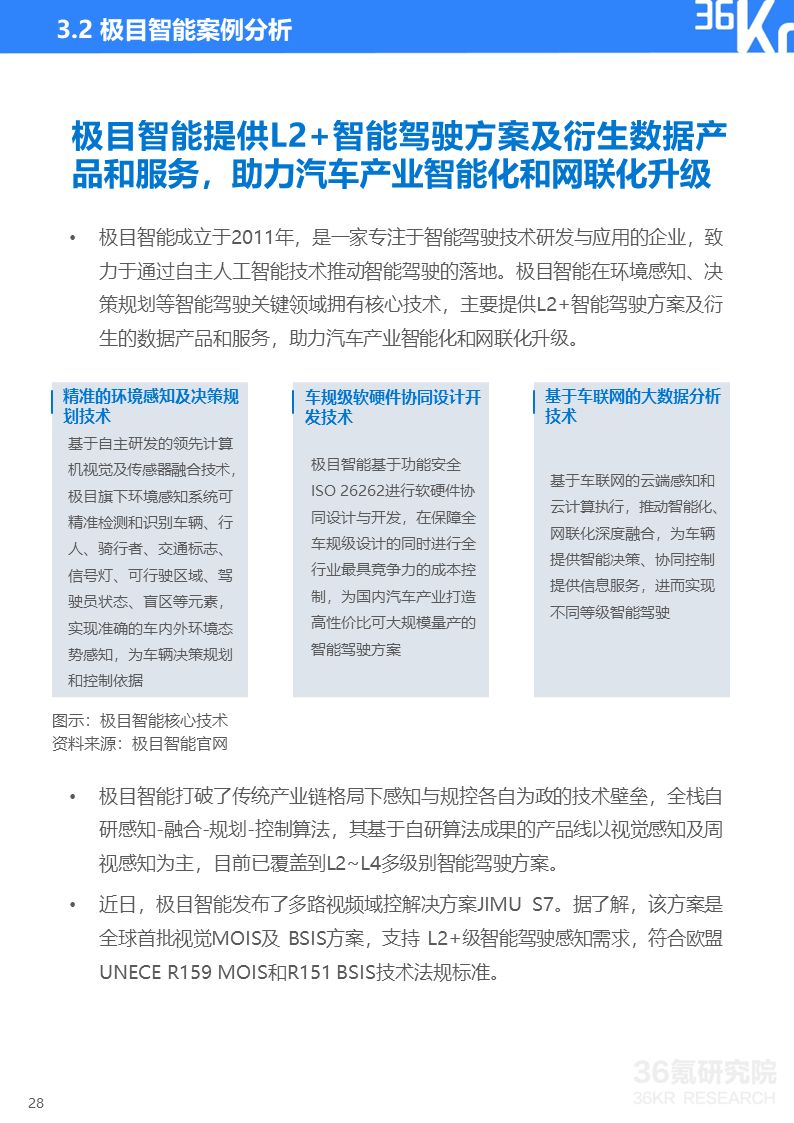
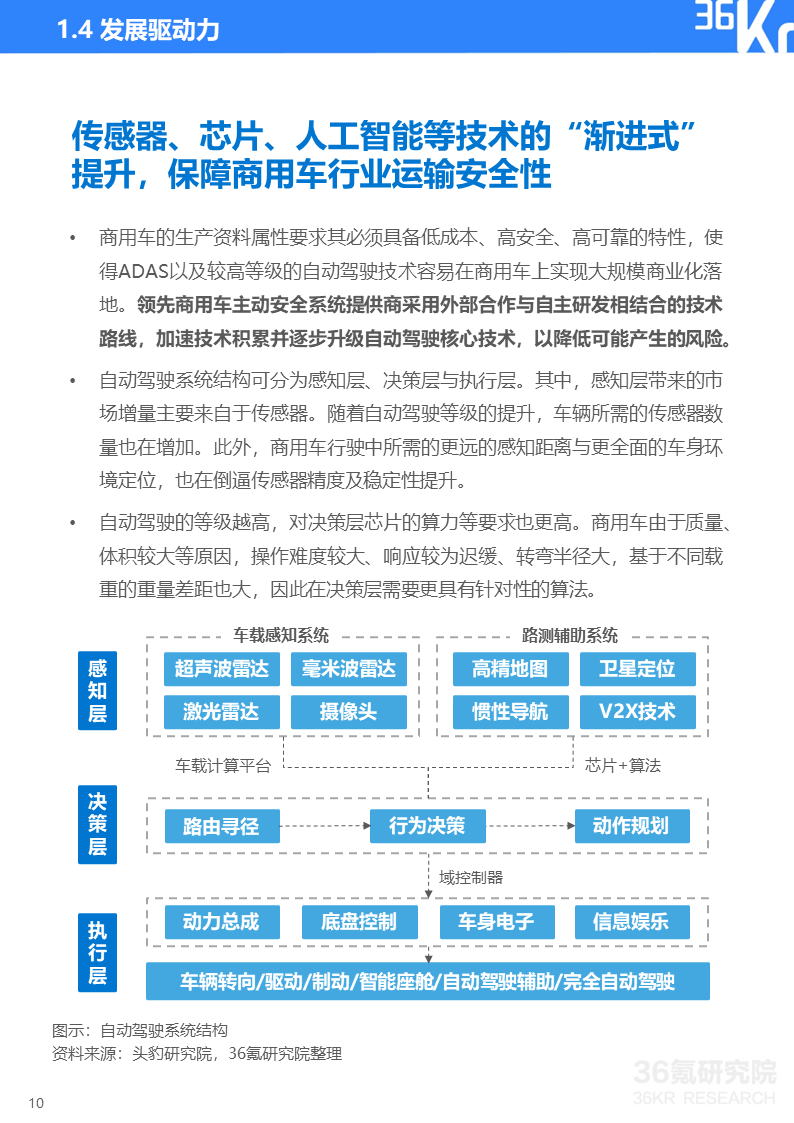
36氪研究院 | 2022年中国商用车道路运输安全研究报告

36氪研究院 36氪研究院