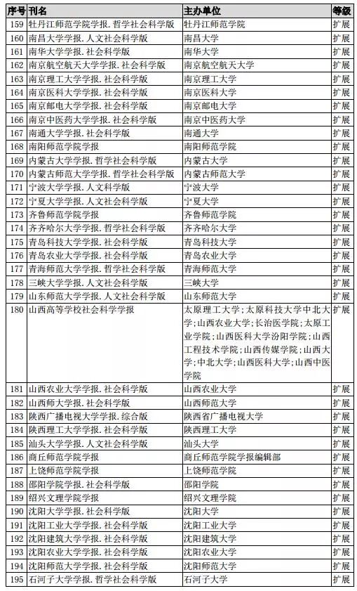
中国社会科学评价研究院于2018年11月16日在“第五届全国人文社科高峰论坛暨期刊评价会”上发布《中国人文社科学期刊AMI综合评价报告(2018年)》(简称《报告》)。《报告》基于学科与期刊特点构建了不同的期刊评价指标体系,对我国1291种人文社会科学期刊(2012年及以前创刊)、164种新刊(2013-2017年创刊或更名)及68种英文期刊进行了评价。
以下是《中国人文社会科学期刊AMI综合评价报告(2018年)》A刊分学科期刊评价结果(33个子学科,1291种期刊)。
爱知福利:打开支付宝app首页搜索“9824484”,即可领取爱知学者专属红包。每日可领一个,限3日内用完。
作者:中国社会科学评价研究院
转载声明:本文转载自「中国社会科学网」,搜索「cssn_cn」即可关注。
全 部 信 息