截止2021年4月,在港股和美股上市的市值最大的中国公司都是互联网公司(腾讯、阿里巴巴);尚未上市的估值最高的中国公司也是互联网公司(字节跳动);估值超过1000亿美元的互联网公司至少有七家(腾讯、阿里巴巴、美团、拼多多、快手、京东、字节跳动)。毫无疑问,互联网是过去二十年中国最大的经济奇迹,也是最能创造财富的行业,没有之一。在海外资本市场,出现了Chinternet (China + Internet)这个复合词,用来形容来自中国的互联网巨头。在全世界范围内,只有美国的互联网巨头比中国数量更多、估值更高,例如著名的FAANG (Facebook, Apple, Amazon, Netflix, Google)。在经历2020年的暴涨之后,中国的头部互联网公司的估值与FAANG的差距已经大幅拉近了。此时此刻,我想指出的是:盛宴正在接近尾声。过去二十年的互联网增长红利,尤其是互联网平台型公司的红利,已经消耗殆尽。互联网公司的业务发展逻辑需要根本性的重建,它们的估值体系更需要根本性的重建。在流量增长枯竭、宏观经济结构调整、平台经济反垄断等三重因素的共同作用下,互联网平台的黄金时代一去不复返了。我们不必为此过度悲观,因为一个时代的结束也即下一个时代的开始。过去两年,在市场上呼风唤雨的品牌型、产品型和内容型公司越来越多,它们将取代互联网平台型公司,成为新一代独角兽的主流。在享受长达二十多年的红利期之后,互联网平台搭建的基础设施,仍将支撑今后无数世代的经济与社会发展。“大人,时代变了!”
从1990年代中期以来,中国经历了四次“互联网红利”,其中一次是虚假的,两次是真实的,还有一次是半真半假的。所以,第一次红利期导致了互联网公司的严重估值泡沫,第二次和第三次红利期导致了基本面推动的估值有序扩张,而第四次红利期又导致了严重泡沫的卷土重来。我有幸经历了中国互联网行业从无到有的整个过程。二十多年前,我还是个中学生,每天看着报纸上关于互联网“知本家”拿到风险投资的报道;如今,看到财经媒体和自媒体关于互联网独角兽的报道,我会觉得时间仿佛从未流逝。但是,历史从来不会重演,只会像华尔兹舞曲一样螺旋上升,在惊涛骇浪和泡沫的夹缝之中辗转前进。中国的互联网基础设施开始于1990年代中期。在这个时期,美国的互联网行业已经相当成熟,由此触发了震惊全球的纳斯达克泡沫。这个泡沫有一点溢出到了中国,带来了一定数量的美元资本,由此催化了一大批早期互联网企业。回过头去阅读2000年前后的那些互联网企业家的演讲、访谈、计划书,我们会发现:他们讲故事的水平绝不逊色于今日的后辈,也获得了投资者和专业媒体在一定程度上的支持。遗憾的是,这是一个虚假的红利期,因为当时互联网在中国的渗透率非常低下:截止2000年初,中国仅有890万上网用户,绝大部分集中在一线城市。绝大部分用户使用拨号上网,难以使用除了信息浏览和电子邮件之外的任何功能;因为上网费用昂贵,信息浏览只能主要在离线状态下进行。在这种环境下,根本不可能诞生什么像样的互联网服务。这次 “PC互联网红利期”是被资本强行催熟的,所以是虚假的红利期。随着2000年3月纳斯达克泡沫的破灭,它也走到了尽头。然而,中国的互联网用户增长完全没有受到泡沫破灭的影响,它主要受到两个因素的影响——人均收入的增长,以及通信基础设施的进步。事实证明,用户需求总是受到结构性的基本面因素的推动,而不是转瞬即逝的资本热情推动。凡是熬过了那次泡沫破灭的互联网公司,将在下一次由基本面推动的互联网红利期得到巨额奖赏。2002年底,中国上网用户首次突破5000万人;宽带上网人数首次有了官方统计。从此开始了“真正的PC互联网红利期”:网吧越来越普及,拥有上网电脑的家庭越来越多,上网资费逐渐下降到城市人口可以接受的水平。互联网基础设施终于可以支撑一些比较复杂的功能了。一开始,从纳斯达克泡沫破裂中幸存的互联网公司尚未找到合理的商业模式,只能依靠移动SP服务熬过最艰难的时间。到了2000年代中期,广告和游戏这两种最有效率的互联网商业模式终于成熟了,由此打开了互联网平台高速发展的突破口。2004-2007年,腾讯、百度以及阿里巴巴B2B业务先后上市;新浪、网易、搜狐也实现了盈利。但是,直到2010年前后,互联网公司仍然没有回到资本市场的焦点——当时的港股及中概股市场,最热门的是国企、新能源和消费品。2007-2009年,中国的上网人数,尤其是宽带上网人数又出现一波猛增,增速远远超过了前几年的水平;宽带渗透率被迅速拉到90%以上。这有可能是因为宽带固网升级(从1-2Mbps升级至10Mbps)导致的,也可能与三大运营商重组之后的激烈竞争有关。在这两年当中,中国新增的互联网用户超过了此前积累的用户之和,而且其中大部分使用的是高速宽带。2008年下半年,中国的互联网用户基数超过了美国,位居世界第一;2010年初,中国的互联网用户已经超过了美国的总人数。所谓Chinternet的投资逻辑已经完全成立了:以中国庞大的用户基数,与互联网的边际效益结合,以创造巨大的经济利益。资本市场开始赋予百度、腾讯这样的公司以较高估值,并且期待阿里巴巴(集团)、京东、360等更多公司的上市。然而,资本市场还是没有料到,一波更大、更猛烈的红利即将到来,它将使此前的PC互联网红利相形见绌,并且让互联网巨头成为中国经济的主宰者。全世界最强劲的移动互联网红利(2010-2019年)中国的移动互联网红利不仅是真实的,而且是全世界最强劲的。市场主流观点认为,2010年或2011年是中国的“移动互联网元年”,因为微信和小米手机均在此时推出,以新浪为代表的微博服务也在此时大行其道。这种观点有些道理,但是严重忽视了一个事实:早在2008年,在3G网络普及的推动下,中国就具备移动互联网的基础了。智能手机的普及只是在这个基础之上的自然发展而已。2008年底,中国手机上网人数已经超过1亿;两年以后,这个数字飙升至3亿,移动上网渗透率激增至66%,远远领先于大部分主要国家。此时智能手机尚未普及,大部分移动网民是用功能机(尤其是山寨功能机)上网的,只能使用网页浏览、电子邮件、音乐等简单的服务。然而,功能机埋下了一颗种子,培养了用户习惯,使他们非常乐于接受移动上网。从这个角度讲,联发科对中国移动互联网的贡献并不低于小米。小米、OPPO、vivo、华为等国产智能手机的流行,以及4G移动网络的扩张,推动了中国移动互联网的井喷式增长。到了2015年底,中国的手机上网渗透率已经超过90%,这种普及速度简直是前无古人、后无来者。在此期间,互联网行业同时享受着两波红利:PC互联网红利还没有结束,移动互联网红利又来了!要知道,移动互联网可不只是“互联网的移动化”那么简单,它还意味着用户黏性的大幅提升,以及平台对用户数据掌控的加强——两者都意味着更高的变现潜力。在这波全球最强的移动化浪潮中,一部分互联网公司因为未能及时转向移动端而衰落,但是最尴尬的还是传统行业的企业——它们甚至尚未适应PC互联网,更谈不上适应移动互联网了。老资格的用户大概还记得,2012-14年,国美、苏宁大力发展自己的电商平台,对京东发起了猛攻;事实证明,这种猛攻毫无效果,因为京东(及其老对手淘宝)早已开始移动化转型,从而彻底把传统零售商甩在了上一个世代。当资本市场讨论“流量红利”一词时,实际上讨论的就是2010年以后的移动流量红利。在用户增长的同时,用户使用时间也越来越长,从而构成了双轮驱动。在此过程中,还不停地爆发出阶段性的“细分市场流量红利”,每次都能塑造一家或几家新的巨头:- 移动数据资费下降、带宽上升,带来了抖音等短视频平台的红利;
- 移动智能设备算力的不断提升,带来了持续的手游新品类红利;
- 移动互联网向Z世代人群的渗透,带来了B站及二次元内容的红利;
- 移动互联网向低线城市及乡镇的渗透,带来了拼多多和快手的红利。
几乎所有人都低估了中国移动流量红利的持续时间。从2017年开始,就有人讨论“移动流量红利耗尽”的问题;但是此后三年,中国每年仍能新增1亿左右的移动上网用户,日均使用时长也仍在缓慢上升。这主要是由于下沉市场的用户增速远超预期,从而不断推迟移动流量红利耗尽的时间点。直到2020年,突如其来的疫情打破了所有人的计划,带来了最意外、也是最后的一波流量红利。2020年初,疫情初起之时,很少有人真心认为疫情会给互联网行业带来什么红利。毕竟,2003年的非典疫情也没有带来什么红利,所谓“非典成就了淘宝、京东”的说法纯属无稽之谈。然而,人们很快发现,互联网行业好像真的吃到了“疫情红利”,可以明确体现在统计数据和财务报表当中:- 2019年,中国移动互联网用户的日均使用时长稳定在6小时左右,环比已经几乎没有增长。但是到了2020年一季度,日均使用时长骤增至7.3小时。
- 由于人们宅在家里,有大量时间,导致重度游戏、直播、短视频、中视频等娱乐内容的用户黏性大幅上升,用户消费倾向亦提升到历史最高水平。
- 宅家导致了线下零售和餐饮消费的凋敝,同时大幅提升了消费者对电商及O2O的依赖。虽然因为快递运力下降,电商平台在一季度的实际发货量有限,但是用户习惯的培养是实实在在的。
- 疫情刺激了远程办公、远程教学的需求,从而给腾讯会议、钉钉、飞书乃至B站等一批相关应用带来了巨大的流量红利。
然而,这次“疫情红利”对互联网行业而言,绝非雨露均沾:虽然用户使用时长大幅提升,但是用户打开的APP数量几乎没有提升。在疫情之中,既没有产生新的大型互联网平台,也没有产生新的垂类头部平台。一部分抗风险能力较弱的独角兽反而死掉了,市场份额落入数量有限的巨头之手。资本市场达成了一项共识:疫情对实体经济的打击意味着对互联网经济的促进,对中小企业的打击则意味着对大公司的促进。总而言之,大型互联网公司只会受益、不会受害,所以它们的股价连创新高。![]()
与前面几波“流量红利”不同,这次“疫情红利”是半真半假的,市场上的乐观与悲观看法都有一定的坚实论据:- 疫情带来的用户使用时长增长,被证明是昙花一现——到了2020年三季度,用户时长又下跌到了一年前的水平。当然,2021年春节期间,“就地过年”又带来了一波流量红利,但是规模不是很大。凡是按照疫情高峰期的用户时长去做增长模型的人,都要失望了。这是本次红利的虚假一面。
- 疫情培养起来的用户使用习惯,在一定程度上是永久性的——社区团购就是一个最好的例子;短视频和中视频平台的增长也还在持续;线下消费向线上的转移速度加快了。这是本次红利的真实一面。
- 此外,疫情对经济带来的具体影响是很难估量的。在短期,它或许体现为线下消费持续转移到线上(线下广告预算也是如此);在长期,它或许会彻底改变过去多年的经济增长范式,从而大大提高一切互联网平台商业模式的不确定性。现在市场只看到了前者,却选择性地忽略了后者。这是本次红利的真假难辨的一面。
无论如何,这将是近二十多年来,四次互联网流量红利的封印,也就是“最后的红利”。从现在开始,无论从用户基数还是用户使用时长方面,我们都很难指望任何结构性的增长了。那么,互联网行业的增长无非要从三个方面来:- 提高商业化水平,也即提高单用户收入,以及探索新的商业化途径;
- 从消费端(To C)转向企业端(To B),为传统行业“赋能”。
上述三条路径已经被从业人员和资本市场讨论过无数次了。遗憾的是,它们皆存在一些严重问题,所以皆不能构成整个互联网行业的“第二增长曲线”。我们将在后续章节详细探讨上述路径的优缺点。现在更重要的问题是:搞清楚在互联网流量红利接近尾声之时,整个市场的竞争格局。谁知道我们正处在哪条世界线,又将跳跃到哪里?
截止2021年一季度末,各大互联网平台已经把绝大部分用户、赛道和商业模式瓜分殆尽。时至今日,要从零开始建立一个“平台型公司”几乎是不可能的了。资本市场也意识到了这一点,所以现在风险投资的主战场早已转移到了内容及品牌方。所以,目前也是有史以来互联网平台竞争格局最稳定的时期,因为增量有限、大局已定。虽然还有人寄希望于字节跳动推翻腾讯、拼多多或美团颠覆阿里巴巴,但是这种事情不可能在几年内完成。我们正在从一个变化激烈的“非稳态”,进入一个变化缓慢的“稳态”。目前的竞争格局很可能在未来3-5年甚至更长的时间里大致保持下去。附带说一句:关于什么是“互联网平台型”(而不是产品型、内容型)公司,市场上有各种不同的定义。在下一章,我们将详细阐述怪盗团对“平台型公司”的定义。任何互联网平台均带有两个天然属性:用户,以及商业化。用户是它们获得收入的基础,而商业化是它们从用户创造收入的过程。因此,我们可以从这两个天然维度出发,将互联网平台划分为不同的层级和“圈子”。先从用户属性说起。我们认为,任何互联网平台的用户属性均可划分为两个维度:用户基数:就是使用这个平台的用户总量,可以用MAU(月活用户)、DAU(日活用户)等指标衡量。对于电商平台而言,AAC(年活买家)也很重要。对于内容平台而言,VIP付费用户也是一项重要指标。用户黏性:就是这个平台对用户的吸引力或“不可替代性”。我们无法准确地衡量“用户黏性”,因为存在的指标太多、太复杂,包括:用户流失率,日均打开频次,日均使用时长,付费用户占比,DAU/MAU比值,复购率/续费率,等等。不同类型的平台的用户黏性很难进行直接对比——例如,抖音的用户时长肯定远远高于淘宝,但我们不能简单粗暴地得出“淘宝的用户黏性不如抖音”。我们只能综合各项指标,得出一个大致可靠的结论。以用户基数为横轴,用户黏性为纵轴,我们就可以将主流互联网平台划分为“五个圈子”:![]()
霸主:在用户基数和用户黏性方面均达到最高水准的,就是当之无愧的霸主。此前仅有腾讯、阿里巴巴两家,现在又多了一个字节跳动。这三家霸主均拥有至少2个头部APP,还在绝大多数垂类市场拥有自营APP,从而形成完整的生态系统。在可见的未来,不太可能有新公司进入霸主行列。昔日霸主:用户基数庞大,但是用户黏性较弱的平台,就是昔日霸主。这种公司要么是在从PC端向移动端转型的过程中犯过错误的,要么是原有业务在移动时代被竞争对手严重侵蚀的。百度、新浪(含微博)、360均可归于昔日霸主行列;其中百度通过这几年的艰苦奋斗,有脱离这个圈子的趋势。候补霸主:用户基数仅次于霸主,而用户黏性也仅次于甚至相当于霸主的平台,我们称为候补霸主。与霸主相比,候补霸主的业务一般比较单一,不具备完整的流量和业务生态系统(虽然它们都在努力扩大业务范围)。美团、拼多多、快手、京东、滴滴出行是典型的候补霸主;它们全部接受了腾讯的投资,其中一家(滴滴出行)同时接受了腾讯和阿里的投资。垂类诸侯:在某个垂类市场里具备统治地位的平台,就是垂类诸侯。外部势力很难攻入它们的地盘,而它们向其他垂类扩张也很有难度。这个圈子又可以进一步细分为两类:垂类内容平台,以及垂类电商平台。摆在它们面前的无非是三条路:要么不计代价地进行扩张以谋求“出圈”,典型的例子是B站;要么努力深挖所在垂类的商业化潜力,典型的例子是贝壳、汽车之家;要么融入某个霸主的生态系统以获得经营杠杆,典型的例子是阅文集团。迷惘诸侯:这类平台有一定的用户基数,但是在任何垂类都不占据统治地位;有一定的用户黏性,但是对任何人都不是不可替代的。由于商业化收入不够、估值难以提升,它们也很难获得足够的财务资源以打破现有局面。对于这些迷惘诸侯而言,投向霸主或候补霸主的怀抱,是一个最现实的选择——问题在于,不是每个人都具备被霸主收编的资格。必须指出,上面的分析框架是高度简化的,忽略了很多特殊情况。例如,存在着许多用户基数很大、用户黏性极低的工具类平台;某些平台的用户黏性在不同的时间点变化很大。而且,我们是以公司为单位,而不是APP为单位进行分析的,这就会忽略同一家公司内部不同APP的差异性。这些都不重要,因为框架本来就是简化的,是引导我们思考的工具。读者只需要注意我们框架的局限性即可。![]()
任何互联网平台的根本目标是赚钱,也就是商业化。投资者支持一个平台烧钱做用户增长,归根结底还是想通过这些用户赚到钱。互联网平台的赚钱途径可以粗略划分为两种:- 向B端,也就是企业或商家收钱,最典型的例子是广告。这是最早成熟的互联网商业化模式,适用于一切赛道、一切垂类的平台。
- 向C端,也就是消费者收钱。在这个模式下,最早成熟的是游戏内购付费,然后是其他内容的订阅或打赏付费。京东、唯品会这样的自营电商,也可以归类为向C端收费的模式。
上述两种商业化模式没有严格的优劣之分。不过,广告模式是较早成熟的;(除游戏之外的)C端收费模式是较晚成熟的,而且成熟过程还在持续。时至今日,绝大部分互联网平台都同时经营两种商业化模式,例如一边插入广告、一边对用户收取订阅或内购费用。具体以上述哪种模式为重点,并不是互联网平台收入的决定性因素。那么,互联网平台的赚钱能力,是由什么指标决定的呢?我们认为,下列两项指标是最重要的因素业务经营范围:即一家平台所经营的业务数量、所涉及的赛道数量。一家平台的业务范围越广阔,覆盖的垂类越多,商业化的能力和潜力就越强。当然,任何平台都有自己的“商业化大本营”,其他业务往往只是陪衬。商业化强度:即一家平台对商业化资源的开发程度。比如说,广告负载率有多高?游戏内购道具的种类和价格如何?VIP付费会员的售价如何?等等。在现实中,任何商业化行为都会不可避免地损害用户体验,所以互联网平台总是在力图找到平衡点,不能竭泽而渔,而且要为未来留下增长空间。值得注意的是,“商业化强度”其实是由两种因素共同决定的——平台能做什么,以及想做什么。举个例子:一家视频平台的广告负载率比竞争对手低很多,有可能是因为平台不愿意插入太多广告,也可能是产品特点决定了没有那么多广告位。如果一家公司的商业化强度低于预期,外部人士很难判断到底是公司不想做,还是不能做。这就是资本市场对互联网平台的收入预测永远与现实差一大截的根本原因。以业务经营范围为横轴,商业化强度为纵轴,我们又可以将主流互联网平台划分为“五个圈子”:![]()
超级赢家:业务经营范围很广、商业化强度很高的平台,可以享受最高水平的收入和利润,所以叫做“超级赢家”。腾讯、阿里巴巴、字节跳动都属于超级赢家之列。其中,腾讯的经营范围最广,但是商业化强度较低,无论是游戏还是广告业务都留下了许多未开发的库存,未来潜力似乎比另外两家要大一些。市场中坚:业务经营范围较广、商业化程度较高的平台,是资本市场的中坚力量。请注意,不是所有公司都能达到相同的商业化强度——拼多多的货币化率明显低于淘宝/天猫,因为这就是它的生存之道;百度的商业化强度可能无法再次超过字节跳动了,除非它能把短视频和直播业务做好。高期望值:资本市场最喜欢的公司,是业务经营范围很广、商业化强度又还很低的公司,因为它们有庞大的处女地可供开发,具备巨大的收入增长潜力。遗憾的是,这种公司很罕见,目前市场上仅有快手、B站等极少数标的。因为市场期望值高,所以这些公司背负的压力也很大,必须尽快提升商业化强度。占山为王:主要是商业化强度较高的垂类平台,能够创造稳定的、有一定增长的收入和利润,可是想象空间有限。这样的公司往往不被资本市场喜爱,只能享受较低的估值,除非你处于一个很有想象力的赛道上——贝壳找房就是典型的例子。这类公司要突破增长瓶颈,往往只有依靠并购整合,近年来案例屡见不鲜。潜力股/问题儿童:如果一个垂类平台的业务经营范围较窄,商业化强度也较低,外界会存在两种截然相反的看法——市场情绪好的时候,主流观点会认为它们是“潜力股”,只要在任何一个方向上取得突破就能起飞;市场情绪差的时候,主流观点会认为它们是“问题儿童”,不值得研究。所以,它们的估值总是在两个极端之间摇摆,阅文集团和心动公司的投资者肯定理解我在说什么。当然,影响互联网平台商业化的因素不止上述两条。很多人会指出算法和数据中台的重要性(这是字节跳动广告业务成功的秘诀),广告销售的决定性意义(百度和字节跳动均擅长这一条),以及游戏运营对总体付费盘子的影响(腾讯是这方面的顶尖高手)。归根结底,“商业化强度”是一个既成事实,只能告诉我们发生了什么,而不能告诉我们为何发生。我们将在后续章节分析互联网平台商业化的本质,以及平台商业化强度差异的深层原因。细心的读者肯定注意到了:作为三大“霸主”及“超级赢家”之一,腾讯的投资版图远远高于阿里和字节跳动。美团、拼多多、京东、快手均是腾讯的联营公司(持股超过20%或拥有董事会席位);在B站这样的垂类平台当中,腾讯的投资触角更是无处不在。那么问题来了:为什么这么多平台都乐意让腾讯投资,甚至占据较高的股份?为什么竞争对手做不到这一点?原因很多。例如,腾讯的企业文化比较内敛,一般不去干涉被投公司的日常经营;又例如,阿里巴巴比较倾向于全面控股和并表,就像对菜鸟网络和大润发所做的一样。然而,除了上述宏观的原因,我们还需要从平台的业务属性进行分析。对于被投公司而言,肯定希望从投资方那里获得尽可能多的战略扶持;换句话说,就是投资方的头部APP必须向被投方输出资源。所以,下列因素非常重要:![]()
流量富余程度:一个头部APP必须处于流量富余状态,也就是“不缺流量”,才能对合作伙伴进行输出。显然,微信是中国流量富余程度最高的APP,而且几乎没有替代品,所以用户黏性极高。相比之下,淘宝一直处于流量饥渴状态,需要借助于外部的“流量草原”;支付宝作为工具类APP,实际流量没有看上去那么大;抖音当然是流量富余的APP,但是富余程度仍然比不上微信。总而言之,微信有最充足、最稳定的流量可供输出,任何人都想拿到微信的流量。适用场景:作为社交APP,微信和QQ都有广泛的适用场景,适合为各类合作伙伴输出流量。淘宝是一个比较纯粹的电商APP,适用场景天然比较有限。抖音作为一个单页信息流的短视频APP,以沉浸式体验著称,在做到极致的同时也缩小了适用场景。快手的适用场景本来略大一些,但是随着产品改版,越来越像抖音了。这一局还是腾讯占据了绝对上风。自身商业化价值:这个指标越低越好!理由很简单:如果一个头部APP自身的商业化价值很高,那就没必要给合作伙伴导流了,把流量留在体内变现才是正道。所以,手机淘宝、抖音这种商业化极强的APP,并不适合作为合纵连横的工具。反而是微信,虽然具备较高的商业化潜力,但是比较克制商业化开发(为了不损害用户体验),对合作伙伴而言更加友好。结果,这一局又是腾讯获胜。生态系统扩展性:任何头部APP向合作伙伴导流,都必须有效率、有策略、尽量不影响用户体验,从而形成一个可持续的生态系统。在这方面,微信做得最好——最高优先级的是“发现”页面的二级入口(京东购物),其次是微信支付九宫格(美团、猫眼、拼多多、蘑菇街、唯品会、转转、贝壳),然后是微信小程序、公众号、H5落地页等。支付宝、抖音和手机百度在努力学习这个生态系统,取得了一定成效,但是差得还很远。结论非常明显:即便不考虑企业文化因素,即便不考虑腾讯对战略投资(而非并购)的倾向性,与腾讯合作也是绝大部分“候补霸主”和“垂类诸侯”的最佳选项。因为,与腾讯合作就意味着得到微信巨大的富余流量、广泛的适用场景和灵活的生态系统扩展性;因为微信自身的商业化比较克制,也不会有与合作伙伴争利的迫切需求。与其说是腾讯投资部门的眼光很好、总能投到优质的公司,倒不如说是优质公司总是更乐意接受腾讯的投资。对于阿里和字节跳动而言,也不是没有打破这种局面的可能性:- 支付宝近年来一直在改版,试图成为本地生活服务平台。出于监管要求,蚂蚁集团可能会缩小贷款及理财业务规模;这就意味着有更多资源可以输出给合作伙伴。现在最大的问题是,支付宝过于工具化了,用户使用时长太短;如果能克服这个问题,支付宝将成为对合作伙伴导流的一个重要出口。
- 抖音已经成为DAU仅次于微信的APP,而且具备了电商闭环交易的能力。与微信相比,抖音的优势在于TikTok,可以为试图出海的中国公司提供一站式选择。抖音的沉浸式播放界面大大限制了它的适用场景,但这并不是致命问题。在电商和本地生活领域,抖音可以与微信一决高下。
无论如何,在腾讯占据巨大先手优势的情况下,要打破这个优势是非常困难的。对于绝大部分中立的互联网平台而言,腾讯仍然是“和平缔造者”的最佳选择。在互联网流量红利耗尽之后的稳态下,“腾讯治下的和平”是最有可能出现的场景,尽管很多人不一定能接受这种场景。Pax Romana, 即“罗马治下的和平”;我们可以把“罗马”换成“腾讯”吗?
我们在上文讨论的所有互联网公司,都是“互联网平台型”公司。问题在于:到底什么是平台型公司?它与产品型、内容型或运营型公司有什么差别?这是一笔糊涂账,每个人皆有自己的见解。我们的看法很简单:同时具备“规则制订权”和“征税权”的公司,就是平台型公司;这种公司在线下也存在,以线上为焦点的就是互联网平台。规则制订权:可以在自己的统治范围内“立法”,欢迎守法者、驱逐违法者。微信可以对普通用户、公众号管理者和小程序运营者制订规则;淘宝可以同时对卖家和买家制订规则;任何内容平台均可以对内容创作者和观赏者制订规则。不遵守规则的人,就不要指望在这个平台玩下去了,这一点很好理解。征税权:特指对平台合作伙伴,主要是内容方或品牌方/商家征收经济资源的权力。请注意,对终端用户收费并不是平台的特有属性——大部分游戏会以各种各样的方式向玩家收费,我们总不能说游戏公司都是平台;所有实体产品都会向消费者收费,它们显然也不是平台。只有对平台合作伙伴(内容/产品供应商)收费的权力,才是真正的“征税权”。下面我们将具体说明,互联网平台如何创造、保留和利用这两种权力。从2011年开始,“互联网思维”这个词汇变得非常流行,可是很少有人能给它一个准确的定义。其实,大部分投资者所谓的“互联网思维”,就是“建立互联网平台的思维”,遵循下述流程:- 选择一条尚未被占领的赛道,或者直接抄袭竞争对手的赛道,成立一家以移动APP为核心的消费互联网公司。这件事可以由创业者来做,也可以由现存的互联网巨头来做,甚至可以由投资人亲自去做。
- 从投资人那里拿钱,然后不惜代价地烧钱占领市场,同时以各种优惠政策去吸引内容方或产品方。这个阶段是平台合作者的红利期,既适合它们拿流量,也适合它们撸羊毛。
- 经过一段时间,钱烧的差不多了,行业格局趋于稳定,如果你有幸处于细分市场的前列,那就可以成为一方诸侯,谋求上市。如果无法做到这一点,就只能被收购整合。无论如何,烧掉的钱不会完全浪费。
- 随着行业格局完全稳定下来、烧钱告一段落,幸存的平台将开始“削藩”(加强对合作伙伴的控制)以及提高货币化率(履行征税权)。此后,幸存的平台不但能把自己烧掉的钱赚回来,还能把已经倒闭或被兼并的竞争对手烧的钱给赚回来。
![]()
“建立平台并行使征税权”,这个商业路径并不稀奇,早在互联网诞生之前就司空见惯了。为什么在互联网时代,这个路径得以发扬光大,快速产生了一大批千亿乃至万亿市值的公司?这是由三种因素共同作用导致的:平台壁垒的规模效应:互联网平台带有某种“自然垄断”的特征——规模越大,用户黏性就越强,广告主/商家/内容方的黏性也越强。尤其是在移动互联网时代,用户日趋懒惰,促使流量向少数头部APP集中,商家/内容方也不得不随之集中。除非领先者犯下严重错误,否则其规模效应一般是无法击破的;它们还能将流量与成功经验运用到其他细分市场,从而进一步扩大领先优势。边际中台成本递减:此处所指的“中台”主要是技术和数据,也包括一部分运营;它们都是边际成本递减的。一家互联网巨头的收入规模扩张10倍,中台成本可能只增加2-3倍,从而制造巨大的财务效益。所以,互联网平台总是具备无限扩张的倾向,不仅是为了提升收入,也是为了摊薄成本;它们的“自然垄断”特征更加明显了。内容/产品方的弱势:当互联网流量红利出现之时,中国的内容/产品方还没有做好准备,消费者也尚未养成品牌认知的习惯。既然如此,内容/产品方只能在与平台方的博弈当中处于非常弱势的地位。因为平台方引领了全社会的消费习惯,它们当然会分走最大的一块蛋糕。不过,这种局面正在随着内容/产品方的成熟而改变。2016年以来,随着移动流量红利逐渐耗尽,互联网巨头到线下做生意的倾向日益明显。它们的如意算盘是:线上流量越来越贵,线下反而会成为“流量洼地”,为自己提供第二增长曲线。然而,绝大多数平台立即在两大障碍物上撞得头破血流:- 首先,线下平台的规模效应远远不及线上。在一个地点积累的竞争优势无法复制到另一个地点,甚至连成功经验都无法平移。要在线下建立竞争壁垒,花费的时间和成本会远远高于预期。
- 其次,技术、数据等“中台成本”只是线下生意成本的一小部分。绝大部分成本不会随着生意规模扩大而自然摊薄。通过技术驱动成本下降的空间也不大。
即便有如此巨大的不利因素,许多互联网平台还是硬着头皮,数年如一日地投入了对线下生意的改造与争夺。这个过程很有意思,伴随着血雨腥风,不过并非本文的主题,就不展开讨论了。
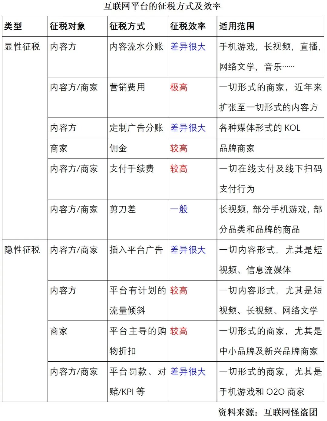
上文提到,平台型公司的主要特点是具备“征税权”。绝大多数公司都具备向用户收费的能力,但只有平台具备对合作伙伴(内容方/商家)征税的能力。这种征税行为,在互联网时代之前,也是普遍存在的——例如大卖场收取的摊位费,连锁零售店收取的加盟费,等等。但是,互联网平台的“征税权”范围很广、程度很深,构成了它们超额收益的核心来源。我们可以将这种“征税权”划分为两大类:显性征税:即直接对内容方/商家索取经济回报。最典型的例子是内容流水分账,例如手机应用商店对游戏CP的分账,直播平台对主播的分账,网络文学平台对作者的分账,等等;以及电商平台对商家收取的营销费用和佣金,淘宝/天猫或拼多多商家对此再熟悉不过了。还有一种难以察觉的“征税”,即平台对合作伙伴的“剪刀差”:利用自身市场地位,压低内容或商品的收购报价,从而压低合作伙伴的利润。这一点,在自营电商平台和长视频平台中屡见不鲜。所以,一个平台是否以“自营业务”为主,并不影响它是否有征税行为。近年来,平台的征税行为呈现不断扩张的趋势。例如,在大部分自媒体及短视频平台上,KOL要接定制广告,必须通过平台,或者给平台交“过路费”,否则就会被限流或删除。KOL获得的免费流量比例越来越低,不得不像电商店铺那样向平台投放广告以换取流量。![]()
隐性征税:即便不存在直接的金钱转移,平台仍然可以间接占有内容方/商家的产出。例如:内容平台在信息流当中插入广告,或对自己扶持的新兴KOL进行流量倾斜——虽然内容方没有直接经济损失,但是用户的注意力资源被转移了,最终买单的仍然是内容方。电商平台主导的购物节等折扣活动,是更典型的“隐性征税”,因为大部分折扣最终是由商家负担的,而用户消费增加的大部分好处却被平台占有了。因此,电商平台的财务报表显示的货币化率可能很低,可是商家的实际负担率却远高于此。最后,平台对合作伙伴提出的苛刻条款,往往成为一种创收方式。例如,手机应用商店经常要求游戏CP签下对赌协议,从而迫使CP自充流水;O2O平台往往对骑手设定极高的KPI,达不到则将面临罚款。这也是最容易导致外界诟病的一种隐性征税。虽然平台方相对于内容方/商家居于绝对的强势地位,但这并不意味着它们能随意征税。哪怕不考虑反垄断等监管因素,平台方的“征税权”也受到下列因素的制约:制订规则的能力:管理效率低下的平台往往无力制订规则,就算制订了也无力执行下去。人情关系和腐败,往往会严重削弱平台运营人员维护规则的能力。可想而知,如果一个平台制订规则的能力很弱,它的“征税权”也就是一句空话。征税的能力:征税是一门技术活,因为内容方/商家永远会千方百计地逃避。例如,B2B电商的交易双方经常绕过平台直接成交,迫使平台转而采用年费等更高效的收费模式;直播电商的主播经常诱导用户去自己的微信转账成交,从而回避平台的技术服务费。一般而言,平台规模越大、竞争对手越少,征税能力就越强;技术能力和运营效率的提升,也有助于提高征税能力。征税的意愿:平台的征税意愿不一定很强。有时候是为了不损害用户体验、实现可持续发展;有时候是为了给未来留出增长空间;有时候则是为了配合监管要求。一般而言,资本市场的期望值越高,平台型公司背负的压力就越大,征税意愿也就越强。![]()
如果一个平台在上述三项都很强,那它就是资本市场最喜爱的平台;如果具备较强的征税能力,却没有太强的征税意愿,那就是内容/产品方心目中最理想的平台(你是不是想到了微信?)。常识告诉我们,“制订规则的能力”是“征税的能力”的先决条件,如果一家平台连前者都不具备,它肯定也不会具备后者。对于任何平台来说,上述三项因素都处于动态平衡之中。归根结底,规则是由人制订并执行的,征税也是由人进行的。一个平台的人员素质越高、组织架构越强,就越能有效地行使“征税权”。不过,我们也不能忽视行业自身的属性——有些行业天然就更适合让平台吃肉,有些则只能让平台赚点辛苦钱。下面我们就尝试分析一下,在不同的互联网细分市场,究竟是哪些因素在影响平台的征税能力和效率。在我们看来,除了法律和监管因素之外,至少还有四项行业性指标在对互联网平台的“征税权”施加影响力:商品/服务的标准化程度:显然,商品或服务的“可复制性”越强,“工业化/标准化”程度越高,平台的话语权就越强,内容/产品方就越是退化为螺丝钉。在商品/服务的所有属性当中,“地理位置”是最无法标准化的,所以O2O电商会非常吃亏;准确的说,一切涉及线下消费的平台在这方面都会吃亏。对平台基础设施的要求:基础设施决定了“履约能力”——对电商而言,是指把商品尽快送到用户手中的能力;对应用商店而言,是让用户尽快完成下载安装的能力。视频、直播等流媒体形式,由于占用的存储和带宽资源较高,也需要较强的基础设施。一项业务对平台基础设施的要求越高,就越容易形成马太效应,平台的话语权就越强。运营活动的重要性:有一些互联网服务天然是重运营的,例如传统电商和游戏分发。近年来,随着流量红利耗尽、内容/产品方的自然获客能力减弱,它们总体上越来越依赖平台的运营;这使得平台的话语权进一步增强。运营不是简单地在平台上进行流量分配,而是涉及到许多Know-how,所以中小平台在这方面很难与大型平台竞争。消费流程绕过平台的可能性:任何电商交易都存在绕过平台的“跑单”现象;任何内容消费也存在盗版现象,或者由作者直接提供消费的现象。如果“跑单”很容易、而且不违法,那么平台的征税权就很难扩张。最典型的例子是:包括《原神》在内的一批国产垂类游戏拒绝登陆主流应用商店,选择官网和TapTap等非传统渠道分发。![]()
在对上述四个指标进行打分之后,我们会发现:传统电商的征税权几乎是完美的,但是O2O电商的征税权就要差一些;短视频和长视频的征税权很强,但是图文信息流就比较弱,网络文学就更弱了。这完全符合我们的直观感受以及这些平台的财务数据。在所有类型的平台当中,陌生人社交及婚恋在每个指标上都不占优势——所以这个领域几乎不存在主流上市公司(陌陌早已转型为直播平台)。
必须指出,我们上面分析的仅仅是平台的收入面,而没有分析它的成本面。例如,长视频平台看起来具备很强的征税能力,但是成本更高(包括内容和带宽成本),结果普遍处于亏损状态;传统电商平台往往面临获客成本很高的问题,所以实现盈利并不容易。可以看到,一项业务对平台基础设施的要求越高,平台自身的基建成本就越高;运营活动的重要性越高,平台自身的运营成本(包括人力开支和一次性开支)也就越高。这是一个动态平衡的关系,毋庸赘述。
在《七武士》当中,武士向村民索取大米作为保护报酬,但没有强迫;其他征税者可不会这么温和。
对互联网平台的三重不利因素,在2021年汇集
任何增长都不是无止境的,互联网平台也不例外。最迟从2018年以来,它们就面临着三重不利因素的阴影:流量增长枯竭;消费者习惯的改变;全球范围的平台经济反垄断。2020年的“疫情红利”在一定程度上冲淡了市场对这些不利因素的认识,但不可能真正消除这些不利因素。
事实上,互联网平台自身很早就意识到了问题,并努力寻找新的增长模式——无论找不找得到,过去十多年的“野蛮生长”都不可能回来了。因为经济基本面不允许,消费者不允许,监管部门也不允许。
流量增长枯竭:没有新领地可供攫取了
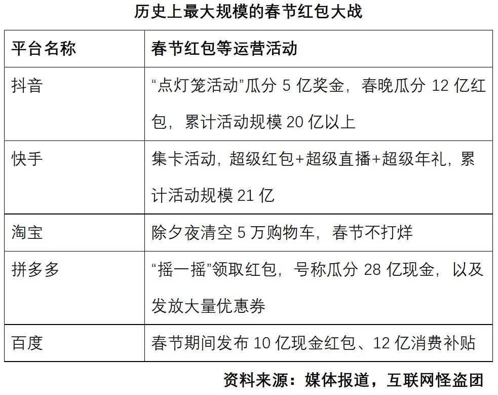
2021年春节期间,在“就地过年”的号召之下,大量年轻白领用户留在一线城市过年;互联网平台将其视为一个千载难逢的“拉增长”良机。以前每一年的春节,各大平台都会推出巨额红包活动,今年的红包规模是历史上最大的,有些平台甚至翻了一倍多。头部APP图标纷纷显示“分20亿”“分21亿”乃至“分28亿”,成为社交媒体纷纷转载的奇景。
有史以来最猛烈的红包活动,换来了喜忧参半的效果——抖音、快手、拼多多似乎迎来了一波不错的增长,其他平台则效果平平。而且,春节期间的互联网流量总盘子几乎没有上升,用户日均时长仅仅同比上升了12分钟,只是流量从低线城市转移到了一二线而已。我们可以大胆推断:今年春节期间大部分平台的拉新活动的ROI都是历史新低,事后的流失率也是历史新高。
问题在于,难道平台没有意识到这一点吗?恰恰相反,它们早已意识到了随着“疫情红利”的退潮,中国互联网的流量红利即将彻底枯竭。所以,它们才要使用最直接、最赤裸裸的拉新手段,并且一定要压过竞争对手一头。以前,因为整个流量盘子在增加,平台即使什么都不做,也能实现一个最基本的增长率;现在,所有平台的流量增长,可能都来自竞争对手的损失。从“正和博弈”转向“零和博弈”,往往意味着博弈会更加残酷。如果互联网平台还要实现与过去几年类似水平的增长(那几乎是不可能的),就必须进攻对方的核心领地;这个进攻,不仅仅是流量层面的进攻,还包括商业模式和生态层面的进攻。如果自建业务太慢,那就通过并购进行,或者双管齐下。在这方面最典型的例子是字节跳动,它几乎在进攻一切互联网细分行业,从而成为所有其他巨头的竞争对手。其实,快手的“四面出击”程度也不逊于字节跳动。![]()
直播电商这条赛道,完美地体现了互联网巨头是如何互相进攻对方的腹地:这项业务本来是由淘宝、蘑菇街等传统电商平台创立的,并在2016-18年经历了第一个高速增长期。很快,快手、抖音等短视频平台均向这个战场投入了大量兵力,一开始是与电商平台合作,将自身流量导向外部购物车成交;然后它们不再满足于输出流量,而是试图建立电商交易闭环。接下来,微信也开始以公众号、小程序和视频号等多种形式尝试直播电商;就连百度也在2020年进入了战场。没有任何互联网平台满足于与友商合作、向友商输出流量以换取分账;它们或早或晚地走上了“直播电商内部闭环”之路。这是一个不祥之兆,今后大概也会发生在其他新兴业务上面。因为各大平台既不互相信任,也不想让肥水流向外人田。即便是接受了腾讯投资、一贯被认为属于“腾讯系”的拼多多、京东,也不愿意在流量和商业化方面过度依赖腾讯。可以想象,其他互联网公司之间的关系只会更加紧张。未来几年,头部互联网公司的竞争态势会越来越险恶:每个人都拿着枪指着竞争对手,同时又被好几个人拿枪指着。即便开枪了,也不会打死竞争对手,只会换来一波更猛烈的反击。由于流量大盘已经稳定下来,又不可能发明足够多的新业态,这注定将是一场高度消耗的“堑壕战”,而不是速战速决的“运动战”。无论是投资者还是从业人员,都需要习惯这个“美丽新世界”,不管他们喜不喜欢。多年以来,人们一直在争论:中国到底会出现“消费升级”还是“消费降级”,拼多多代表的是不是“消费降级”,等等。我们觉得这个问题从一开始就问错了,因为实际出现的不是单向的“升级”或“降级”,而是“消费分化”。这种分化不仅出现在不同地域、不同阶层的人群上,甚至可以出现在同一个人身上。你可以尝试一下在手机淘宝搜索“蓝牙耳机”——销量最高的当然是那些200元甚至20元以下的入门级耳机,但是499元的华为、1599元的AirPods Pro卖的也不错,2000元以上的专业级耳机也有稳定的需求。其实,你去搜任何其他商品,结果也差不多——几十块钱的“拼多多同款连衣裙”卖得很好,几千块的国际大牌连衣裙新品也会在首发之日被抢购一空。这说明什么?说明贫富差距很大吗?![]()
诸多的数据和案例证明:用户的消费决策不仅取决于他们的总预算,也取决于他们内心赋予各项开支的优先度。尤其是年轻用户,往往趋向于“在不重要的方面拼命省,在重要的方面拼命花”。他们会不顾一切地预定899元的正品手办、2000元的正品香水,也会毫不犹豫地争抢3元的插线板、6毛一包的纸巾。问题在于,每个人心目中的“重要”与“不重要”事物,是不一样的;有多少个消费者,就有多少种“消费分化”的路径。对于电商平台,乃至一切与消费有关的平台而言,“消费升级”是最佳场景,因为它意味着较高的ARPU、较高的货币化率,也就是较高的利润;“消费降级”其实也不差,因为在这种场景下,平台只需要扶持那些价格较低、性价比较高的大单品,从而实现对生产流通环节的全面控制。无论如何,平台的统治地位都会很牢固,区别无非在于由天猫/京东统治,还是由拼多多统治而已。“消费分化”则是一个截然不同的挑战:消费者高度个性化了。平台固然可以通过算法实现“千人千面”,但是实际执行起来很困难。个性化会导致私域流量的重要性提升,而平台对私域流量总是抱着忌惮之心,因为它在本质上是不受控制的。平台还可以通过内容电商、C2M定制等方式,去最大限度地迎合各类消费者的需求——但是代价很高昂,见效也不会太快。在内容产业,“消费分化”和“个性化”的趋势更加明显。以游戏为例,在短短4年之内,TapTap已经成为中国除了手机应用商店之外最大的游戏渠道,尤其是面向硬核玩家的最大渠道。在TapTap,你几乎看不到“传奇系”、换皮SLG等传统重度游戏;在那里占据统治地位的是独立游戏、创新游戏、二次元等垂类游戏。2021年,《江南百景图》《帕斯卡契约》是TapTap上的热门游戏,它们在传统的应用分发渠道是很难成功的。![]()
游戏玩家的“个性化”进程,伴随着手机应用商店统治地位的崩溃。2020年,《原神》宣布不会登陆华为等应用商店,引起轩然大波;2021年,二次元、小众垂类游戏不登陆应用商店,只依托官网、TapTap或B站渠道,已经成了常规操作。原因很简单:垂类游戏不需要全渠道的流量覆盖,只需要一小撮高黏性核心玩家就够了。就算想做大玩家基数,依托核心玩家的口碑效应去“出圈”,也比粗放式的流量运营更有效率。其他内容领域何尝不是如此?在长视频领域,平台全力打造的“头部大剧”面临口碑和收视率的双崩盘,已经不是一次两次了;在短视频、中视频领域,平台从来不能真正掌握热门内容的风向(尽管它们很热衷于主动造神)。一个内容品类的发展历史越长,用户口味就越分散,就越会形成各种垂类——平台的控制力也就越受挑战。平台方及内容/产品方的博弈,是一个长期、动态的过程。在流量红利时期,平台方的话语权总体上是越来越强的;现在,消费分化和个性化可能构成对平台话语权的挑战。这并不意味着平台已经失去控制权,更不意味着所有内容/产品方都能跟平台扳手腕。我们只是认为,在长期,这个过程对平台是比较不利的。截止2000年底,全世界市值最大的十家公司,有七家是互联网公司(如果你认为微软不是互联网公司,那就是六家);其中四家是美国公司,两家是中国公司。中国最大的互联网公司——腾讯,市值已经非常接近美国第五大互联网公司Facebook。相比之下,法国CAC40指数的所有成分股市值也仅相当于2.8个腾讯,或0.8个苹果;亚马逊和谷歌的市值之和超过了法国的GDP。2017年以来,美股市值的大部分增加值是由FAANG创造的,正如港股市值的大部分增加值是由“新经济公司”创造的。![]()
这种局面足以提起全球各国监管部门的高度重视:互联网行业太大了,对经济的影响力太强了,足以让所有人不安。即便是19世纪末“镀金时代”的大型托拉斯,也不具备如此无孔不入的影响力。美国及欧洲的监管者已经针对“科技巨头”(Big Tech)提出了无数的限制方案,最严厉的方案包括拆分和市场禁入。公众舆论也对“科技巨头”非常不利,无论在哪个国家都是如此。在中国,针对互联网“平台经济”的监管行动,至少可追溯到2019年下半年。2020年11月推出的《关于平台经济领域的反垄断指南(征求意见稿)》吸引了无数媒体和投资者的关注,最后于2021年2月正式公布。在此期间,已经有多家涉及互联网公司的并购被审查。可以想象,对互联网平台的限制性规定会越来越多。![]()
从上述政策文件和官方媒体的政策解读当中,我们可以总结出如下要点:- 主管部门对“平台经济”的核心期望是 “借助互联网搭台唱戏”,也就是巨头搭台、中小企业唱戏;发展“平台经济”不是要无限制做大平台本身,而是要借助平台的力量去促进新企业、新业态的出现。
- 欧美等国对互联网巨头的加强监管甚至分拆提议,得到了国内主管部门的注意,并被各类官方媒体大量援引。
- “公平竞争”和“信息共享”被反复提到——前者是指平台之间要公平竞争、不得滥用市场地位,后者是指平台之间不得筑起“信息隔墙”,要允许消费者跨平台共享信息。
- “平台经济”的概念不仅覆盖传统业态,也覆盖新业态。例如,汽车分时租赁、直播/短视频带货、社区拼团均被列入“平台经济”的范围。
显然,对互联网平台的监管势头加强,是一个全球性的长期命题。从今以后,互联网平台要通过并购实现外延式增长,难度会越来越大;使用用户数据的阻碍会越来越多;对合作伙伴的“征税权”也将受到更严格的限制。由于现有信息不足,我们无法准确估计反垄断对互联网公司业绩的影响;我们只能说,对这个影响怎么估计也不过分。互联网平台当然不会对危机坐视不管。平台管理层的头脑要比资本市场清醒得多,也很早就准备好了后续方案——可惜,这些方案各有各的问题,不足以构成平台的“第二增长曲线”。与此同时,一部分投资者开始寄希望于优质的内容/产品方,赋予它们极高的估值,期待它们成为下一批引领经济增长的独角兽。这种观点是有道理的,但是我们不能以评判平台方的方式,去评判内容/产品方,因为两者的增长逻辑有本质差别。主流互联网公司的组织架构,几乎完全建立在扩张的基础之上,为了满足扩张目标而生。投资者和从业人员大多信奉“增长能解决一切问题”,无论是管理问题、组织问题还是战略问题。绝大多数互联网公司的管理层是高度务实、见招拆招、紧随潮流的,这种风格很适合在一个高速发展的市场上打进攻战。问题在于,如果打进攻战的环境消失了,又该怎么办?2020年,互联网平台的组织规模仍在迅速扩张:腾讯的员工增长了37%,阿里的员工翻了一倍多(其中大部分是收购大润发的结果);字节跳动、快手的员工增速不明,但是肯定很快。如此庞大的组织、如此复杂的业务,会带来数不清的潜在问题。事实上,增长不能解决问题,只能掩盖问题。你肯定还记得,2016年、2018年、2020年,外界分别注意到了百度、腾讯、阿里在组织和管理上的问题;其实,问题是一直存在的,只是因为公司遇到了增长瓶颈,才引发了严肃重视。![]()
为了维持扩张,就要寻找“第二增长曲线”(这个名词现在很时髦)。互联网平台已经找到了许多“第二增长曲线”的备选方案,可惜各有各的问题:提高单用户的商业化空间:换句话说,就是从现有用户群体上获取更高价值。这是大部分平台一直在做的事情,许多“荒地”早已被开垦为“熟地”。由于规模效应(尤其是边际成本递减),提高单用户价值带来的利润率可能很高。但是,在反垄断的局面下,监管部门不会鼓励平台过度商业化,尤其是不要影响中小企业的生存。总而言之,这条路的限制会越来越多。进军To B信息服务市场:云计算、企业软件、行业应用解决方案,这些本来是软件公司的地盘,现在却早已成为互联网平台的必争之地。阿里和腾讯尤其重视To B服务,赋予极高的战略优先级。然而,To B服务是一个很苦的市场,规模效应很低,用户付费习惯也很不发达。资本市场对此半信半疑。监管部门对此则是鼓励的,因为互联网平台能够在此承担一些社会基建义务。向海外扩张:TikTok事件给中国互联网平台的海外扩张前景蒙上了一层阴影,尤其是在某些重点国家。中国游戏的海外扩张倒是很快,但是游戏产品并不是“平台”。即便积累了大批海外用户,平台的商业化仍然困难重重,例如TikTok的海外变现效率就低于抖音。本地化成本也降低了海外扩张的性价比。总而言之,海外扩张是一条可以期待,但无法过于期待的道路。![]()
除了以上三条漏洞百出的道路,还有一条道路,那就是由平台方自己去扮演内容/产品方的角色,实现垂直整合,从而获得更大的商业化空间。这就是腾讯游戏过去多年一直在走的道路;这也是三大视频平台一直想走、却还没有走通的道路;这也是一些电商平台正在谨慎尝试的道路。资本市场的态度也是三十年河东、三十年河西——它们曾经很不赞成平台亲自去做那些“重资产”“可复制性低”“又苦又累”的内容/产品生意,现在却又赞成了。公允地说,在任何时代、任何细分市场,大部分内容/品牌方都注定只能赚一点辛苦钱(甚至赚不到钱)。只有优质的内容/品牌方才能赚大钱,其中能持续赚大钱的就更少了。而且,即便是那些最赚钱的、拥有强大IP和成熟方法论的内容/品牌方,收入空间也不是很大,与平台相比譬如九牛一毛。上述刻板印象正在飞速被打破。2020年9月发布的《原神》,证明了米哈游这样不依托平台的、纯粹的内容型公司,拥有多么可怕的赚钱能力。这样发展下去,未来2-3年内,米哈游的收入甚至有可能超过B站,从而彻底打破所谓“平台大于内容”的规律。除了米哈游,我们还能举出鹰角网络(《明日方舟》)、叠纸(《奇迹暖暖》《闪耀暖暖》)、莉莉丝(《剑与远征》《万国觉醒》)等非常成功的案例。我们的观点很简单:《原神》《明日方舟》这样的垂类游戏,只是整个内容产业垂直化、精品化的初熟果实。在线下的电影行业,精品化已经进展到一定阶段;在线上的视频、音频、阅读乃至自媒体行业,垂直化和精品化的势头也是不可逆转的。消费者已经足够成熟,付费方式已经足够多元化,又早已养成了“为爱付费”的习惯——这就是优质内容公司的黄金时代。我们不知道谁将成为游戏行业之外的米哈游或莉莉丝,但是这种公司早晚会出现。与米哈游相比,泡泡玛特的案例似乎更加不可思议。如果在五年前,有人问你:“一家出售实体商品、主要在线下铺货、核心IP不是完全自有的消费品公司,值多少钱?”你的回答多半是:“不值钱。”哪怕对方提到“潮玩”和“盲盒”的概念,也不可能改变你的回答,因为当时没人听说过这两个概念。这家公司就是泡泡玛特,2020年净利润超过5亿,市值最高时超过1000亿。你肯定会说,泡泡玛特不算消费品牌,纯粹是依靠盲盒的上瘾性而成功的。那么我们换一个例子——如果在五年前,有人问你:“一家面向中低端市场、主要在电商渠道铺货的国产彩妆品牌,又该值多少钱?”你的回答多半还是:“不值钱。”这家公司就是逸仙电商(完美日记),市值最高时也超过了1000亿。我跟很多女性用户探讨过完美日记,她们褒贬不一。大部分人认为,完美日记的护城河不够,主要是依靠营销堆出来的,而且彩妆的用户黏性本来就不够。其实,这些都不重要;重要的是,这样看似壁垒不高的消费品牌公司也能迅速长大,并且获得资本市场的认可。有人对我指出,护肤品的用户黏性更高,科技含量或许也更高。如果是真的,那么护肤品当中的“完美日记”或许能值更多钱?应该承认,互联网平台提供的基础设施、培养的用户习惯,是优质内容/品牌方成功的基础,也是它们打破收入和估值天花板的原动力。以上文举出的三家公司为例:- 在《原神》之前,米哈游与主流应用分发渠道均有合作。《原神》的首发仍然登陆了TapTap和B站等“新型渠道”。社交网络放大了游戏的口碑效应,使得米哈游的《崩坏》系列及《原神》均实现了快速出圈。
- 虽然泡泡玛特仍以自有渠道为主,但是其天猫旗舰店和微信小程序在2020年的疫情之中贡献了大量销售额。社交网络的传播性,大大提升了“潮玩”“盲盒”等概念的普及,甚至已经迈出年轻人的层级。
- 完美日记就更不用说了,主要依靠淘宝/天猫等电商平台进行销售,社交网络也为其品牌形象的传播发挥了巨大作用。
在这三个案例当中,完美日记对主流互联网平台的依赖度最高,泡泡玛特次之,米哈游又次之。随着自身规模的扩大和用户黏性的提高,所有内容/品牌方的最终目标,都是尽量降低对平台的依赖,甚至自己去完成平台的工作。如果这种目标真能实现,互联网平台就会像今天的电信运营商一样,沦落为工具或通道。真的会有这么一天吗?我不知道。但是我们至少应该为这种场景做好心理准备。
时至今日,绝大部分投资者,无论来自一级市场、二级市场还是产业界,都会乐意投资一家像米哈游或泡泡玛特的公司。不过,他们往往是以理解“平台型公司”的思路,去理解这些“内容/品牌型公司”。于是,你就经常在媒体上看到这些奇谈怪论:- “米哈游的成功,让腾讯坐不住了,因为它会彻底丧失二次元和3A游戏市场。”
- “就算贵一点,也必须买泡泡玛特,因为过了这个村可能就没这个店了。”
- “虽然大部分新国货的营销费用偏高,但这是值得的,互联网公司也是这样烧钱的。”
不知道上面这些人能不能理解:没有人能垄断内容/品牌市场,先发优势也不是最重要的。如果上面那些奇谈怪论成立,那么国内市场早在2015年就该被网易终结,国内动漫市场早在2018年就该被腾讯动漫终结,而国内电影市场更是早在2013年就该被华谊、光线、万达彻底瓜分了。因为内容/品牌的规模效应远远不及平台,对基础设施和技术的要求也不及平台(虽然有上升趋势),在这个领域里从来就没有“自然垄断”的趋势可言。
此外,内容/品牌消费者的口味天然是多样化的。一个用户很可能不需要第二个社交平台,甚至不需要第二个电商平台;但是一个游戏玩家会需要很多游戏,一个电影观众一辈子要看无数部电影。在平台领域,你的成功可能彻底打消我的成功希望;在内容领域,你的成功反而会引发一阵风潮,吊起观众的胃口,从而让我更容易成功。![]()
国内有一种主流观点,认为内容/品牌方的成功果实终将被平台方占据,因为后者掌握了更多资源、拥有更强大的技术和数据,所以前者只能听命于它们。请容许我唱唱反调:平台方与内容/品牌方的博弈结果,取决于哪一方的成熟度更高。以前,中国的内容/品牌方极不成熟,当然不具备博弈资本;现在完全不一样了。这种事情在游戏行业先发生,仅仅是因为游戏行业的内容方成熟的最早而已。我还必须指出:历史一再证明,让内容/品牌方掌握更大的权力,平台只提供必要的资源支持,才是做好这门生意的最佳路径。我会不厌其烦地举出《哈利·波特》的例子:J.K.罗琳从来没有放弃对HP宇宙的绝对控制权;她对HP系列电影的选角有一票否决权,还负责决定导演人选;在最后几部电影里,她已经名列制片人,而且排位越来越高。我还会举出《星球大战》这个更成功的例子:在乔治·卢卡斯以40亿美元把公司卖给迪士尼之前,他一直是《星球大战》IP的主控者;《星球大战》续集三部曲恰恰是因为没有了卢卡斯,才失控到了口碑和票房双双衰落的地步。当然,对于习惯了过去十几年的互联网发展路径,习惯了平台无所不能、内容/品牌方只是陪衬的人们而言,或许很难接受我上面的观点。不久之前,我跟一些业内人士讨论“IP经济学”时,举出了J.K.罗琳和乔治·卢卡斯的例子,对方竟然要求我“能不能去掉这两个特例,然后我们再来讨论”。我不知道为什么一定要去掉两个全世界最成功的“特例”——这就好像要从巴萨去掉梅西,从湖人去掉勒布朗,纯属无理取闹。如果国内互联网平台开发的那些“IP大剧”能够有一部达到上述两个特例的十分之一的水平,那么它们早就会把牛一直吹到奥斯卡去了。总而言之,互联网平台的发展一定要强调速度和规模效应,内容/品牌方的发展却不一定。习惯了一个细分市场只有两三个赢家的投资者,大概很难习惯“赢家越多,越会产生新的赢家”的新局面。内容/品牌赛道上的赢家,必须非常熟悉自己的产品,绝不能视之为“黑箱”;这些赢家所具备的素质,肯定与以前的互联网平台创始人完全不同。这是一场前所未有的战争,不过不要紧,只要从实践中学习就行。我们应当理解:就算是内容/品牌赛道彻底发展起来了,给资本市场分享的收益也不会像当年的互联网平台那么大。因为内容/品牌方并非资本密集型行业,高度依赖个人或小团队,对兼并收购的需求也不高。包括米哈游在内,中国最优质的新兴游戏公司都没有上市;就算上市,留给资本市场的空间可能也不会太高。投资者必须习惯这一点——毕竟,每个时代都有它的规律,存在即是合理。《星球大战》系列的成功,一大半应当归功于乔治·卢卡斯的个人才华。不要不承认。人类历史是不断演化的,但不是线性的演化,而是隔一段时间就出现一次飞跃。这种飞跃的程度可能令人大跌眼镜。假设你生活在公元前230年,也就是秦始皇开始消灭六国之时。彼时彼刻,秦国王室已经称霸天下长达一百年之久,连续出了六代优秀的君主。齐、楚、燕、韩、赵、魏等六国王室虽然处在被消灭的边缘,但还是拥有强大的力量,而且家族人丁兴旺。过去五百多年,天下的历史就是这些诸侯家族的历史,区别无非是由谁上台唱戏而已。你有幸遇到了一个穿越者,他信誓旦旦地告诉你:“六国王室会在十年内全部被秦国灭亡。秦王会称帝,可是用不了十五年,他的全家也会被灭绝。最后注定坐上天子宝座的人,如今正在楚国和魏国交界处的一个小县务农,是个游手好闲的无赖,名为刘三。这位刘三的子孙会统治天下四百年之久,你们的后裔都会以他的国名为荣。”你肯定会觉得这是个神经病。哪怕是穿越者把刘三的具体地点以及发迹时间全部告诉你了,你也不会相信吧。换个角度想,你相信了又怎么样?你得先熬过战国末期的十年战乱,又熬过秦始皇的十几年统治,最后还要在秦末战乱之中跑到沛县去找刘三。除非你发自内心坚信不疑,否则你多半是没有勇气做到底的。我的意思是:真实的历史进程永远比小说更夸张。仅仅十年前,如果有人说中国会诞生1万亿人民币市值的互联网公司,我肯定也不相信;如今,哪怕1万亿美元市值也不是遥不可及的了。美团、字节跳动、拼多多的崛起,以及米哈游、莉莉丝、泡泡玛特的骤兴,直到今天还让很多人不可思议。既然如此,未来还会发生什么不可思议的事情呢?我不知道,因为我不是穿越者。我只确信一点:未来十年的逻辑会跟过去十年大不相同。