申请支付令的基本要求
1.请求给付金钱、有价证券的案件,且金钱或者有价证券数额确定、已经到期;
2.债权债务关系明确、合法;
3.债权人与债务人之间没有其他债权债务纠纷;
4.支付令能够送达债务人。
申请支付令的材料准备
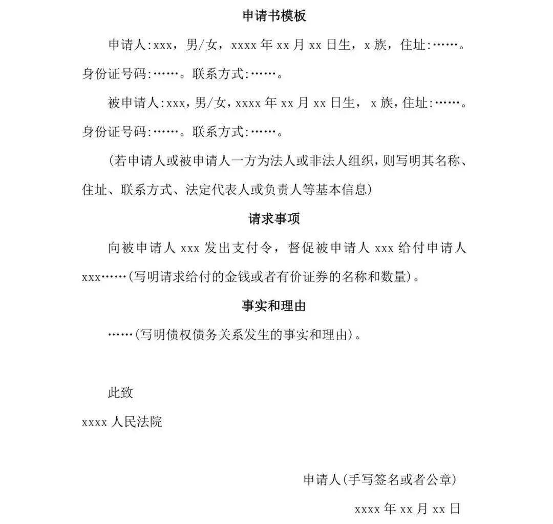
1.支付令申请书(模板如下);
2.申请人与被申请人的主体资格信息(如身份证复印件、营业执照等);
3.证明债权存在、到期的相关证据(如对方欠钱不还,则应提供到期的借条以及转账凭证,证明借贷行为的发生)。
劳动者可以申请支付令的情形
1.用人单位拖欠或者未足额支付劳动报酬的,劳动者可以依法向当地人民法院申请支付令,人民法院应当依法发出支付令;
2.因支付拖欠劳动报酬、工伤医疗费、经济补偿或者赔偿金事项达成调解协议,用人单位在协议约定期限内不履行的,劳动者可以持调解协议书依法向人民法院申请支付令。人民法院应当依法发出支付令。
支付令的管辖法院
根据《中华人民共和国民事诉讼法》第二十二条规定,对公民提起的民事诉讼,由被告住所地人民法院管辖;被告住所地与经常居住地不一致的,由经常居住地人民法院管辖。
因此,债权人申请支付令由债务人住所地基层人民法院管辖。
申请支付令的费用
依法申请支付令的,比照财产案件受理费标准的1/3交纳。例如,一个诉讼标的为10000元的案件,按照目前诉讼费用的收费标准:依据普通程序审理,诉讼费为50元;简易程序为25元;申请支付令的费用为16元。
申请支付令(督促程序)的具体流程
支付令的防御手段
1.债务人应当在收到支付令之日起15日内向法院提出书面异议,口头异议无效;
2.在书面异议中,债务人应当针对债权债务关系的成立及履行提出异议,仅提出缺乏清偿能力、延缓债务清偿期限、变更债务清偿方式等异议的,不影响支付令的效力(如债权人申请支付令,督促债务人偿还借款,债务人可以在书面异议中提出,债权人尚未支付该笔借款或者自己已经偿还借款,仅提出自己没有偿还能力不影响支付令的生效);
3.申请人申请支付令,督促被申请人偿还借款,被申请人可以在书面异议中提出,申请人还欠付本人货款未还)。
4.支付令能够送达债务人。
生效支付令的撤销
若债务人未在法定期限内提出书面异议或者异议被法院驳回,支付令便会生效。支付令一经生效,就产生执行力与既判力。若想撤销生效的支付令,仅有一种途径,即人民法院院长发现支付令确有错误并认为需要撤销的,提交审判委员会讨论决定。
虽然支付令容易失效,但对于债权债务关系明确的案件,相比于诉讼程序而言,支付令仍具有方便快捷还便宜的优势,能够确保当事人权利的早日实现。
文章来源:广东普法综合整理,主要内容源自中国普法
你了解了吗?
推荐阅读