以下文章来源于高分子科技 ,作者老酒高分子
高分子科技®协同全球高分子产业门户及创新平台 “ 中国聚合物网 www.polymer.cn ” ,实时报道高分子科学前沿动态,关注和分享新材料、新工艺、新技术、新设备等一线科技创新设计、解决方案,促进产学研及市场一体化合作的共同发展。
点击蓝字关注我们
光热治疗(PTT)是指光热试剂将吸收的光能转换为热量,使得癌症组织局部高温,实现对癌细胞的高效热损伤。然而,单一模态的PTT对光源依赖性强,难以顾及光源照射范围之外的微小肿瘤,很容易发生癌细胞的转移和复发。近年来研究发现光热协同免疫的联合疗法可以起到相互增强的治疗效果,从而对原发性肿瘤和转移性肿瘤均有较好的抑制效果。虽然具备较高光热转化效率的光热试剂已有不少报道,然而同时具有近红外二区(NIR-II)窗口荧光成像的例子并不多见。得益于聚集诱导发光(AIE)材料独特的结构和光学性能,通过合理的分子设计可以实现基于单一AIE分子的多模态光诊疗一体化系统的构建。
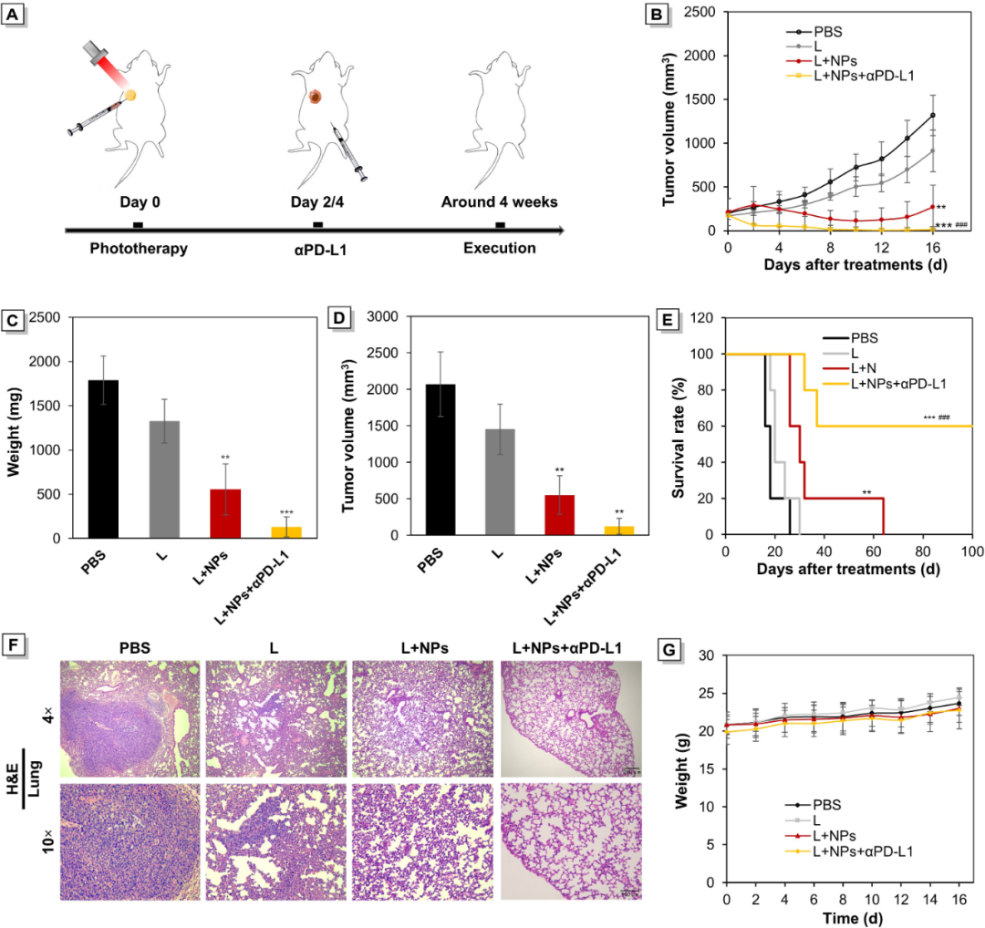
近日,唐本忠院士深圳大学团队王东教授和海南大学周非凡教授等人通过使用苯并[c]噻吩基团作为构建单元,巧妙设计并合成了NIR-AIEgen,TPA-BT-DPTQ。其纳米粒子(NPs)具有良好的NIR-II荧光成像(FLI)、光声成像(PAI)、光热成像(PTI)能力和光热治疗(PTT)效果。体外和体内实验均证实,TPA-BT-DPTQ NPs介导的PTT不仅能显著杀伤小鼠原发性肿瘤细胞,还能通过改善肿瘤免疫微环境实现对远端肿瘤的抑制(图1)。此外,TPA-BT-DPTQ NPs介导的PTT联合PD-L1抗体介导的免疫疗法可以更有效地抑制肿瘤的复发和转移,显示出增强的抗肿瘤效果(图2)。相关成果以“Multimodal Imaging-Guided Photothermal Immunotherapy Based on a Versatile NIR-II Aggregation-Induced Emission Luminogen”为题发表在《Angew. Chem. Int. Ed.》(Angew. Chem. Int. Ed., DOI: 10.1002/anie.202202614)上。文章第一作者是深圳大学燕鼎元博士和海南大学王淼同学。该研究工作得到国家自然科学基金、广东省杰出青年基金和深圳市自然科学基金的支持。
图1 NIR-II AIEgens的设计、TPA-BT-DPTQ NPs的制备及其在光热协同免疫抗肿瘤中的应用
图2 TPA-BT-DPTQ NPs介导的PTT联合免疫疗法用于增强肿瘤治疗
此工作是该团队近期在NIR-II AIEgens用于疾病多模态诊疗相关研究中的最新进展之一。基于NIR-II AIEgens的多模态光诊疗一体化系统由于光穿透深度大、组成简单、可重复性强等因而表现出明显的优势。然而NIR-II AIEgens的构建仍面临结构类型少、构筑基元选择较少等问题。近期,该团队首次将苯并[c]噻吩作为大位阻、富电子的电子给体/π-桥引入NIR-II AIEgens的设计当中(Angew. Chem. Int. Ed., 2021, 60, 26769),丰富了NIR-II AIEgens的结构种类。本工作无疑是对这一体系的进一步扩展与延伸。
原文链接:
https://onlinelibrary.wiley.com/doi/epdf/10.1002/anie.202202614
相关进展
免责声明:部分资料来源于网络,转载的目的在于传递更多信息及分享,并不意味着赞同其观点或证实其真实性,也不构成其他建议。仅提供交流平台,不为其版权负责。如涉及侵权,请联系我们及时修改或删除。邮箱:chen@chemshow.cn
扫二维码|关注我们
微信号 : Chem-MSE
欢迎专家学者提供化学化工、材料科学与工程产学研方面的稿件至chen@chemshow.cn,并请注明详细联系信息。化学与材料科学®会及时选用推送。