✦✧✧
超九成热销口罩“名副其实”
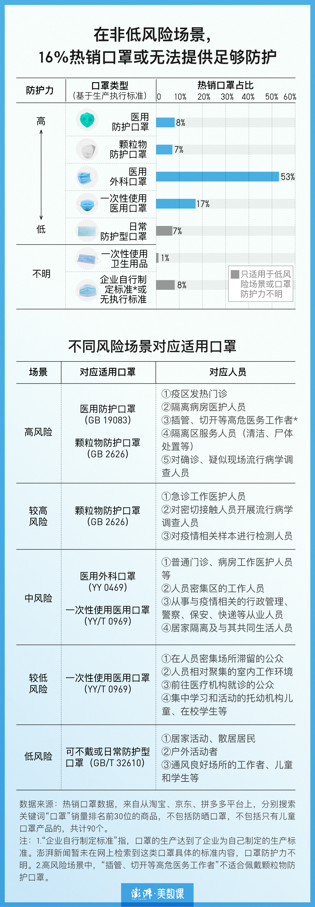
那么,当商品名眼花缭乱,又不能直接查询到准确的执行标准,我们如何能快速找到符合自己防护需求的口罩呢?
澎湃新闻记者发现,即便商品名会添加很多额外的修饰性标签,大部分热销口罩的名字和实际执行标准是一致的。在对这90款热销口罩的关键词检索中,仅“医用外科口罩”结果中,出现了一款防护力低于商品名宣传的产品,其他34款皆执行标准一致。其他关键词,检索结果防护力皆符合或高于宣传。
也就是说,如果想快速购买到某款口罩,搜索对应关键词,大概率可以找到按这个标准生产的产品。
不过值得留意的是,搜索结果仅基于90款热销口罩,不代表线上购物实际搜索情况。所以最好还需通过详情页或客服,进行二次确认。
✧✦✧
加上一个标签
每买100个就贵了近40元
除了商品名五花八门,口罩的价格区间也非常大。90款热销口罩中,单只口罩价格从0.1元至5元不等。
那么,打上什么标签的口罩,会溢价更多呢?澎湃新闻记者基于数量最多的“医用外科口罩”,对经常提到的修饰性关键词进行逐一分析。
结果显示,非病毒防护能力(如“防尘”、“花粉”)标签总体溢价最高,单只口罩价格平均溢价0.04元。“过滤”、“花粉”、“抗病毒”这三个单独的关键词,溢价位居前三,分别溢价0.38元/只、0.34元/只、0.28元/只。
这意味着,同样是医用外科口罩,商品名中加上“过滤”二字,每100个,就比同类型均价贵了38元。
✧✧✦
90%热销儿童口罩不符合特定执行标准
2020年5月,儿童口罩标准《儿童口罩技术规范》(国家标准GB/T38880-2020)正式发布并执行。
广州海关技术中心专家向《广州日报》介绍,与成人口罩相比,儿童口罩首先必须符合儿童的特殊生理需求,适应儿童肺容量及潮气量较小、呼吸频率快、应付额外呼吸压力弱等心肺功能特点。
报道指出,儿童口罩标准要求,防护型儿童口罩的呼气和吸气阻力应在45帕及45帕以下,大大低于成人口罩呼气阻力小于等于145帕及吸气阻力小于等于175帕的指标;卫生型儿童口罩的通气阻力应在30帕及30帕以下范围内,而成人口罩则对通气阻力没有任何要求。
澎湃新闻记者同样在淘宝、京东、拼多多三个平台,分别收集了销量前15名的儿童口罩。分析结果显示,在45款热销儿童口罩中,符合儿童专门执行标准的仅有4款,另有10款防护力不明。
值得注意的是,以上分析结果仅基于90款热销口罩及45款热销儿童口罩,不代表整体情况。
在家家必备口罩的今天,不少黑心商家通过在商品名打上大量标签词,企图鱼目混珠。想买到具有合适防护力的口罩,还需谨慎对比。
◒◡◒
┊推 - 荐 - 阅 - 读┊