微信号 sfalyjy
功能介绍 发布重要司法案例信息,服务法治社会,服务司法审判。
编者按
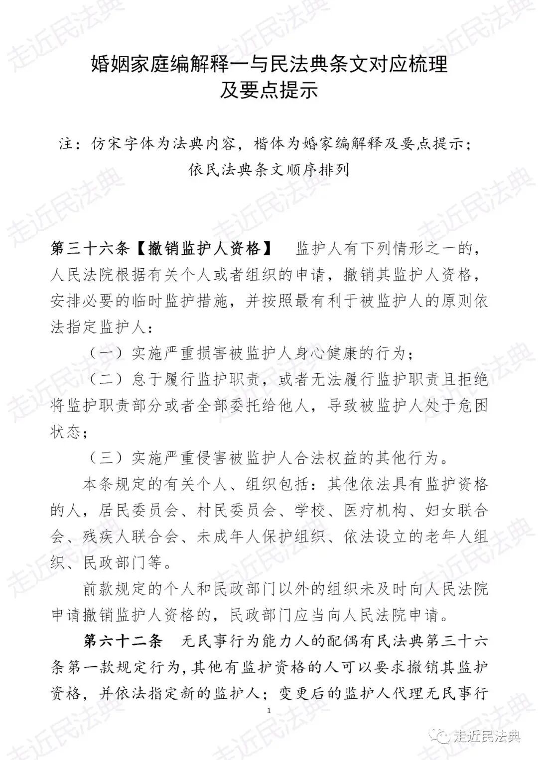
民法典已于2021年1月1日正式实施,最高人民法院新制定及修改的司法解释也已生效。
为方便了解《民法典婚姻家庭编司法解释(一)》内容与民法典条文的对应关系,“走近民法典”将民法典条文与该解释条文进行了对照梳理,同时对部分内容作出精炼的解读与提示,并按民法典条文顺序排列。
案例君转载如下:
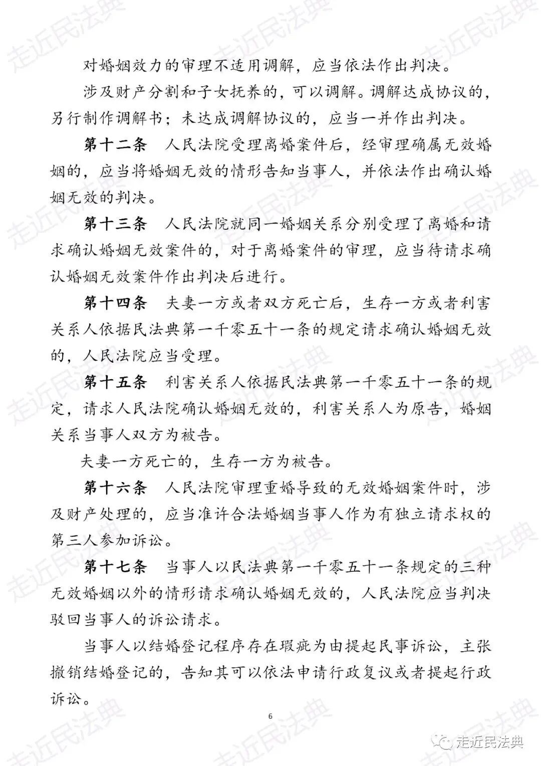
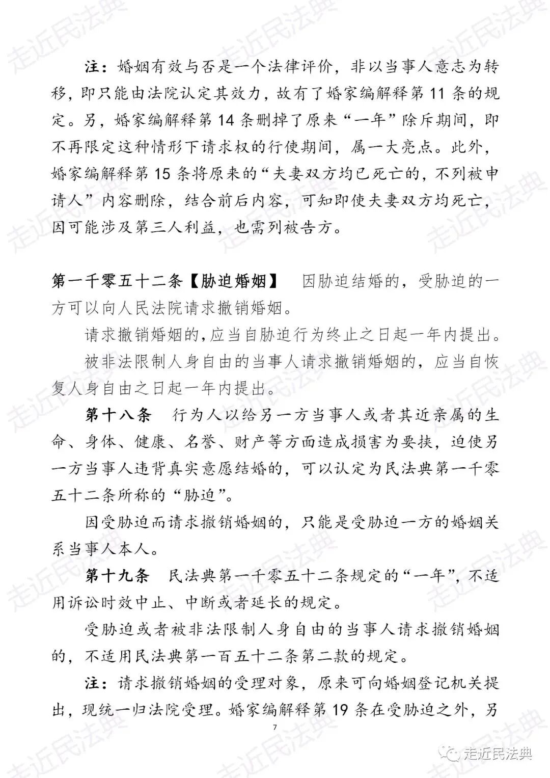
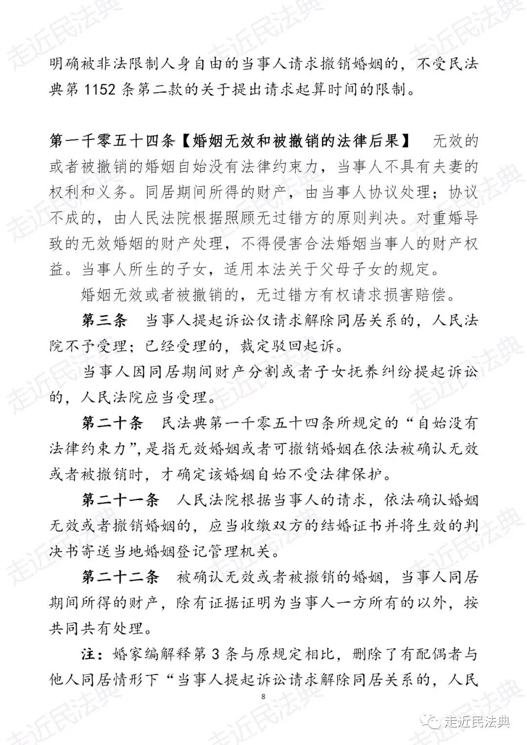
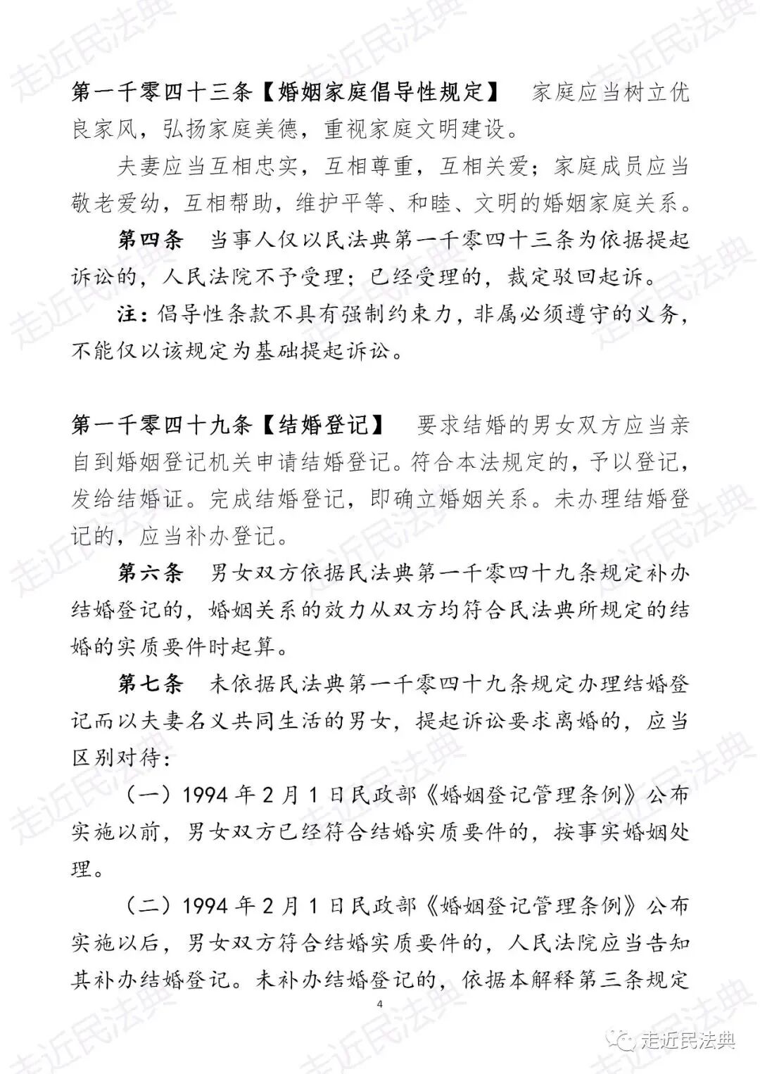
(点击图片浏览更清晰,可左右滑动浏览上下页)
声明:本文转发自“走近民法典”公众号。在此致谢!
编辑:朱 琳
排版:王文雅
审核:刘 畅
觉得内容还不错的话,给我点个“赞”和“在看”呗
微信扫一扫关注该公众号