来源:每日安全生产
如有侵权,请联系删除
什么是安全技术
安全技术是从施工技术中分离出来的一种技术,具有一种预防和控制事故功能的技术,是预防、控制和避免事故发生的物质手段和管理措施。在工程施工管理中,安全技术为控制事故发生,确保经济效益实现,促进经济技术发展,发挥了重要作用。
安全技术的基本任务
1)对将要开展的工程项目施工进行危险源和施工风险排查。
2)对排查出的危险源和施工风险进行分析和评价、评估,找出 并确定重大危险源, 对重大危险源进行登记。
3)根据评价结果,制订应对危险的安全技术措施和预防措施;对有较大危险的高危作业,制订专项安全预防措施,必要时,制订防范事故的应急措施。
4)总结以往类似工程施工曾经发生的事故,进行分析,找出原因,结合将要开展的工程施工,制定相适应安全技术措施和预防措施,采取改善劳动条件、消除施工中的危险,防止事故发生,实现安全生产。
5)收集各种与施工安全有关的信息和相关资料,作为制订安全技术措施和安全预防措施的依据。
6)编制安全教育培训教材、安全生产宣传资料和落实计划。
7)编制各项应对突发事件,生产安全事故的《应急预案》。
8)分析、研究和制定避免事故发生的方法、措施和方案。
通过上述工作,达到预防、消除和避免事故的发生,保护施工作业者在生产劳动活动中的生命安全和身体健康,不断提高劳动生产效率的目的。
安全技术的基本依据
随着生产力的发展,新的发明、新技术、新工艺、新材料、新设备不断出现,在刚开始时,人们对其性能和危害因素不可能完全认识和掌握,在使用或运行过程中,有可能会造成对作业者或周围人群的伤害。人们为了避免伤害事故发生,开始研究如何避免和预防事故发生的办法——安全措施,因此,便产生了安全技术,安全技术的任务就是避免人为失误的操作和各类安全事故的发生。
由于工程项目千变万化,需要根据具体情况制订施工方案和施工工艺。往往由于能够投入资源和允许的资金限制,就有可能采用廉价的投入和落后的施工工艺完成工程建设;风险的伴随,就必须通过数据、力学、材料结构分析、环境调查等手段完善安全技术措施,制订切实可行的安全施工方法和安全保证措施,保证施工安全。这些数据、力学分析、物理理论等,就是安全技术的基本依据,这些基本依据为制订安全技术措施奠定了基础,如果基本依据缺失,方案、措施也不可能完美。
开展安全技术交底活动的目的
在工程施工开工前,组织工程技术人员、施工管理人员和一线施工作业人员开展安全技术交底活动,把即将开展施工需要交待的施工工艺、工序、投入的机械设备、工程质量要求、施工过程中存在的危险因素、应对危险的安全技术措施、预防措施、应对突发事件危害的应急处置措施和救援行动需要注意的事项等进行交待。通过安全技术交底的超前管理活动,实现施工安全、工程质量、工程进度全面收获的目标。
安全技术交底活动是施工管理中的重要组成部分。安全技术交底活动是施工安全管理中不可缺少的过程。是一种超前的管理手段。必须安排在工程施工开工前组织全体工程技术人员、现场管理人员和施工作业人员开展这项活动,让施工作业人员能够提前了解施工中需要控制的工艺、工序、质量和安全注意事项,提前对施工中需要关注的问题进行理解和消化,最大限度的避免质量和安全事故,实现安全、优质、高效的完成施工任务的目标。
安全技术交底的意义
对将要开工的工程施工项目通过危险源和施工风险的排查,找出现实中存在的不安全因素,进行分析和评价,制订应对危险的对策、措施;提前向作业人员告知,让作业人员提前有个认识的过程,提前运用预防危险的技术(安全措施),防止作业中的职业危害,实现无失误、无事故的完成工程建设施工任务的目标。
哪些项目需要开展安全技术交底
1、工程开工前,由业主或项目部组织工程技术人员和管理人员的大交底。
2、分部、分项工程在开工前,组织工程施工的一线员工、工程技术人员和现场管理人员开展的安全技术交底活动。
3、技术比较复杂或施工难度较大的施工项目,在开工前应当组织安全技术交底活动。
4、危险性较大的施工项目,在开工前应当组织开展安全技术交底活动。
5、新工艺、新设备、新技术、新材料使用前,组织开展安全技术交底活动。
安全技术交底活动必须交待的内容
1、交待清楚工程概况、工程技术措施和需要关注的相关重点。
2、交待清楚施工采用工艺、技术、关键工序、机械设备及安全技术措施和注意事项。
3、交待清楚施工存在的难度,重点交待工艺复杂的情况和部位。
4、交待清楚需要注意的工程质量关键问题和质量需要控制的内容。
5、交待清楚工程质量检验、检查时,应关注的重点要求和质量检查活动时需要配合的工作。
6、交待清楚工序交接时,应注意交代的重要事项和岗位职责。
7、向施工作业人员如实告知在施工中存在的施工风险、危险因素和重大危险源的实际情况。
8、向施工作业人员如实告知在施工作业中应如何应对危险因素的安全技术及预防措施。
9、向施工作业人员如实告知应如何应对突发事件发生时的应急处置措施和自我保护措施。
10、向施工作业人员交待清楚容易发生事故的作业内容、工序和部位,以及安全防护措施。
应向哪些人进行安全技术交底
1、对施工一线的作业人员开展交底活动,因为一线作业人员需要在第一时间了解施工的工艺和质量、安全的要求,才能够实现安全、优质地完成施工的目标。
2、与有关的工程技术人员应参加安全技术交底活动。让他们了解工程施工中控制质量和安全的关键问题。
3、与施工有关的所有现场管理人员必须参加安全技术交底活动,要求他们在施工管理中,必须控制好工程质量和施工安全,落实各级岗位职责。
4、工艺复杂、危险性较大的施工项目,应在交底活动后组织讨论,进一步完善交底的内容,以防后患。
5、工艺简单、危险性较小的施工项目,可采用文件传达的方法,但要在班前做好安全和质量的交待。
6、安全技术交底须有文件下发至班组,供施工作业人员在需要时随时查阅,便于作督促业人员参照执行。
7、发生事故,必须查阅交底资料。
开展安全技术交底的 活 动 方 法
1、组织与施工有关的人员采用培训、开会的方法。交底活动应有交底资料、人员有签到、有现场照片记录。
2、工艺简单、危险较大的施工项目,交底活动可与安全培训活动合并进行。必须向施工作业人员如实告知施工中存在的危险和应对危险的安全技术措施和预防措施。
3、大型工程施工的安全技术交底活动,由于施工人员多,应按分部分项工程项目,分批开展活动;首先对管理人员和班组长、生产骨干进行交底,再组织作业人员传达、讨论。
4、工艺复杂、危险性较大的施工项目在交底活动中应进行详细交待,并组织讨论。
5、开展交底活动前,应提前将交底文件下发到班组,可以提前组织生产骨干讨论。
6、应要求作业班组妥善保存下发的安全技术交底文件资料,便于随时参照执行。
交底资料的编写与审批
1、大交底活动的资料应由项目总工编写;上报本单位总部,由上级公司的总工程师审核,公司总经理审批。
2、分部分项工程的交底资料由工程部的技术人员编写;安全管理部门根据工程部编写施工技术方案等资料,对危险源排查、应对危险的安全预防措施、应急措施等内容进行完善;交底文件由工程部负责人审核、项目总工审批。
3、班组长应在上班作业前,向作业人员做好安全、质量要求的详细交待。
由谁来主持交底活动
1、由项目经理主持安全技术交底活动的大交底;由项目总工程师进行交底。
2、由分管生产的副经理主持分部分项工程的安全技术交底活动;由工程部负责人进行交底,安全部门负责人做危险源、安全措施等安全问题的告知和交待。
3、作业班组由班组长在上班安排工作时,交待安全注意事项,班组安全员交待清楚作业中存在的危险和安全注意事项,随时进行检查。
施工单位普遍存在的交底问题
1、项目部主要负责人不重视安全技术交底活动。交底活动文件和记录中找不到项目经理、项目总工等主要领导在的签字记录。交底活动流于形式。
2、组织安全技术交底的干部不懂得安全技术交底是做什么的。
3、没有建立《安全技术交底制度》或有制度不落实。不能按制度化管理的要求落实交底活动。在交底资料中找不到能证明开展活动和参加活动人员的有关记录。有的制度只是一纸空谈。
4、有的单位技术负责人或编写资料的人根本不懂安全技术交底活动是怎么回事;由于不懂得安全技术交底的作用,他们将各工种的安全操作规程等安全技术培训用的资料,做为安全技术交底的文件下发、签收,其实,就没有开展安全技术交底活动。是为了应付检查而编造的资料, 无法区分安全教育培训与安全技术交底的情况。
5、编制的安全技术交底资料没有针对性、不能突出重点。反映在编写的资料中没有工程概况、没有交待清楚施工重点、没有施工工艺和重点工序的点评、没有指出施工存在的难度和危险的内容、没有提出控制安全质量的措施、没有配合质量检查验收提供的条件、没有应对危险的安全技术措施和预防措施、没有应对突发事件的应急措施、没有描述可能发生的事故及预防措施。
6、交底文件编写存在工程技术部门与安全管理部门各自为政的分工分家问题。具体表现在:交底文件中出现了各有不同的两个文件版本。由于缺乏沟通和往来,两个交底文件多处出现了矛盾的地方。结果,两个部门各开展各的安全技术交底活动,作业人员在接受交底时,感觉到矛盾重重。
施工技术是安全管理的载体。施工技术和安全管理是不可分割的,两者分家了,各做各的,相互不联系和沟通,施工管理很容易出现漏洞,甚至会发生安全事故。
7、未组织一线作业人员开展安全技术交底活动。交底活动只是将交底文件下发给相关管理部门或某个现场管理干部,只要求接受交底文件的人在文件签收单上签字、签收就行了。安全技术交底活动究竟有没有开展,《安全技术交底制度》怎么落实,没有人过问。交底文件在签字、签收的人员手中“旅游”;真正需要接受交底的人员对交底内容一无所知,交底活动走过场,造成了安全、质量管理的被动局面。
8、工程技术人员和现场管理人员对安全技术交底活动不当回事,错误认为交底活动是应付上级检查的活动。认为作业人员正确认识、掌握施工技术和安全操作知识与施工安全质量关系没有。
9、由于施工管理混乱,造成不能正常组织有关施工作业人员开展安全技术交底活动。由于管理不到位,造成了安全技术交底活动确实没办法开展起来。
10、在企业内部不能实行统一的管理,工程技术部门和安全管理部门各自为政,不能相互沟通。不能正常地开展安全技术交底活动;建立的交底台帐混乱。在上级检查时,相互推却责任。尤其在事故发生时,要提供安全技术交底资料依据时,没一个部门能够提供说明问题的资料。造成十分被动局面。
交底活动应注意的事项
1、编制的交底文件应有针对性。
2、交底活动的对象要明确。
3、应有计划、有组织的安排交底活动。开展交底活动时,交底资料应发至班组,参加交底活动的人员应有签到、有影像资料记录,在台帐中记录清楚。
4、在交底活动中,应将施工中存在的危险和风险、应对危险的安全技术措施向施工作业人员交待清楚。
5、在交底活动中,应将应关注的工艺、质量和安全问题重点交待清楚。
6、在交底活动中,应将需要控制的质量检验的要点交待清楚。
7、每个施工作业都应当参加安全技术交底活动,要他们知道施工安全、工程质量控制的重点。
8、开展安全技术交底活动时,应当请监理工程师参加,请监理工程师做监理的交底和交待。
9、安全技术交底应与安全技术培训教育区分开,避免将施工中的安全技术培训知识与安全技术交底混淆在一起。必须清楚交代的施工中需要交待的重点。
10、危险作业和施工工艺复杂的作业,应当请有经验的老职工,甚至请专家进行交底。交待技术复杂和危险性较大施工的安全技术措施和工艺控制重点措施。
特殊的交底活动
1、预防自然灾害的安全交底活动;在接到自然灾害预报,布置防灾减灾行动的同时,应对防灾减灾行动中可能发生的危险和危害向参战人员进行如实告知。特别要强调随时做好预防危害、伤害的安全防护措施。在自然灾害形成,对灾难需要抢险救灾时,一定要强调和交待清楚安全注意事项、危急情况时的应急逃生措施。应对自然灾害的安全交底活动是在情况紧急的条件下开展的,因此无法用计划安排。但是,必须要及时、认真地进行交待。
2、事故救援行动的安全交底在事故发生现场开展应急救援行动时,可能会危及救援人员的人身安全。在指挥救援行动时,必须保证救援人员的生命安全。行动前,必须对参加救援行动的人员进行危险情况的告知和安全防护措施的交待,交待清楚安全注意事项、必须注意采取的安全技术措施和对伤员的保护措施。
3、灾后恢复生产的安全技术交底:无论自然灾害还是生产安全事故后的恢复生产,应当先对现场开展安全检查,根据现场危险排查、检查的结果,组织开展安全技术交底活动,交待清楚恢复生产方案、现场存在的危险和应对危险的安全预防措施;首先讲解清楚施工用电安全检查和防范措施,防止在送电时造成意外事故。
4、大型施工活动的安全技术交底
由于开展大型施工生产活动需要投入的机械设备多、施工范围广,参建人员数量多 ,容易发生意外伤亡事故。因此,在开展大型施工活动前,应组织开展安全技术交底活动。在交底中应将施工组织分工、需要控制的重点、机械设备安全运行、施工中的危险因素、材料供应、道路畅通要求、质量要求、安全注意事项、应急措施、后勤保障供应和各个岗位的安全岗位职责等,向参加施工的作业人员交待清楚,并随时做好安全防护措施。
5、重大社会活动的安全交底
施工单位在施工过程中,需要开展一些社会活动,由于参加的人多,场地、道路等社会活动属人员聚集场所,有可能发生拥挤、踩踏等突发事件。因此,在组织活动时,应提前分析可能出现的危险,制订应对可能出现危险的《应急预案》,落实有关维护安全的措施。在安全交底活动中,将不利因素、可能发生的突发事件和应对突发事件的应急措施进行传达、交待,将安排的应急行动措施向相关人员讲解清楚。
建立安全技术交底台帐
建立《安全技术交底台帐》,将交底活动的有关文件、签到表、照片、图片、交底现场记录等资料收集,按照时间顺序,逐一登录在台帐中。
安全技术交底台帐应由工程技术和安全管理两个部门共同建立、管理。台帐应做到清晰、整洁,在检查时能随时说明交底的质量。
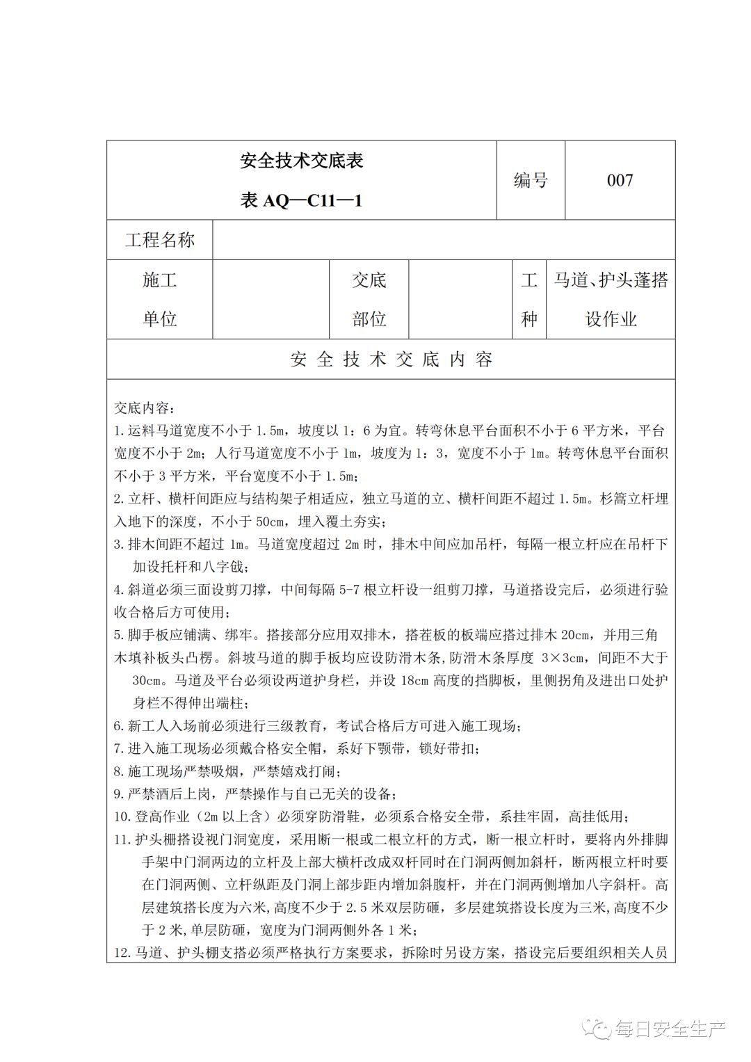
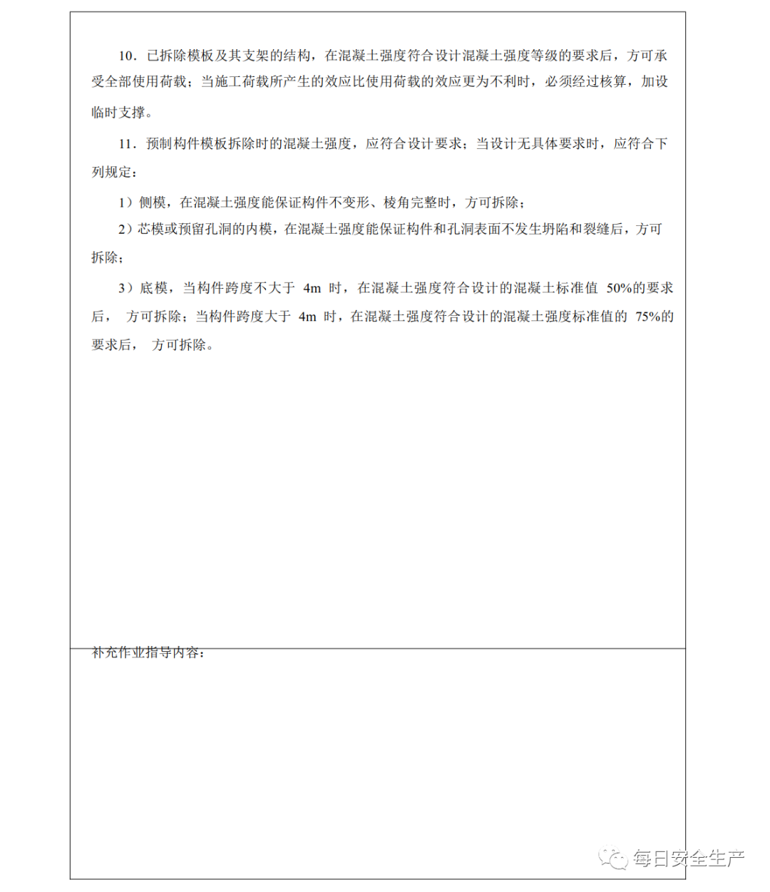
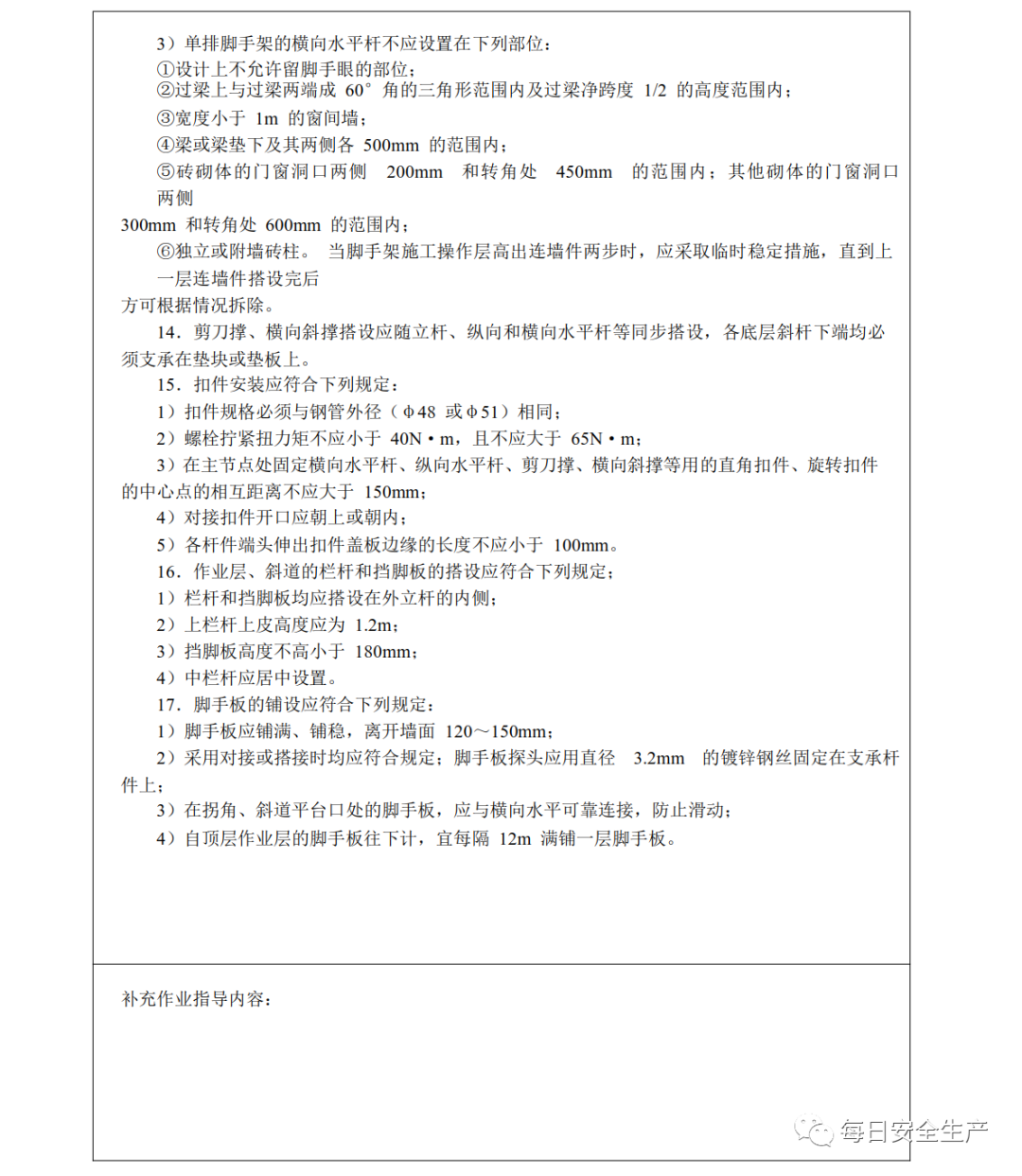
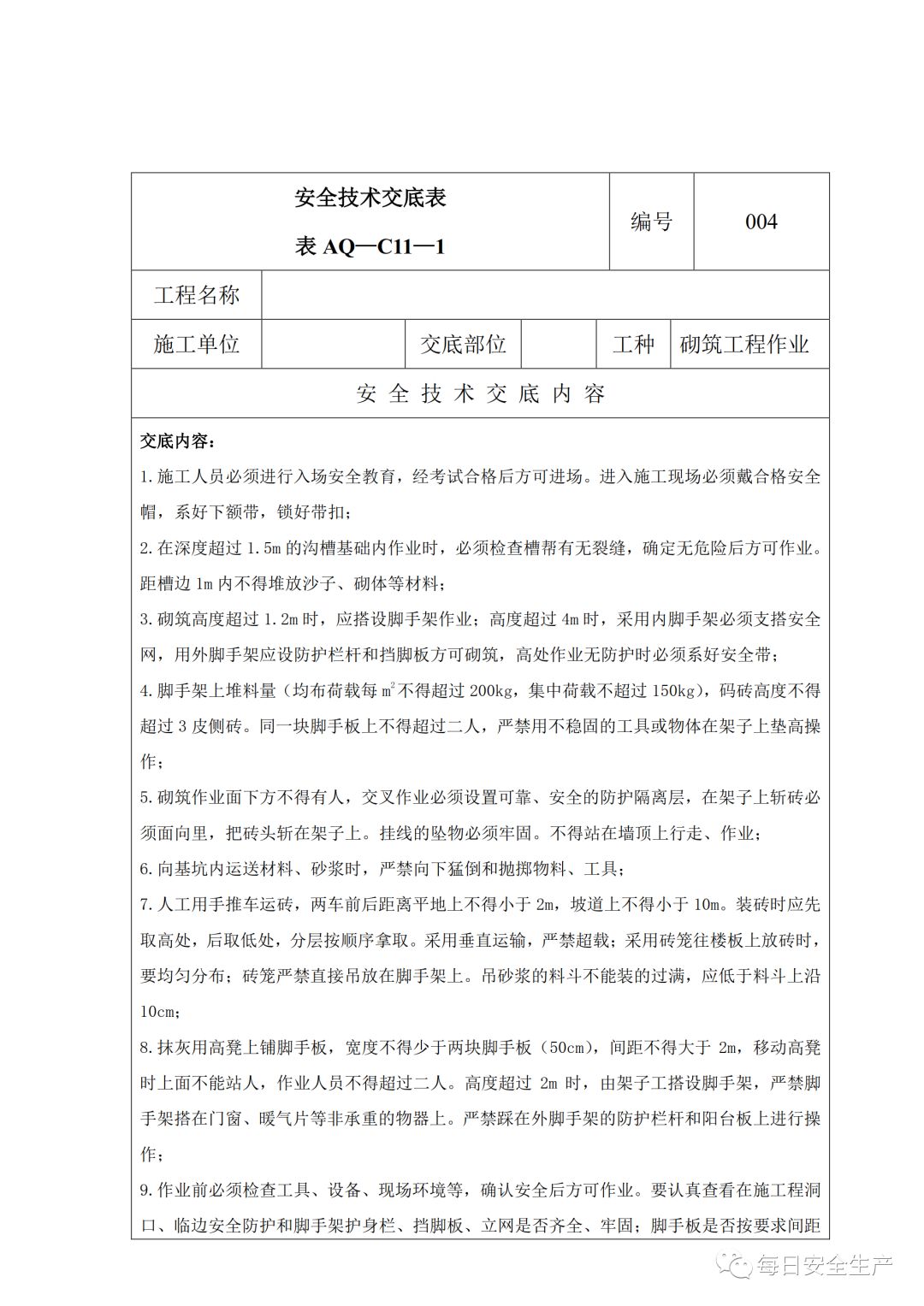
附:2022安全技术交底
(文末下载原件)
安全操作规程
因
更多全套资料下载
知识星球资料下载
全套安全月资料
扫码加入【施工安全技术与管理】知识星球
即可马上下载
已经更新270天~累计发布资料900+资料
👇👇👇
全部资料下载请点击“阅读原文