微信号 fazhixiaozu
功能介绍 “法治小组”由法律人发起,弘扬法治、关注热点、分享实务,构建公、检、法、司、律的专业平台!这里,你可以听到法治最强音、看到最新最权威的信息……
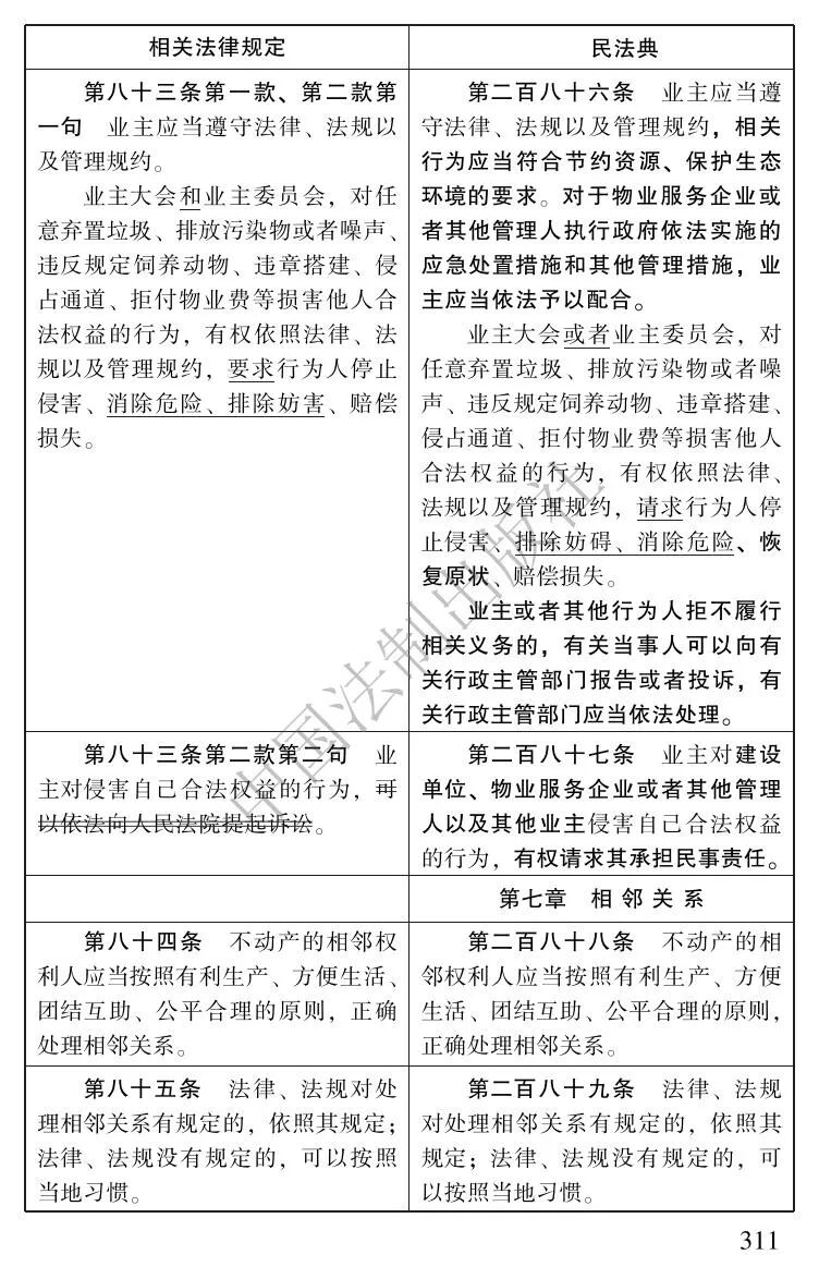
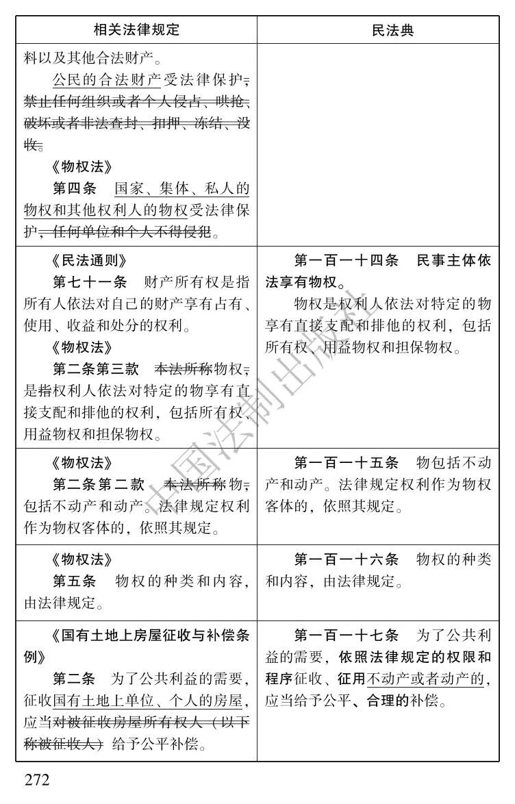
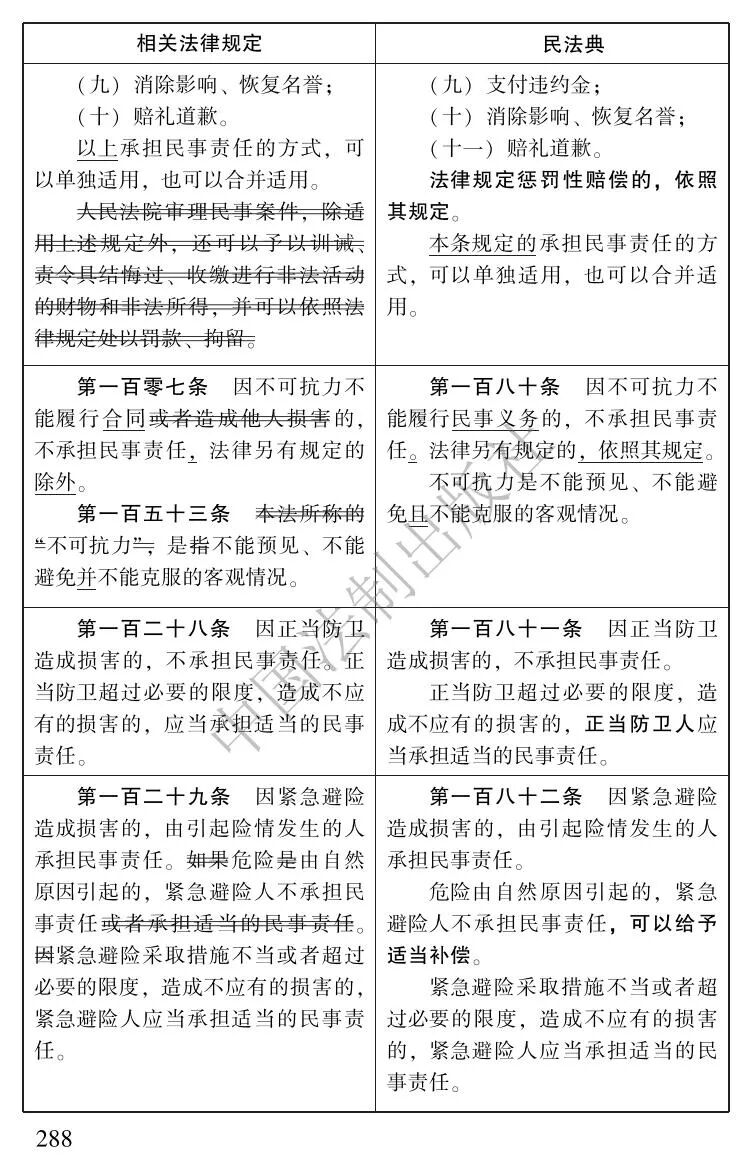
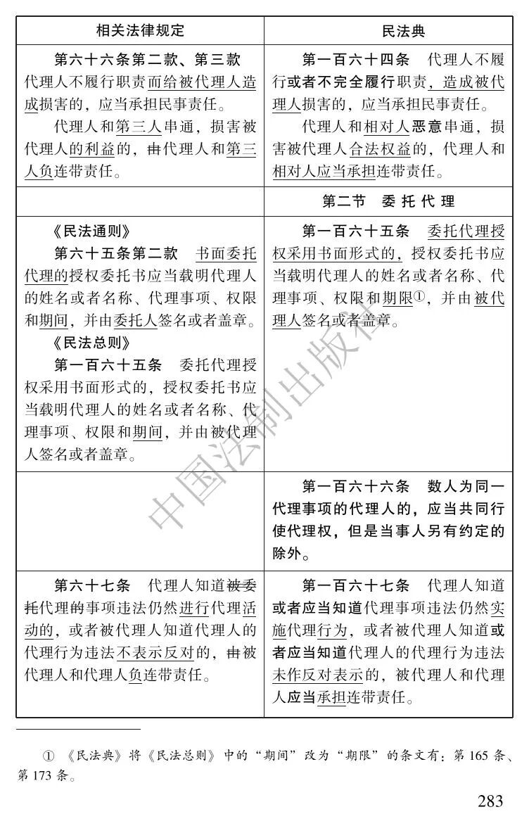
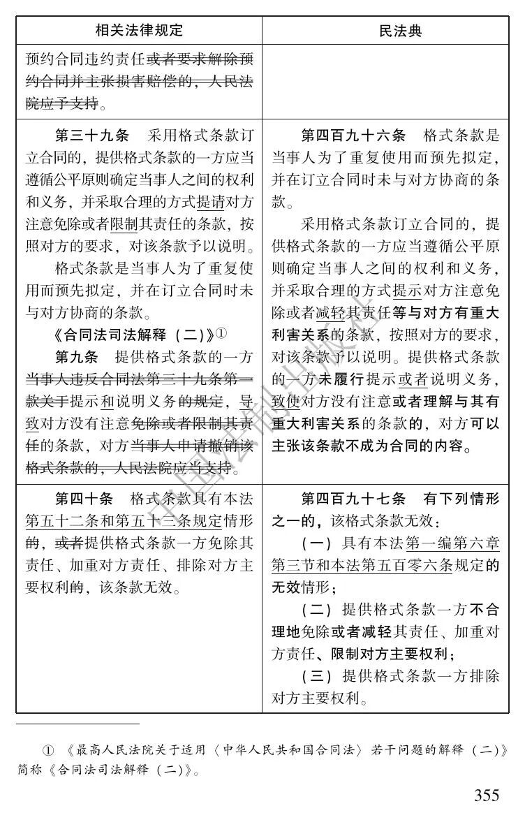
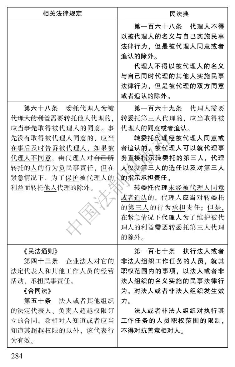
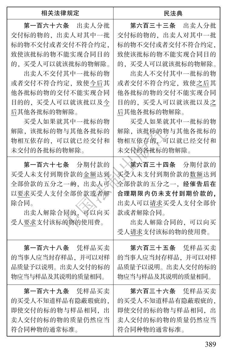
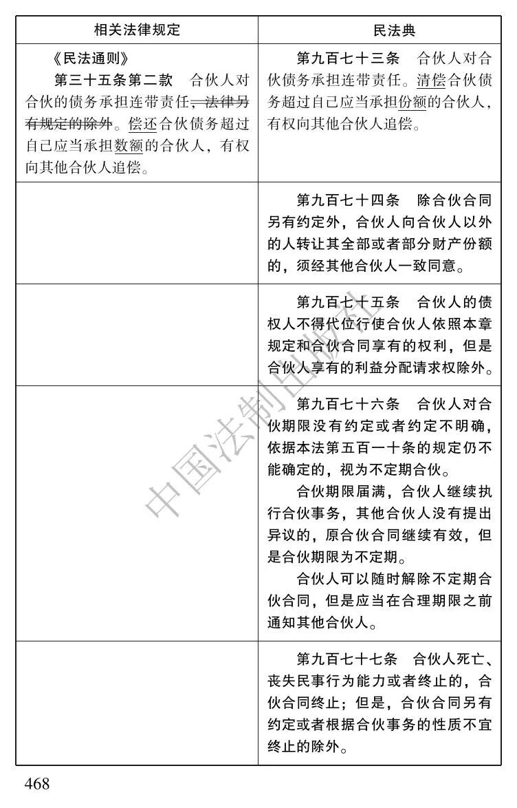
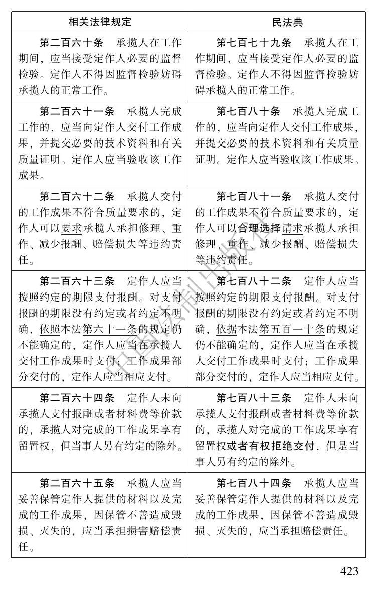
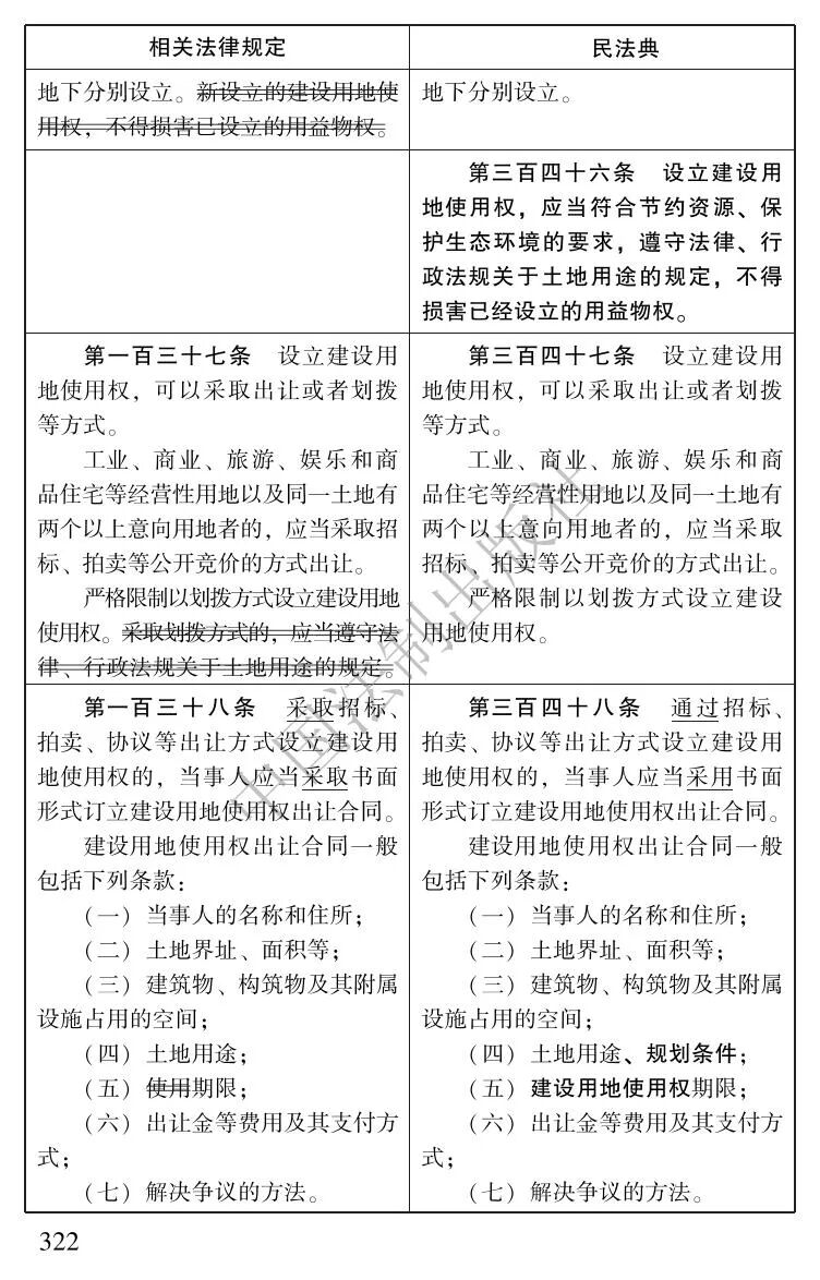
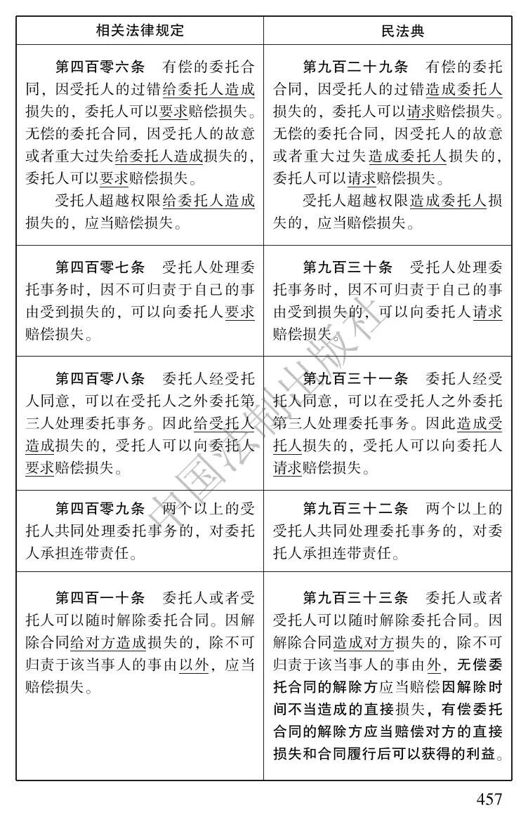
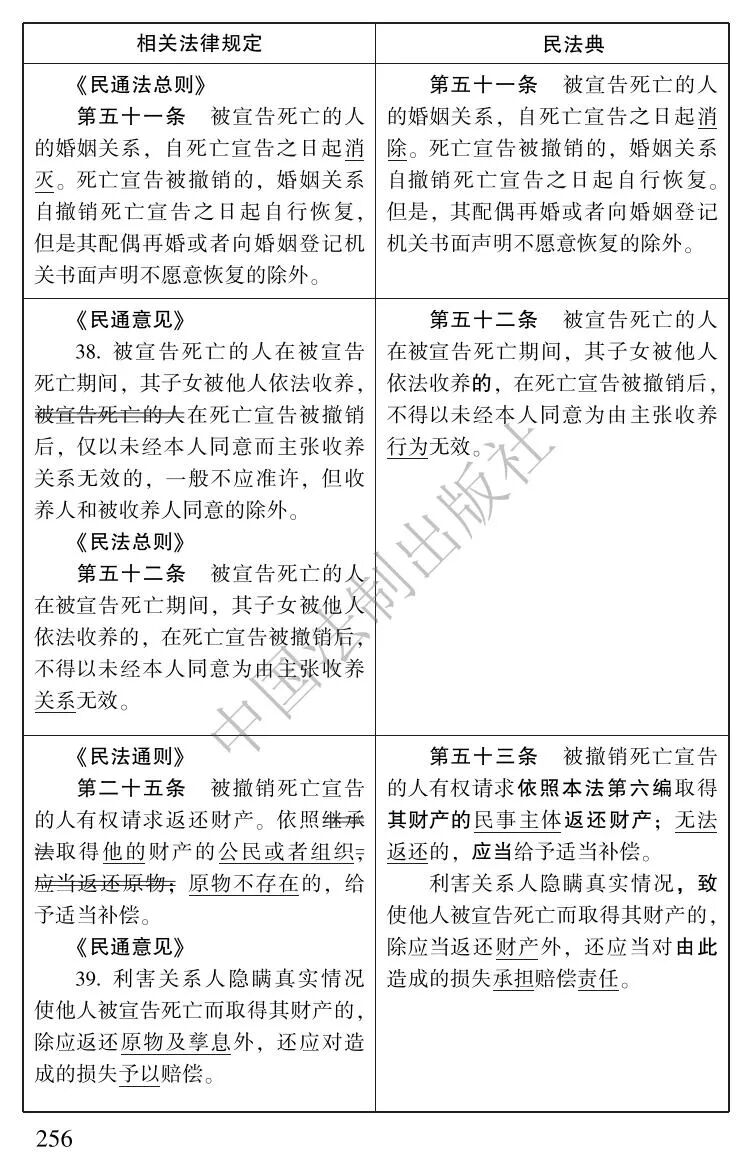
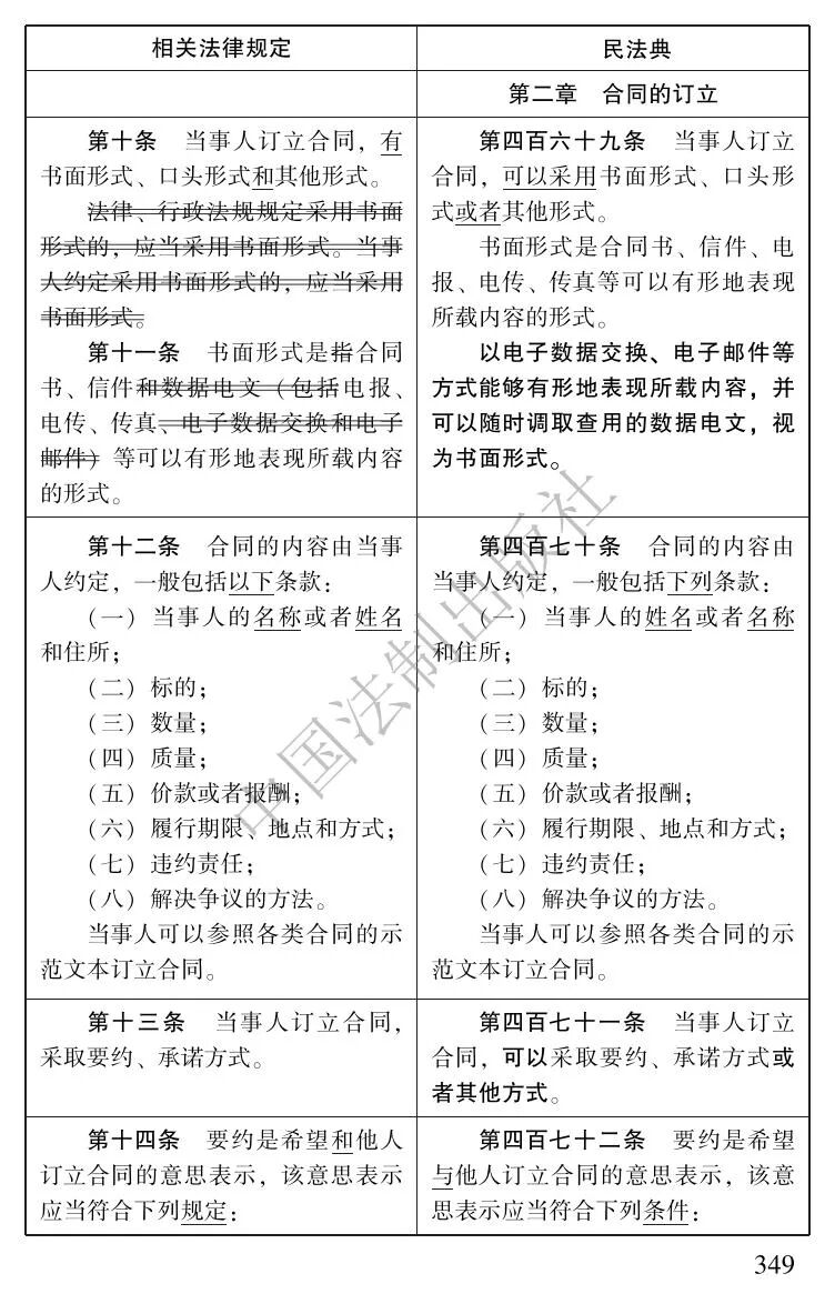
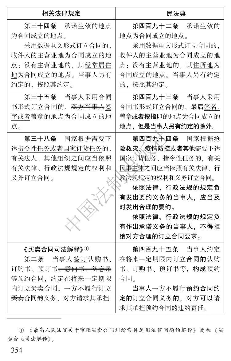
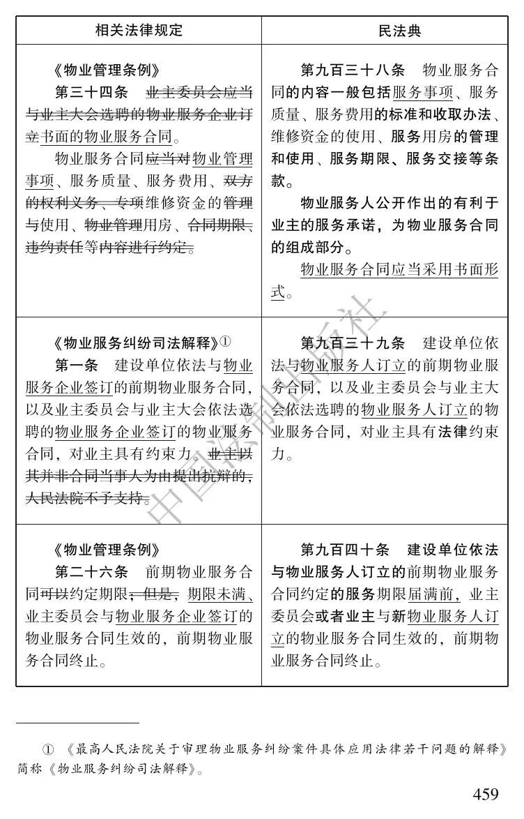
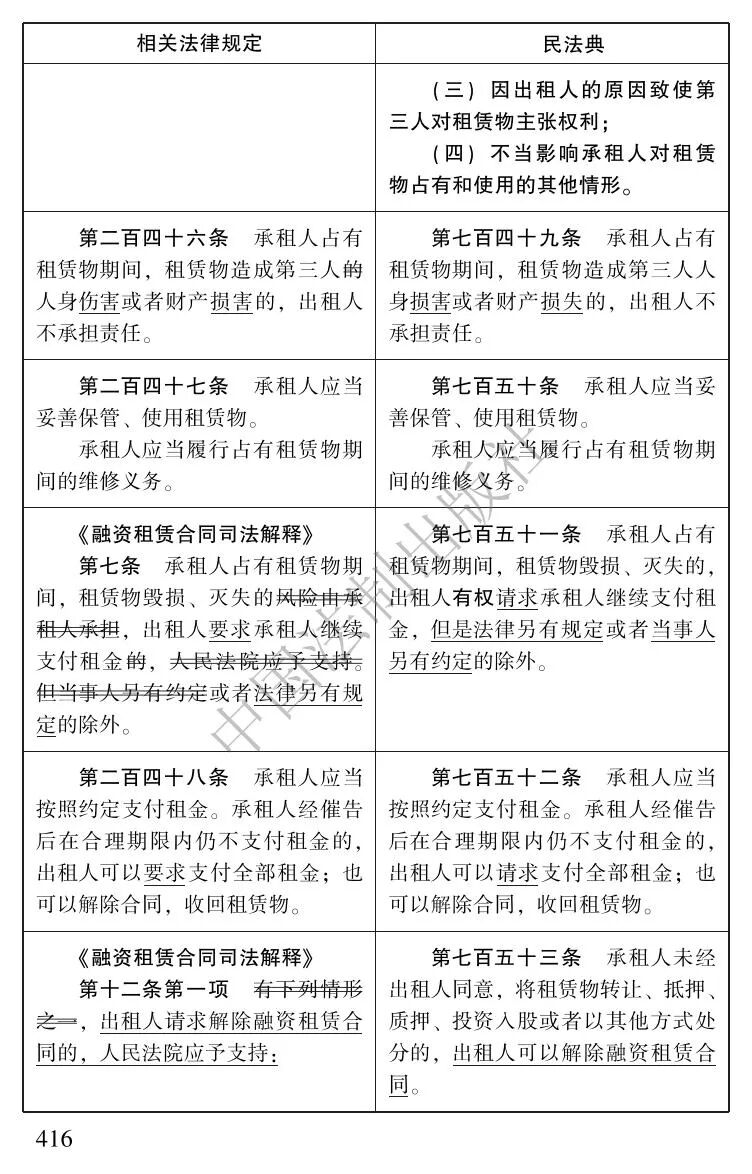
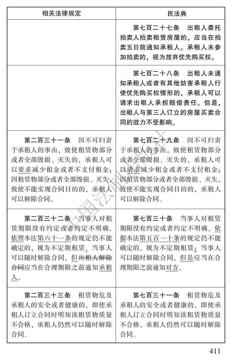
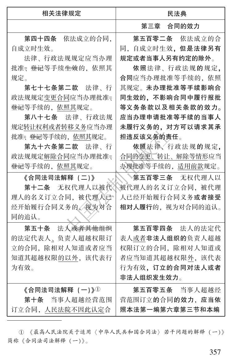
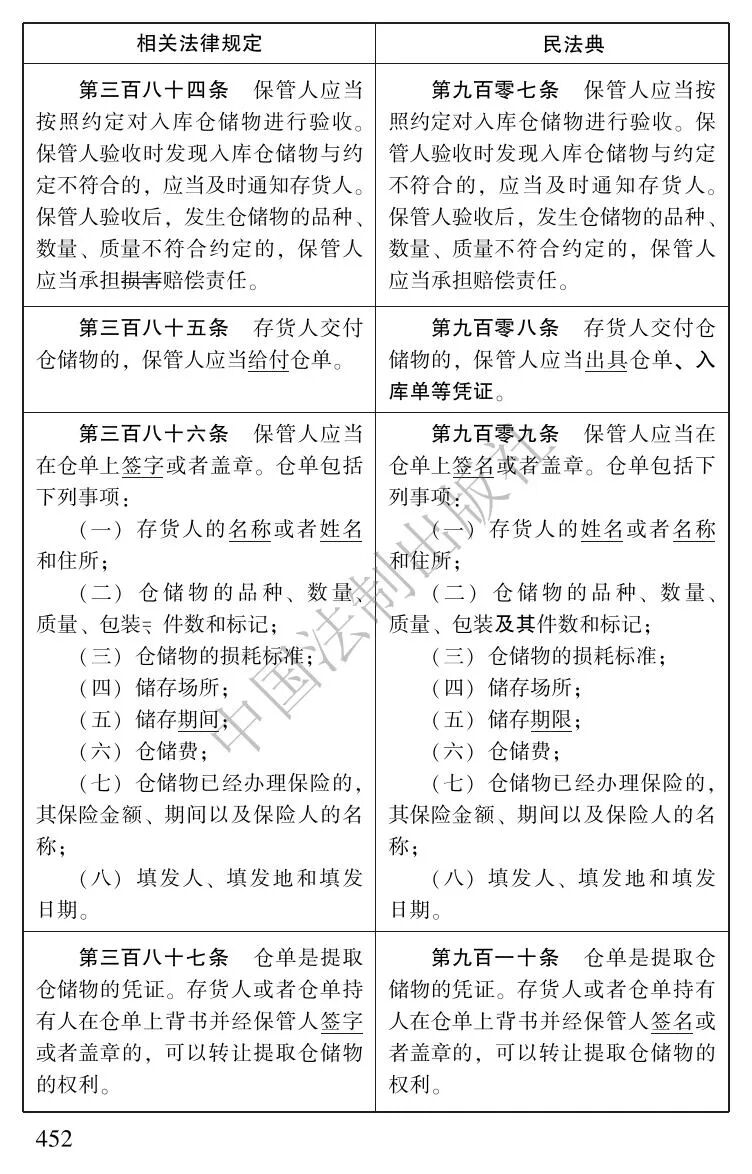
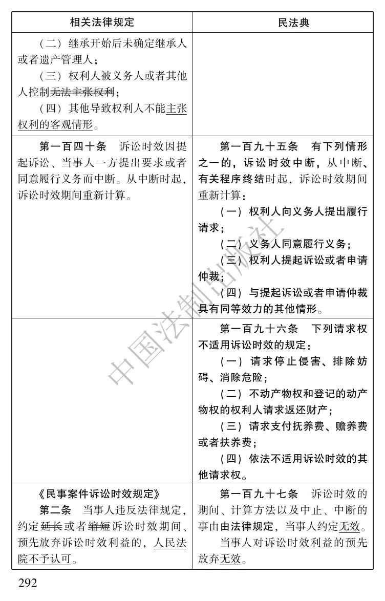
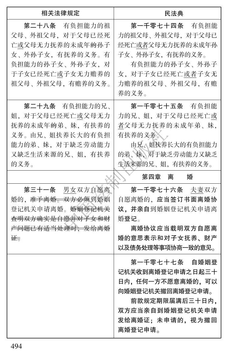
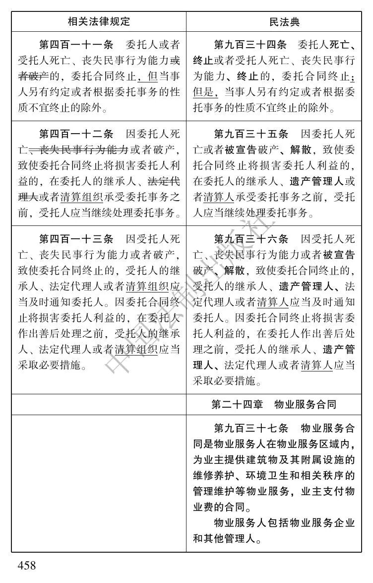
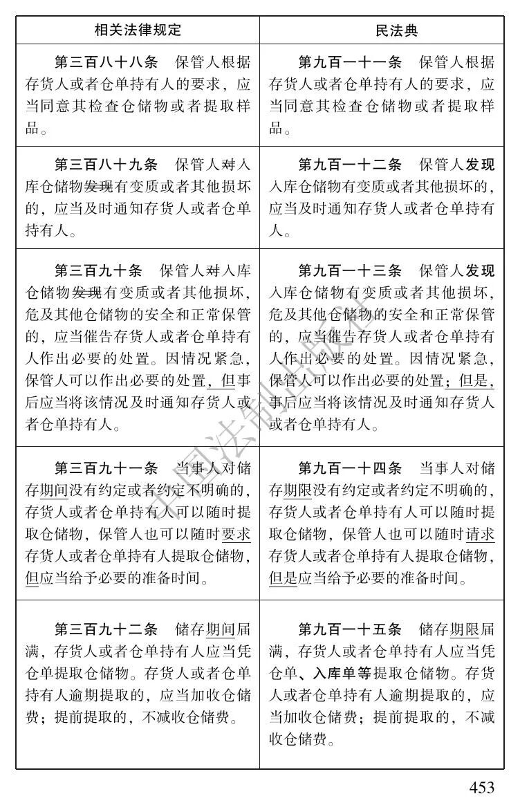
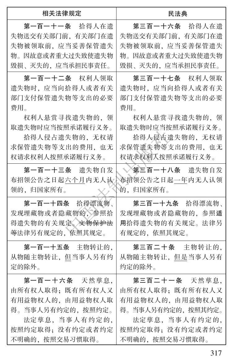
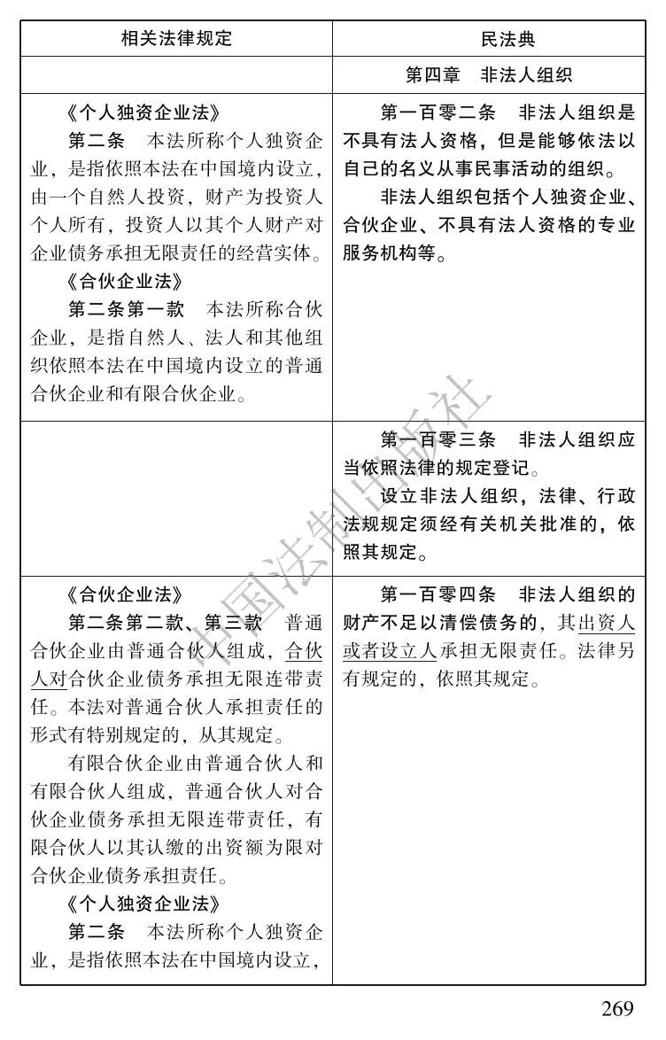
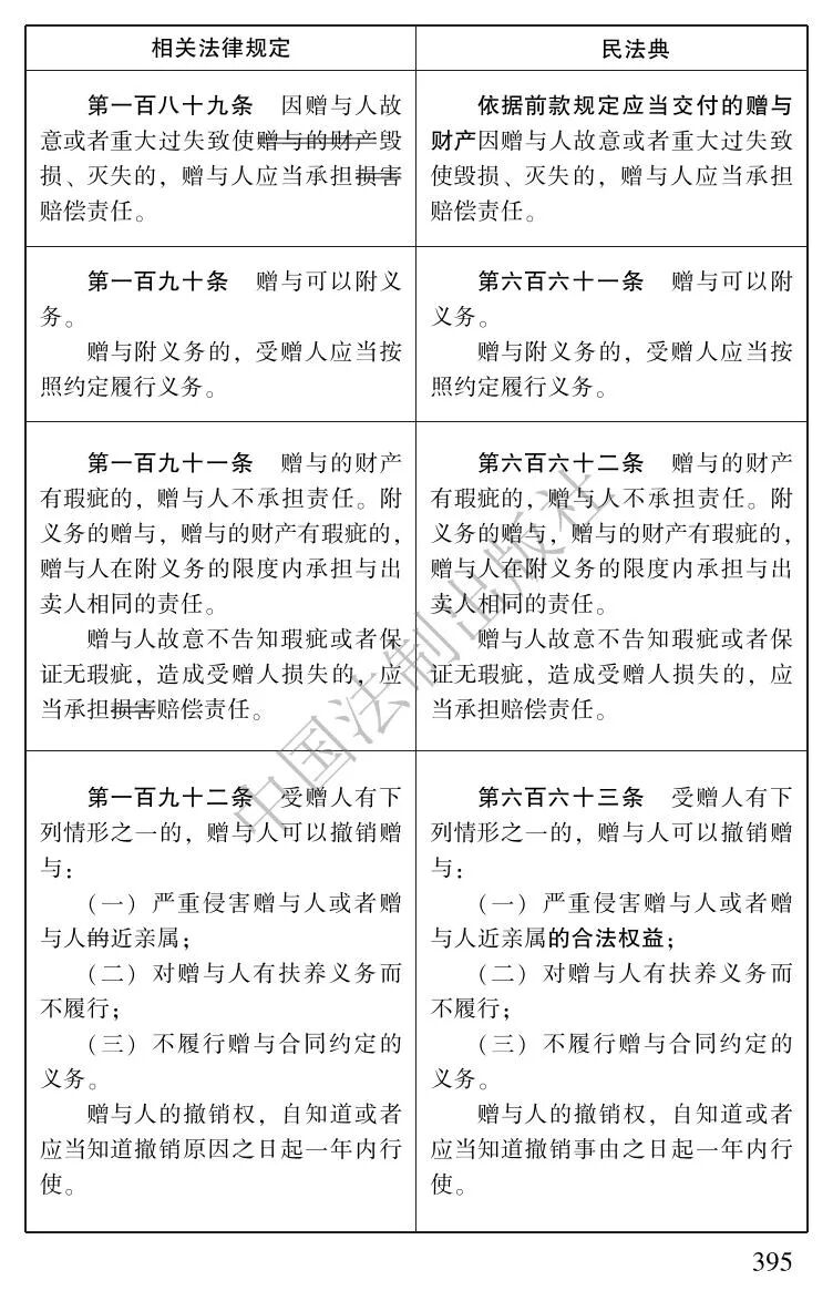
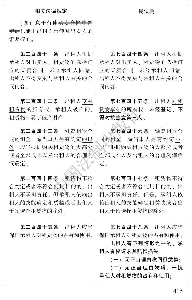
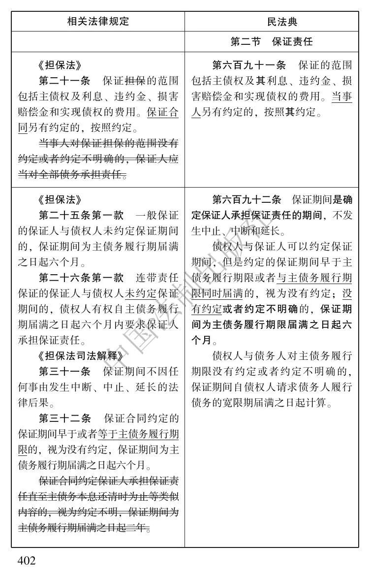
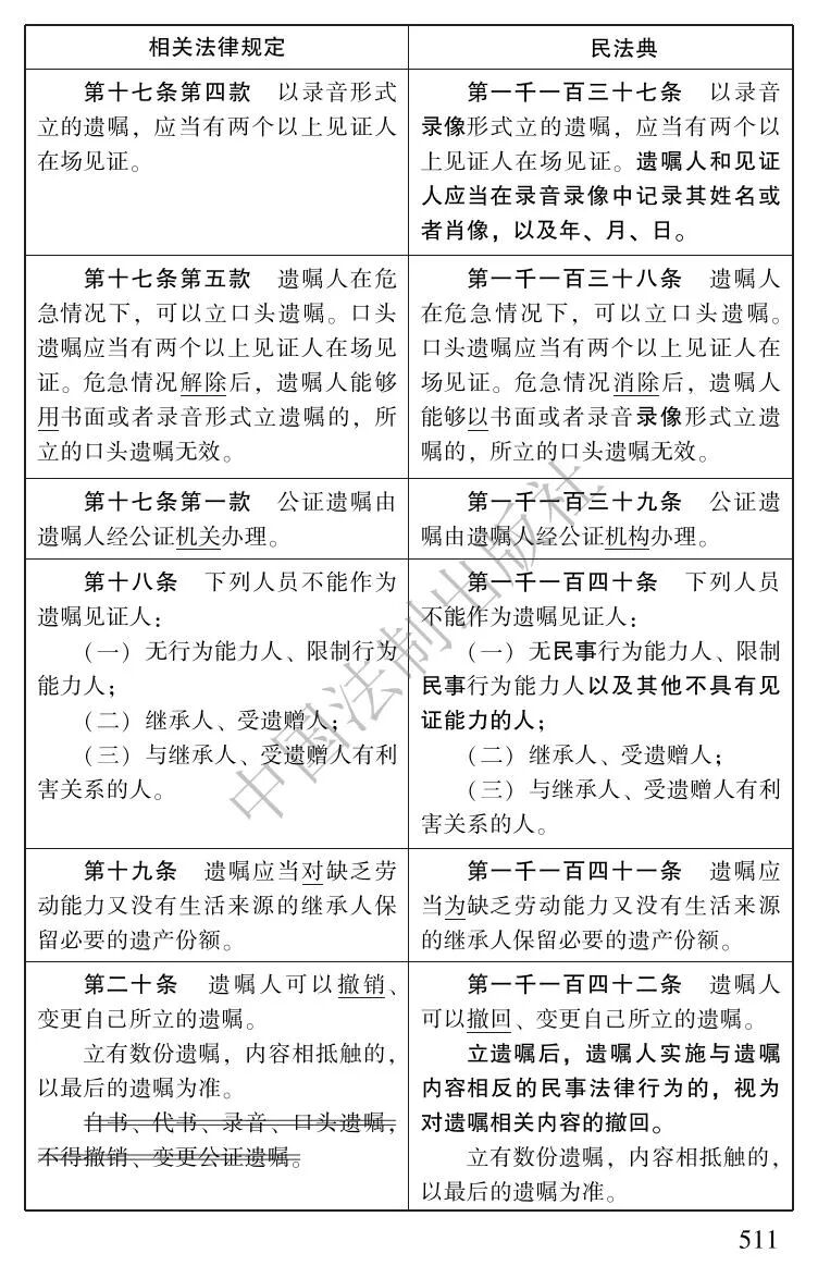
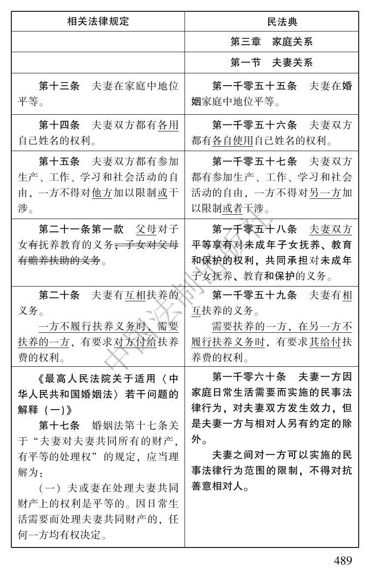
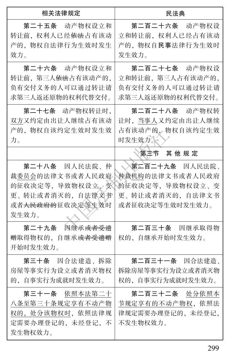
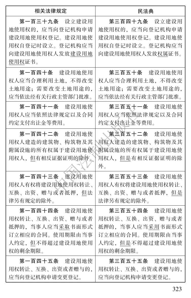
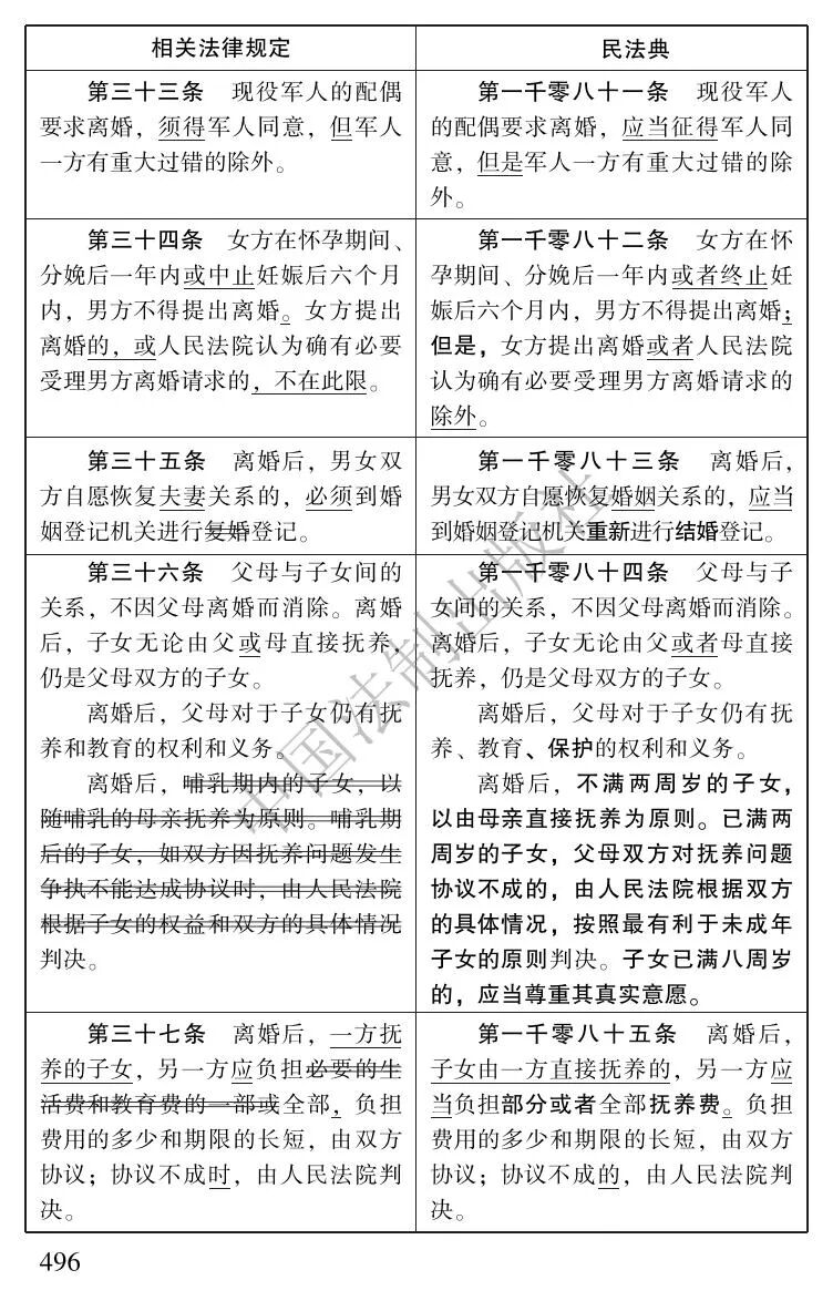
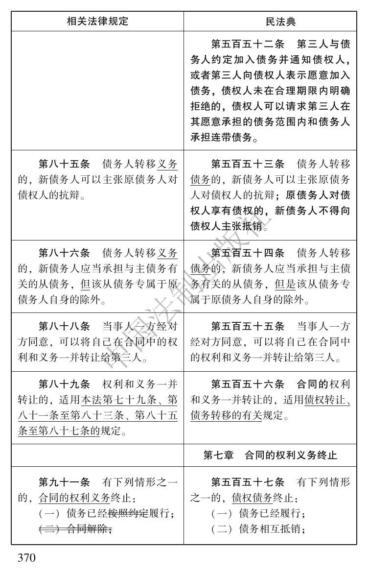
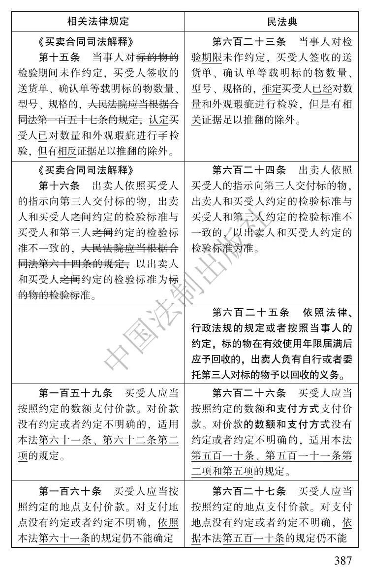
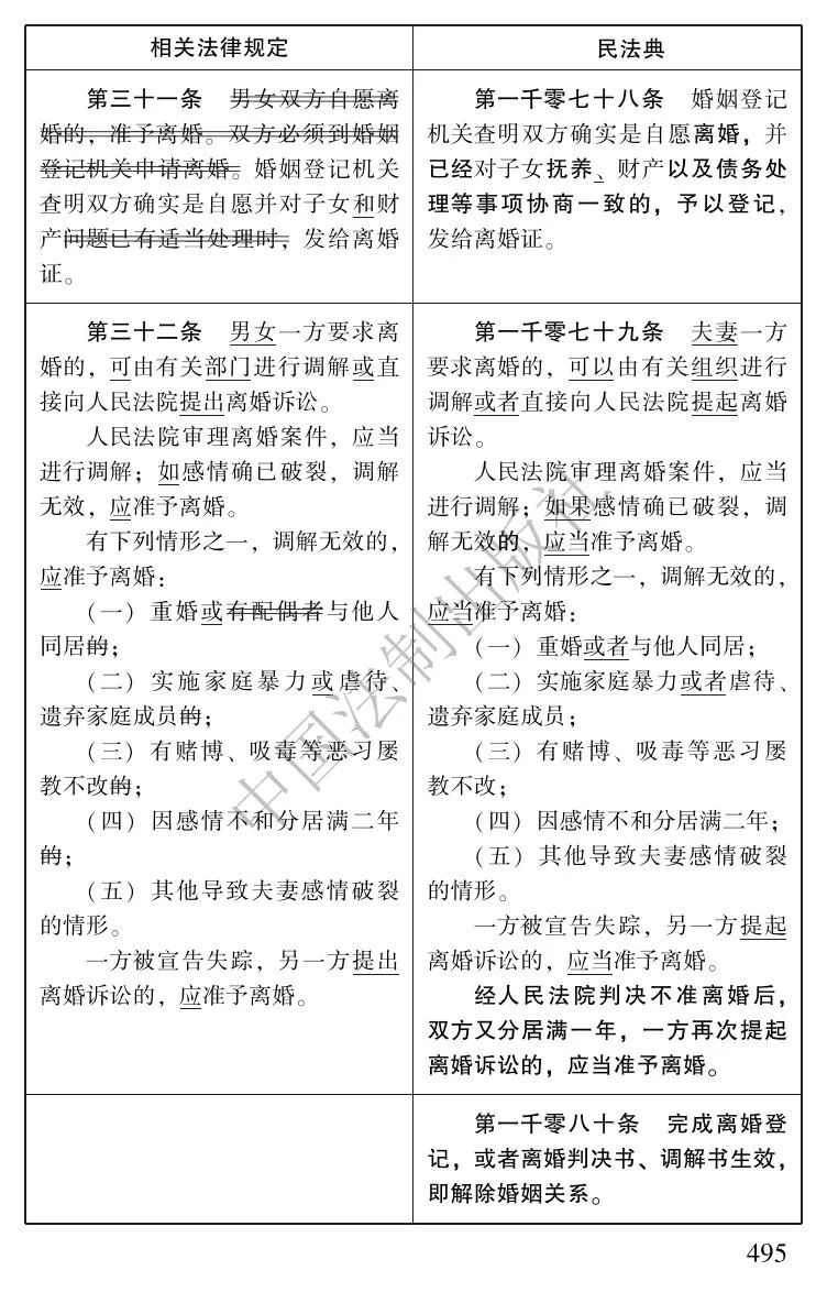
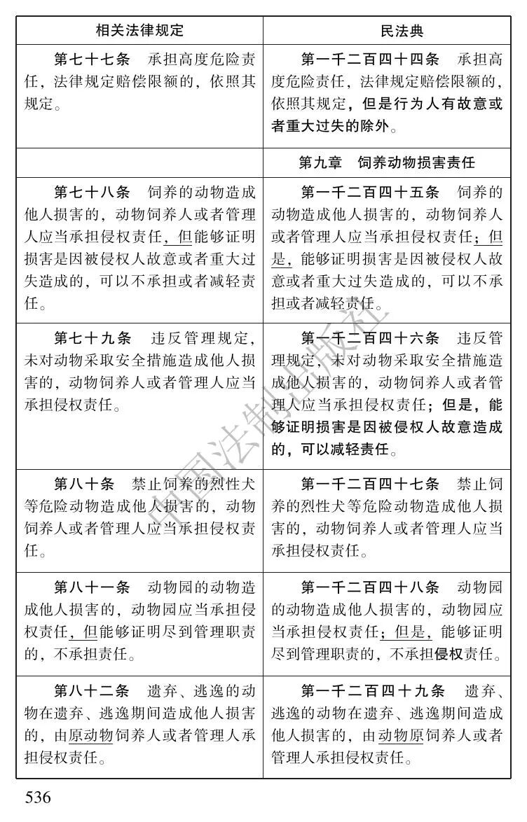
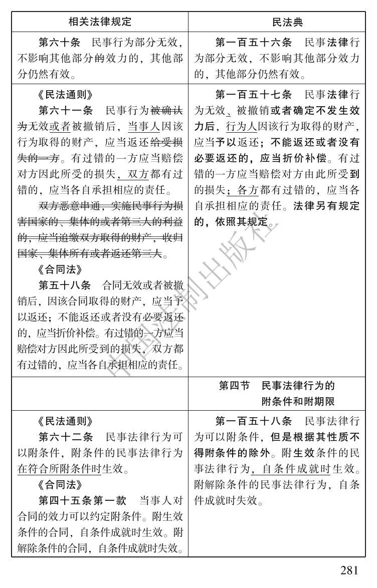
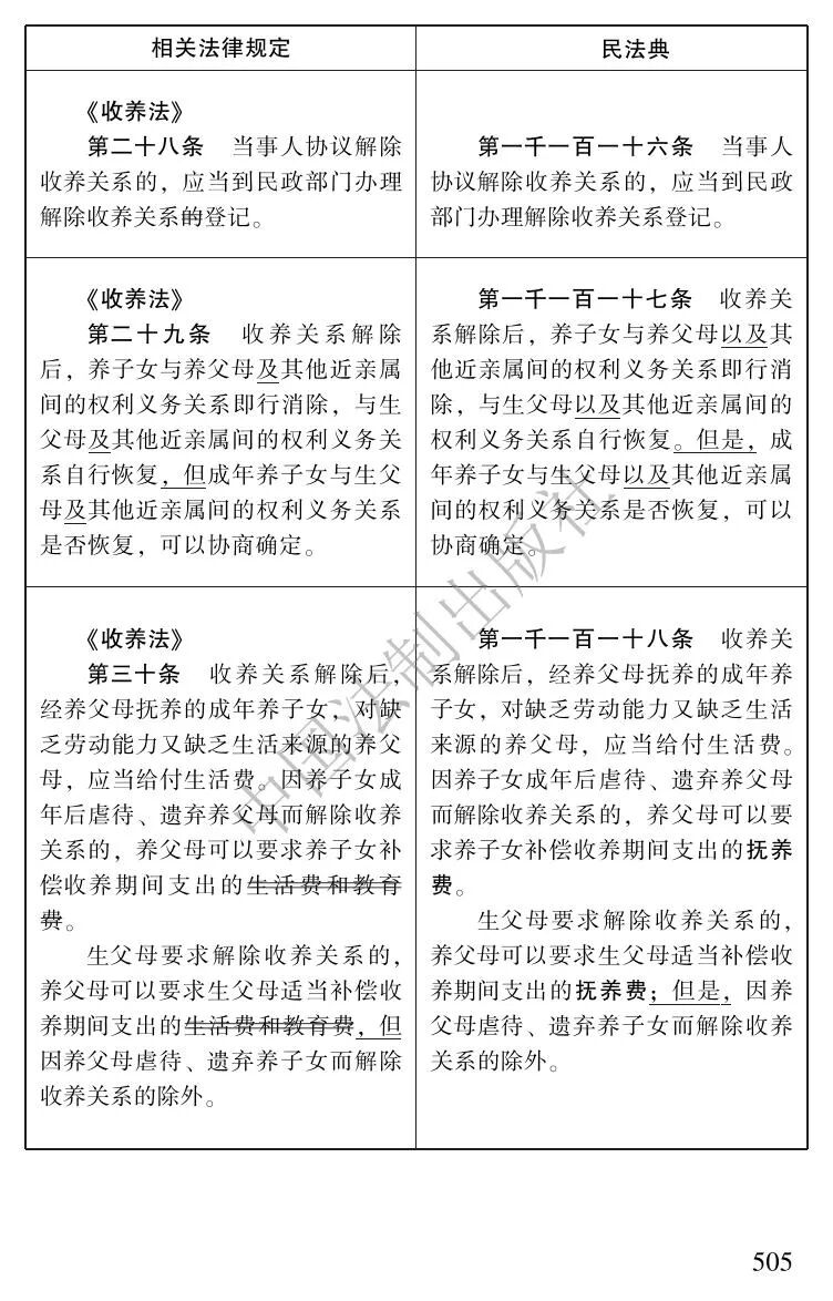
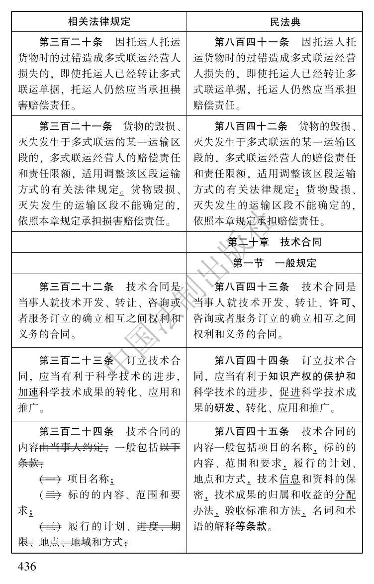
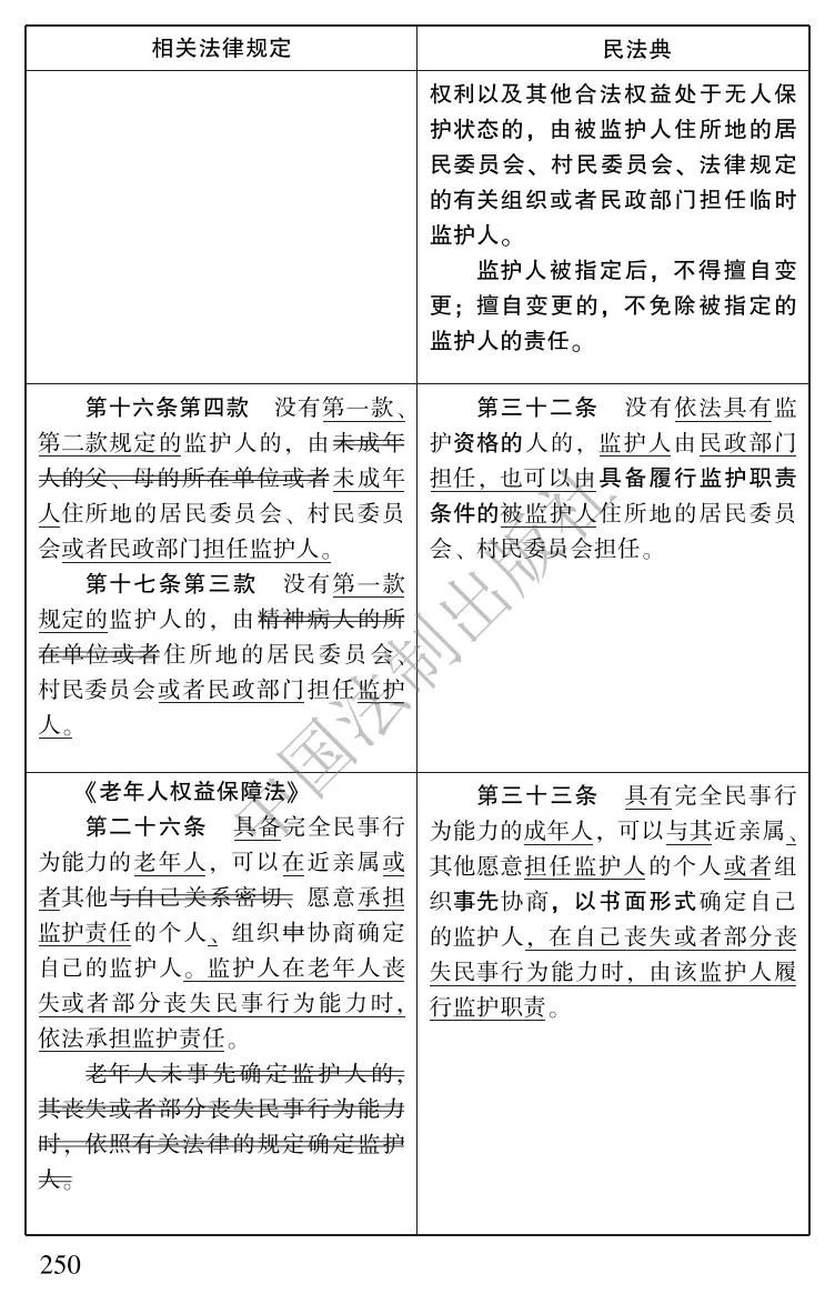
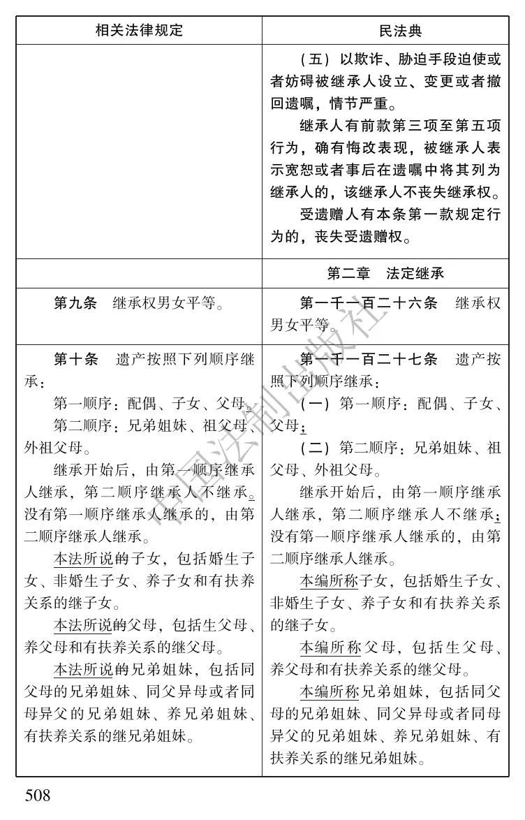
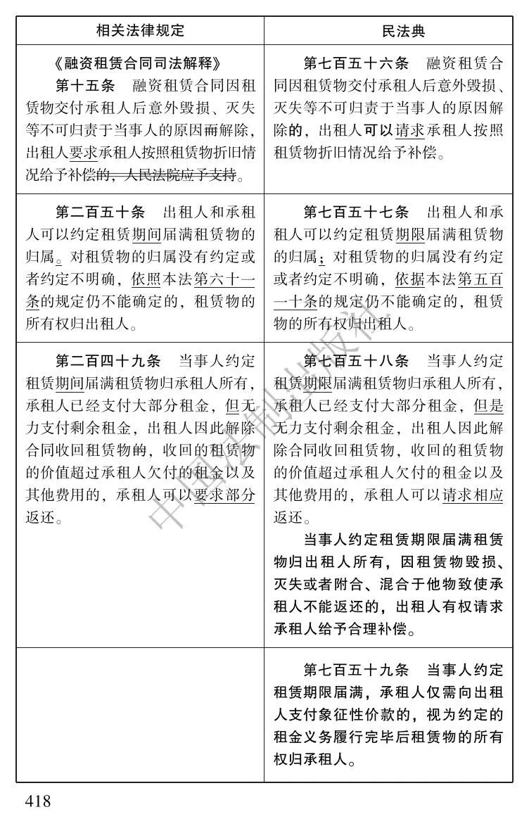
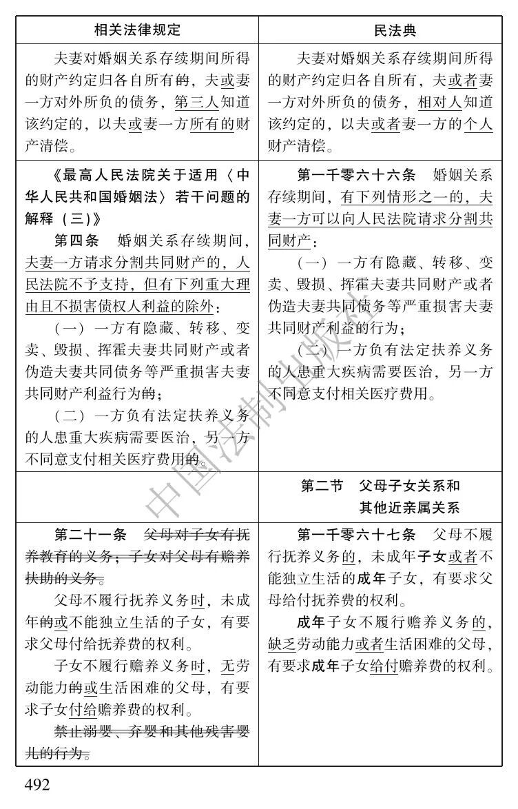
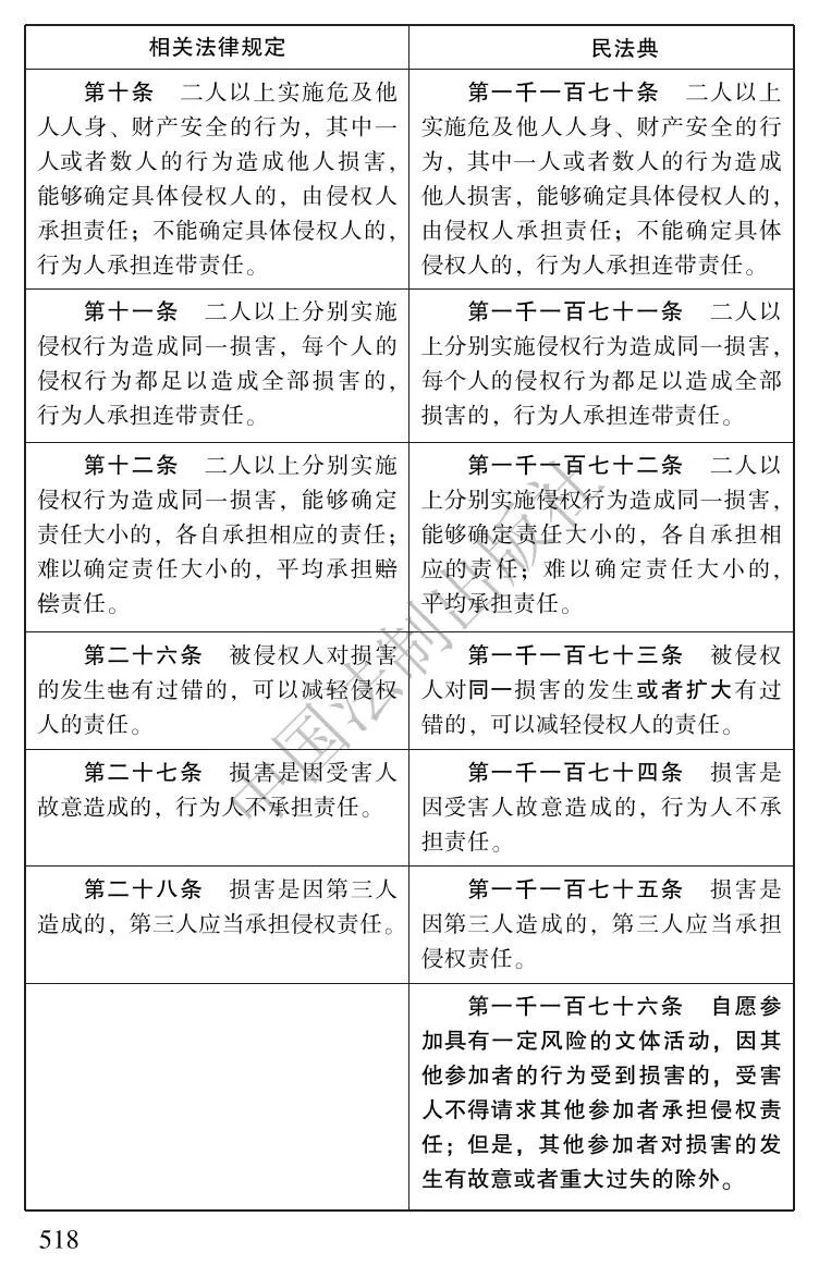
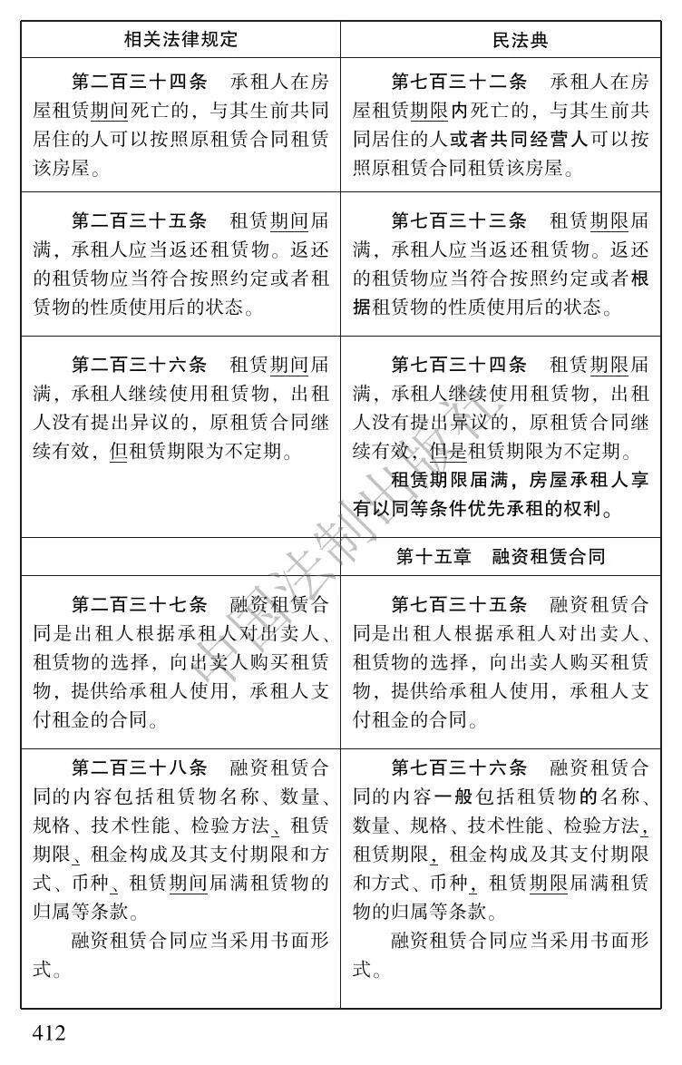
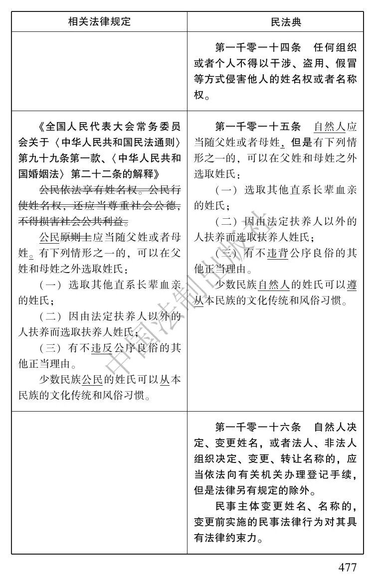
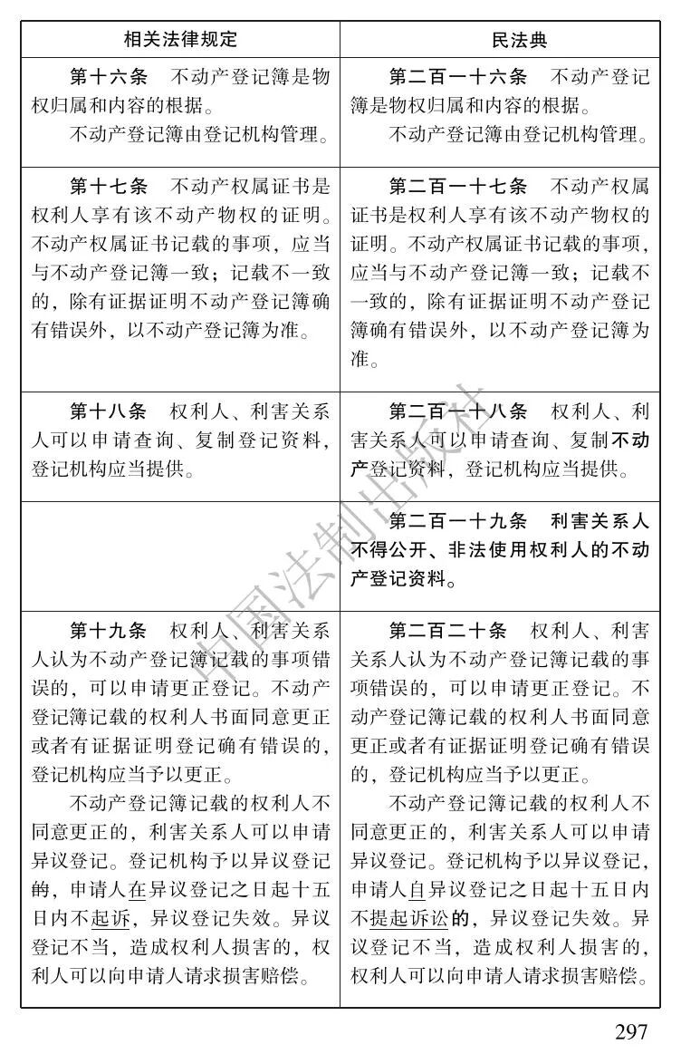
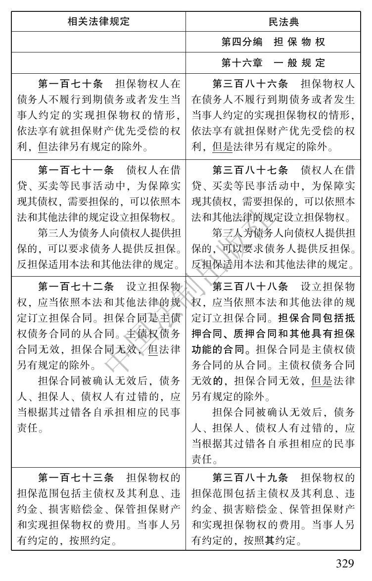
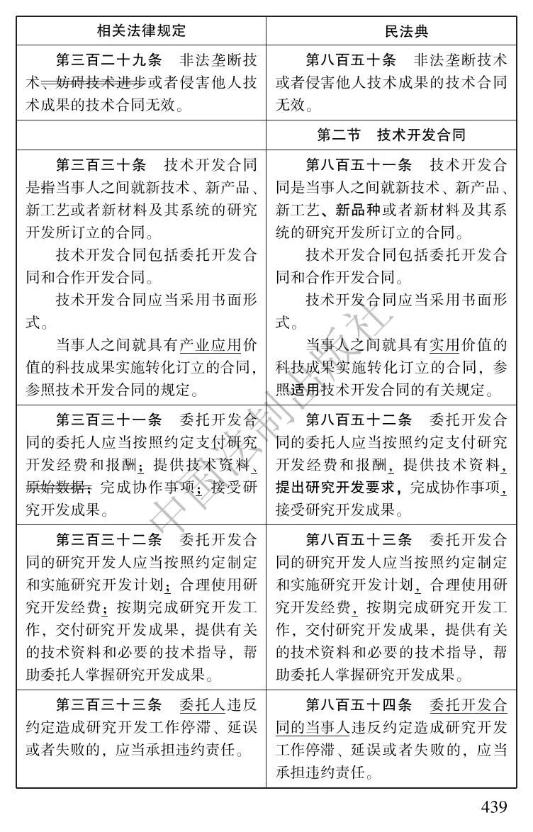
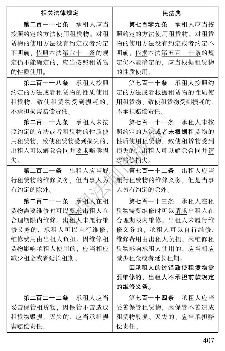
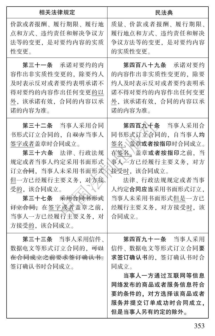
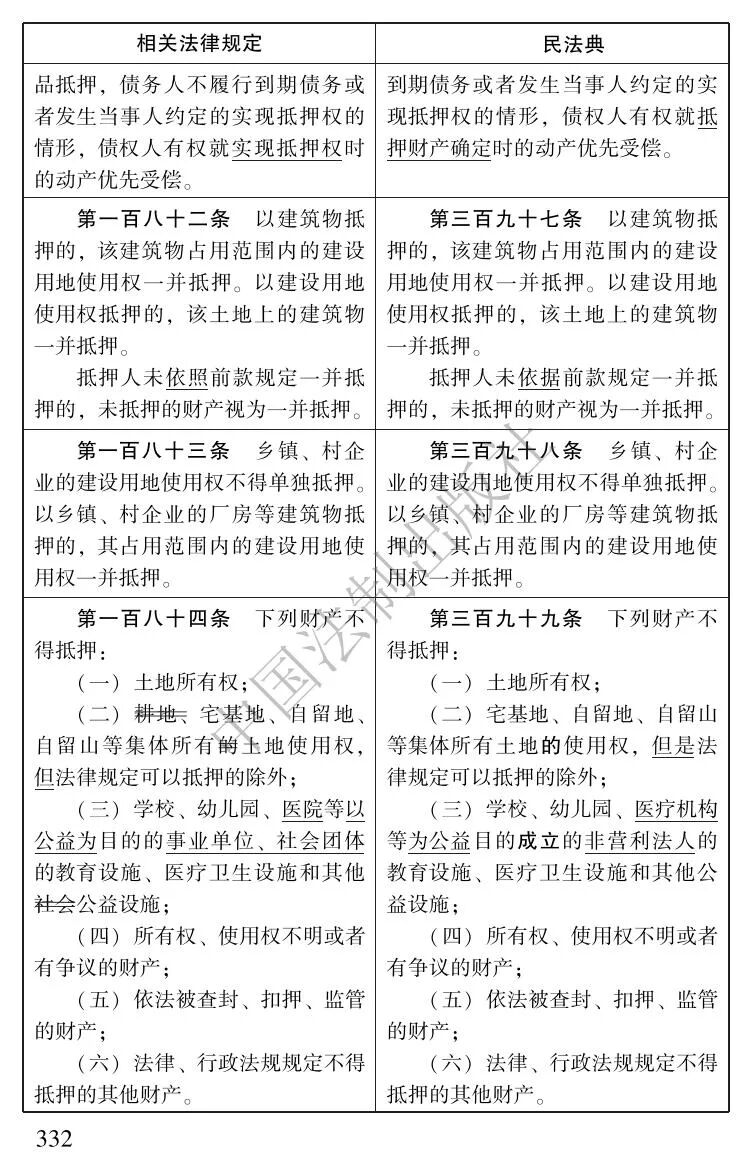
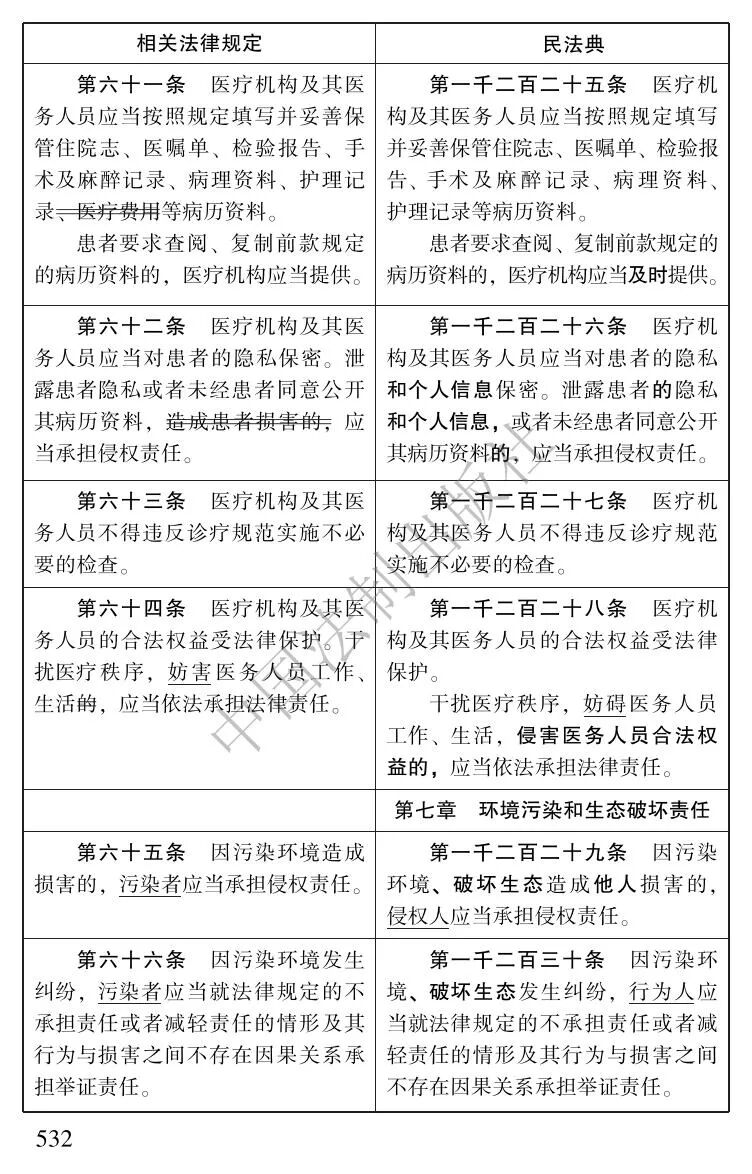
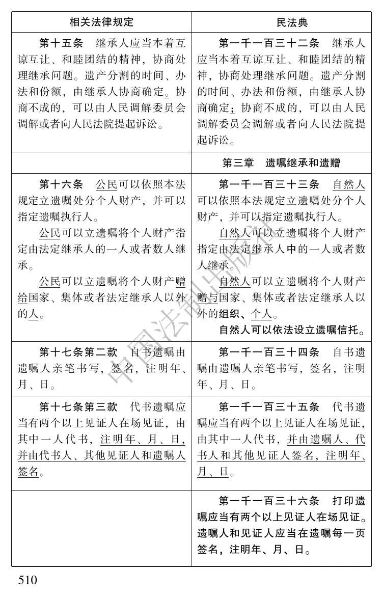
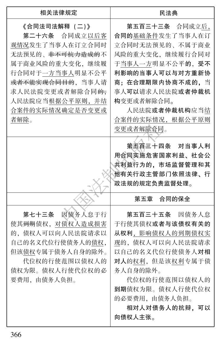
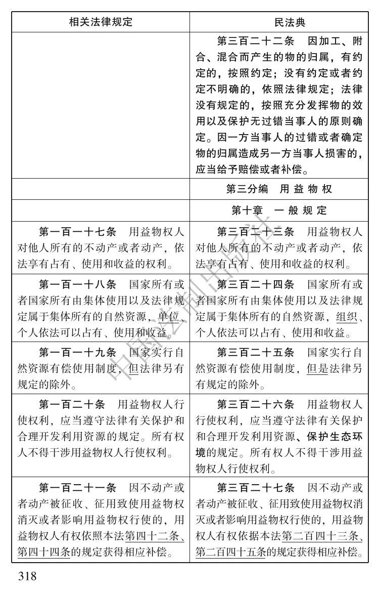
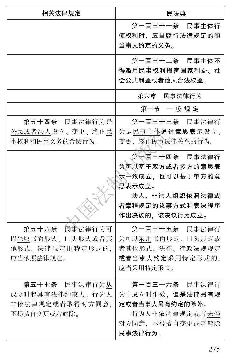
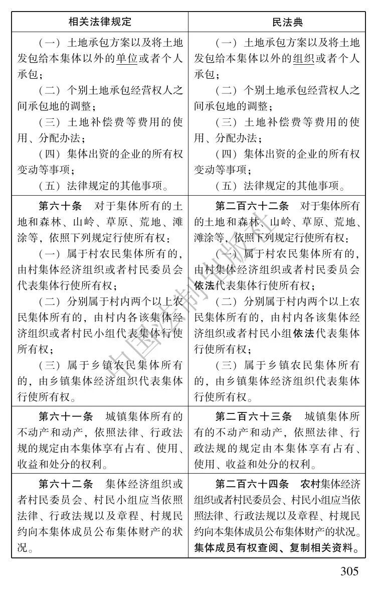
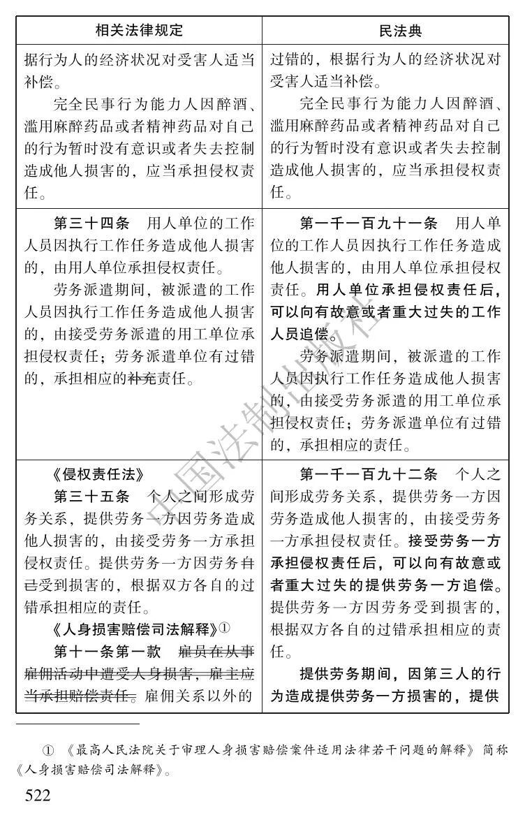
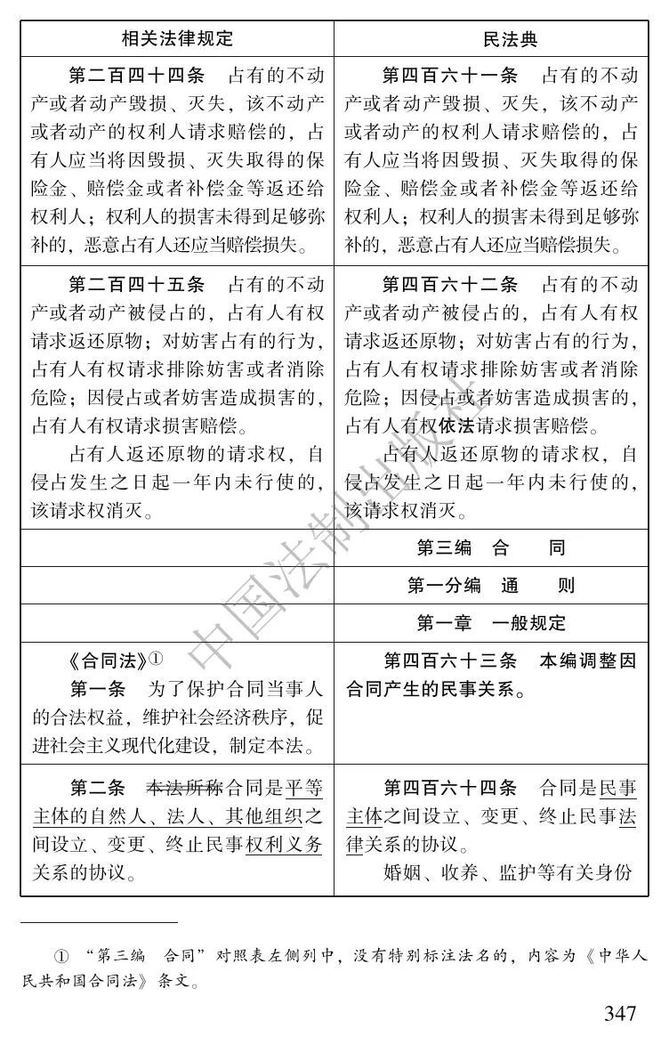
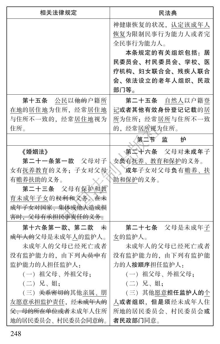
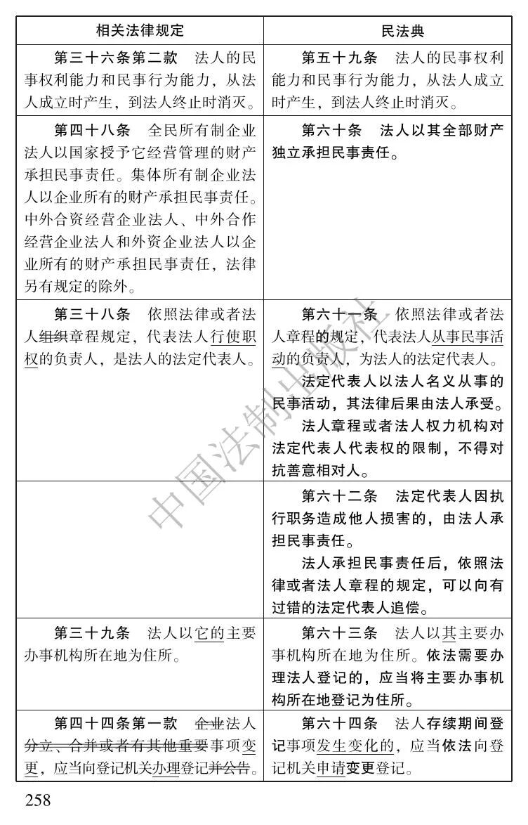
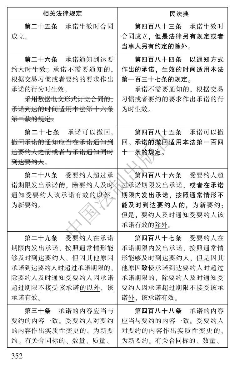
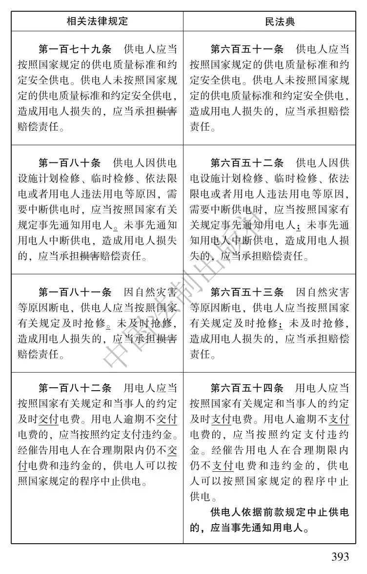
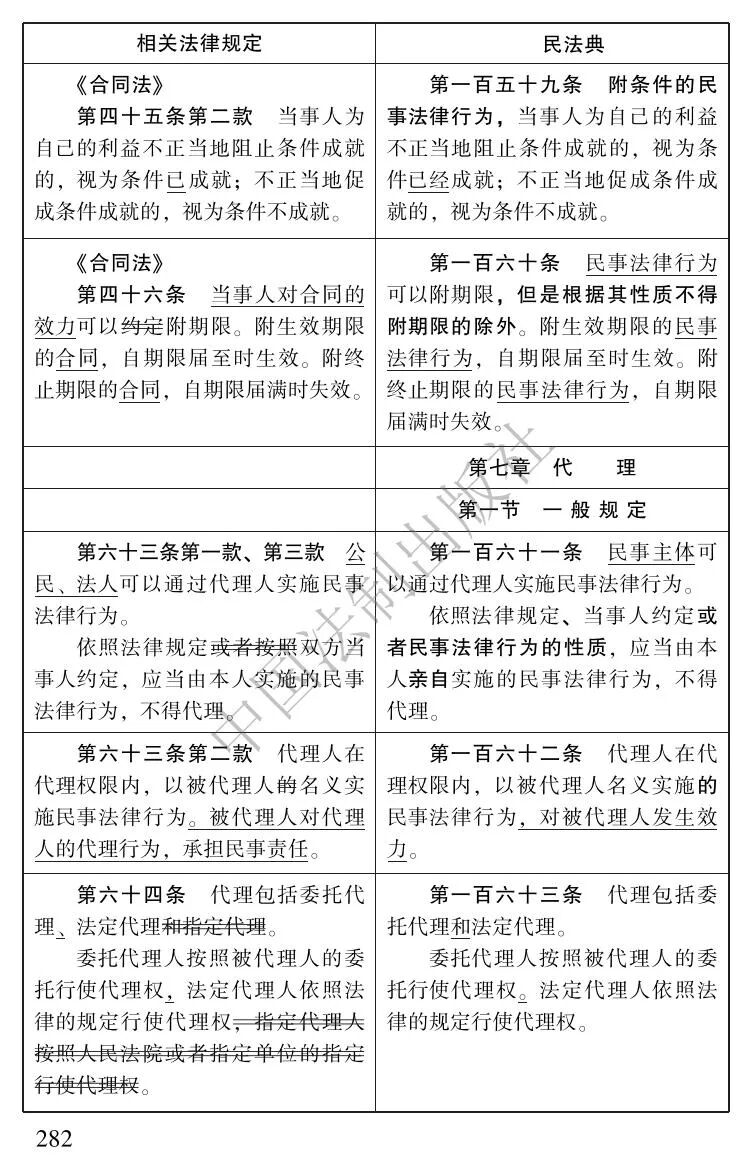
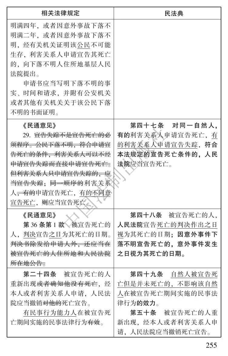
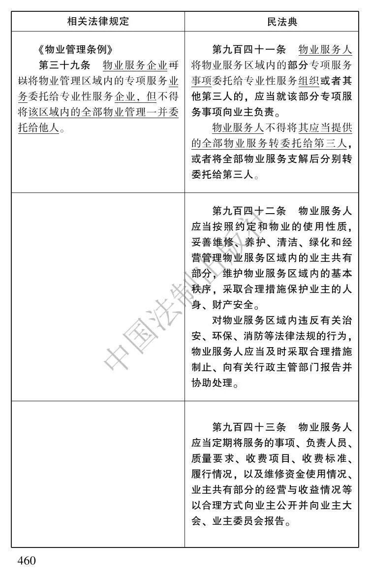
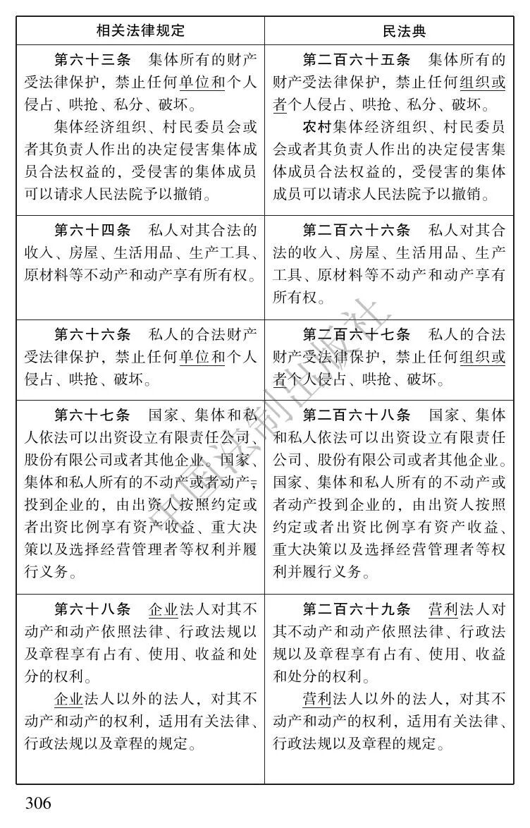
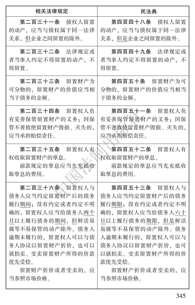
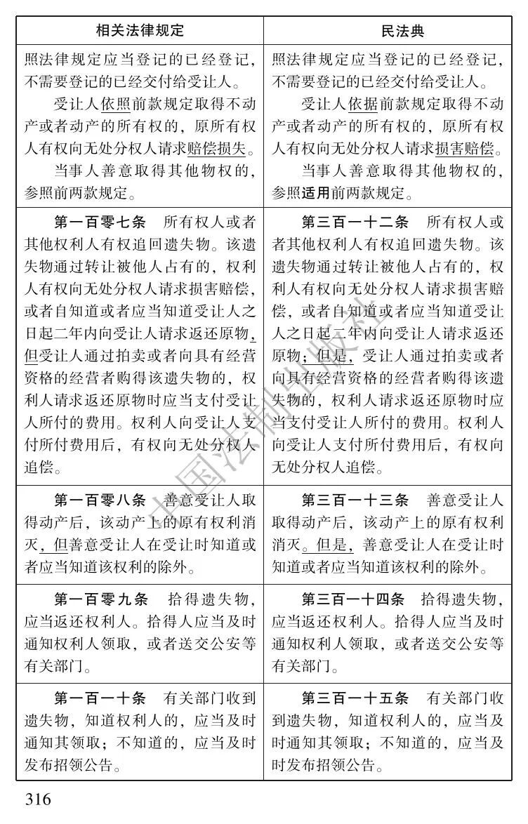
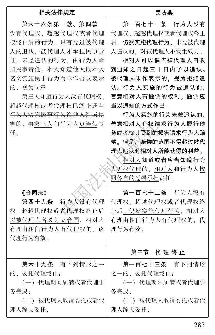
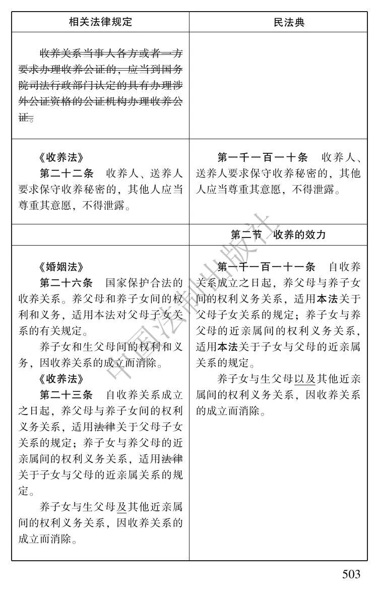
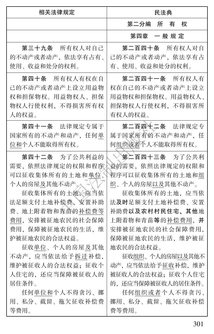
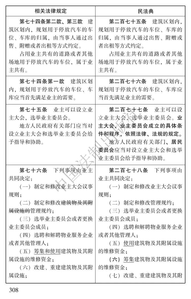
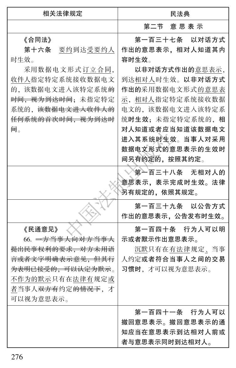
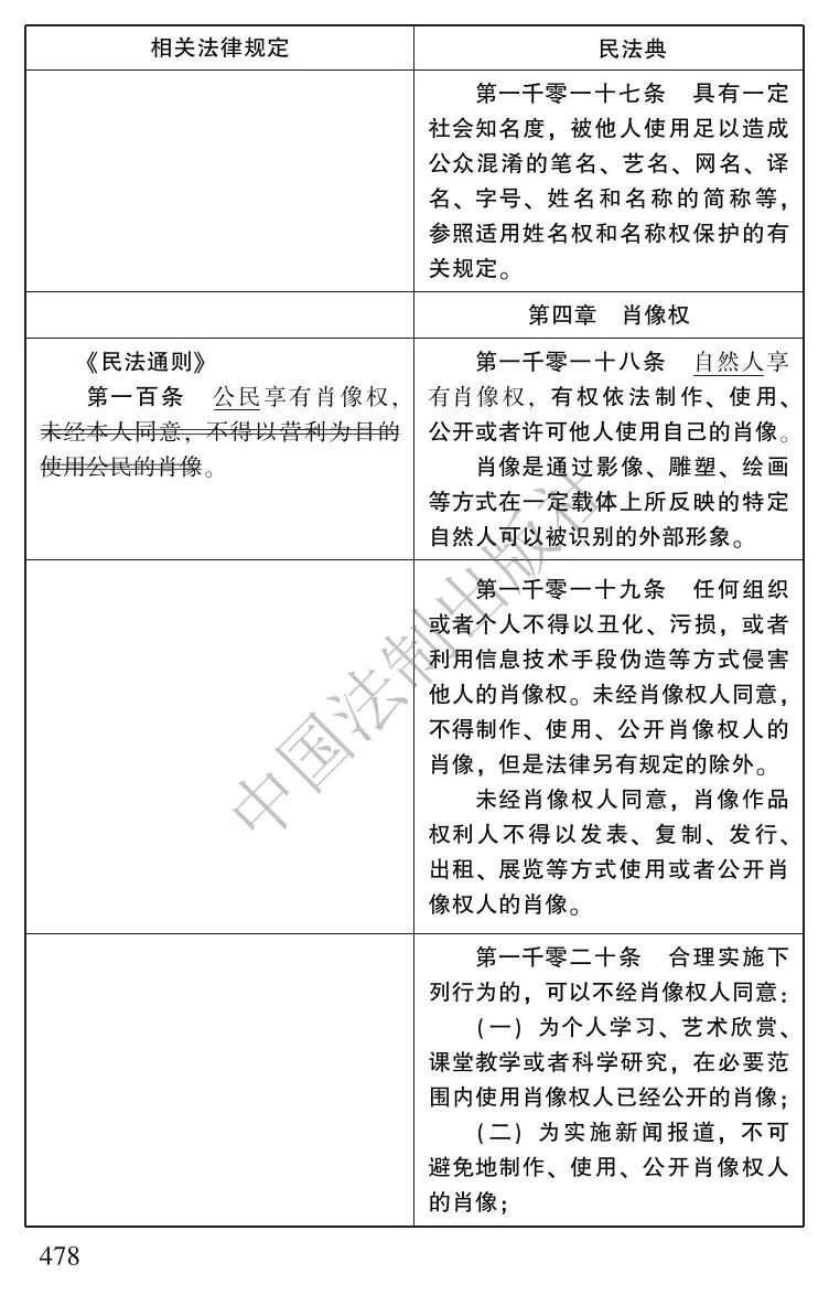
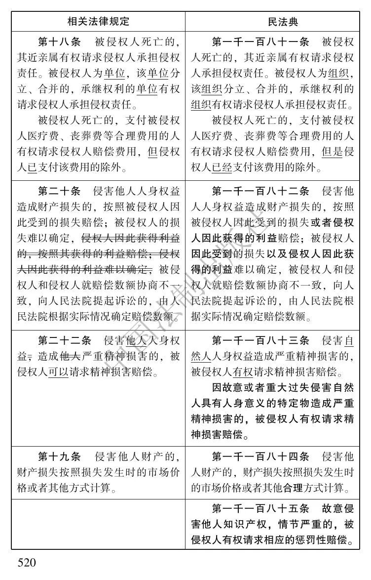
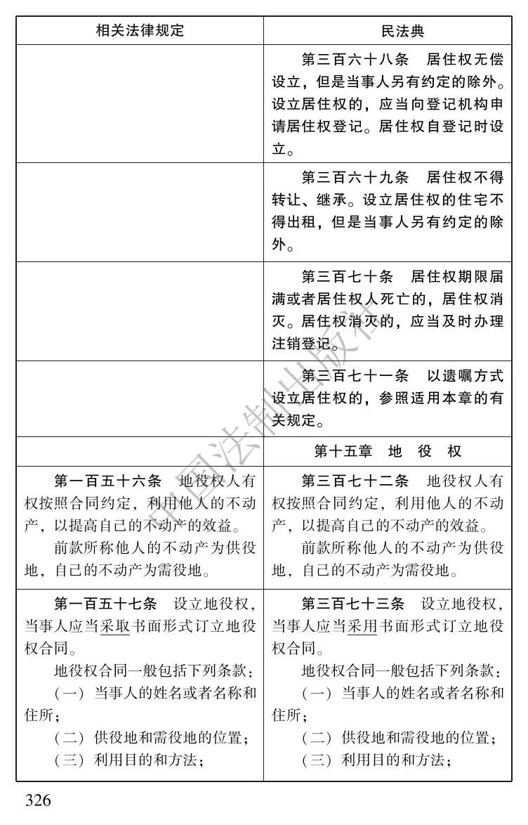
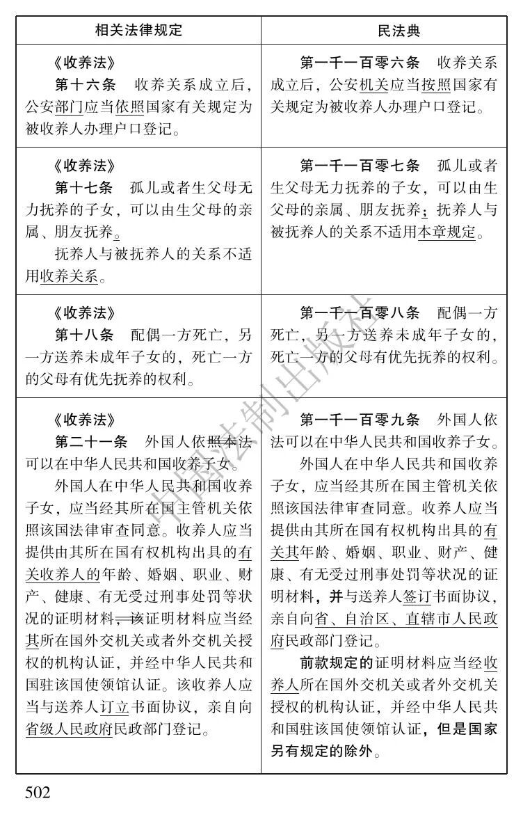
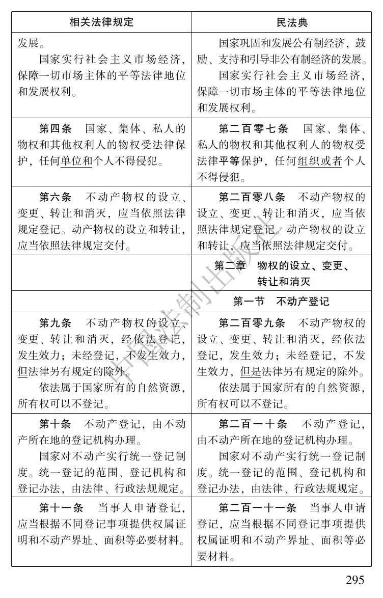
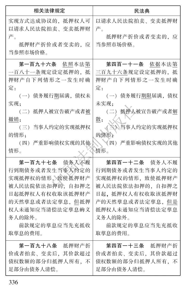
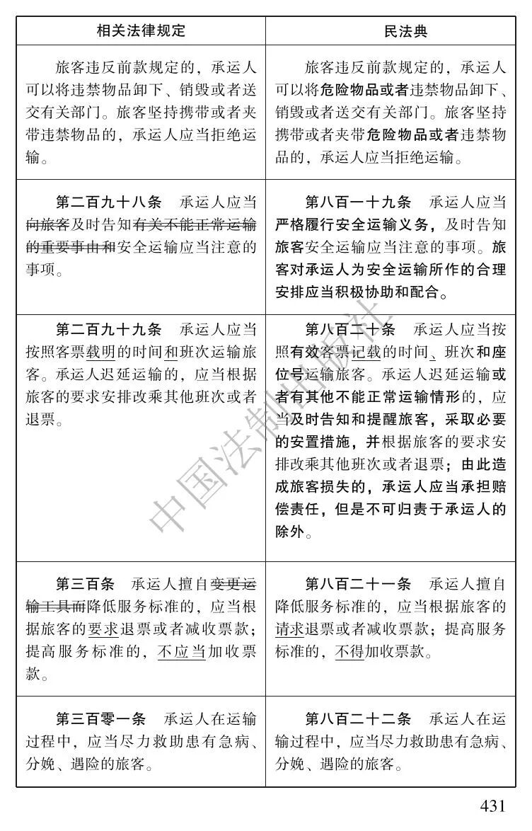
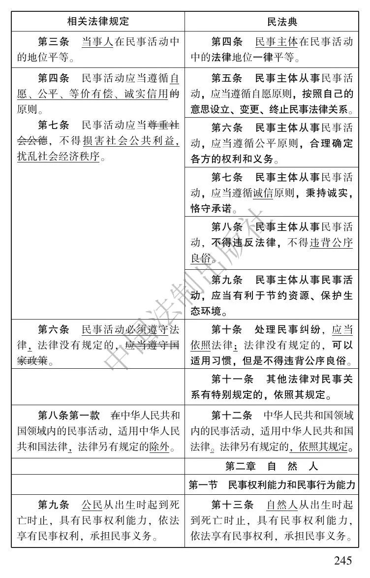
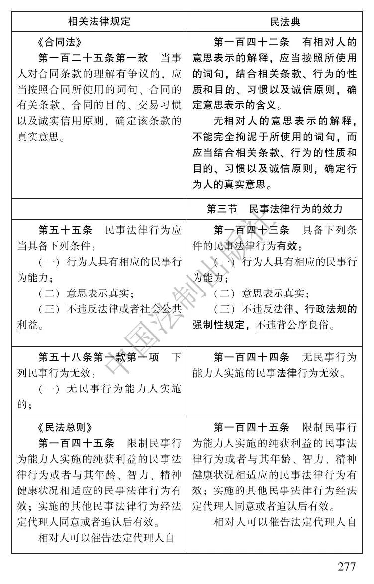
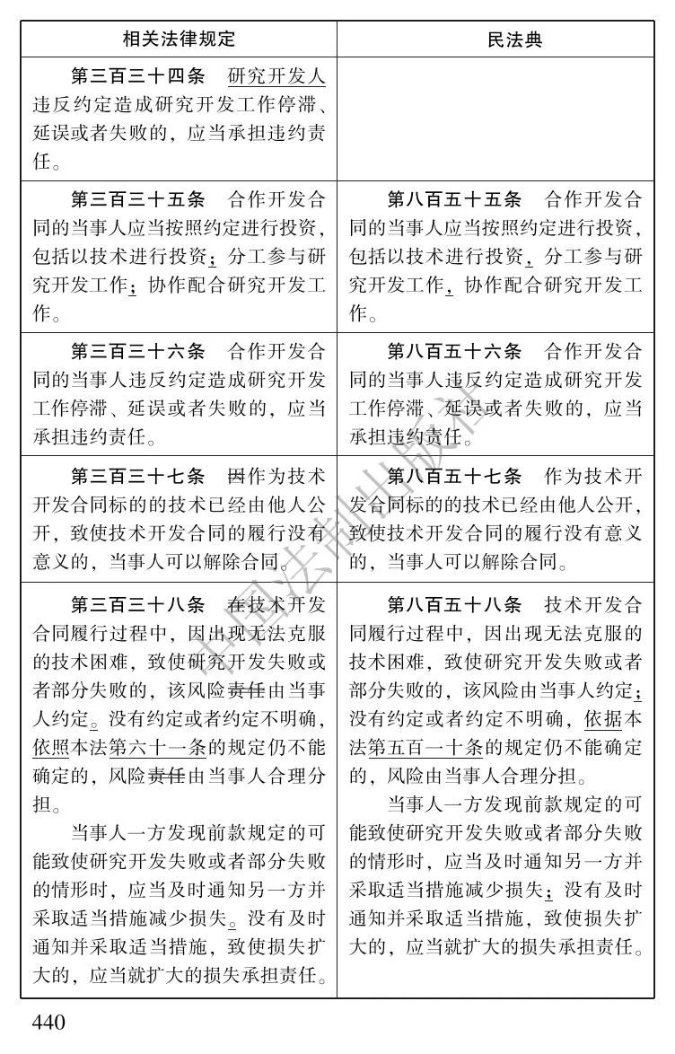
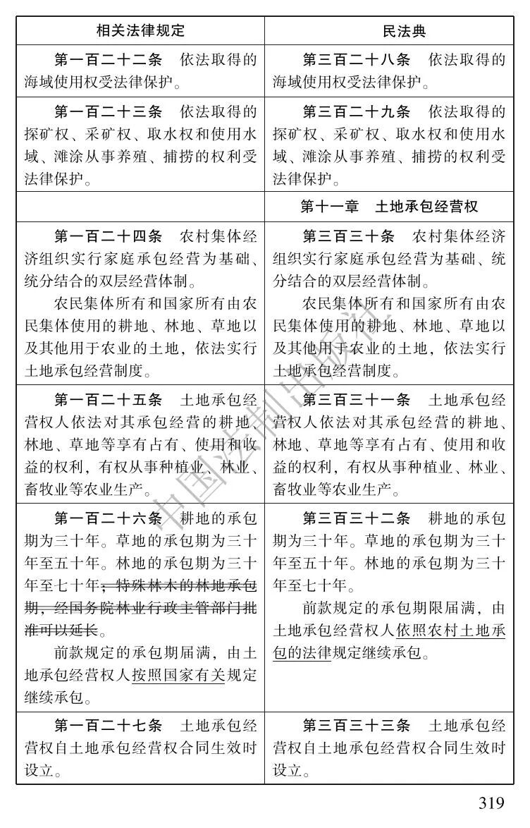
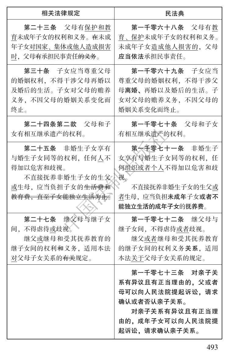
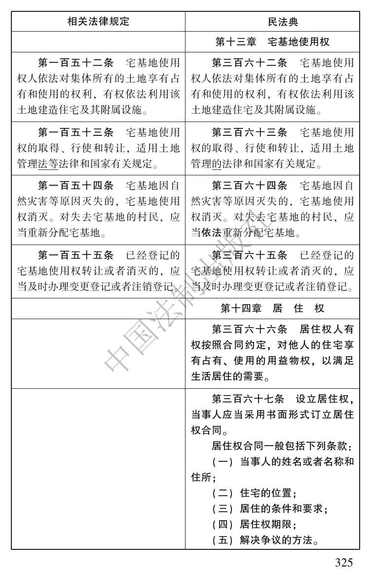
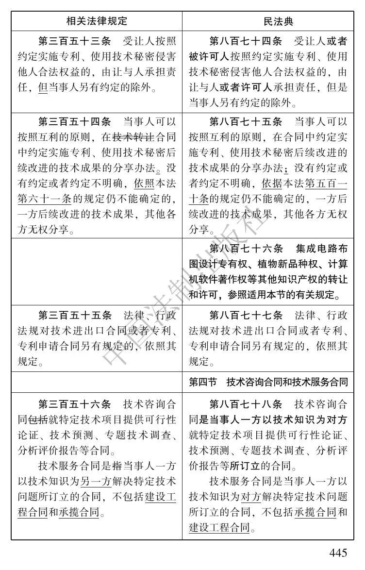
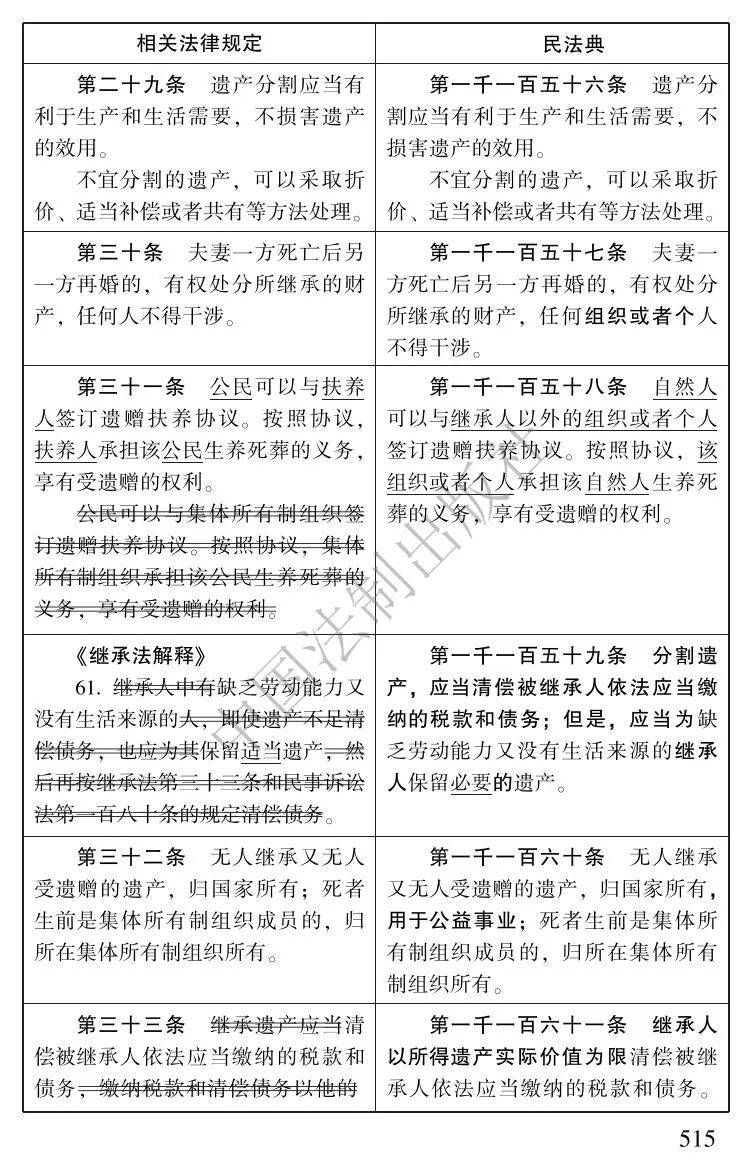
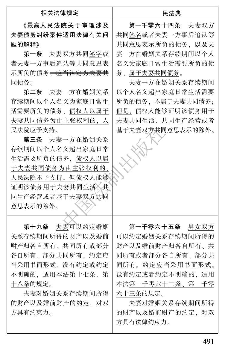
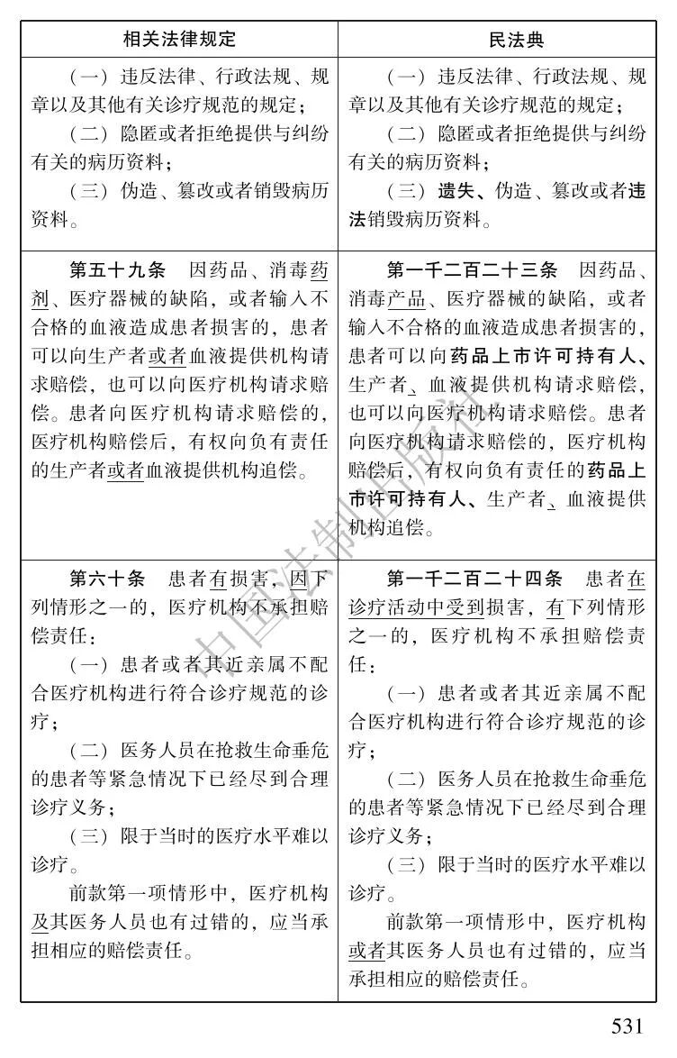
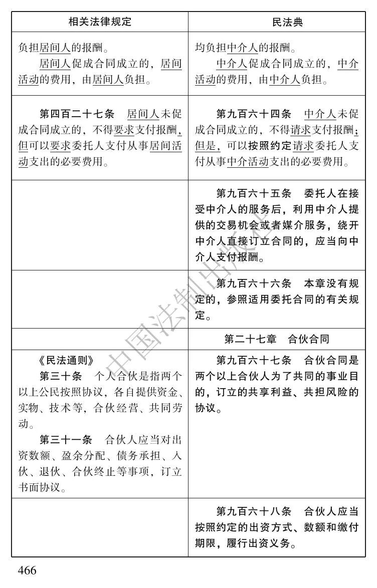
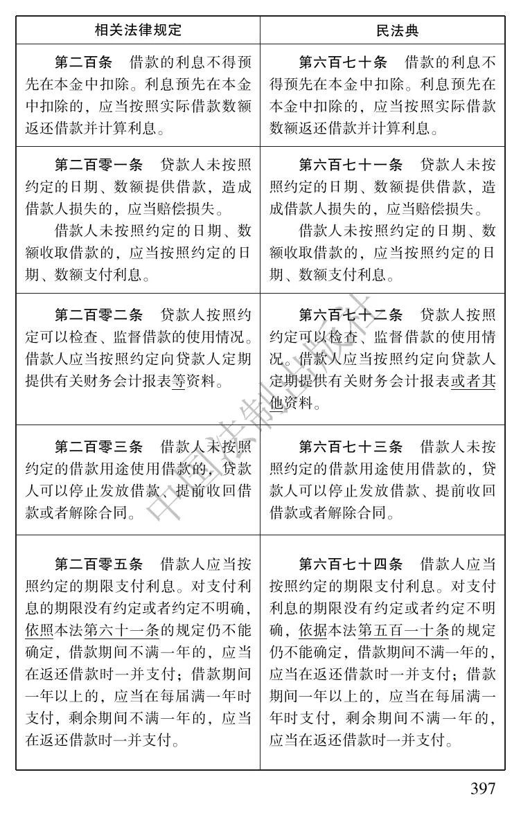
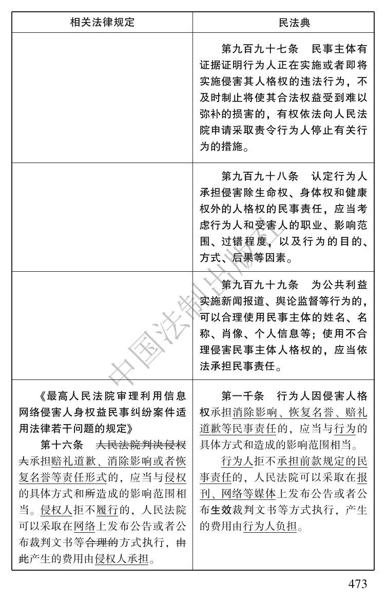
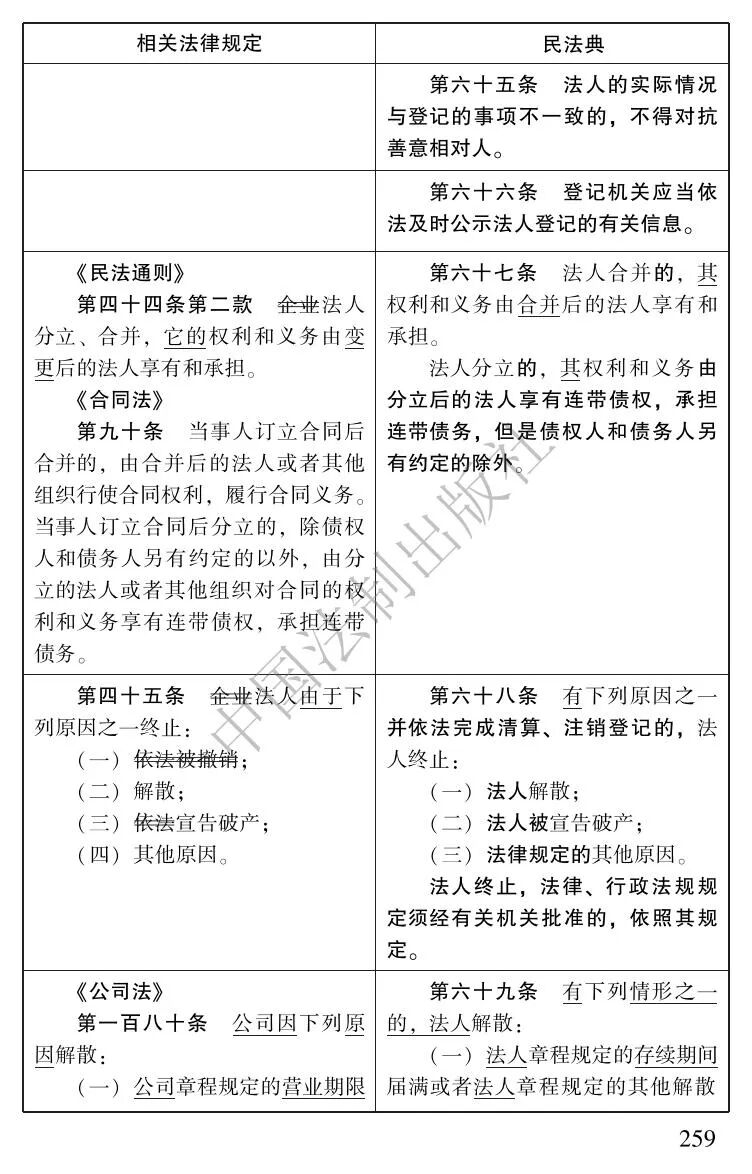
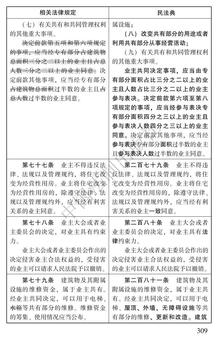
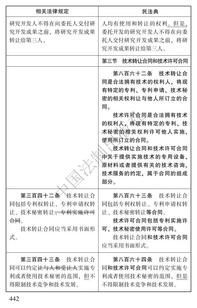
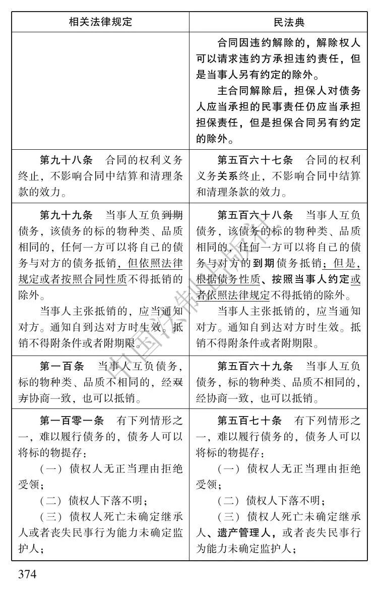
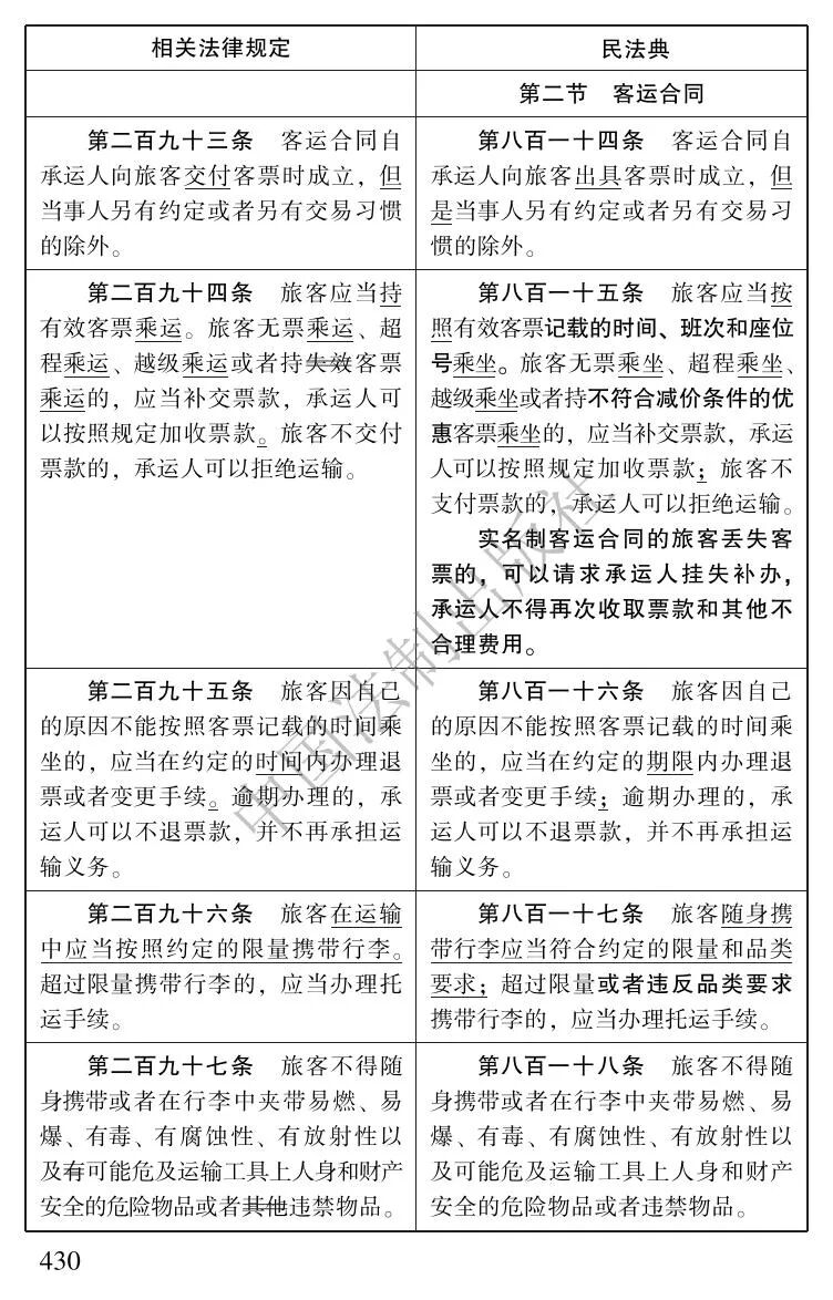
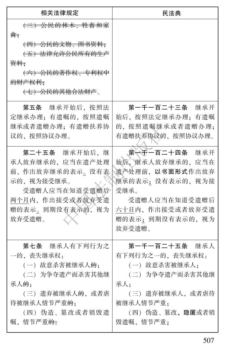
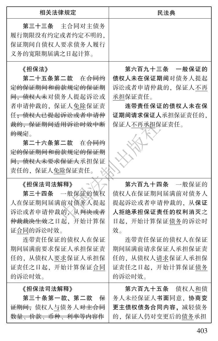
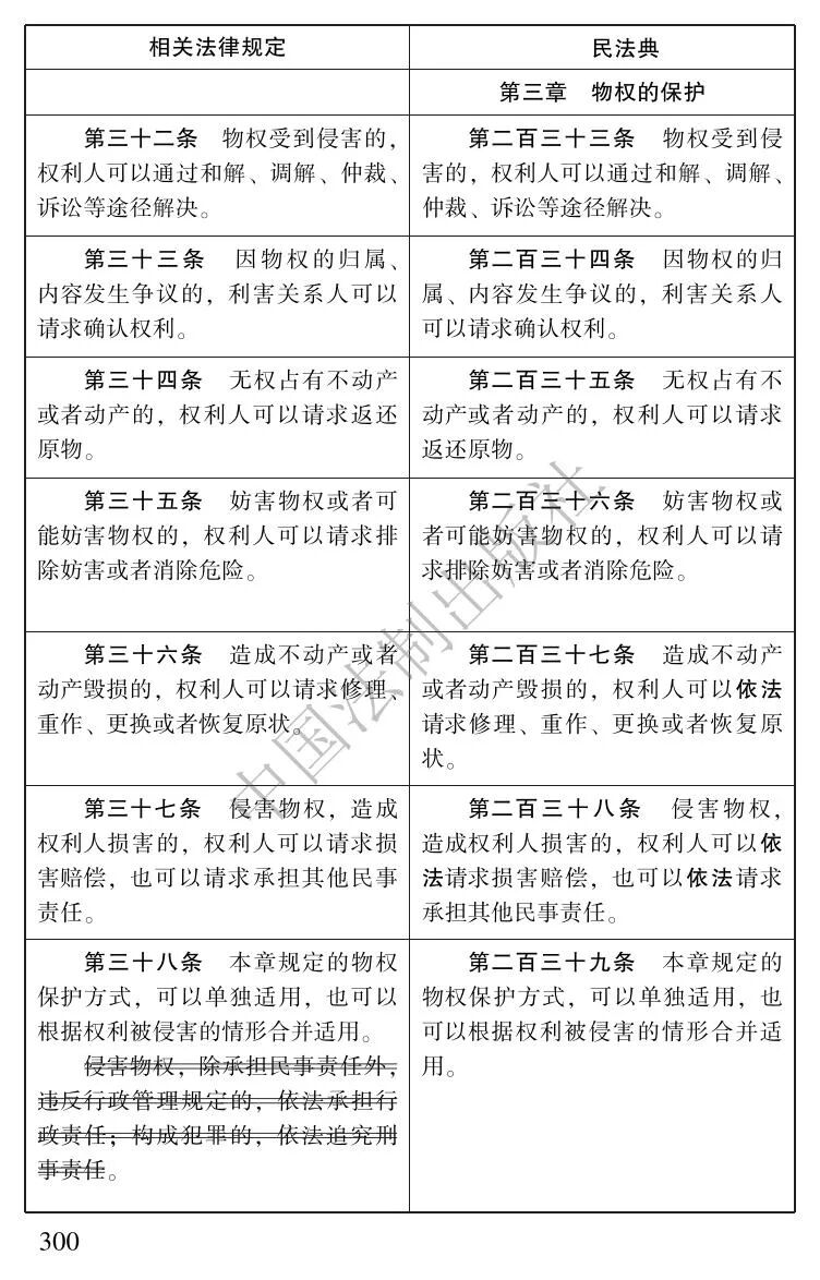
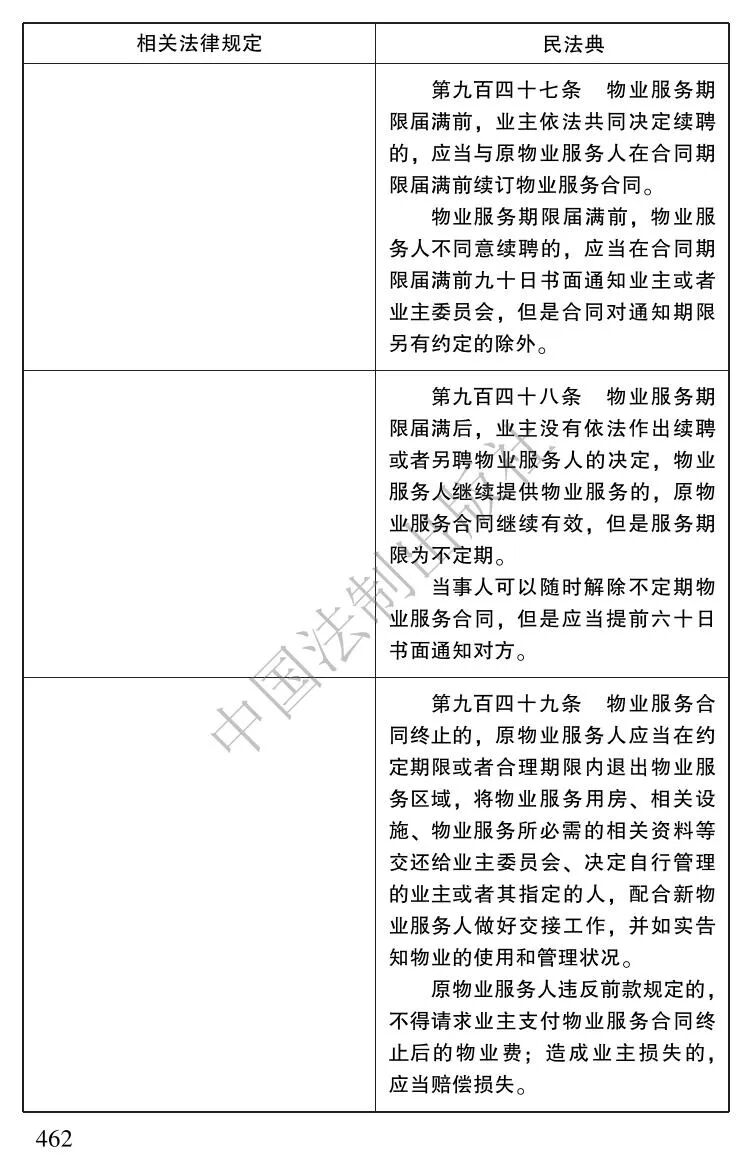
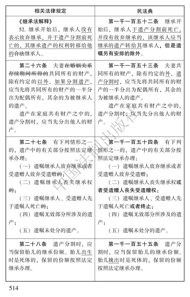
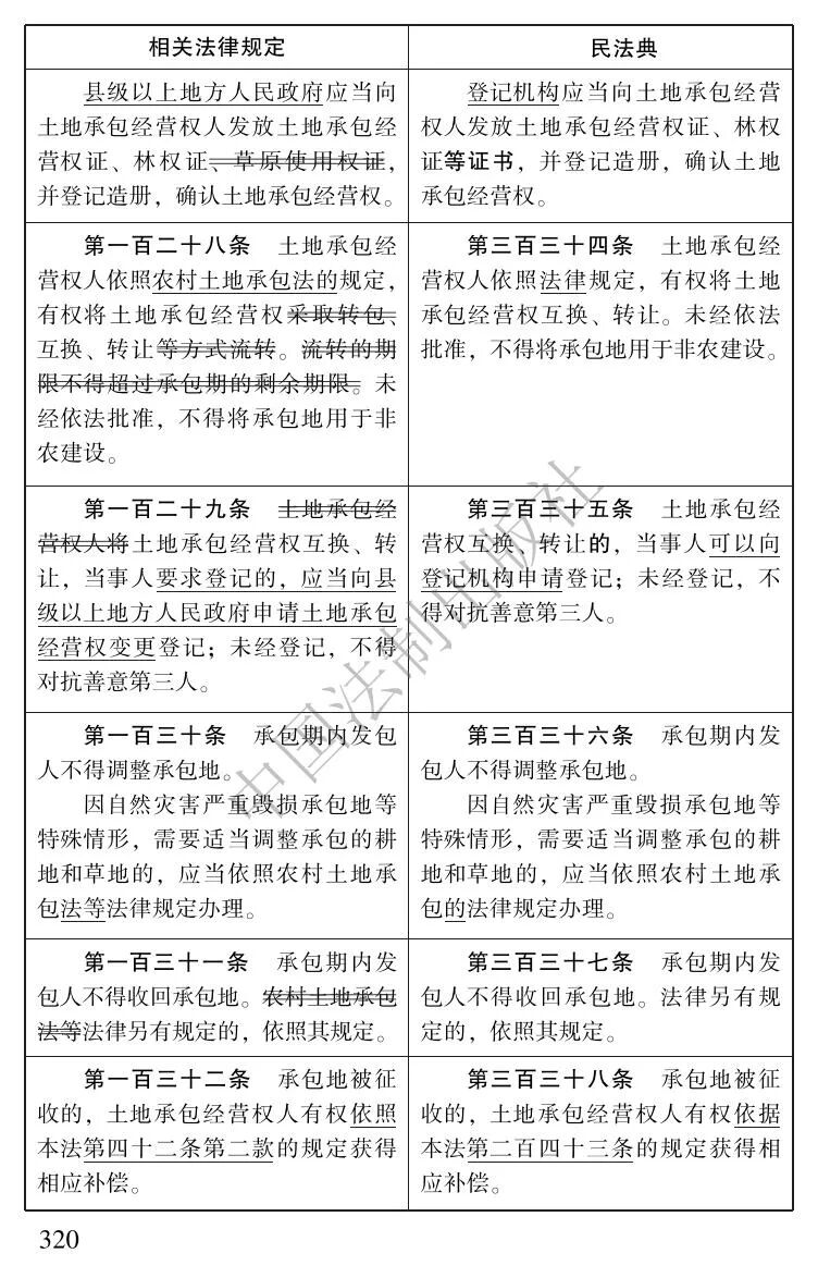
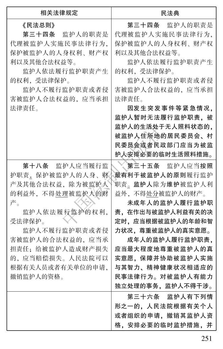
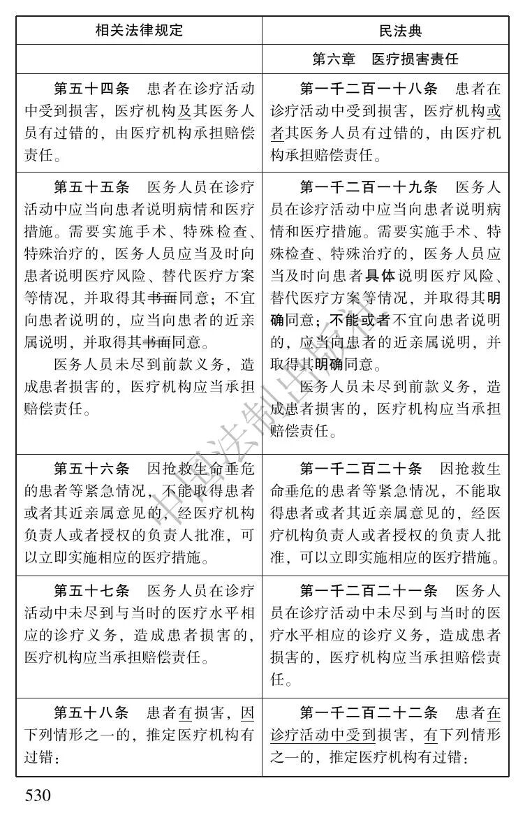
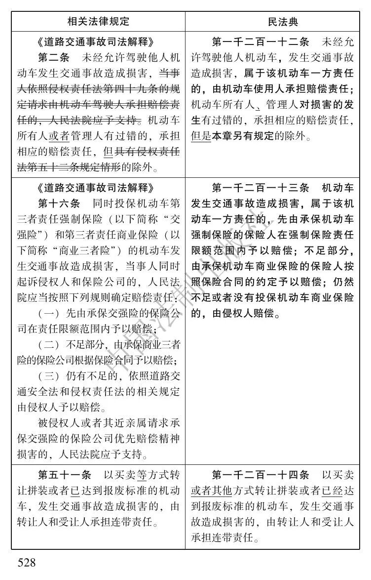
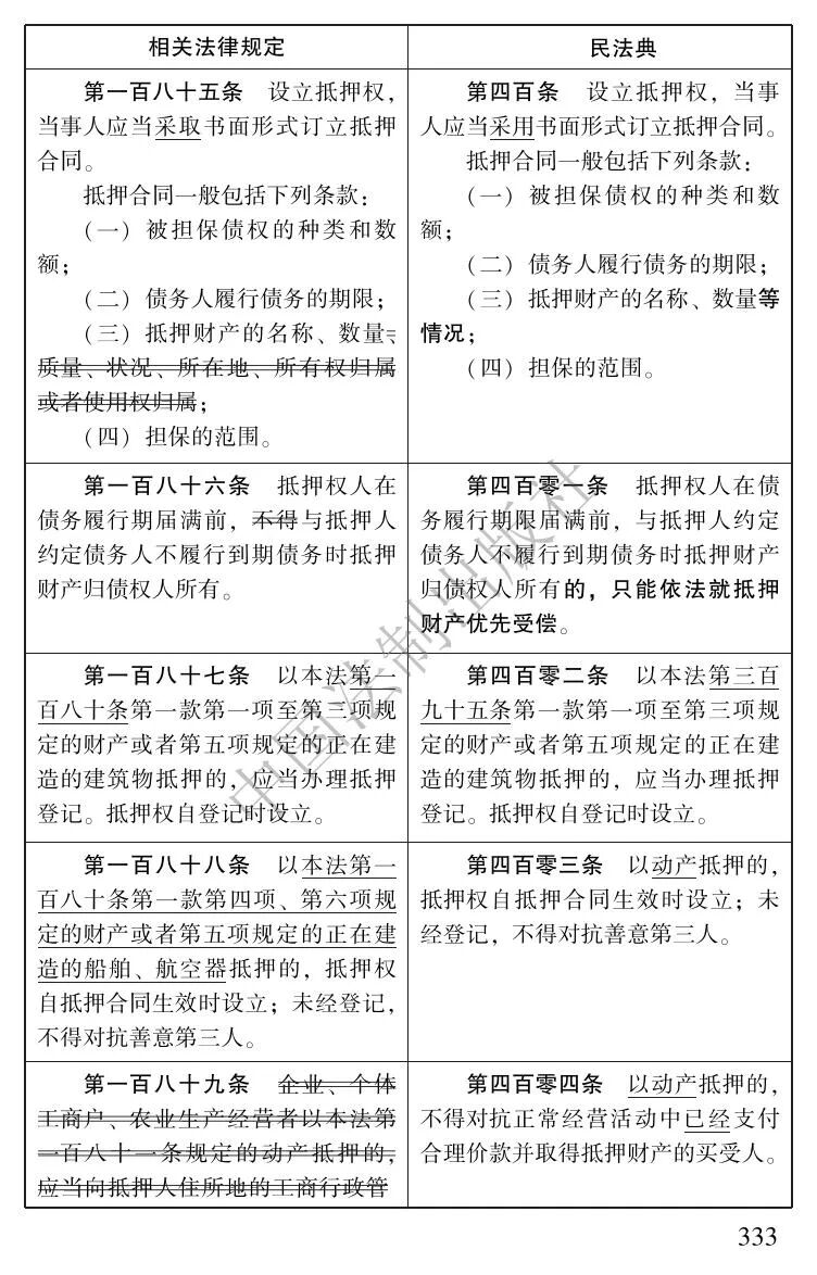
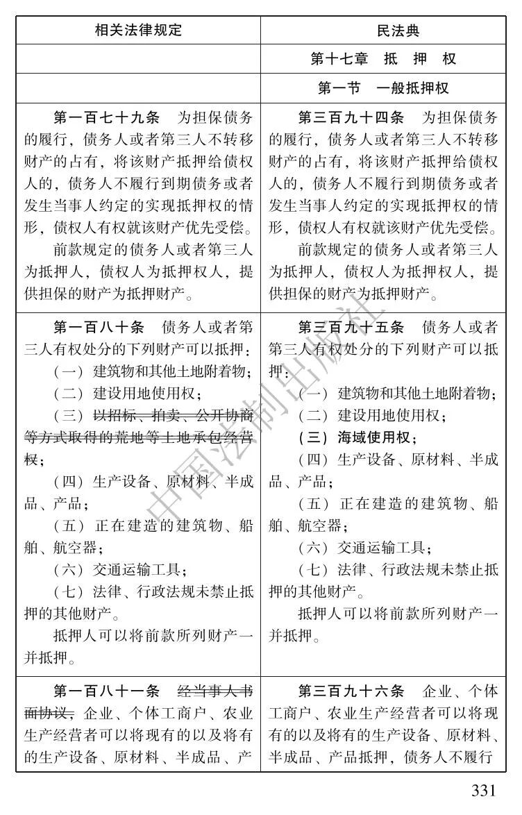
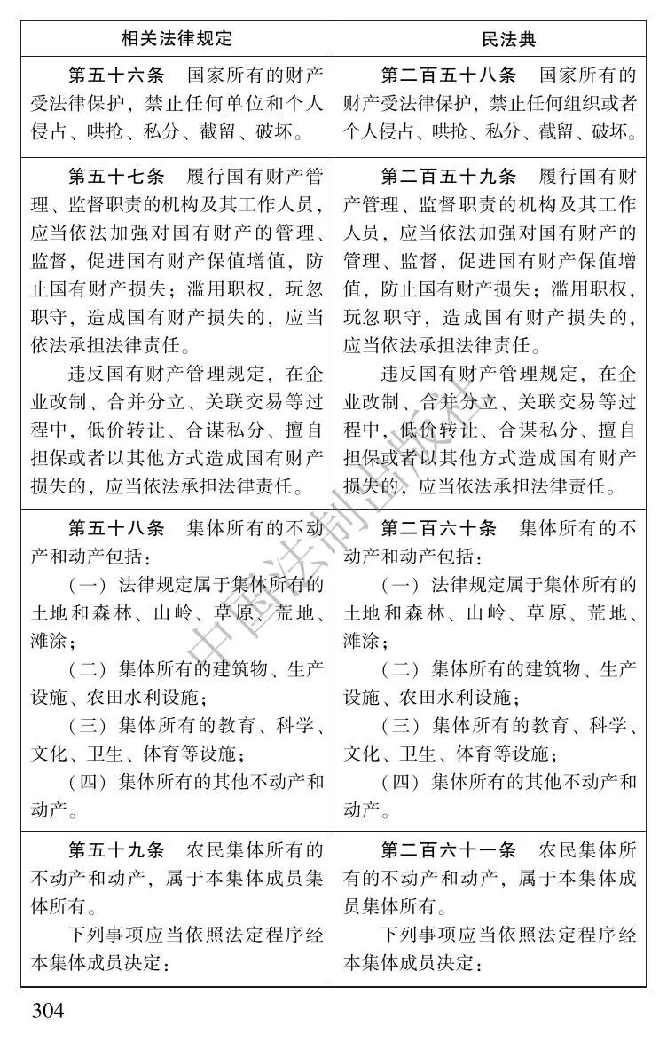
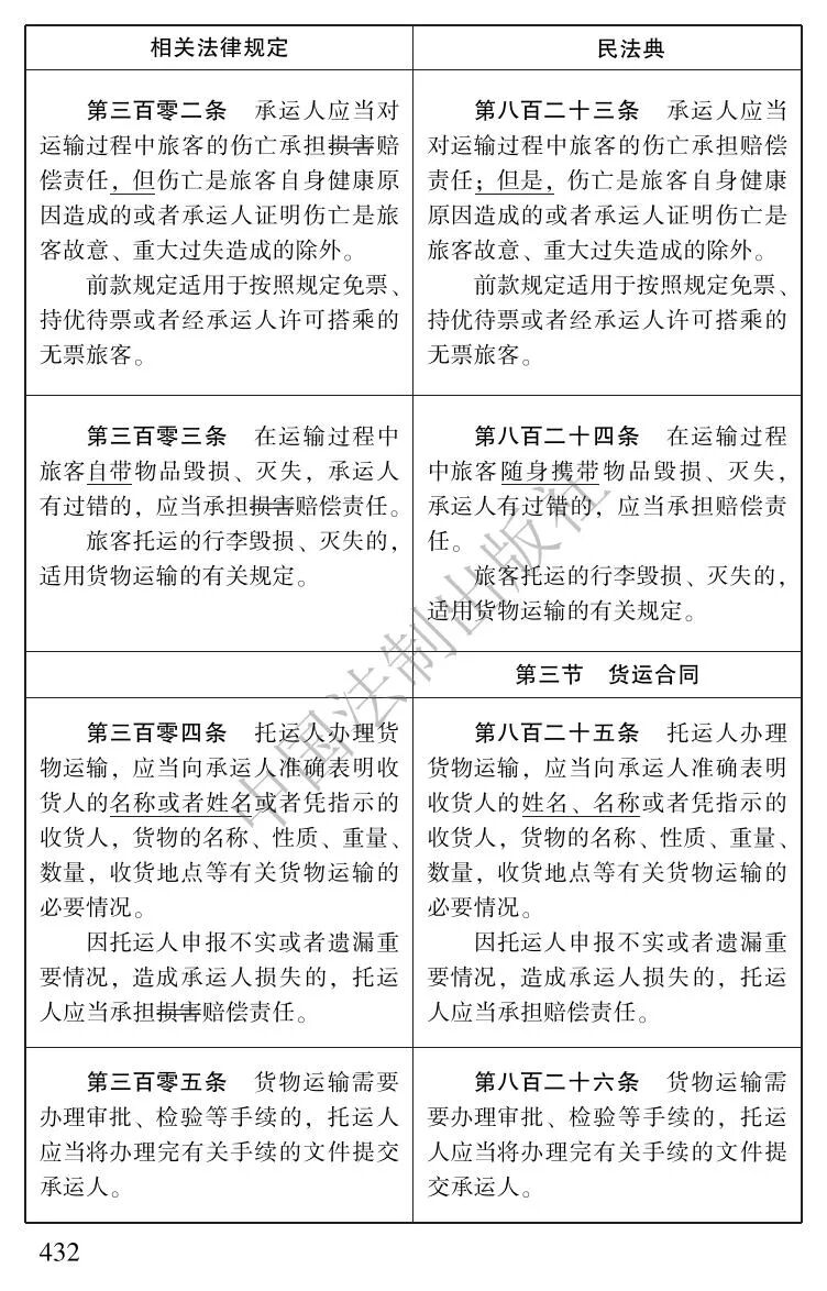
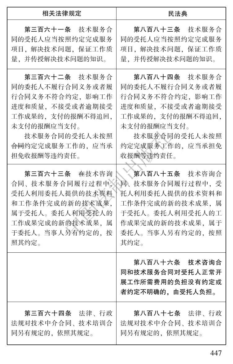
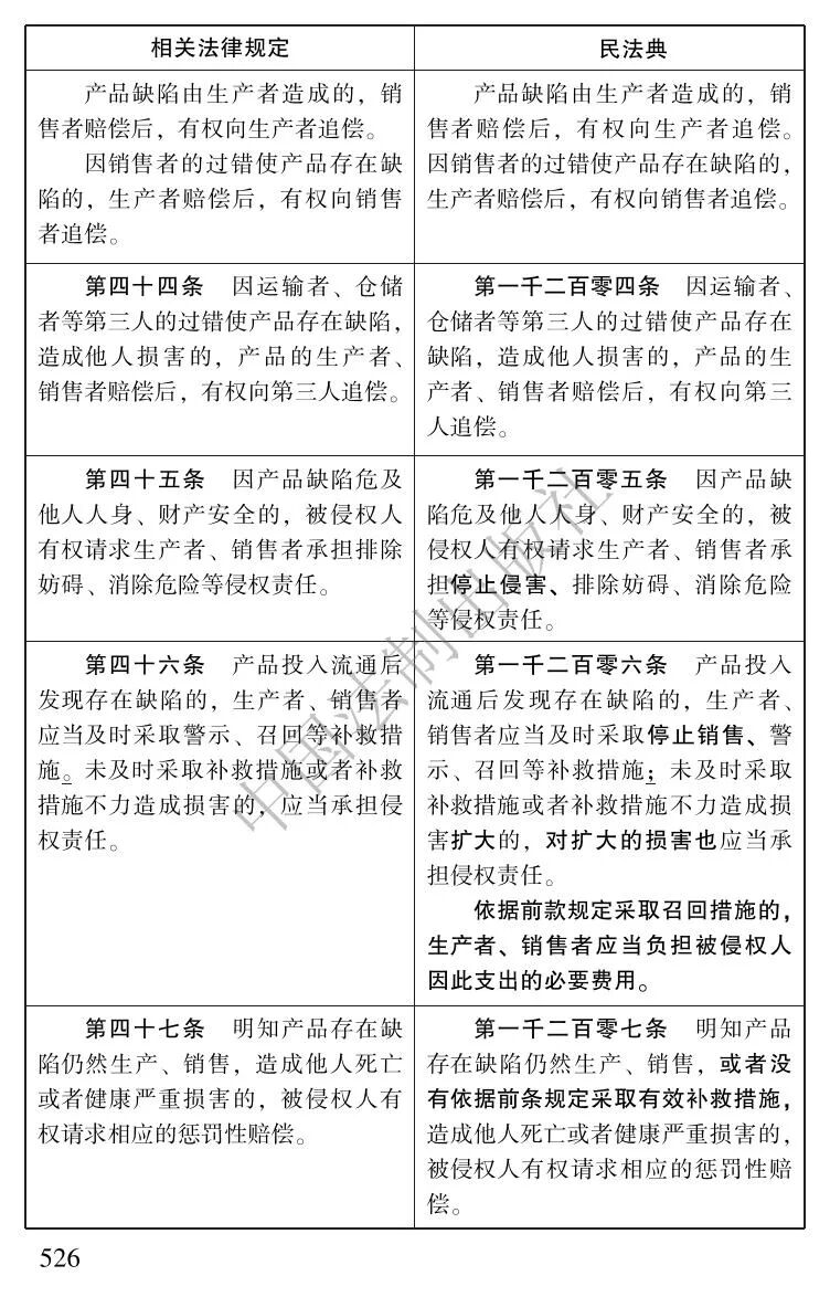
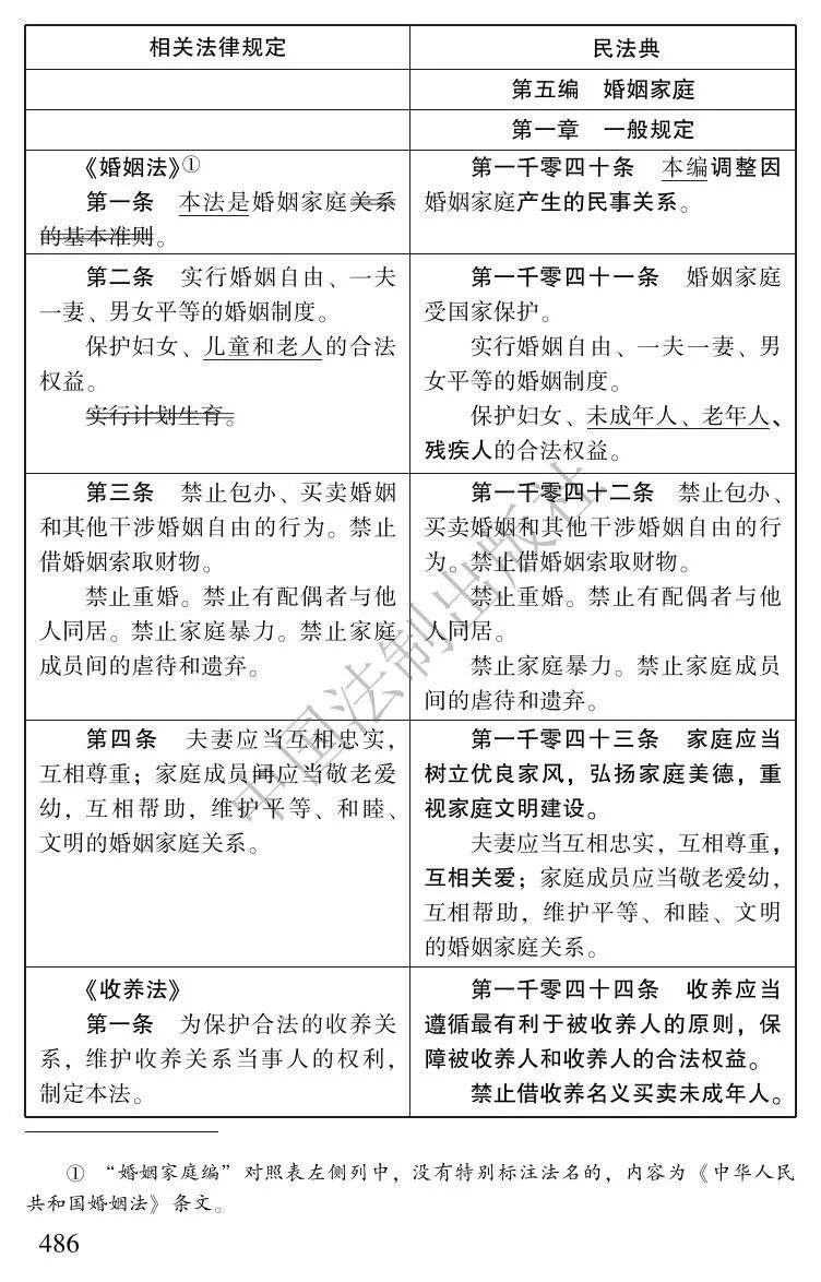
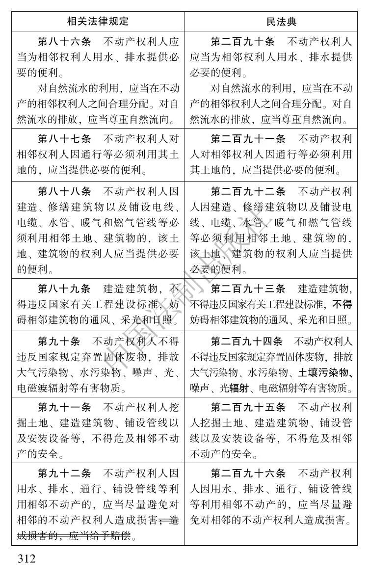
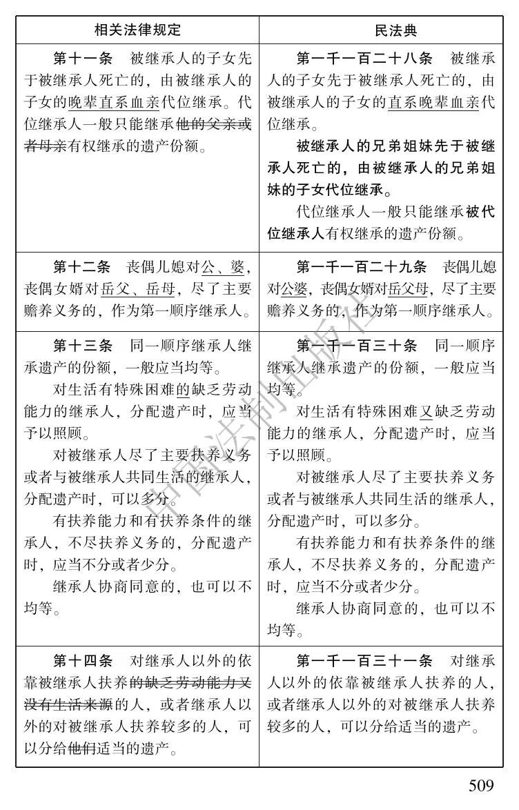
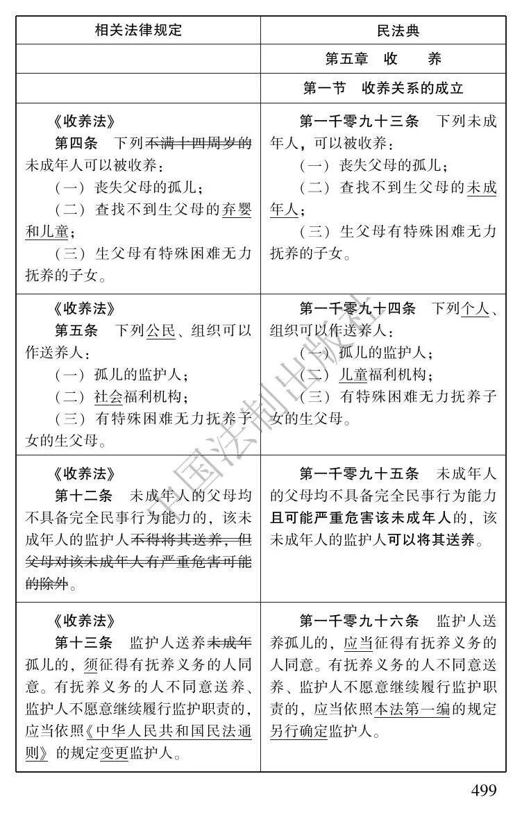
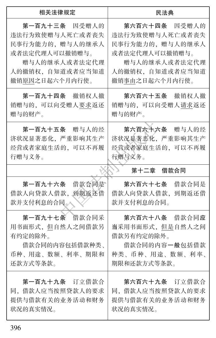
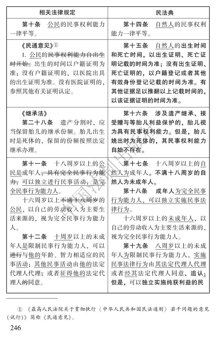
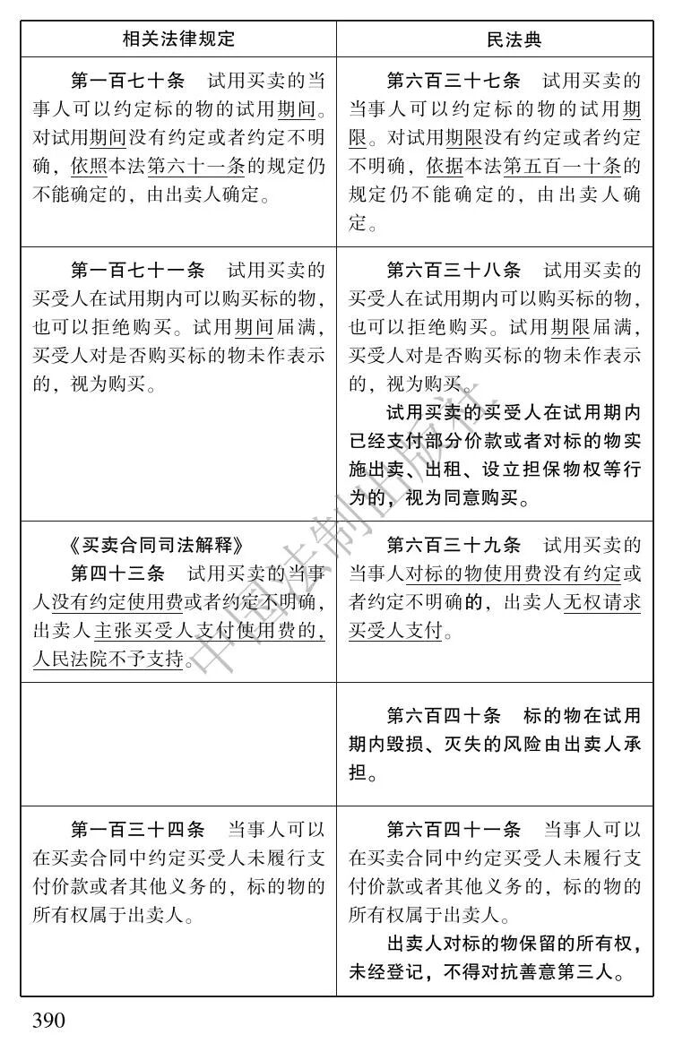
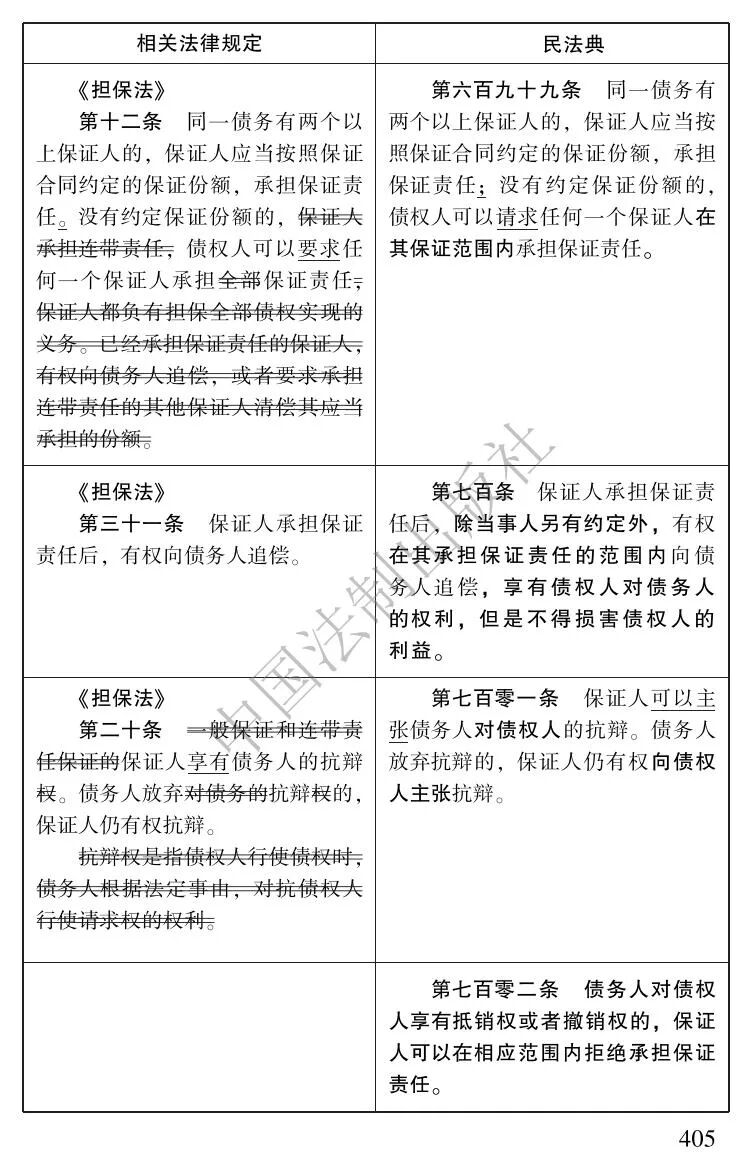
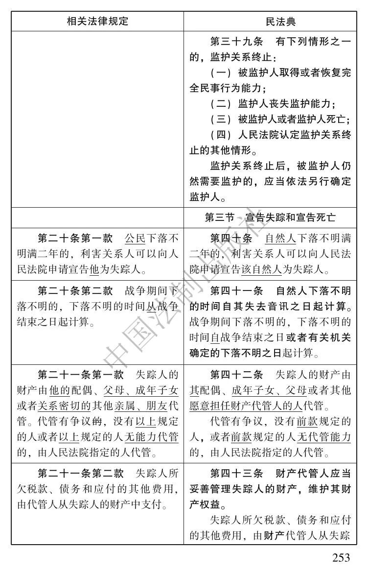
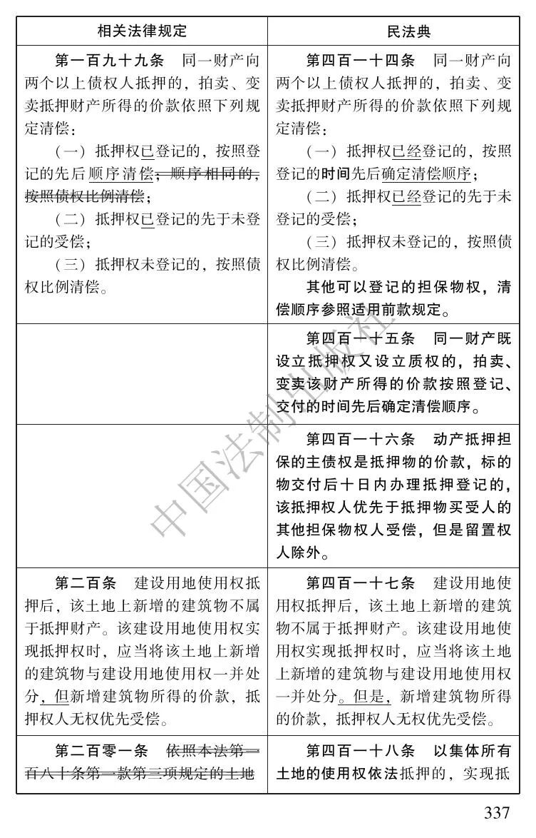
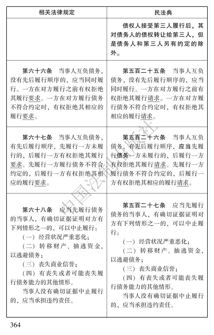
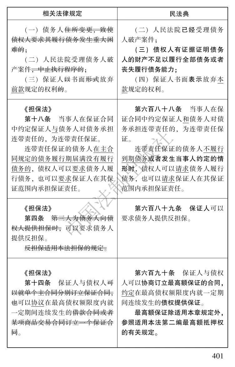
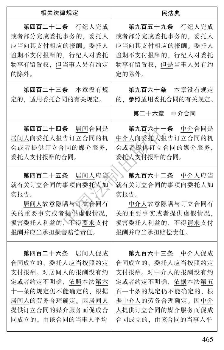
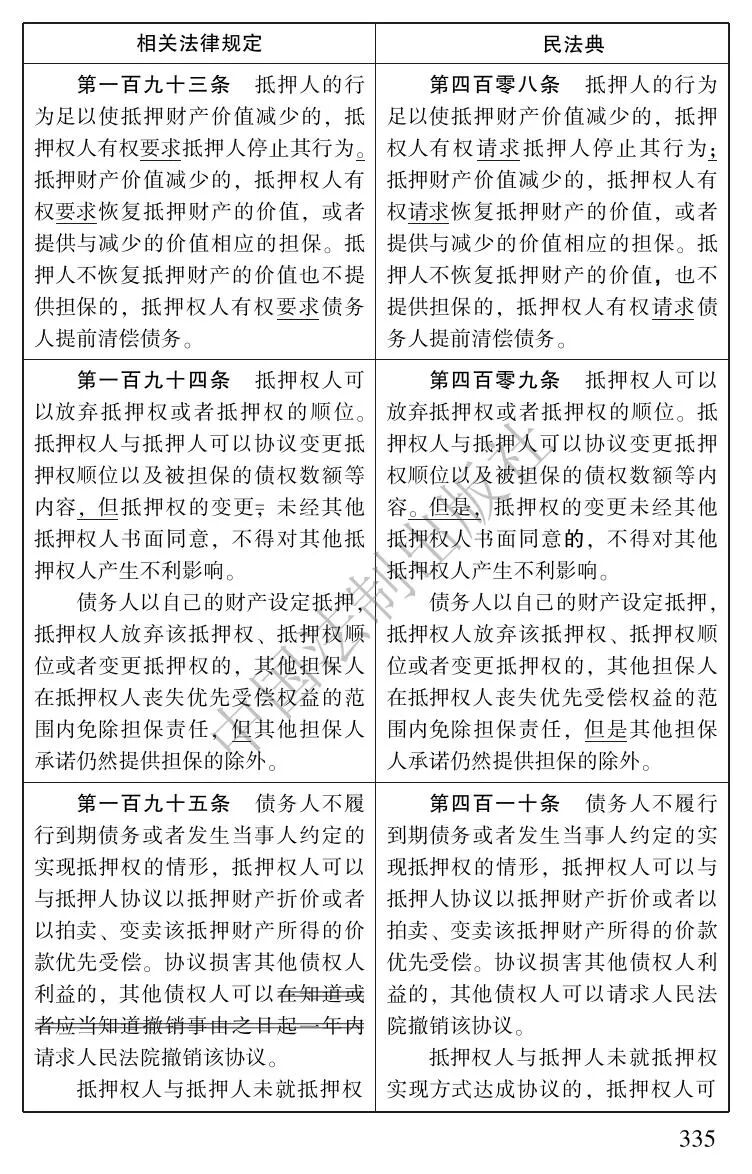
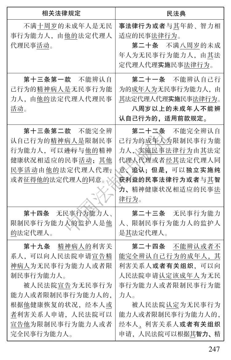
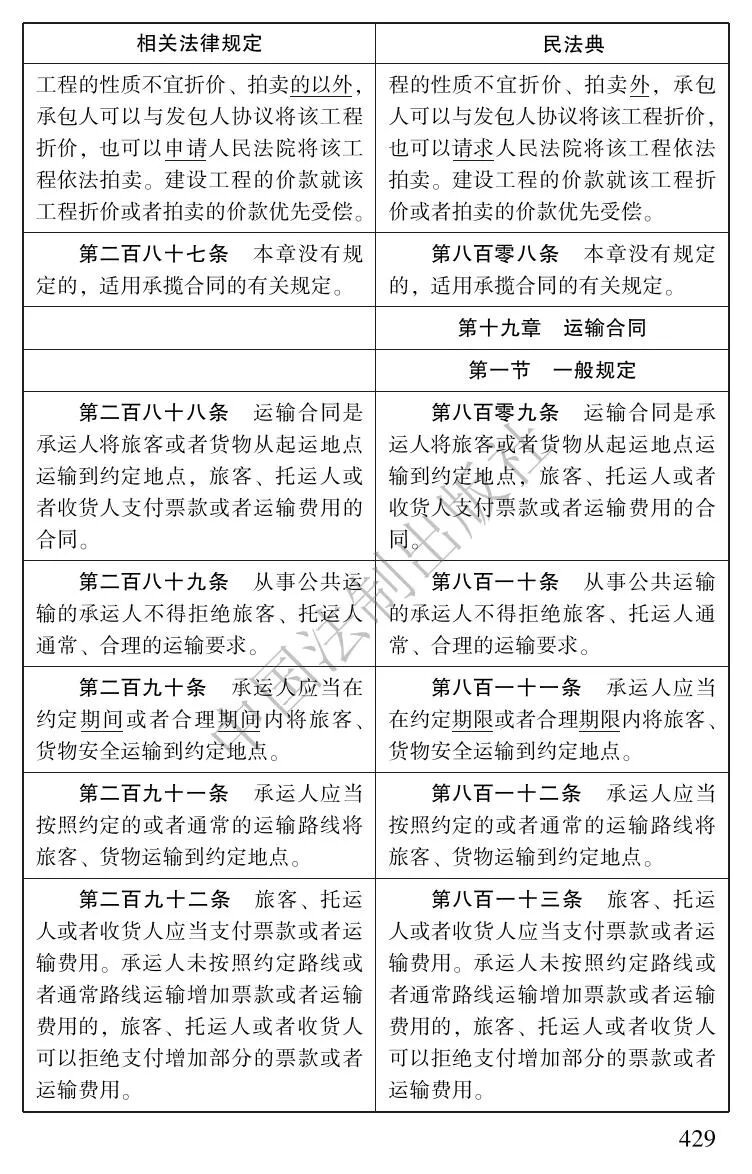
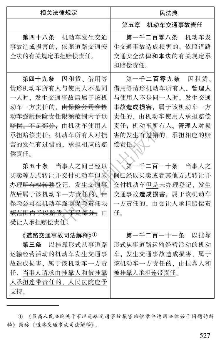
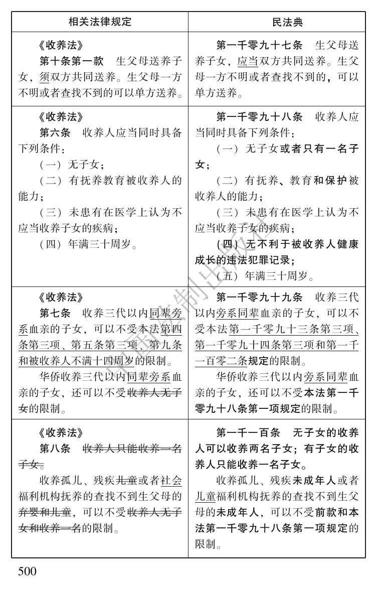
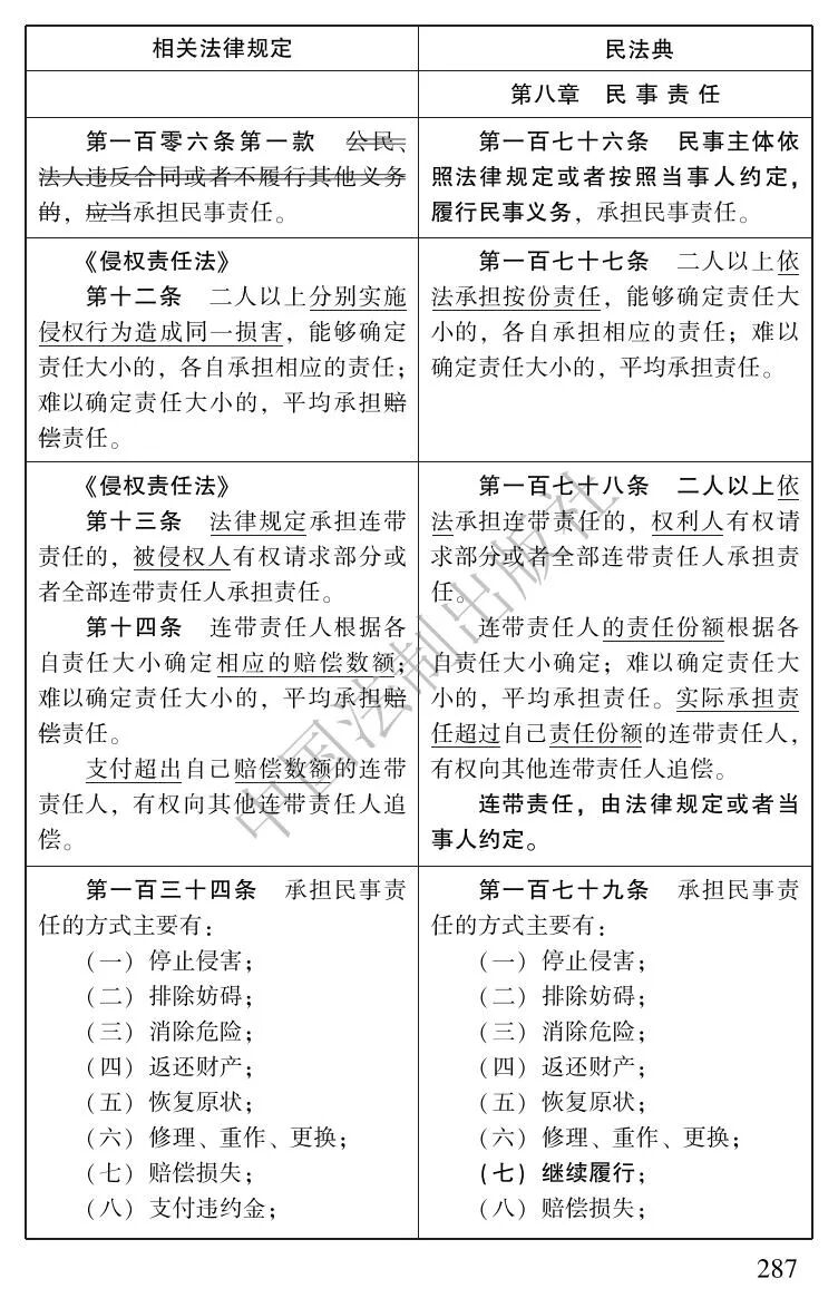
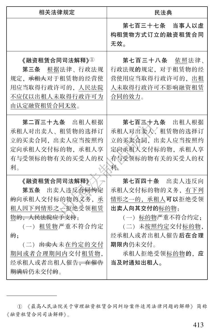
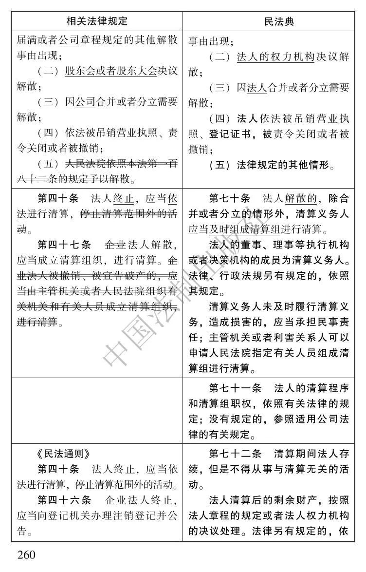
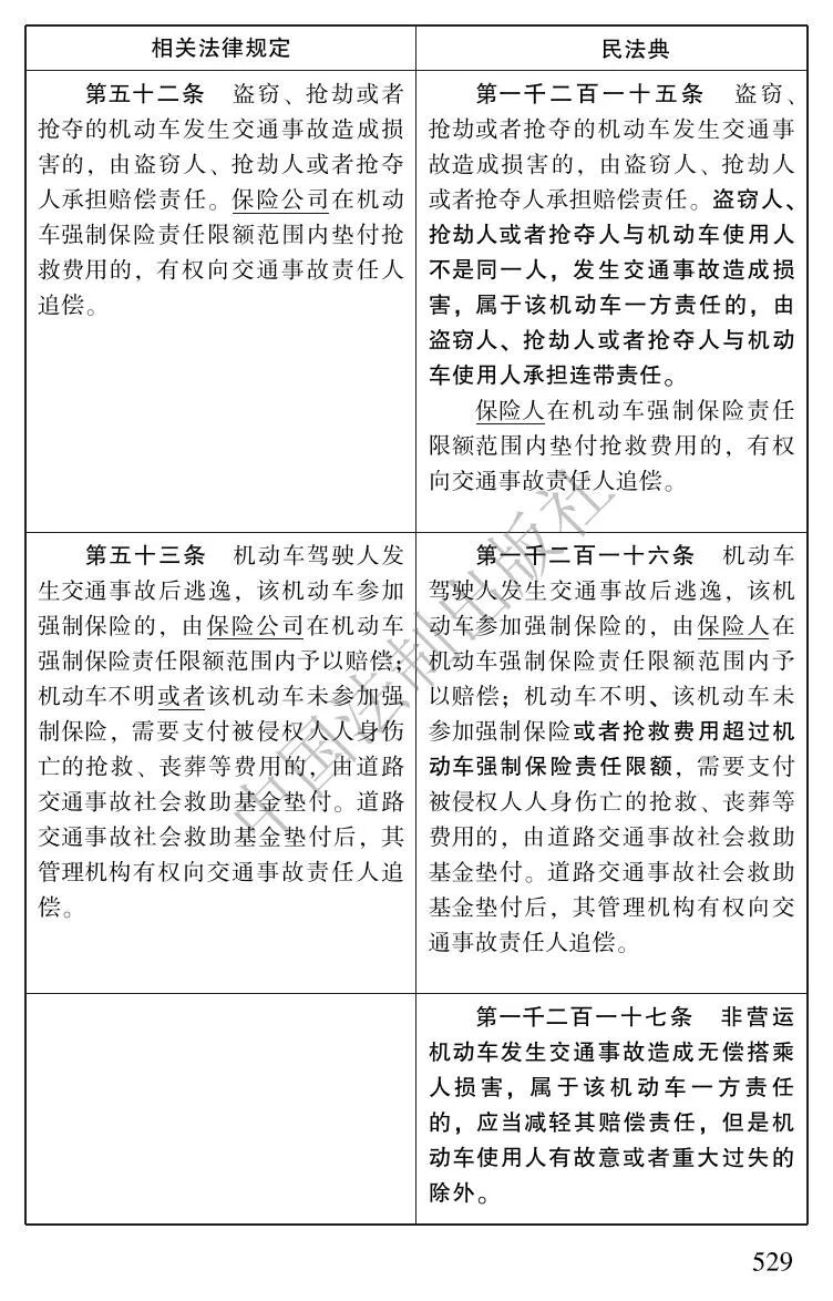
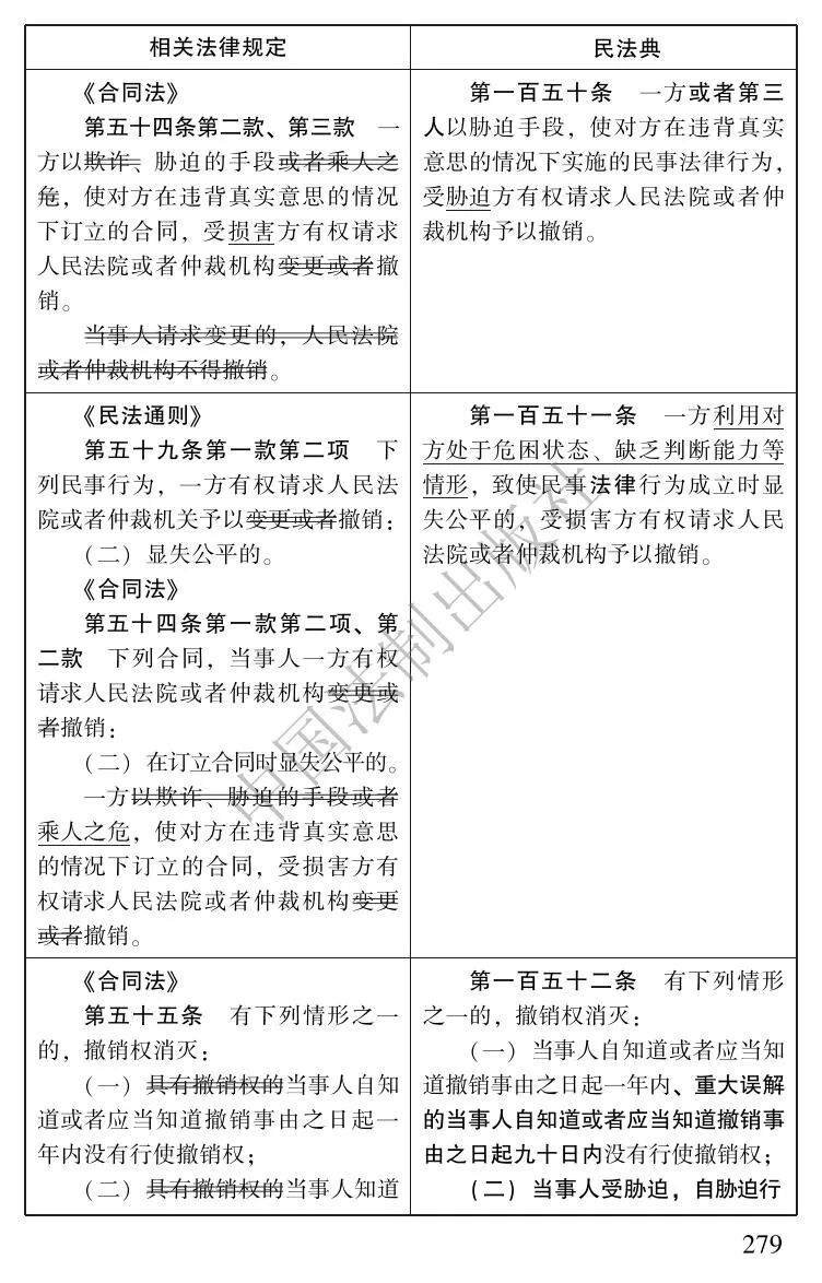
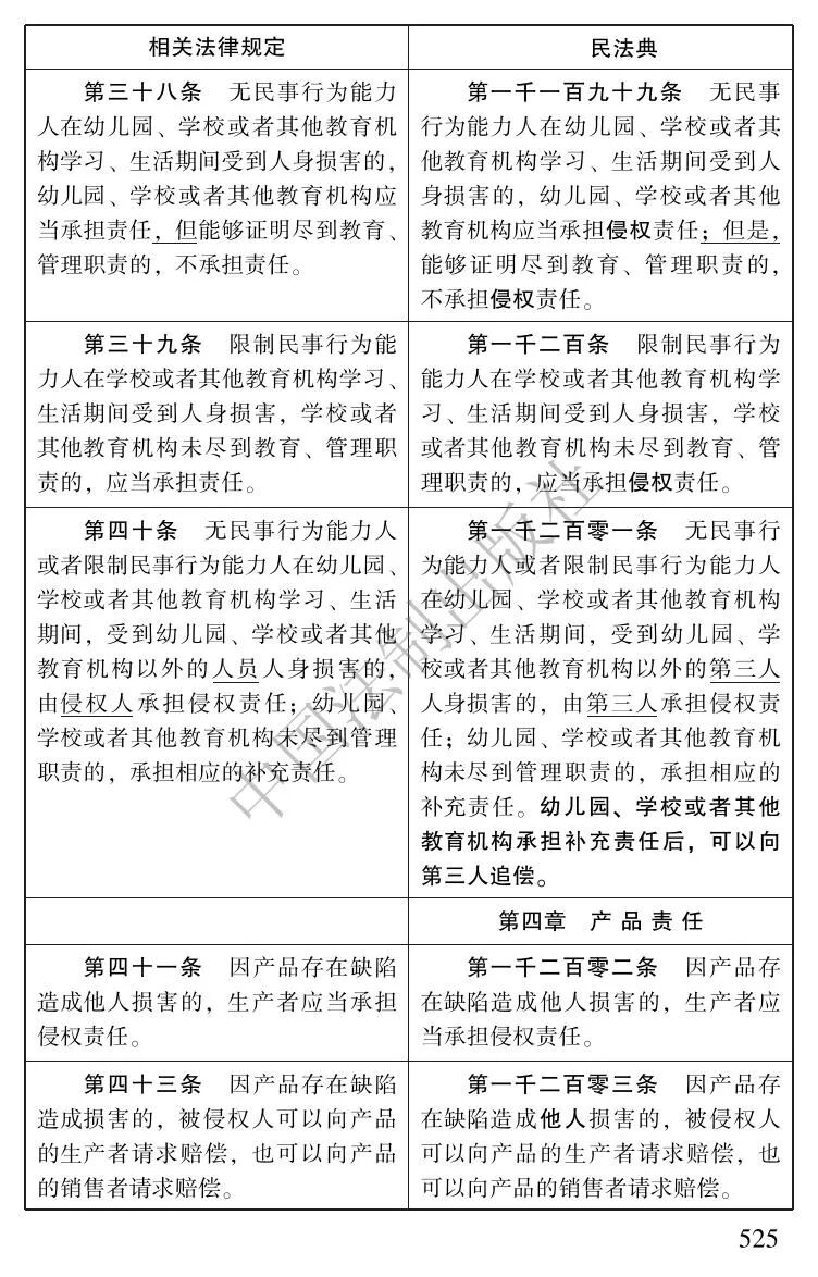
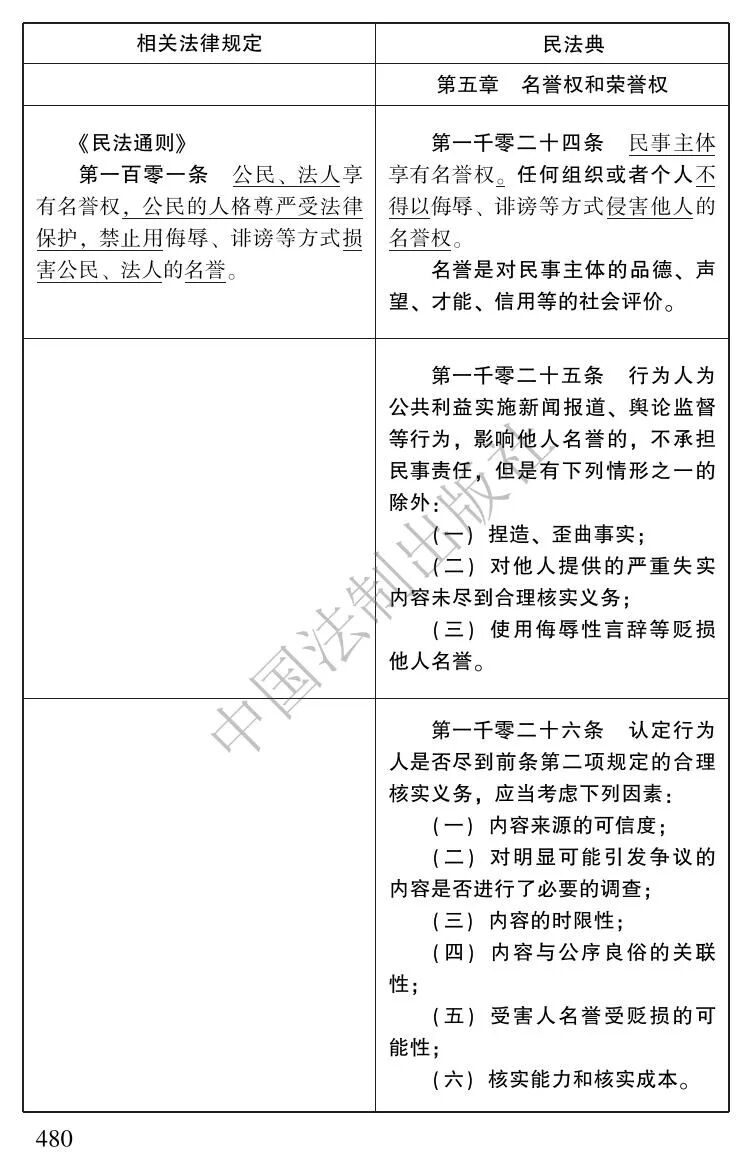
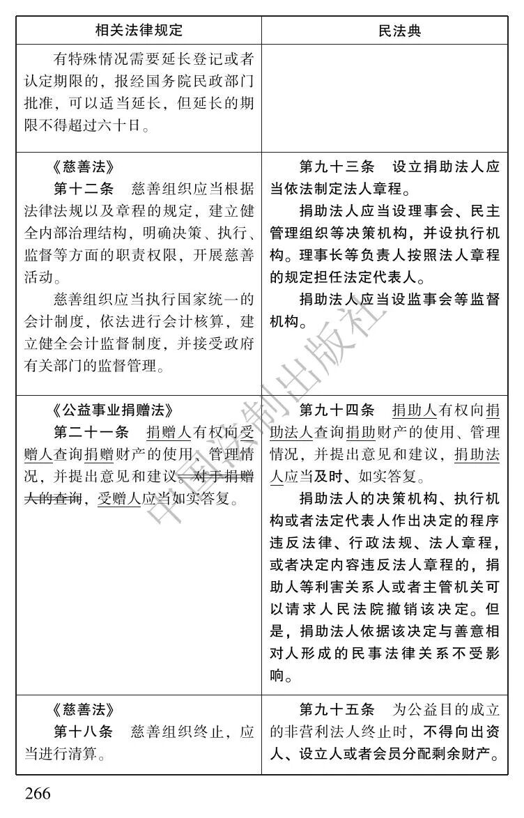
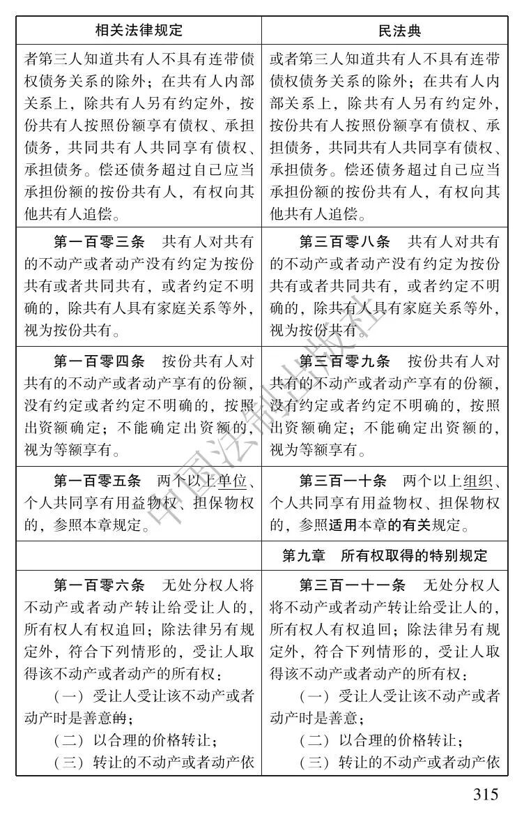
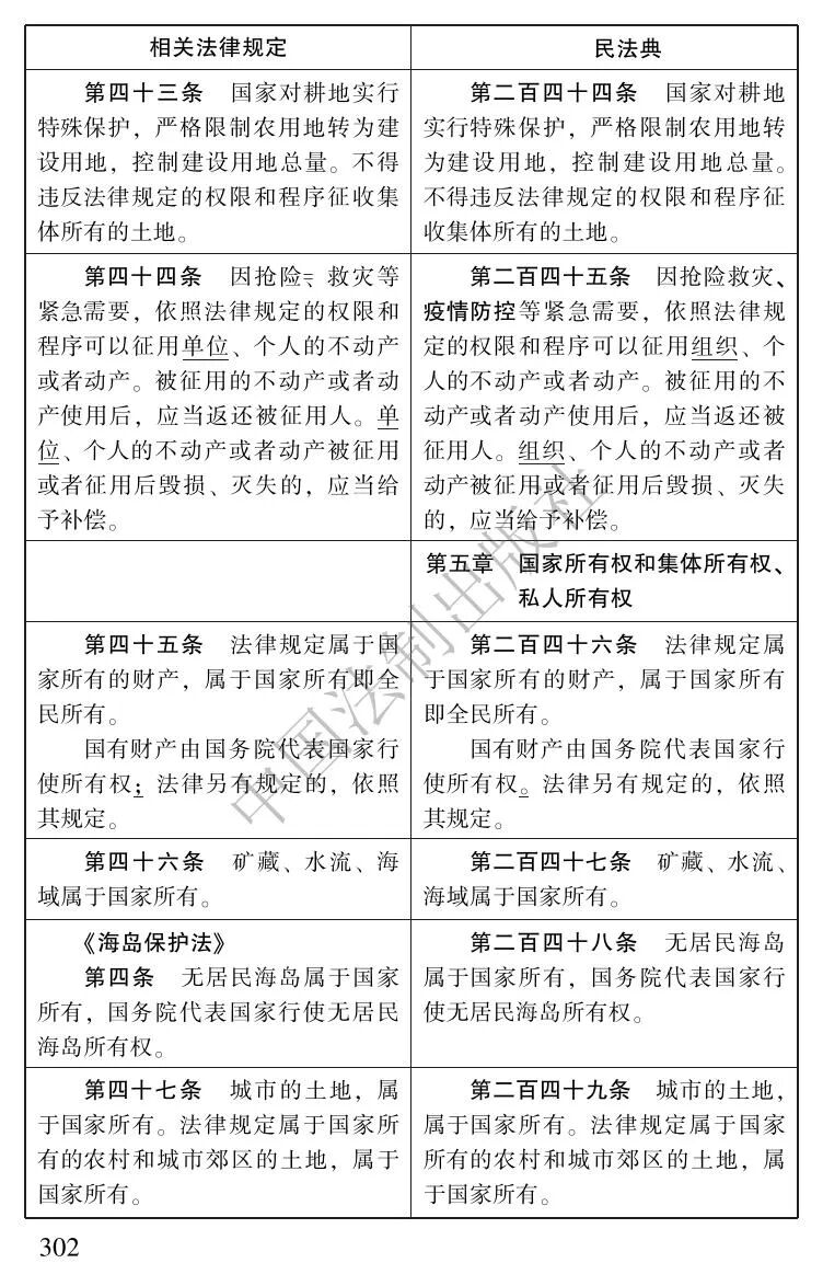
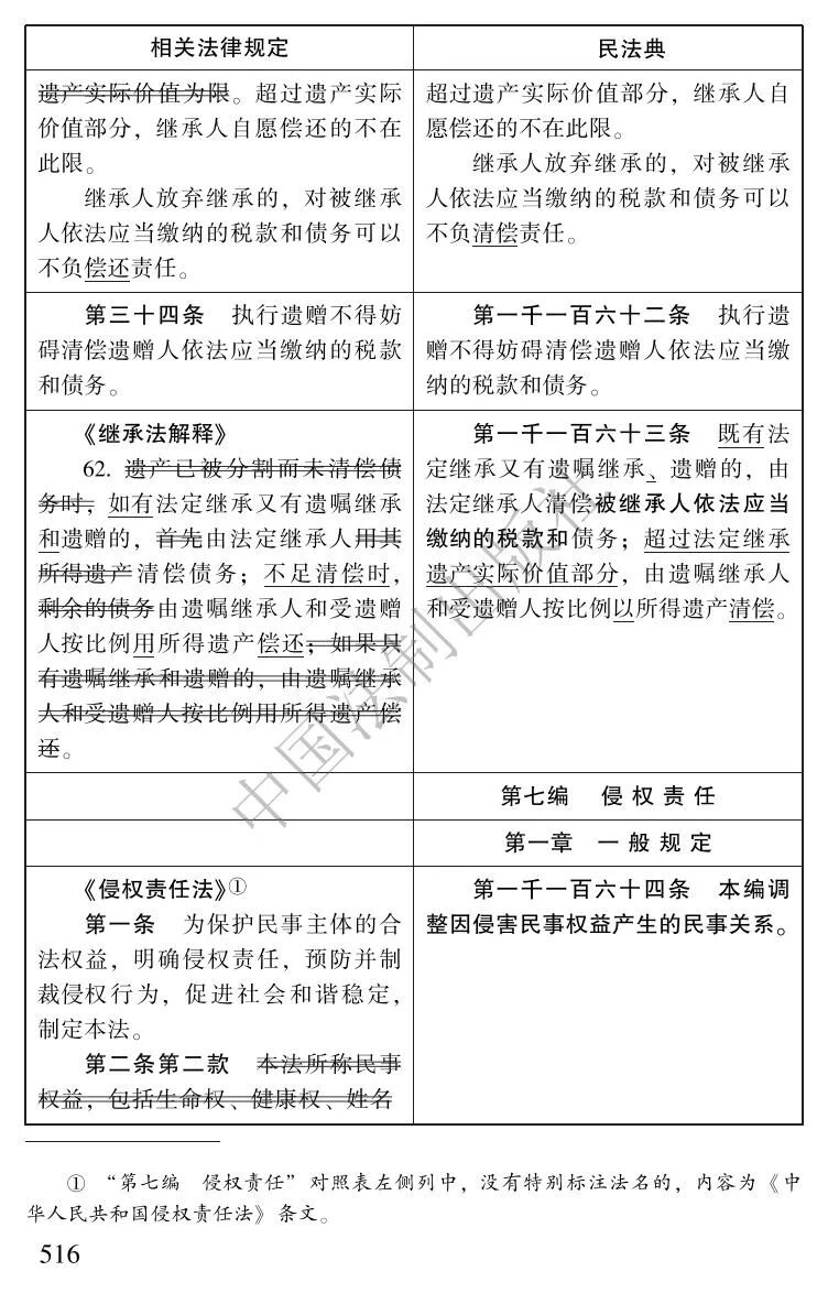
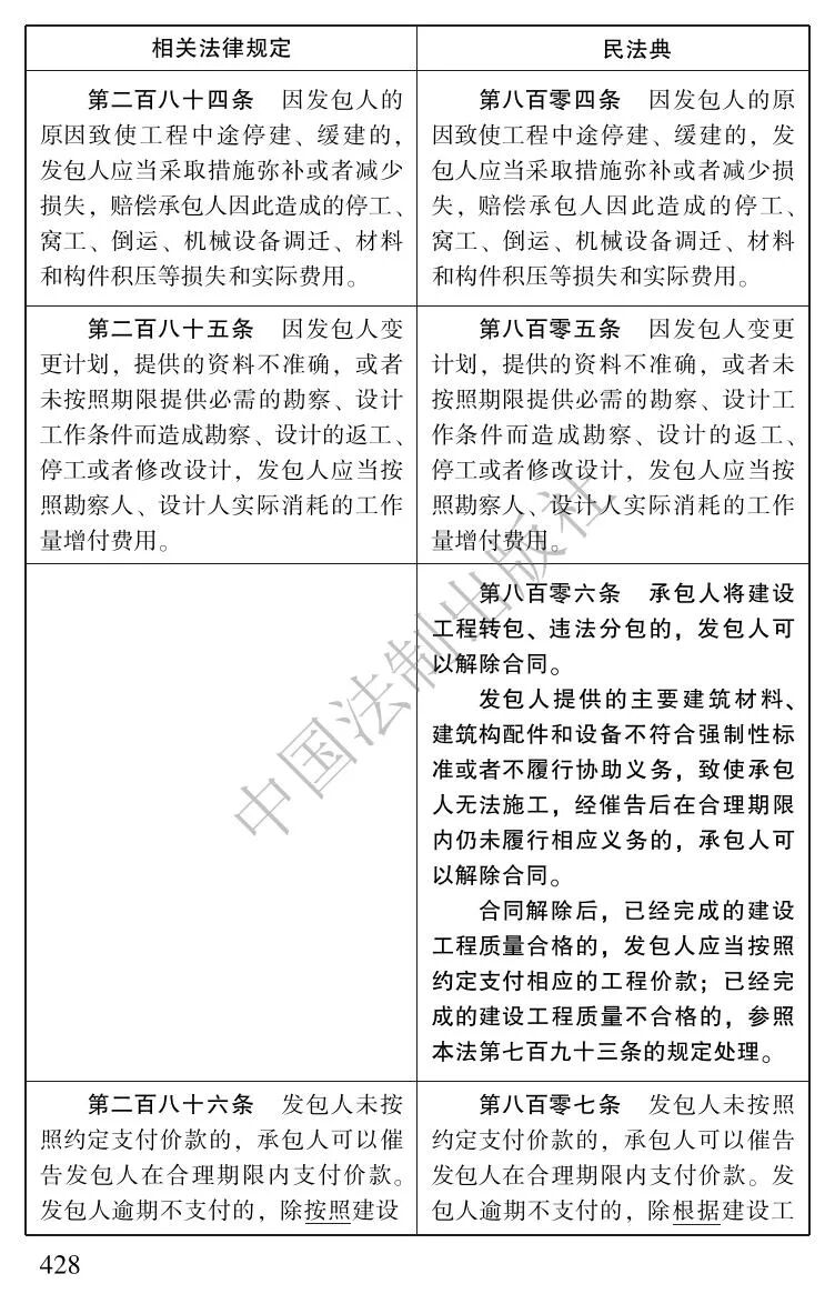
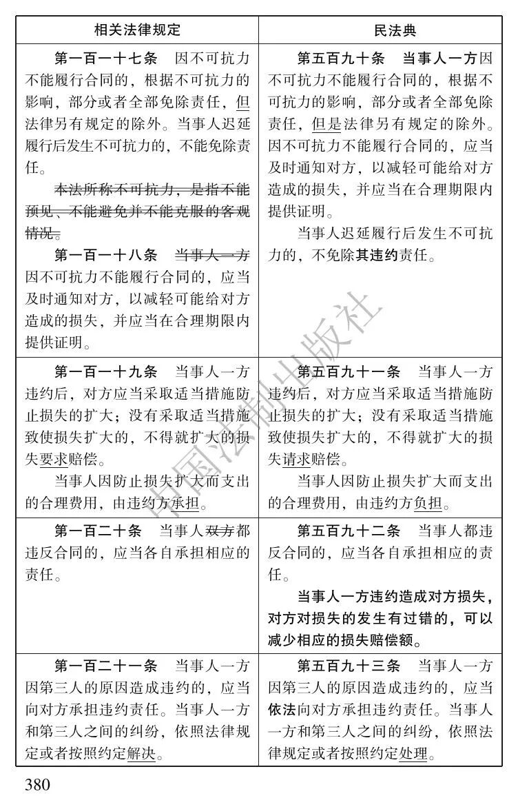
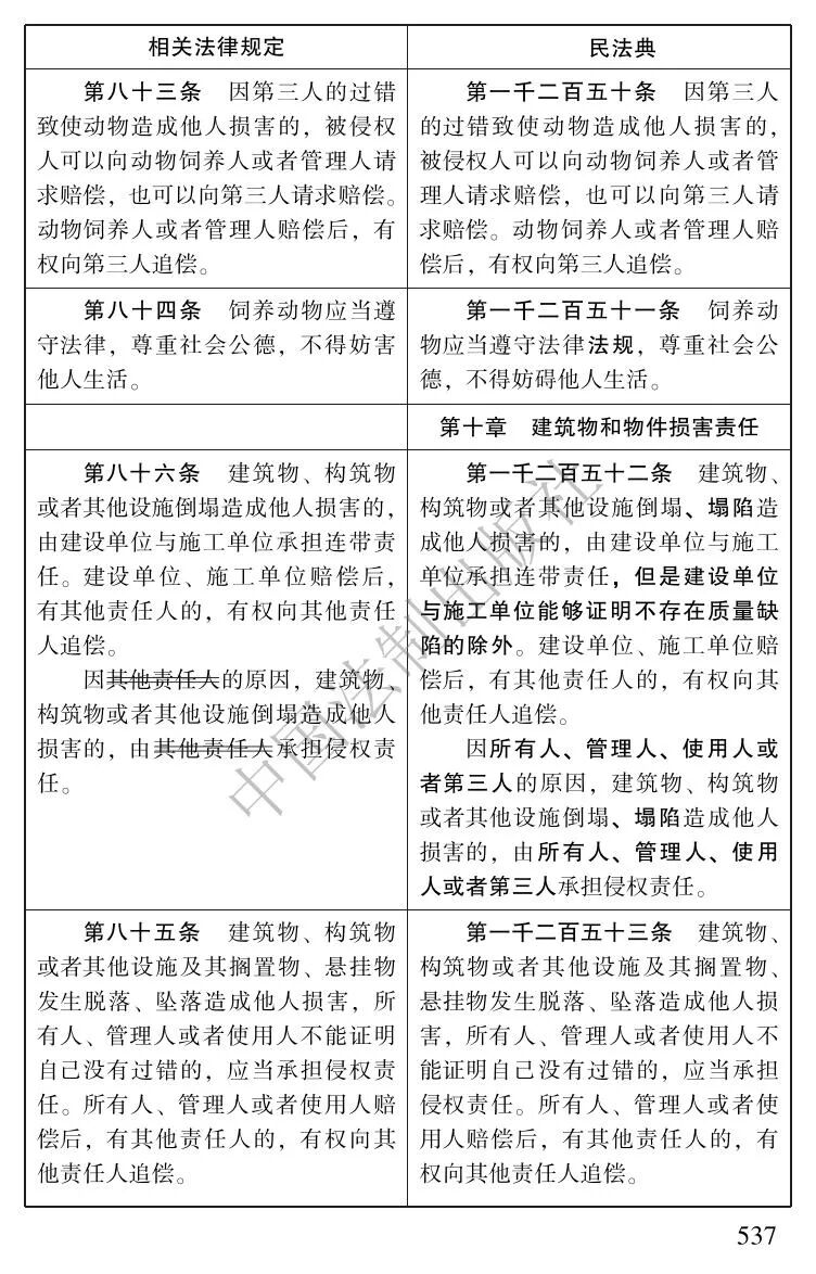
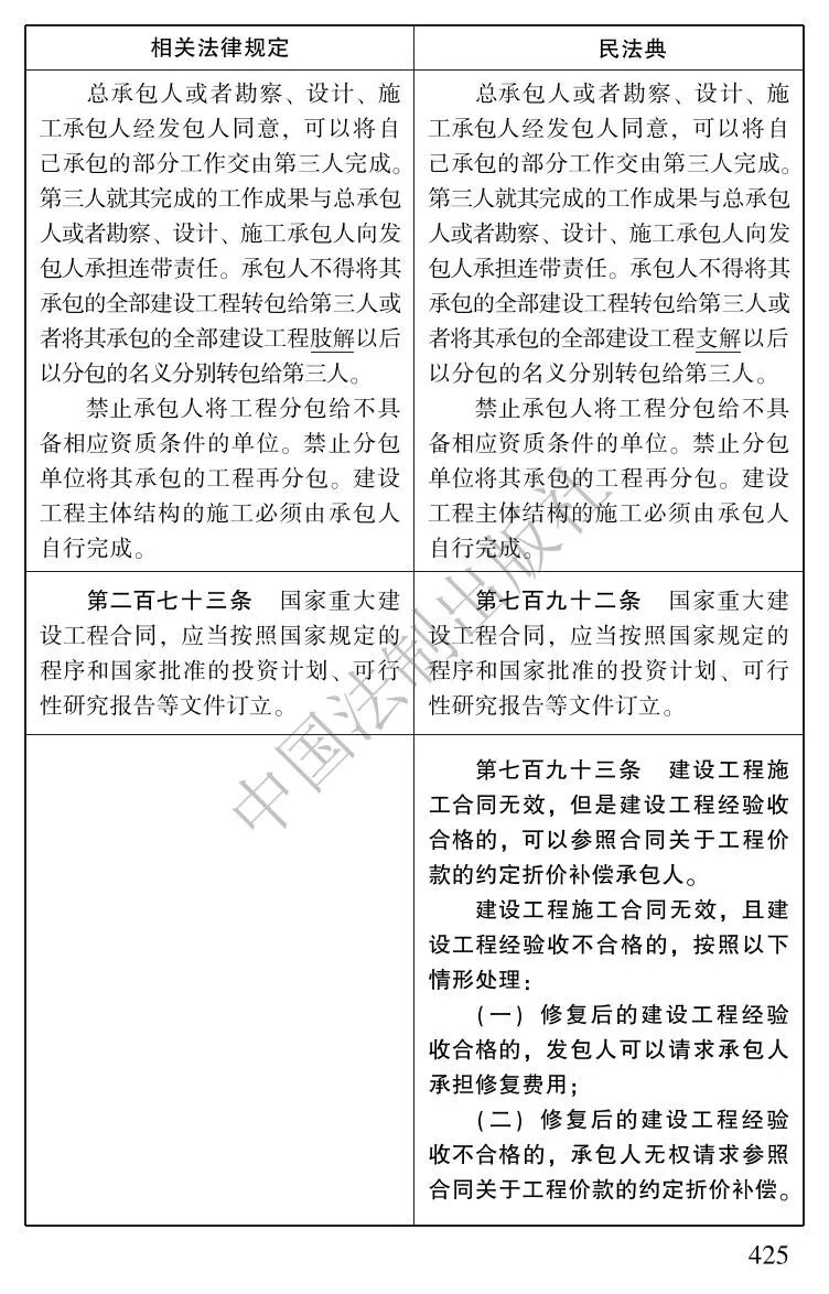
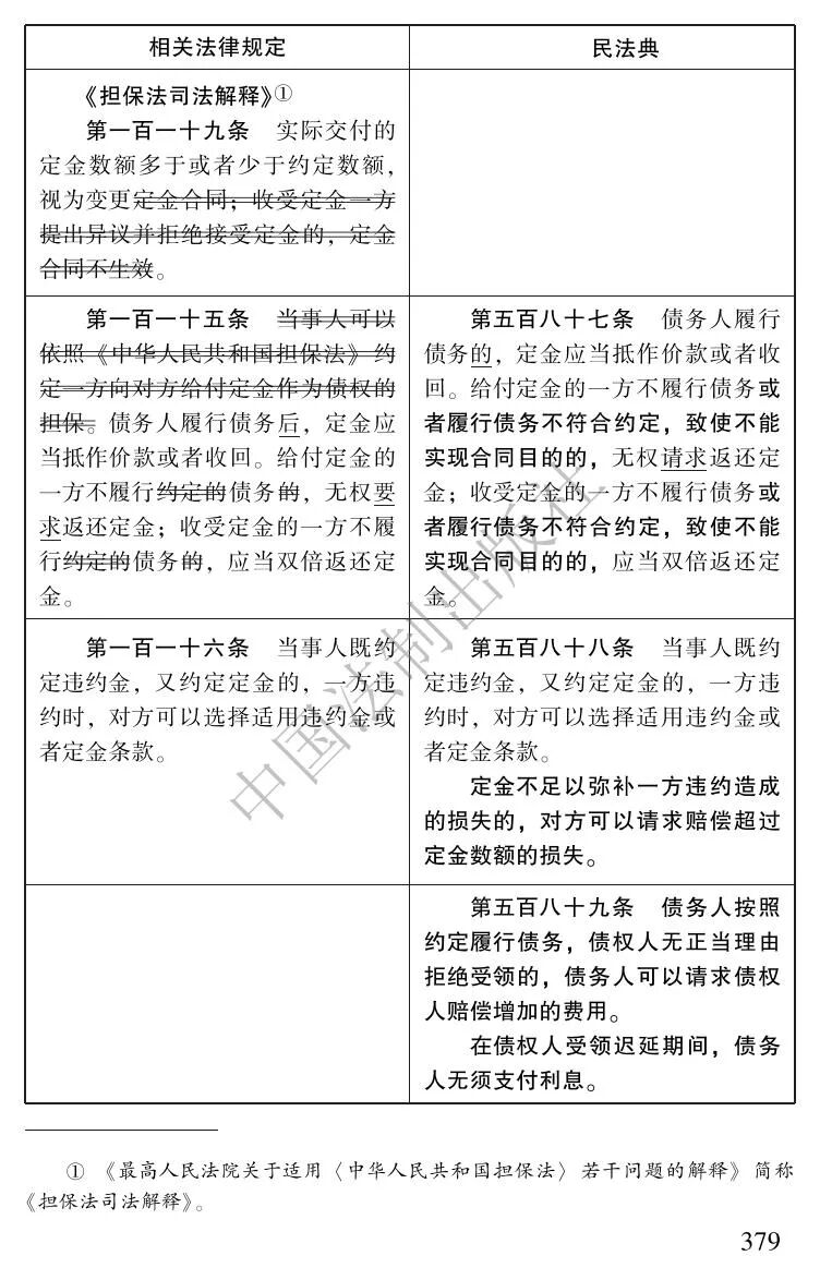
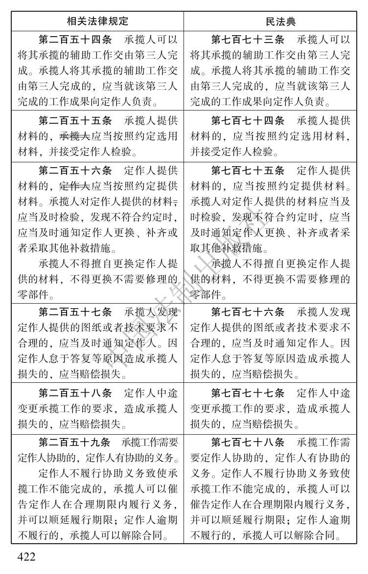
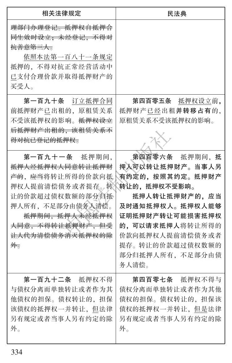
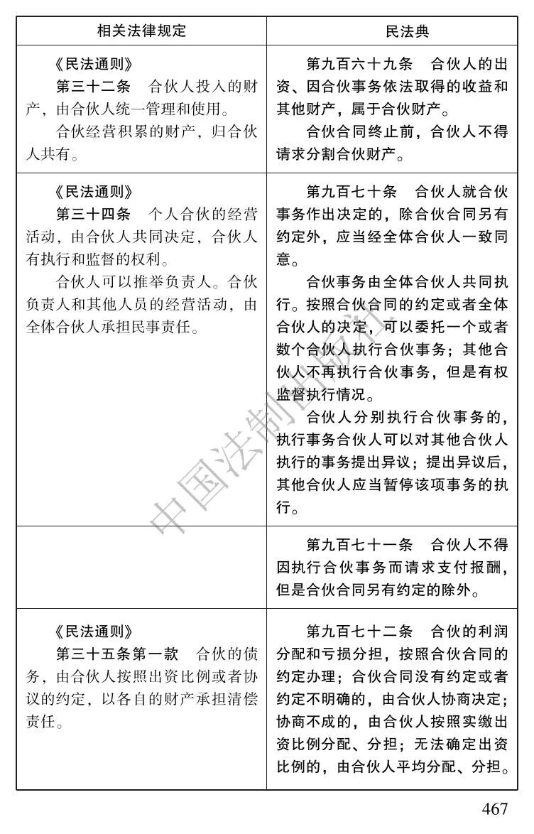
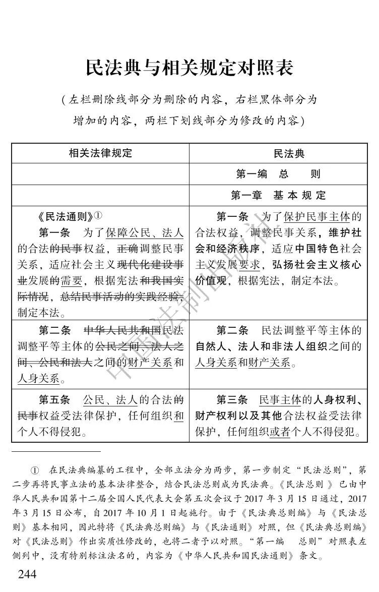
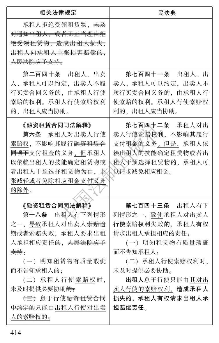
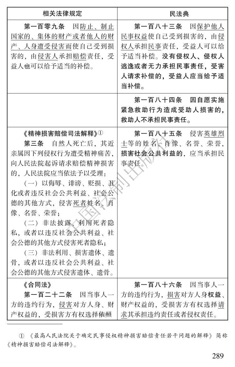
2021年1月1日施行后,婚姻法、继承法、民法通则、收养法、担保法、合同法、物权法、侵权责任法、民法总则等民事单行法律将被替代。
了解民法典对上述民事单行法律的相关内容都作了哪些修改,又有什么颠覆性的亮点,是学习民法典的快速通道,也是法律人的必修课。
中国法制出版社法律法规专业编辑团队第一时间编辑整理了本版民法典新旧内容对照并提供免费下载,以期为各位法律同人在学习民法典的过程中尽绵薄之力。内容准确且全面,值得收藏。
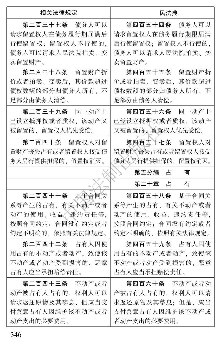
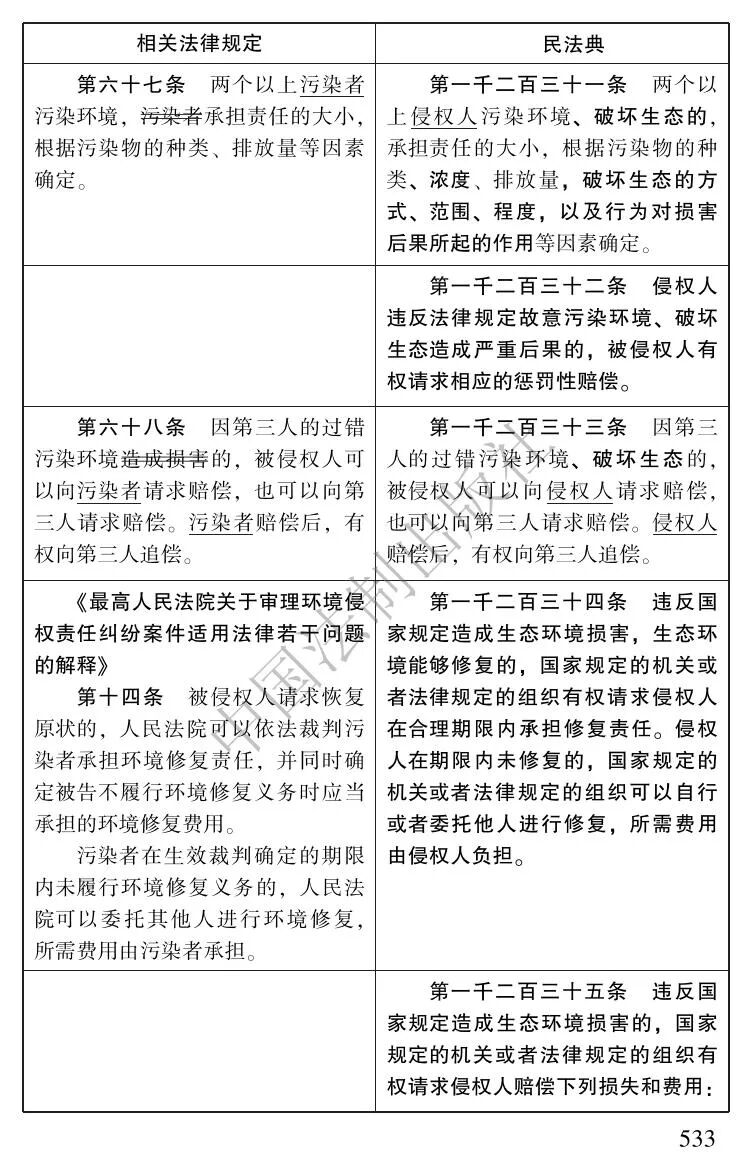
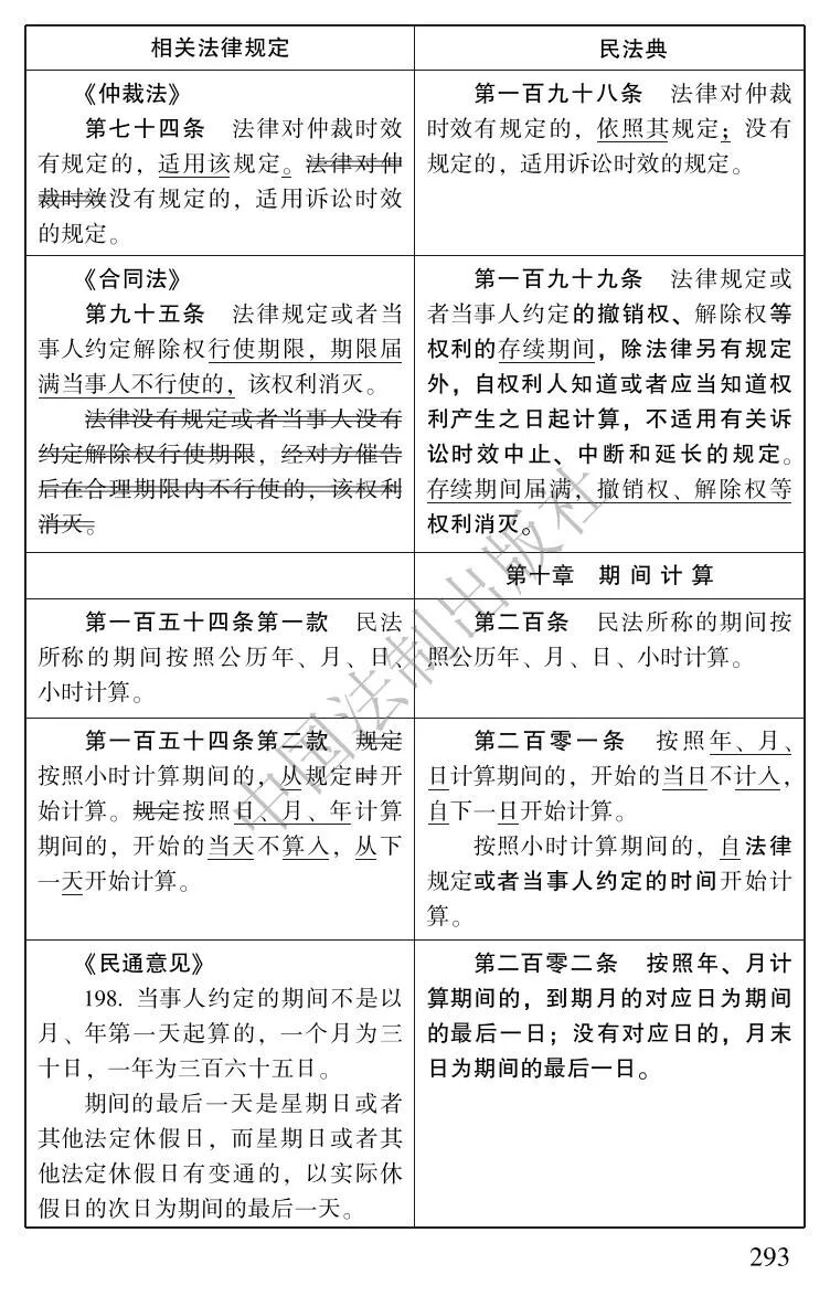
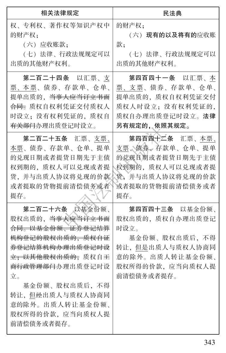
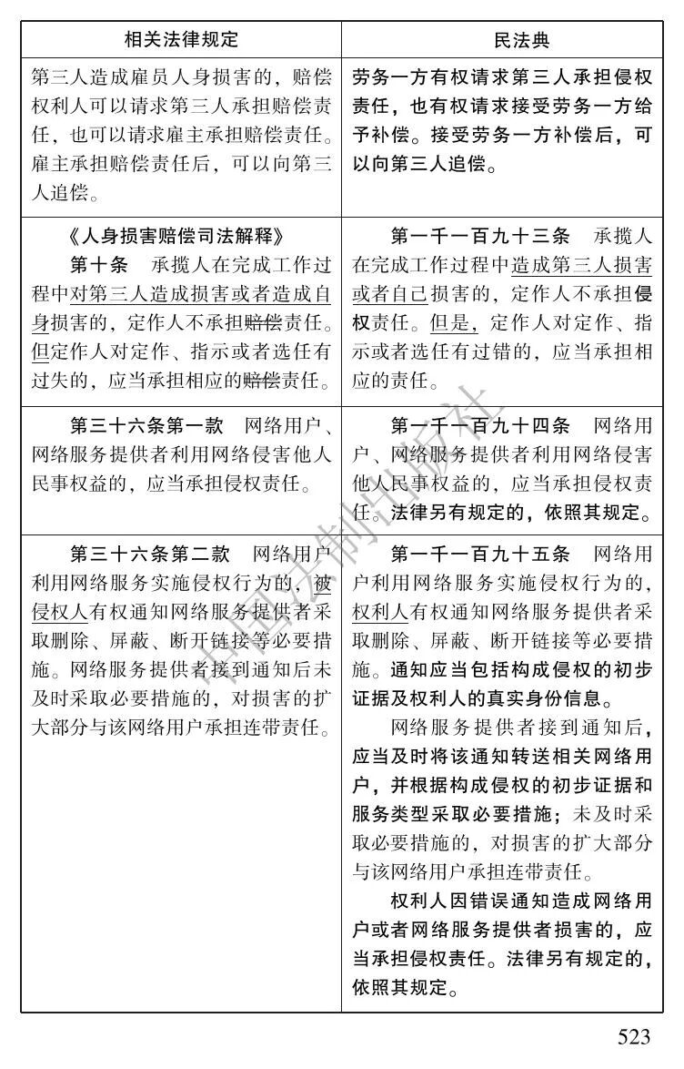
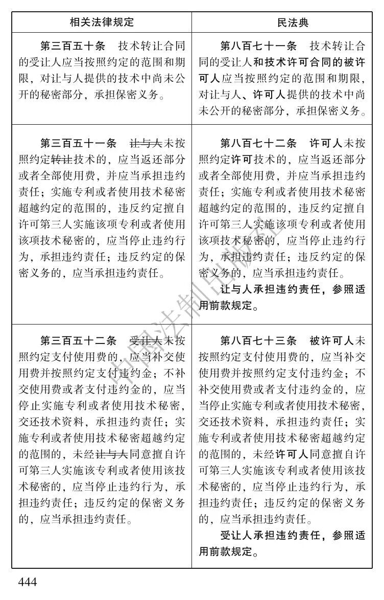
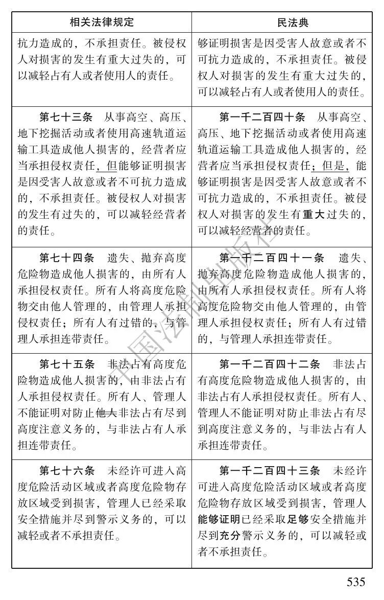
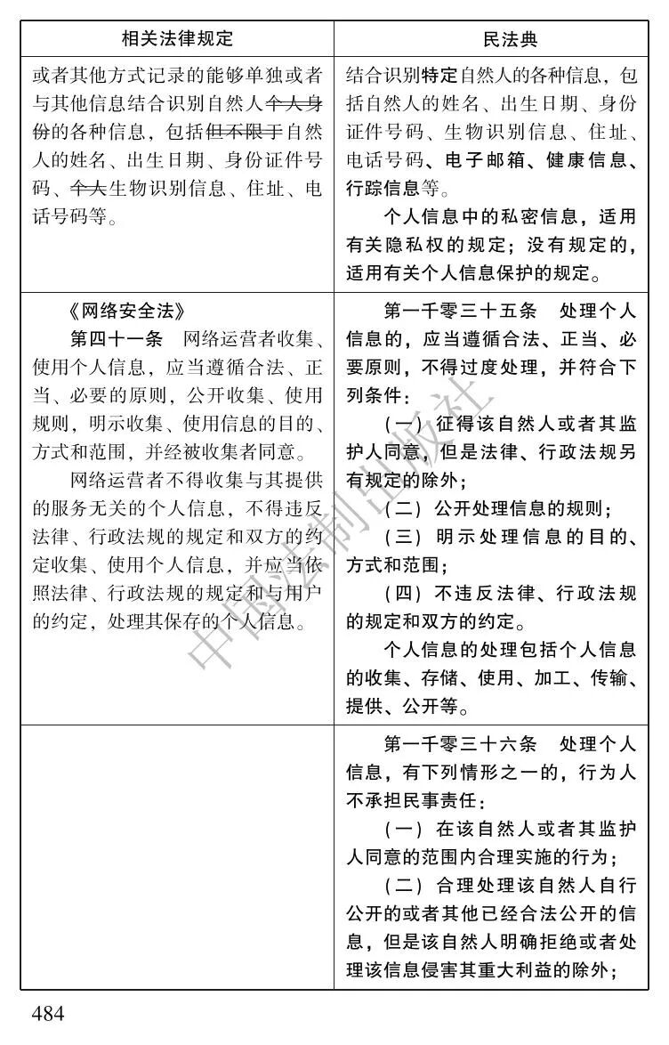
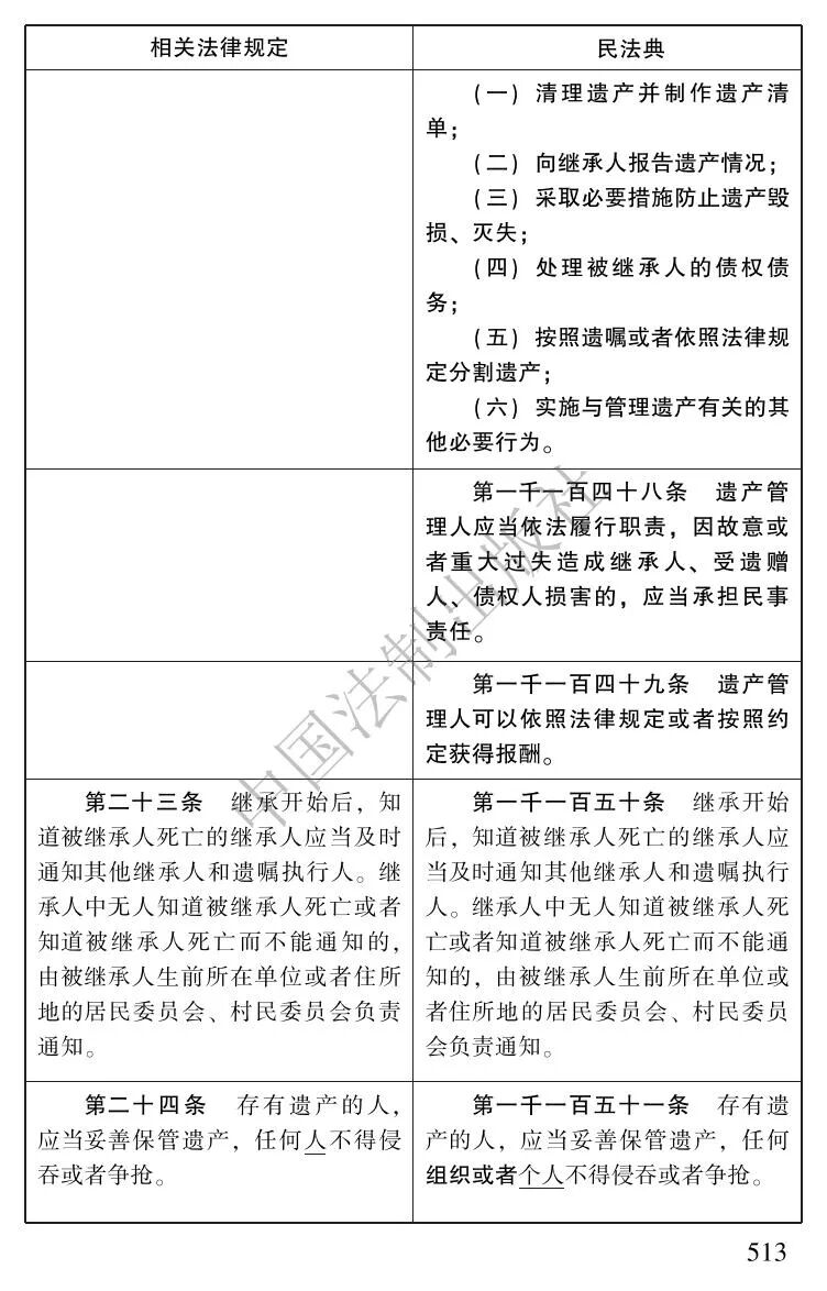
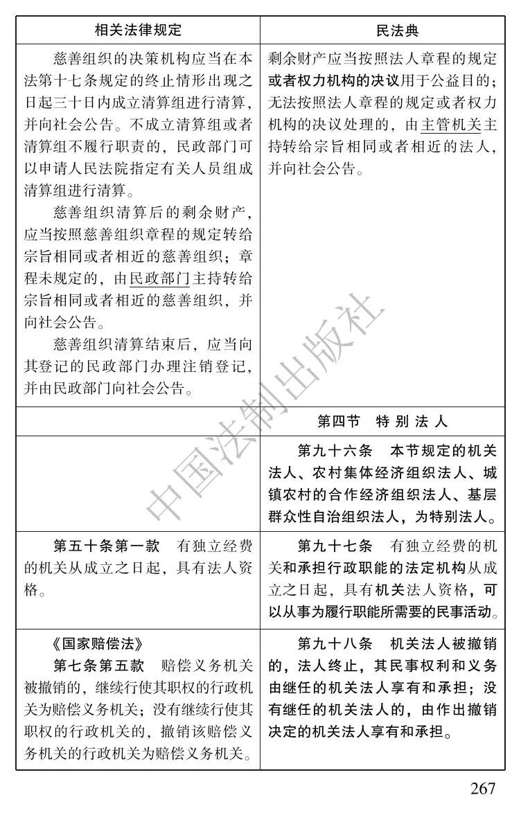
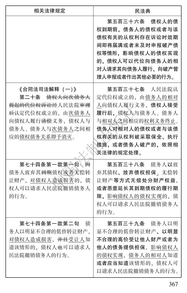
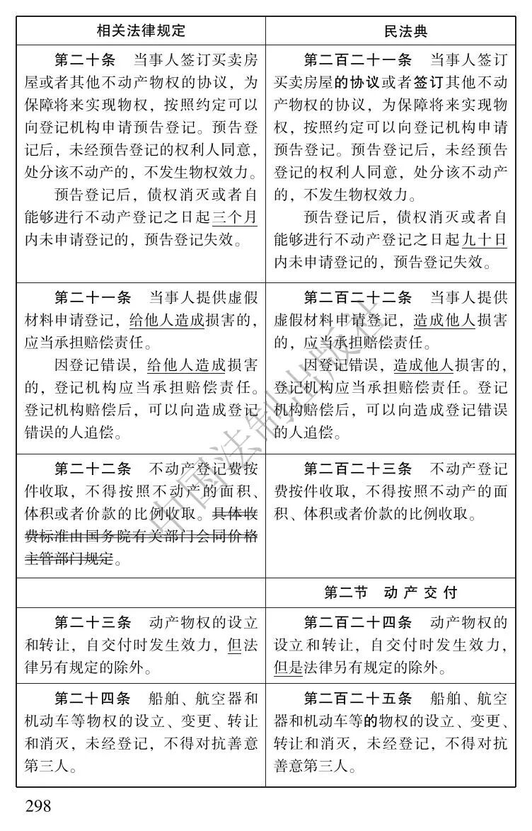
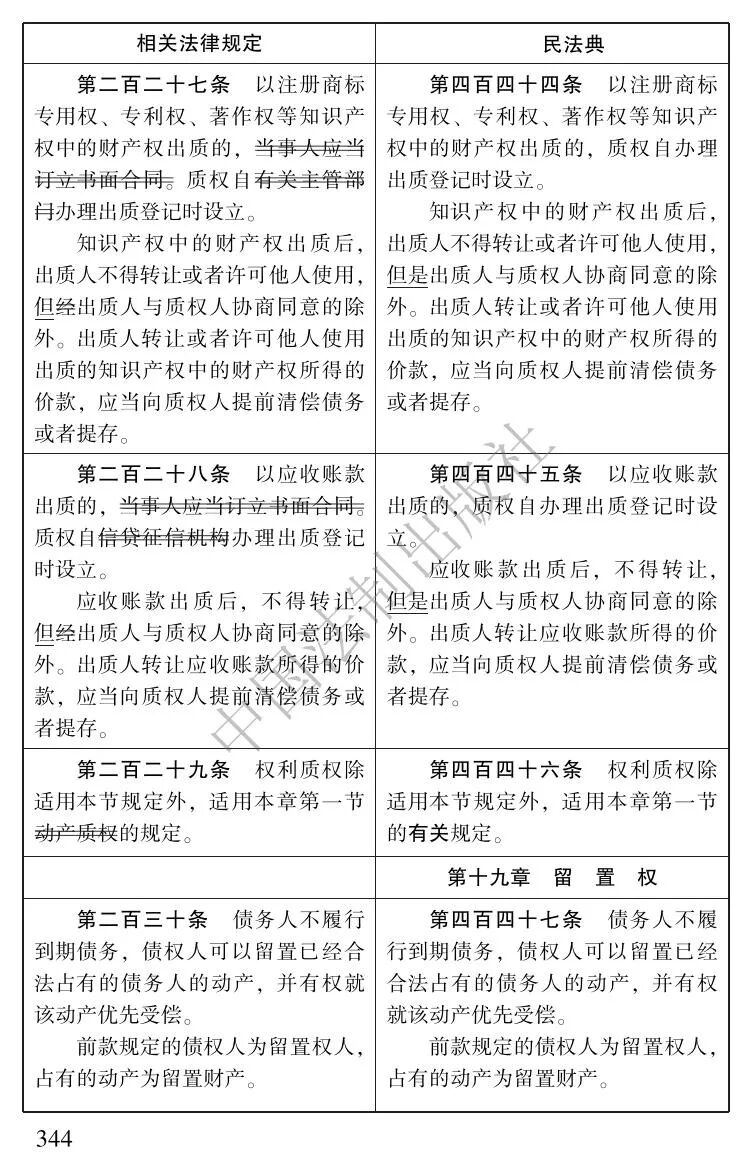
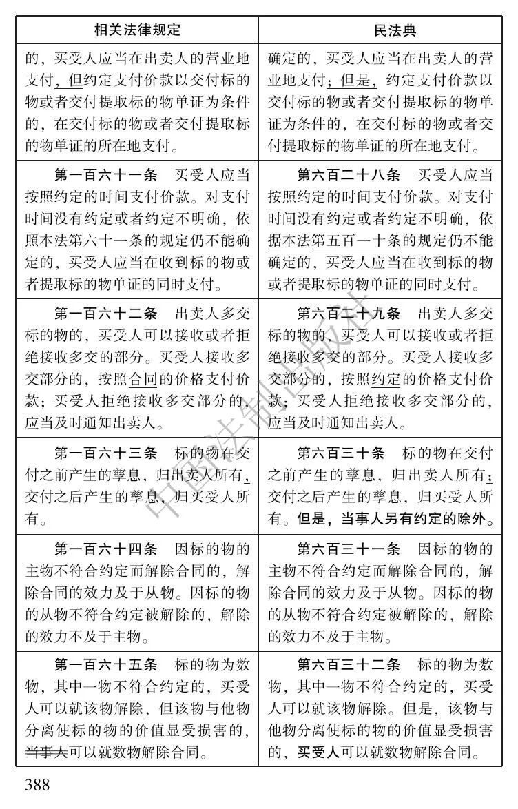
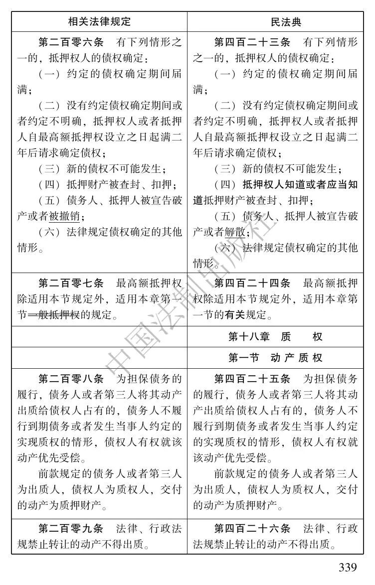
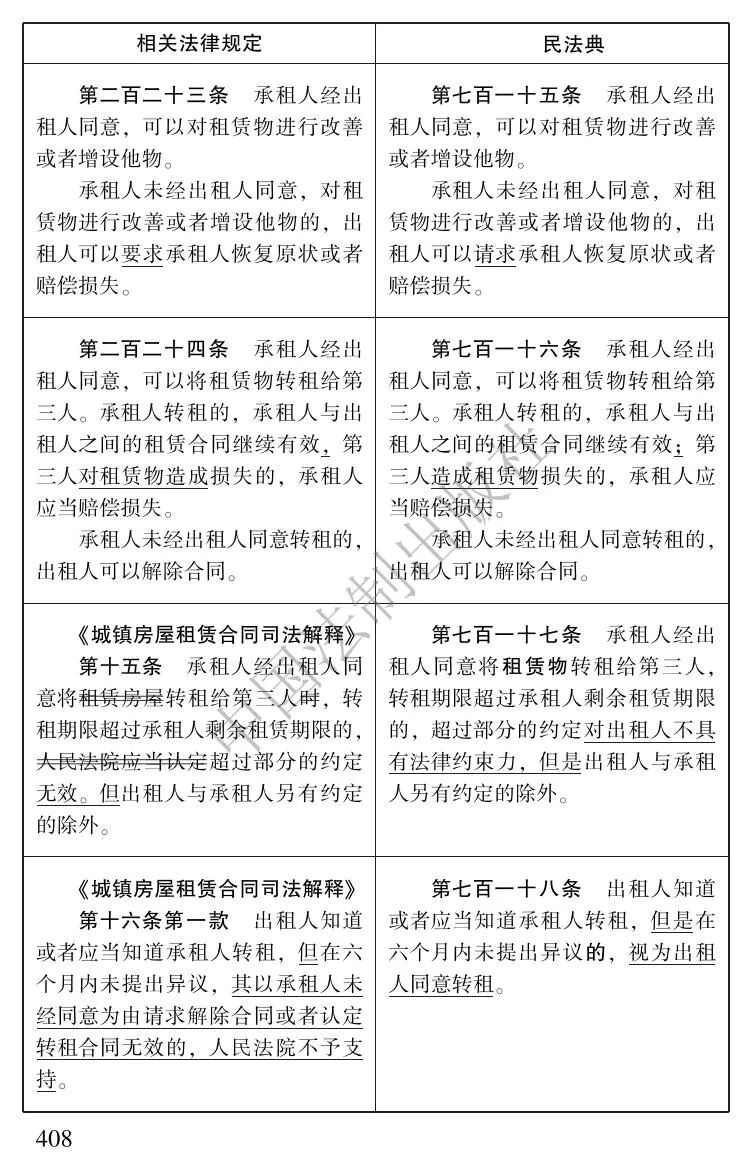
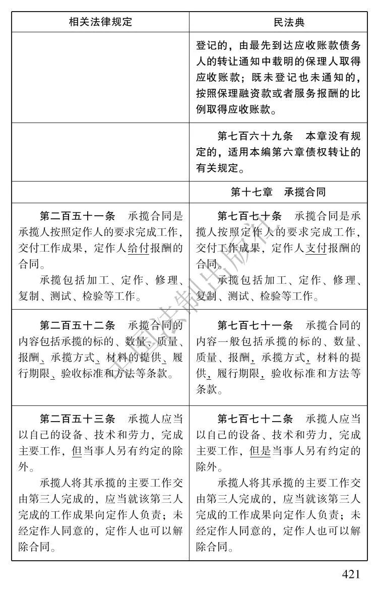
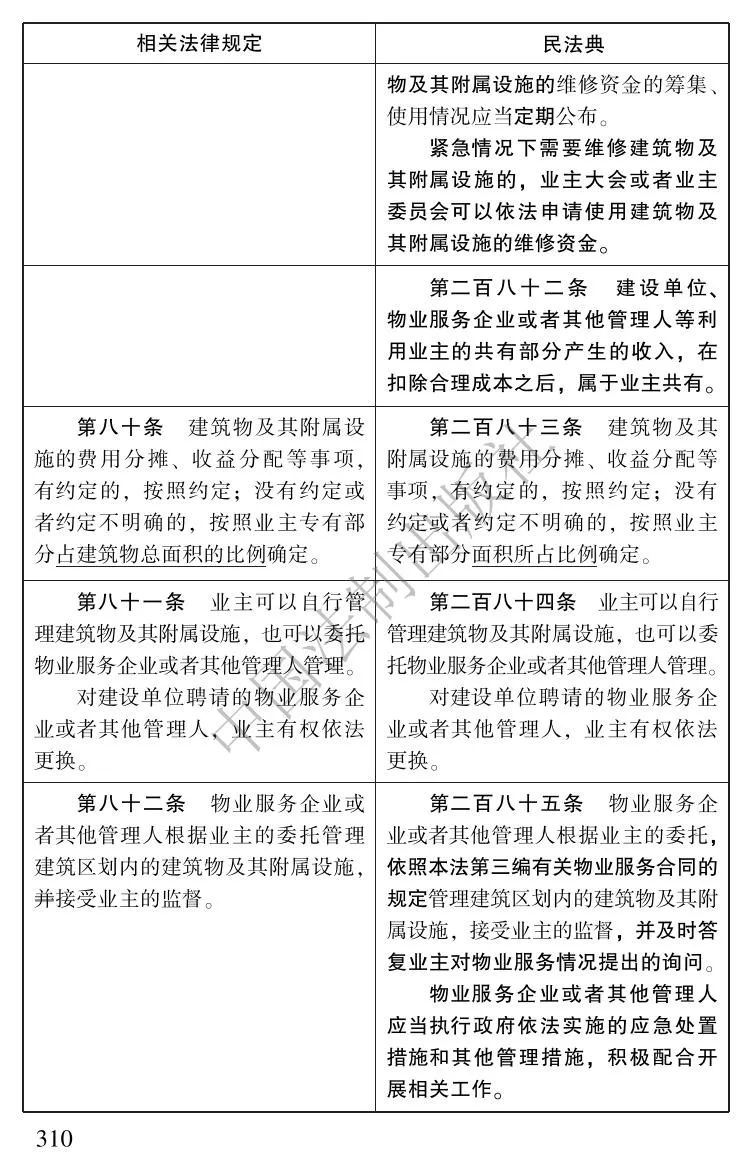
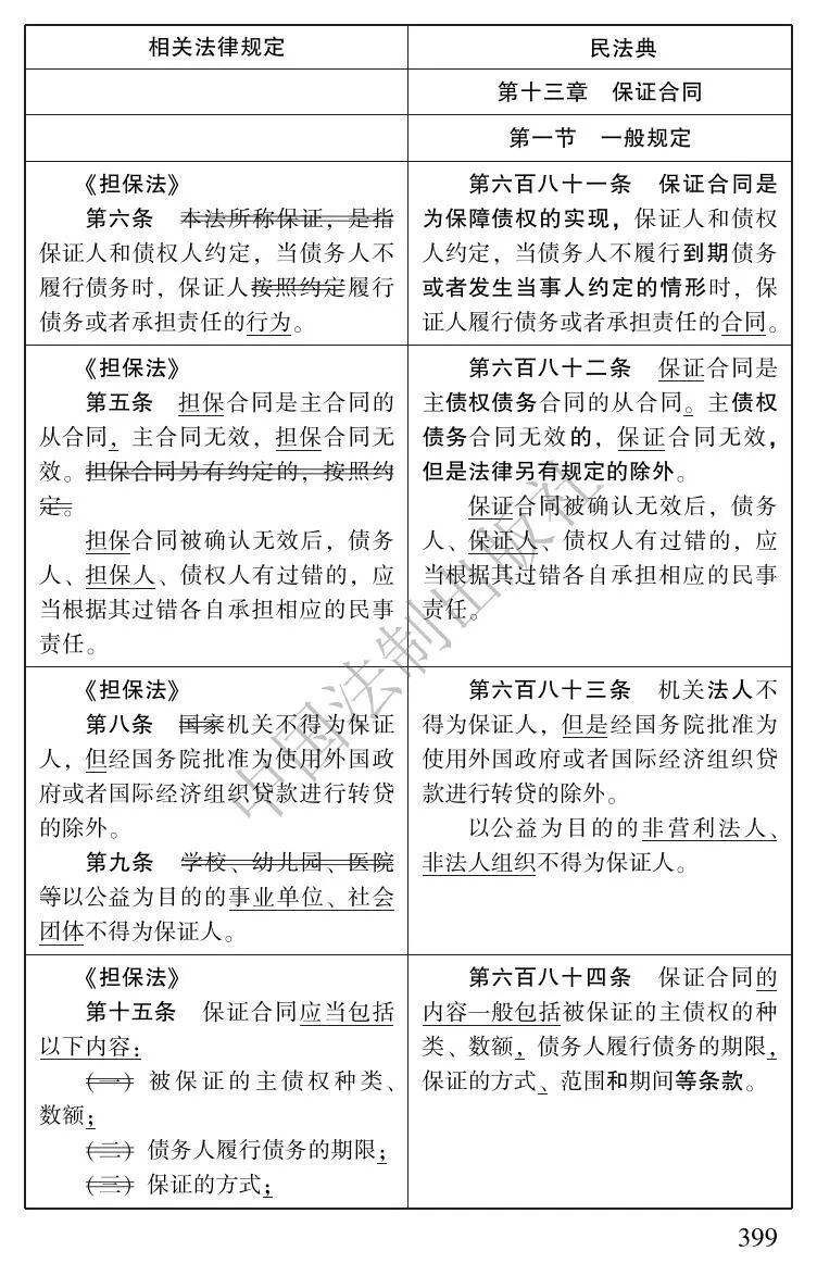
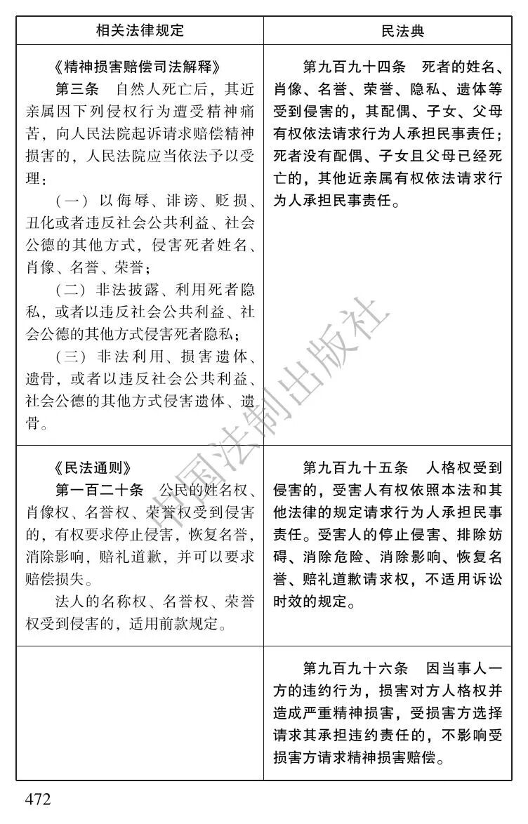
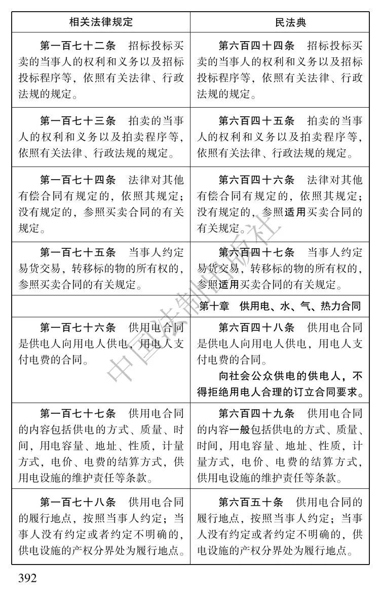
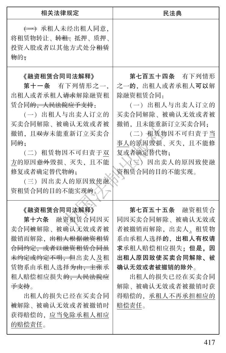
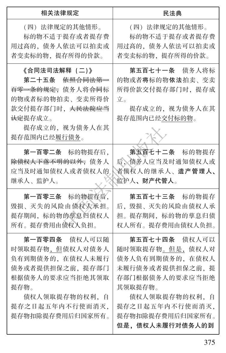
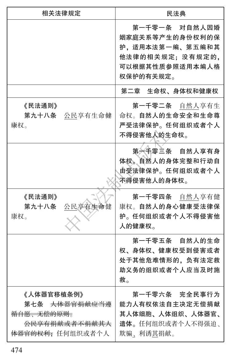
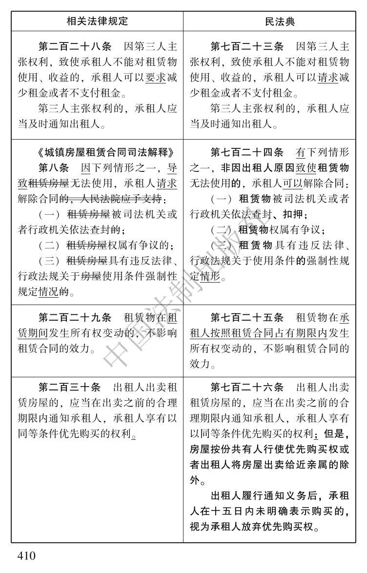
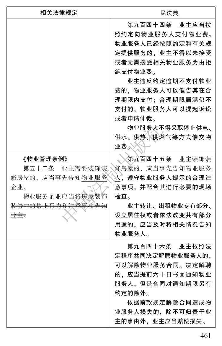
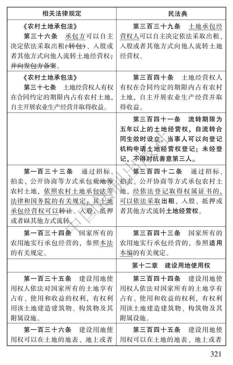
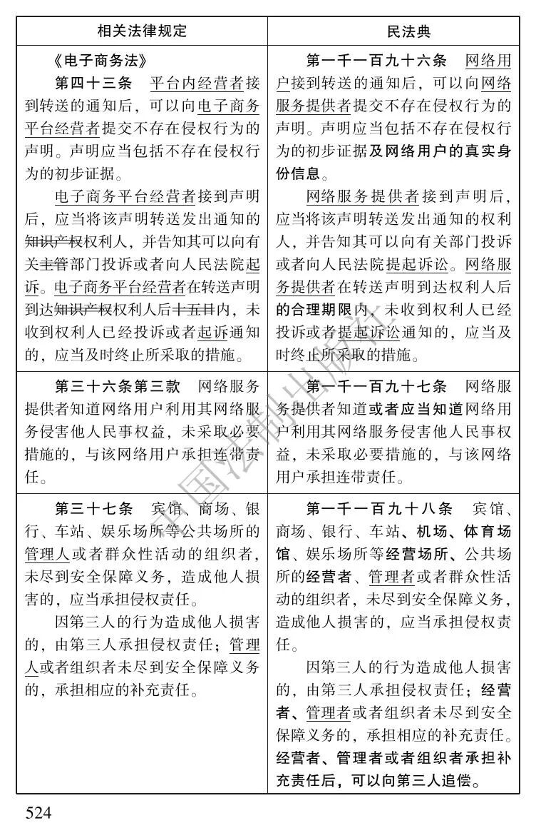
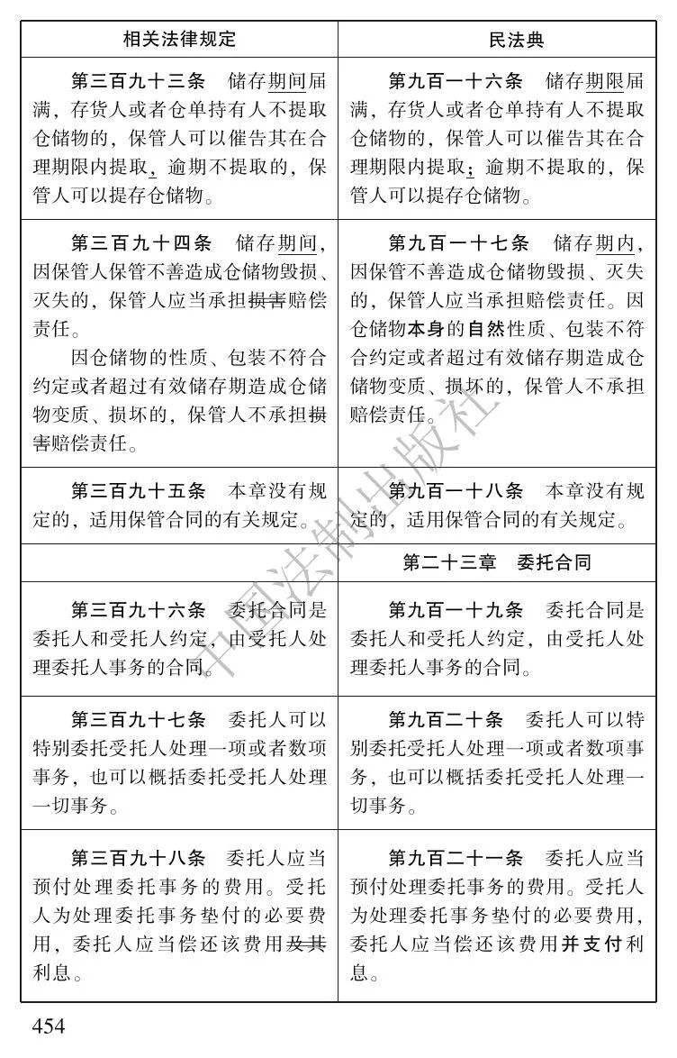
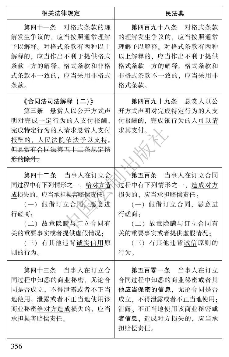
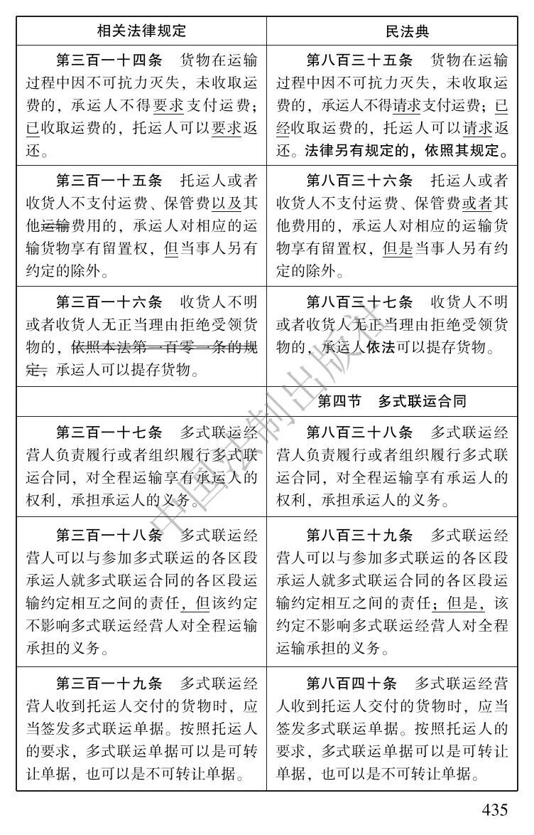
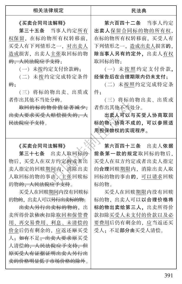
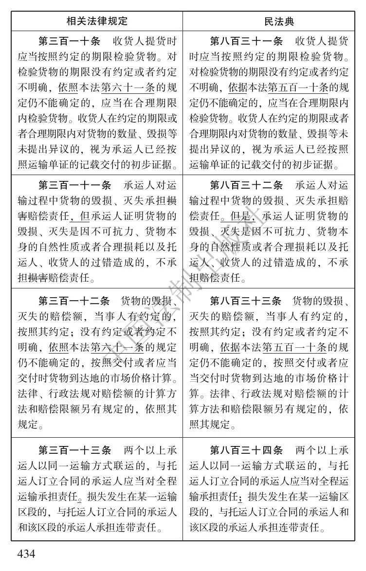
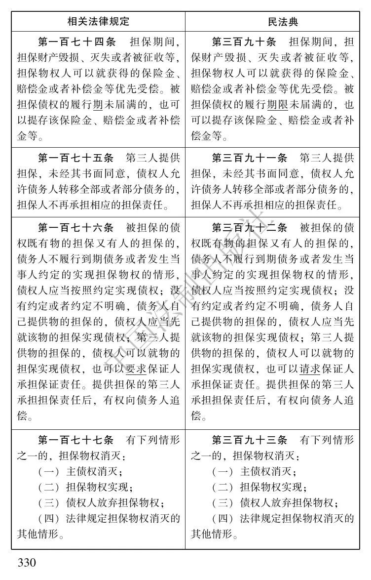
/// 新旧对照表全文
微信扫一扫关注该公众号