来源:天津市高级人民法院
关注本号:输入"司法解释"四个字,可提取Word版本,民法典及其所有司法解释正在同步上传中,敬请期待。
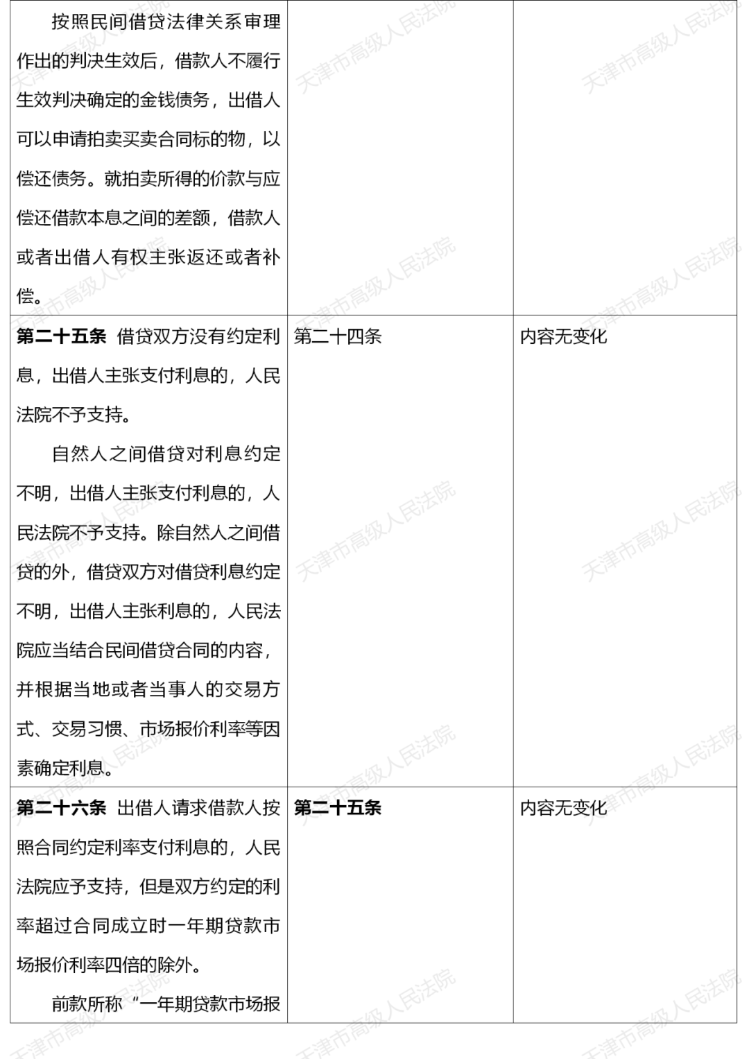
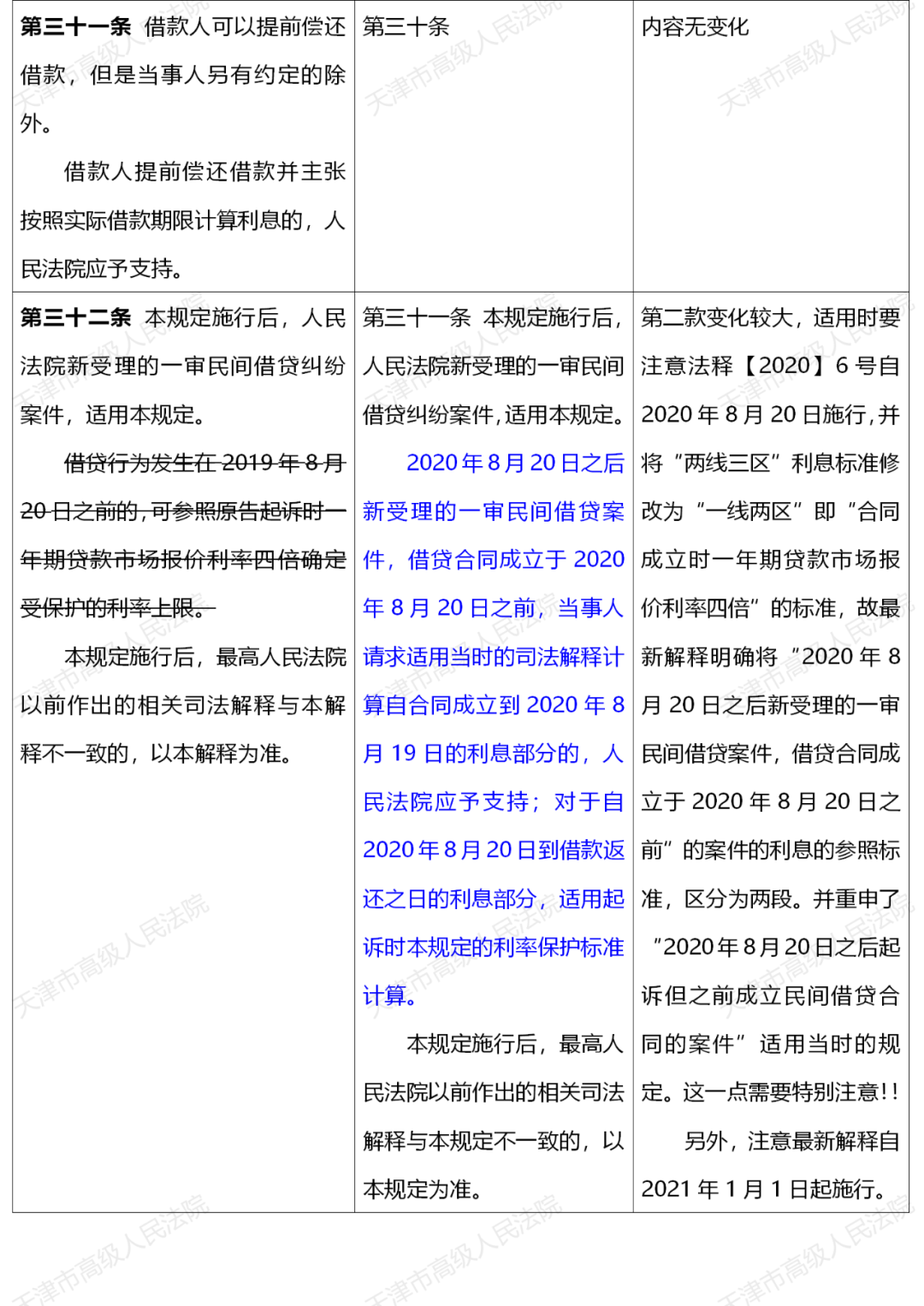
最高人民法院关于修改<关于审理民间借贷案件适用法律若干问题的规定>的决定》(法释【2020】6号)已于2020年8月18日由最高人民法院审判委员会第1809次会议通过,于2020年8月20日公布,自公布之日起施行。《最高人民法院关于修改〈最高人民法院关于在民事审判工作中适用《中华人民共和国工会法》若干问题的解释〉等二十七件民事类司法解释的决定》(法释【2020】17号)(包含民间借贷司法解释)已于2020年12月23日由最高人民法院审判委员会第1823次会议通过,于2020年12月31日公布,自2021年1月1日起施行。最新解释有六条修改,其中第二十八条和第三十一条需要重点关注。
完
作者:段昊博|制作:金 丽