今年4月以来,尽管央行下调了首套房贷利率下限、并两次下调5年期LPR,但地产销售自底部修复的情况尚显波折:
一是“烂尾楼”事件的冲击干扰期房销售,二是多地疫情屡有反复,三是房价环比持续下跌制约居民预期及购房意愿。
在这之后,很多萝卜粉丝都不太理解,地产市场为什么仍然不为所动?
萝卜君认为房地产政策既需要杠杆,又需要支点。今年以来,地方政府在因城施策方面做了很多积极的努力,给居民提供了“杠杆”,但关键问题在于缺少“支点”。
居民要有在手的资金,还要在投资之后有稳定收入的预期,大家才会去考虑“房“这个问题。
从金融数据观察,居民存款似乎并不少。倘若存款少,就不会考虑买房,而存款多的,大家还担心疫情下的收入,还或存在买房压力。
数据来源:广发证券发展研究中心
从这一角度考虑,降房贷利率等各项地产放松政策,对房地产来说未必就是一个明确的拐点,还需政策更进一步发力,才能有希望看到更加积极的变化,而“支点”就是发力的关键所在。
上一轮地产行业面临困难是2015年前后,库存高企、去化周期很长,最后是通过棚改货币化结合央行PSL工具支持解决对应“支点”问题。
我们现在也需要这样的“支点”政策来改变居民在手资金状况和未来收入预期,只有这样,地产销售与资金流转的问题才能得到有效解决。
地产需求端政策有哪几类?
今年以来,地产政策放松主要集中于需求端,大体可以分为:放松限贷、予以购房补贴、放宽限购和降低房贷利率等方面,主要目的就是引导购房需求回暖是期间地产政策放松的主线逻辑。
(1)放松限贷
自5月以来,各地纷纷下调首付比例,上调公积金额度贷款最高额度。
例如,6月2日,山东省东营市发布《关于调整住房公积金使用政策的通知》,贷款额度由一人缴存住房公积金最高30万元调整为40万元,两人的由50万元调整为60万元。
7月8日,吉林省长春市政府也引发相关措施,具体为:个人申请商业性个人住房贷款的,首套刚需住房贷款首付比例由不低于30%恢复至20%,2套改善性住房贷款首付比例由不低于40%恢复至30%。将首套房贷款利率下限调整为不低于相应期限贷款市场报价利率减20个基点。
除此之外,放松限贷措施还包括放松首套房认定标准、放宽异地公积金认定标准,放宽公积金贷款申请者范围等措施。
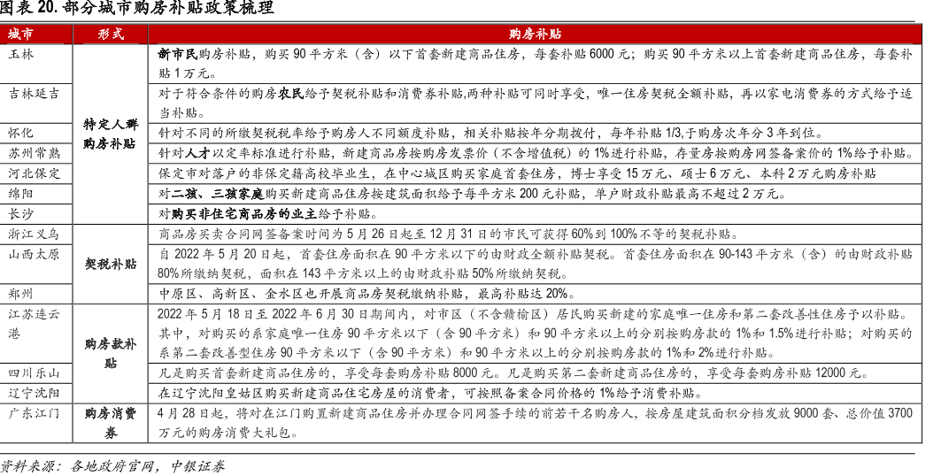
(2)购房补贴
购房补贴主要包括按套补贴、按购房款总额一定百分比补贴、按家庭情况(二孩家庭或三孩家庭)补贴、发放购物消费券、人才补贴、契税补贴等形式。
例如,8月2日,嘉兴市发布文件,明确至2022年12月31日,新购买新建商品住房的本市户籍二孩、三孩居民家庭,分别给予每平方米300元(单套不超过5万元)、每平方米500元(单套不超10万元)的购房补贴。
(3)放宽限购
放宽限购主要涵盖取消限购的行政限制、调整限购区域、购买非限购区住房无需资格核验。
5月31日有文件称,成都二孩及以上家庭,可在现有限购套数基础上新购买1套住房。
随之6月,江西省九江市又暂时取消购房的行政性限制措施。
7月,东莞市住房限购区域调整为莞城街道、东城街道、南城街道、万江街道、松山湖高新技术产业开发区。除限购区域外该市其他区域暂停实行住房限购政策。并且,居民家庭购买非限购区域内的商品住房,无需进行购房资格核验。
(4)房贷利率
1月20日,下调5年期以上LPR5个基点至4.6%。5月20日,该指标又下调至4.45%。8月22日,又下调到4.3%。
资料来源:天风证券研究所
对比而言,地产供给端政策就比较简单,多数城市还是以“保交楼”政策为主。
在两端的共同努力下,我们看看这些政策效果。
观察商品房销售数据来看,6月30大中城市房地产成交面积快速回升,一度远高于季节性水平,反映疫后政策引导下商品房销售的快速回补,随后即快速回落。
数据来源:国家统计局
具体到城市来看,综合政策力度较大的苏州市、西安市、佛山市的商品房销售面积在政策出台后均出现了明显上行,但随后很快出现了政策退坡效应。
整体看,商品房销售和投资仍然是承压状态,说明前期政策传导仍存在阻碍。
之所以这样,萝卜君还是和之前提到的想法一样,“杠杆“有了,缺“支点”。
拿需求端举个例子,尽管多数城市提出放松地产需求端政策,但此前开放的城市仍以三四线城市以及部分二线城市为主。相较而言,一线城市房地产调控仍较为谨慎。
例如上海仅通过适当放松人才落户相关政策等,且不同城市间的政策力度与调控频次也分化较为明显。
其中,苏州、西安、佛山的地产政策放松力度远大于其它省市,3市4月以来连续多次出台相关政策,这也是为什么这几个省市之前销售面积明显上升,又下降,没有“支点”去维持这个高数据罢了。
但也不能否定这些政策。
从前9个月累计来看,中指研究院的数据显示,百强企业拿地总额10478亿元,拿地规模同比下降51.2%,但降幅比上月收窄2.1个百分点,且连续4个月维持收窄态势。
从重点城市拿地金额TOP10房企来看,华发股份、华润置地、中海地产等国央企在多个重点城市广泛布局。民营企业中,滨江集团保持杭州区域龙头地位,牢牢占据杭州市拿地金额榜首。
“930” 地产新政
在这个过去的国庆假期前,央妈再次出手,9月29日和30日,央行、银保监会、财政部、税务总局相继宣布3项地产支持政策:
1)符合条件城市放宽住房贷款利率下限
历史对比看,本次放宽房贷利率下限,各地可自主决定下调幅度,力度明显大于今年5月下调20个BP,理论降幅也可能大于2008/2014年的下调至基准利率0.7倍。
但是限制变多了:一是时间限制,政策要求是在2022年底前,如不延长则仅对今年四季度有作用;二是范围限制,政策要求“2022年6-8月份新建商品住宅销售价格环比、同比均连续下降的城市”。
2)下调住房公积金贷款利率
历史看,公积金利率一般是作为配套措施,跟随商贷利率同步调整。萝卜君认为本次下调更多是维持公积金吸引力的被动调整,而且公积金贷款占比较小,预计刺激效果也有限。
3)换购住房个人所得税退税
历史对比看,此前房屋交易个税在“满五唯一”,即房产证下发满5年,且是业主唯一住房情况下免征,否则按成交价1%,或房屋成交价减原值差额的20%征收;本次政策相较之前几次的减免契税、营业税/增值税,力度还是较小的。
但政策对所有城市均适用,且时间范围为2023年底前、居民享受周期相对更长,限制比较少。
整体看,相较于年底年初以来的稳地产政策,本次是由中央直接出手,覆盖范围较广、信号意义较强,有助于提振市场信心、改善居民预期。
在此背景下,国盛证券认为,本次放松将进一步提升四季度地产修复动力,但仅靠利率下行、退税的效果有限,地产景气度有较大程度的修复需要“地产进一步放松+疫情受控配合”。
浙商证券表示:“本轮反弹利好聚焦强、品牌力强的房企,继续看好两头开发企业。
1)综合能力最优的优质龙头,短期销售具备弹性+ 中长期集中度提升、盈利能力改善,重点推荐:保利发展、中国海外发展、万科A;
2)深耕优质区域的公司,重点推荐:A – 华发股份、滨江 集团、天健集团;H – 越秀地产;
3)市场修复利好二手房中介机构交易活跃度提升,重点推荐:H-贝壳。”
光大证券也表示:“近期市场对房地产板块关注度提升明显,优质龙头房企表现出色,建议关注万科 A/万科企业、中国金茂、新城控股、保利发展、金地集团、招商蛇口、 中国海外发展、中国海外宏洋集团、华润置地、龙湖集团、越秀地产、上海临港。
写在最后,萝卜君注意到,据Datayes!Pro统计,截至10月9日,共32家券商发布了10月金股名单,我整理了下,放在了下方的“阅读原文”,点赞后,即可查看!
大家还想要了解什么板块,可以留言在下面,记得给萝卜君留个小心心♥!
免责声明:本文仅为对历史数据的客观分析,不构成任何投资建议,不对用户依据本文做出的任何决策承担责任
获取更多深度逻辑,以及更多高确定性的成长型公司,请点击最上方蓝字,关注Datayes投研公众号!(账号:robotouyan)