今日沪指早盘冲高回落,随后震荡回升,午后重返3400点上方。深证成指、创业板指表现强势,创业板指大涨近2%。
截至收盘,沪指涨0.53%,深证成指涨1.29%,创业板指涨1.9%。两市成交额再度突破万亿,北向资金净买入约45亿元。
盘面上看,农业、医疗保健板块大幅走高,航空、电力、医药等板块均走高,燃气、石油、有色、化工、钢铁等板块均上扬;半导体、旅游、建筑、煤炭、地产、保险、汽车等板块均走弱;猪肉、鸡肉、CXO概念、猴痘概念等题材表现活跃。
对此,萝卜君想说,目前,A股积累了较多盈利盘,随着企业财报密集披露,A股大概率将由快速上涨转为震荡分化,大家市场回调的风险点或在7月中下旬。
还有很多机构称,这个月的主线:一是受益国家政策重点扶持的新兴产业,如“新能源产业链、军工”等;二是受益国内疫情边际好转的部分消费品,如“食饮、医药”等,两大投资主题有望继续走出超额,这仍需多观望。
进入7月,各板块正式进入半年报业绩披露期,特别是上旬,预计利润超过50%增长的股市将成为市场聚焦的重点。
特别是在疫情期间,高增长更是难能可贵。同时,部分业绩受影响较大的股市,业绩也将明牌,提出要怎样释放业绩的压制因素。这里,对全年业绩展望乐观的公司,纷纷受到机构的推荐,这里,等哪天大批公司披露后,萝卜君给大家分类盘点下(家人们,记得提醒我)!
这不,周六日出去玩了两天,这也给大家发现了很多科技股。
随着高速不停车收费的政策导向,ETC普及率已经到非常高,最常见的应用场景就是在高速收费站。此外,除了在高速收费,ETC同样可以用在其他场景。
例如市内智慧停车,它可以采集数据,并上传给后台,实现路网管控、交通事故实时预警,还可以协助公安检测不良驾驶的行为。甚至还可以实现停车泊车、养车、加油等服务,更加优化城市的停车资源和停车效率。
有数据显示,截至5月31日,全网具备ETC支付功能的停车场有5527个,环比增长6.4%,已正式上线运营的停车场有4179个,也是环比增长6.4%,按照这样发展,这个数量预计还会继续增加。
作为一个平时不被大家关注的科技品,今天我再给大家讲下它的产业链。
ETC系统不是单独的,它需要在车路两侧分别部署相关软硬件。
以高速上的应用为例,在车上,需要安装的设备是车载单元(OBU),又称应答器或电子标签,一般安装在车辆挡风玻璃上。
在路边,主要是由ETC门架、车道控制器、车牌识别系统、车型分类系统、信号灯和车道摄像系统组成,这里最核心的硬件是RSU(路侧单元)。
一般车辆识别技术主要有红外线扫描、摄像、激光扫描、IC卡等。
因为在交通方面,这是要求能够在全天候、恶劣环境下应用的,同时还需要识别系统的寿命长、安全性高,而OBU正是使用一种微波技术,可以更好的识别车辆,也成为了这个应用领域的最佳选择。
一般OBU内部有4个芯片,分别是射频芯片、读卡芯片、ESAM芯片和MCU芯片。当安装有OBU的车辆在通过ETC门架时,将唤醒路侧RSU,将携带的车辆ID号、车型、颜色等信息上传。
这里,OBU中会存储车辆的相关信息,保障了“一卡对应一车”,能够有效防止车辆信和银行卡盗用。
这信息紧接着就传给ETC门架,这个过程,主要靠门架上的RSU。
RSU是通过读取OBU的信息可以采集道路车流数据,收集道路拥堵情况,通过路侧通讯设备实现道路信息联网。
这主要是由5.8GHz收发信机、微带天线、RSU控制器构成,能实现信号和数据的收发、以及加解密等功能,特别是天线作用强大。
此外,随着智能驾驶的发展,智能路侧RSU可以实现更多功能,如对接红绿灯的信号机控制系统、摄像头,对接车辆的行驶状态等等。
这里ETC龙门架,主要还分为入口门架、主线门架和出口门架三部分,上述的处理流程也有区别。
通过上述描述,产业链应该差不多清晰了,首先就是制造环节,车路两端设备的制造和集成,主要包括ETC芯片、电池、五金压铸件及塑胶研发、生产商。
经营ETC芯片原材料的主要有博通集成、紫光国微、电池领域就是典型的亿纬锂能。
设备制造端的就很多了,金溢科技、万集科技、千方科技、埃特斯、久普软件等都是。
行业下游主要是高速公路收费场景,主要客户是道路运营商、交通管理部门等推而城市内智慧停车场景就是物业运营商了。
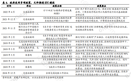
其实我关注这个板块也蛮巧的,萝卜君查了下资料,6月中国路网官方微信刚发布了《高速公路 联网收费系统优化升级工程方案(征求意见稿)》,且该意见征求工作在近期将正式启动,且已经在部分省份开展先行征求意见工作。
而且,2020年1月1日起,我国高速公路的收费系统就开始实行“分段计费模式”。与过去高速收费站“进口”和“出口”两端计费模式不同,“分段计费模式”即在高速路上,通过龙门架进行分段收费,种模式可以提升收费准确度。
这里有组数据,2019年7月ETC用户数量仅为9151万人,到19年底ETC用户就超过了2亿人,用户数增长迅速,形成ETC“抢装潮”。
回顾之前ETC的抢装潮,可以发现ETC是强政策引导型行业,2019年交通部政策密度与 ETC 建设节奏共同达到高点,这对19年用户的迅速增加是个很好的解释。
而且,除了交通部等部委的政策推动之外,还离不开当时市场化竞争下,商业银行之间对于新增车主客户的争夺。
有机构预计,理论上,2022年我国高速场景ETC产业总规模近100亿元,对此,萝卜君想和大家说,上面的也是理论上的测算值,具体的市场规模落地情况,还要根据政策节奏和执行情况进一步跟踪判断。
写在最后,萝卜发现了两家公司大涨大跌,遭问询!据说是泄露内幕?感兴趣的大家可以点赞后,戳下方的“阅读原文”查看!
免责声明:本文仅为对历史数据的客观分析,不构成任何投资建议,不对用户依据本文做出的任何决策承担责任
获取更多深度逻辑,以及更多高确定性的成长型公司,请点击最上方蓝字,关注Datayes投研公众号!(账号:robotouyan)