今天,沪指盘中震荡回升,午后再度回落翻绿;上证50指数逆市上扬;深成指、创业板指弱势震荡下探,午后跌近1%;两市成交约6500亿元,北向资金尾盘加速进场,全天净买入近40亿元。
截至收盘,沪指跌0.26%报3087.4点,深成指跌0.86%报11010.53点,创业板指跌0.9%报2338.26点,上证50指数涨0.22%;两市合计成交6508亿元,北向资金净买入39.18亿元。
盘面上看,电力、旅游板块强势拉升,血氧仪概念股强势爆发,血氧仪萝卜君昨天刚给大家讲过,旅游板块是萝卜君周一给大家说的,不知道大家有没有吃到一波。
相比而言,物流、汽车、农业、纺织服装、酿酒、软件、半导体等板块下挫。
对于近日市场走势,萝卜君认为,低成交下的修复性反弹,目前场内资金参与度依然不高,且这种现象大概率将延续至年底,因此目前虽然是值得配置的区域,但并不能确定为市场探底已经结束。
情绪层面,萝卜君认为,年末阶段很难有较好的交易情绪出现,且在内外部流动性无法有更大的边际变化点下,A股探底尚未完成。
今天,科创板“智能家居第一股”萤石网络(688475.SH)正式登陆科创板!发行价格28.77元/股,截至收盘,萤石网络报于25.25元,收跌12.23%,市值从161.83亿元跌到142.03亿元,一天跌掉近20亿。
看这破发,这次打新的股民应该是又亏了,按中一签500股计算,股民要亏1700元。
作为海康威视“长子”,海康威视于2001年正式成立,并于2013年开始部署互联网C端业务。“萤石”这一智能家居品牌由此创立。
2021年1月,海康威视公告拟分拆萤石网络上市,历时近两年,萤石网络在年底终于赶上上市的末班车。
今天萝卜君就给大家讲讲萤石网络,它是何方神圣?
萤石网络的主营业务分别是智能家居产品和云平台服务,前者占据87%的收入,为基本盘。
资料来源:天风证券
用概念化的语言就是它打造了“4+N”的智能家居产品生态体系。其中,“4”代表四大类智能家居核心产品(智能家居摄像机、智能入户、智能控制和智能服务机器人),“N”代表IoT开放生态业务。
这些智能特色产品也是基于物联云平台的能力去“工作”的。
“4+N”的“4”
1.智能家居摄像机凭借安装方便、使用简单、性价比高等特点,在2021年全年出货量约为1800万台,营收近30亿,占全球市场份额约18%,处于市场前列。
和海康威视类似,萤石网络也是一家主要靠卖摄像机来营生的企业。
资料来源:天风证券
2.智能入户方面的智能猫眼、智能门锁等细分领域也表现的不错。
智能猫眼已连续多年在双11、618等购物节天猫平台门镜/猫眼类目位列品牌第一,领先于小米集团、三六零等可比公司。
智能门锁也多次入选双11、618等购物节天猫平台电子门锁类前十品牌,在2021年618购物节天猫平台电子门锁类目品牌排行升至前三位,今年的排第四位。
资料来源:天风证券
3.公司的智能控制、智能服务机器人等创新智能家居产品属于正在拓展市场阶段。
在智能服务机器人领域,公司儿童陪护机器人在2021年天猫平台618购物节中排名同品类销量前十位。
今年6月,公司还创新发布了包括AI扫地宝RS2、智能洗地机器人RH2、多款创新智能服务机器人产品。
资料来源:天风证券
4.此外,公司还拓展了除四大主要产品外的智能家居产品,已经与合作伙伴联合设计了智能新风、智能净水、窗帘机、智能宠物喂食器等创新品类产品。
资料来源:天风证券
“4+N”的“N”
在技术架构上,公司作为云平台服务商,与中国电信、腾讯云、AWS、阿里云和七牛云等IaaS层云计算服务厂商合作,以第三方云计算资源为基础,为客户提供响应迅速、应用便捷、高性价比的PaaS层云平台服务。
目前,公司形成了完备的中台服务能力,包括物联接入服务、多媒体服务、云存储服务、AI 服务、消息服务、应用服务、大数据服务和保障支撑服务等。
截至今年6月末,萤石物联云平台接入物联网设备数超过1.82亿台,物联云平台用户数量突破1亿名,月活跃用户近4000万名。
资料来源:天风证券
除了产品优势,它还有“背后大佬”。
海康威视持有萤石网络60%的股份,为直接控股股东。值得一提的是,海康威视不仅是萤石网络的控股股东,而且还是客户、供应商。
招股书显示:2019年至2022年上半年,海康威视及其关联方一直是萤石网络的前五大客户之一,且金额占比均排第一,分别为9.10%、17.03%、12.44%、13.44%。
另外,前五大供应商中,2019年萤石网络向海康威视及其下属企业采购金额达到18.32亿元,占比99.57%。
招股书显示,主要原因为2019年萤石网络在切换为自主生产前主要为向关联方海康科技进行委托生产。
最大的客户和最大的供应商是之前的“前身”,不仅会使大家充满“怀疑”,萤石网络也表示,公司在报告期内也存在关联交易规模较大的风险。
为此,为保障分拆后子公司和母公司的经营独立性,海康威视和海康机器人均已出具了避免同业竞争的承诺函和减少、规范关联交易的承诺函。
资料来源:巨潮资讯网
萤石网络还补充说明:近年来公司与海康威视重合客户的数量在显著下降。从最终用户的重合情况看,海康威视销售的视频监控系统等硬件产品中,约85%不接入萤石物联云平台,为政府、企业客户。公司的智能家居产品基于消费者用户的需求,最终用户存在重合的可能性很低。
所以,这么看有大佬的支持是“好事”也是“坏事”,“好事”是可以成为“第一股”,“坏事”就是它的“破发”与“质疑”……
关于“破发”或许还与业绩表现与竞品有关?
背靠海康威视,萤石网络的业绩之前表现不俗,2019年至2021年,公司营业收入分别为23.64亿元、30.79亿元及42.38亿元;归母净利润分别为2.11亿元、3.26亿元及4.51亿元,这些财务数据都是稳增的。
但受新冠疫情等影响,今年萤石网络业绩波动较大,全年归母净利润预计下滑。公司预估2022年可实现营收区间为40.26亿元~46.62亿元,同比增长-5.00%~10.00%;归母净利润区间为2.70亿元~3.70亿元,同比下降40.00%~18.00%。
虽然21年前的数据表现较好,但相比竞品公司而言,这些财务数据均低于可比均值。
智能家居市场巨大,自然吸引了各路玩家积极涌入,寄望分得一杯羹,促使竞争日益白热化。
数据显示,2021年我国智能家居企业总数高达64.7万家。其中,智能家居赛道上,小米、华为、海尔智家商备受关注,他们之间的各种比较也是吸睛无数。
小米通过培育的庞大生态链企业,并搭建智能语音+AIoT平台生态。
华为基于鸿蒙系统、开放连接的协议打造硬件生态,推出了“1+2+N”全屋智能方案。
海尔智家旗下场景品牌三翼鸟,今年全面升级带来了“1+3+5+N”全屋智慧全场景解决方案。
以扫地机器人为例,行业前景巨大,但市场几乎被科沃斯、石头科技、小米等主流厂商占据,且还有海尔智家、美的集团等传统家电巨头。
据悉,萤石网络此次计划募资37.39亿元,其中,22亿元用于萤石智能制造重庆基地项目,8亿元用于新一代物联网云平台项目,3.9亿元用于智能家居核心关键技术研发项目,3.38亿元用于萤石智能家居产品产业化基地项目。不过,最后显示实际募资要少于计划募资,募集资金31.21亿元。
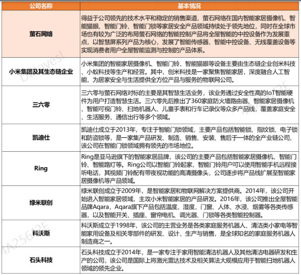
这里,我还给大家整理了它和一些竞品公司的情况对比。
资料来源:天风证券
可以说,相比较于小米、华为、海尔智家等智能家居玩家,萤石网络整体规模、资金实力、研发等仍存在较大差距,产品优势也并非特别突出,业绩也较同业公司均值低,甚至今年还或有40%的净利下滑,这么看,公司破发也不是没有依据的……
再加上今天的行情是“水”的一天,大家想要入手,不妨再观望观望。
萝卜君认为,不断增大的智能家居市场,引发各路玩家涌入,对于这条赛道上的玩家来说,除过硬的产品,还需要基于全屋智能生态,现在人们的要求更多是注重体验感,这是打开市场的敲门砖,所以各大玩家要想有发展,不仅要做到“专精”,还要尽可能让全屋智能落地,来收获行业红利。
对了,写在最后,想问问粉丝们,今天你们打新了吗?
免责声明:本文仅为对历史数据的客观分析,不构成任何投资建议,不对用户依据本文做出的任何决策承担责任
获取更多深度逻辑,以及更多高确定性的成长型公司,请点击最上方蓝字,关注Datayes投研公众号!(账号:robotouyan)