9月推免工作正在进行中…
➤绝大部分高校都会在9月下旬~28日教育部开放推免系统之前,对推免名单进行公示;
这部分高校只有在28日以后,才能根据《推免公示名单》进行整理。
➤只有少部分高校,会在9月上旬的《推免通知》中公开保研名额。这部分高校以上海高校居多。
近期整理的,都是公开了“保研名额”的高校。
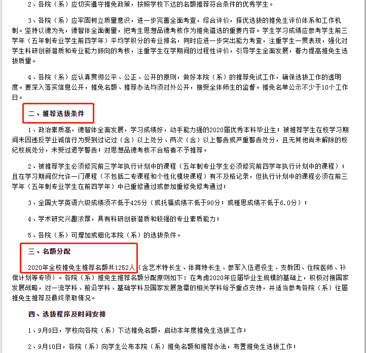
本文根据《上海交通大学2020年推荐优秀应届本科毕业生免试攻读研究生工作办法》《2016本科教学质量报告》《2016招生计划》整理测算:
上海交通大学2020年推荐优秀应届本科毕业生免试攻读研究生工作办法
http://www.jwc.sjtu.edu.cn/web/sjtu/198392-1980000007240.htm
从历年推免去向看,去向高校、数量保持基本稳定。
根据2019届推免生去向,可大致知道这1252人保研去向。
►其中,2/3继续留在上海交大深造,900余人。
►保研其他高校:300余人。
👉保研北京大学16人。
保研清华大学14人:👉经管8人,👉计算机系2人,五道口、机械、自动化、生科各1人。其他院系未抓取。
👉国科大 8人。
👉中科大1人。
👉南京大学3人。
上海财经大学会计学院4人、金融学院1人。
👉武大法学院1人、外国语1人。