Blender是一款开源的三维图像软件,登录官网可免费下载(www.blender.org)。选择自己所需的版本,如Windows·Installer·231MB,然后点击Download Blender 3.3.1 LTS(当前最新版本)即可下载。
下载完成后双击安装程序,启动安装(blender Setup),点击“Next”。
勾选接收许可协议中的条款,点击“Next”。
点击“Browse”设置安装路径,点击“Next”。
点击“Install”,开始安装。
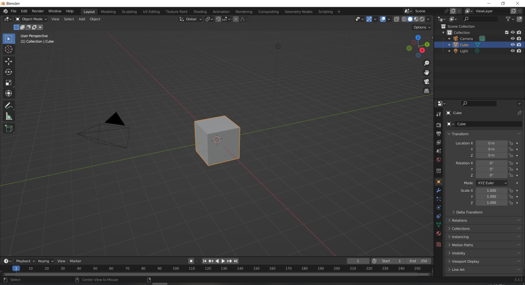
安装结束后,双击桌面上的Blender图标,就可以开始使用了。软件初次打开的界面如下,布局和其他三维软件也是大同小异。视图窗口占据主要的区域,顶部是菜单和不同模式下的界面布局,左侧是工具栏,右侧是对象和属性窗口,底部是动画设置相关。。
点击“Edit”(编辑)→“Preferences”(偏好设置),可以在Interface(界面)一栏看到Language(语言)选项,可以选择“简体中文”“繁體中文”等。切换后不用重启软件,可自动切换到对应的语言,并在下次打开时保持这一设置。
视图窗口的右上角是一些基本的视图操作,即移动、旋转、缩放等。Blender中的红绿蓝坐标轴分别对应X、Y、Z,竖直方向为Z轴。鼠标在坐标轴区域点击并拖动可以旋转视图(快捷键是鼠标中键)。下面的放大镜和手的图标分别是缩放和移动视图,快捷键分别为Shift和Ctrl键配合鼠标中键。摄像机图标是切换到摄像机视图,网格图标是切换透视和正交视图。
默认打开的是图中有三个对象,并在右侧的场景集合列出。分别是Camera(摄像机)、Cube(立方体)和Light(灯光)。右侧的眼睛(或照相机)图标控制对象是否在视图窗口(或渲染窗口)中显示。
Blender渲染图像快捷键是F12,也可以在“渲染”菜单中点击“渲染图像”选项。