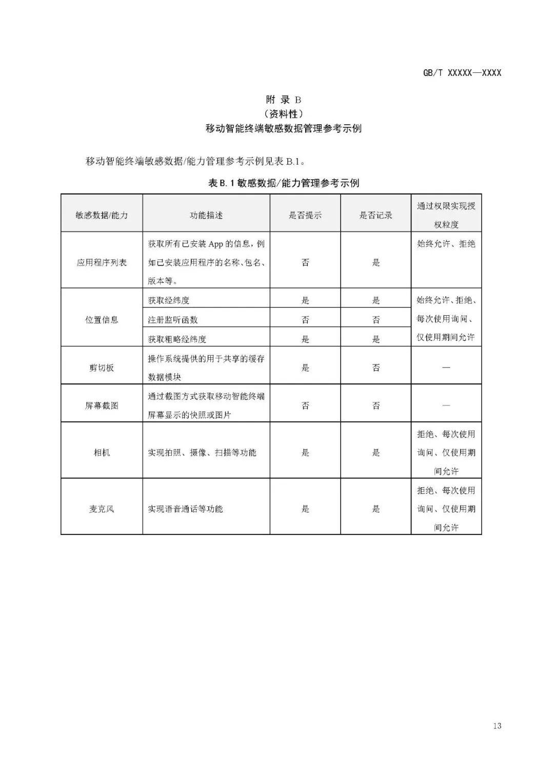
如需国标《移动智能终端的App个人信息处理活动管理指南》PDF原文,请在公号“数据法盟”后台回复关键词“App个人信息管理”,即可下载!
2022年6月13日,信安标委开始对《信息安全技术 移动智能终端的移动互联网应用程序(App)个人信息处理活动管理指南》,开始两个月的公开征求意见。 标准编制原则和确定主要内容的论据及解决的主要问题 1、编制原则 本标准的编制原则是: 1)通用性 按照本标准实现的移动智能终端的App个人信息处理活动管理指南,可实现基本技术规格一致,便于用户使用和管理。 2)实用性 根据我国国情、实际运用环境和国家有关政策编制本标准,使其在指导移动智能终端的App个人信息处理活动管理,保障个人信息安全方面具有很强的实用性。 3)安全性与隐私 在本标准中对移动智能终端的App个人信息处理活动的数据安全与隐私做了实施指南,从而确保个人信息处理活动管理过程中的安全性。 4)符合性 符合国家有关法律法规和已有标准规范的相关要求。 2、确定主要内容的依据 标准制定的依据为: a)标准格式按照 GB/T 1.1—2020 标准要求编写。 b)本标准制定参考以下国家、行业标准: GB/T 35273—2020 信息安全技术 个人信息安全规范 GB/T 39335—2020 信息安全技术 个人信息安全影响评估指南 GB/T 40660—2021 信息安全技术 生物特征识别信息保护基本要求 3、解决的主要问题 本标准应用在移动终端操作系统在 APP 收集、使用个人信息时提供管理、提示、控制等功能,例如针对敏感个人信息或移动终端敏感能力,提供更强的提醒机制,为用户提供应用软件调用行为记录,针对系统提供的存储能力给出优化的管控机制,避免应用软件生成的信息被其它应用软件获取,针对权限管理,给出优化的授权范围、授权方式,以控制应用软件获得个人信息的内容或频率。 本标准适用于移动终端生产、制造企业在实践中提高个人信息保护能力,本标准将首先在牵头公司中进行应用试点,并逐渐推广到其它终端厂家。 目前,由于相关标准规范缺失,移动智能终端的 App 个人信息处理活动在数据滥采、存储、使用方面没有明确的安全要求,造成安全防护措施薄弱,未经用户明确授权或超范围使用个人信息的情况普遍存在挑战。 本标准拟提出移动智能终端的 App 个人信息处理活动要求,标准主要框架基于 APP 在移动智能终端的生命周期各节点中用户个人信息风险,给出 APP 各生命周期移动终端的管理措施,具体包括:安装阶段措施、启动阶段措施、运行阶段措施、更新阶段措施、退出、卸载阶段措施,其中 APP 运行涉及到个人信息处理的场景最多,因此此阶段又包括了 APP 使用个人信息提示、APP 调用个人信息行为记录、设备识别码访问控制、敏感数据访问控制、存储空间使用、系统权限能力增强几个方面措施。 |
以下是《移动智能终端的App个人信息处理活动管理指南》全文
#DPOHUB介绍#
愿景
一个聚焦数据隐私和数据安全的非盈利性高端学术平台;
一个整合法律、技术及管理的专业数据合规生态体;
一个制造干货、相互赋能及塑造职业品牌的数据合规共同体。
实践
宗旨:实现国际化和本土化深入融合的高端智库。以全球视野,为中国数据立法建言;以中国智慧,为国际数据规则献策。
定位:强调俱乐部的公益性、专业性及影响力。
形式:定期举行线下闭门会议,至少2月一次。
主题:意在解决企业最急需解决的数据合规实务问题。
方案:聚焦“法律+技术+管理”的落地化解决方案,强调差异化策略。
成员:发起人和会员都仅限甲方,乙方只能以合作者或志愿者方式有限度地参与。
特色:定期发布深度报告和白皮书,并择机结集出版。
会员申请|DPOHUB数据保护官俱乐部
申请条件
认可DPOHUB的理念及宗旨;
愿意积极参与DPOHUB的线上线下活动;
愿意参与撰写深度报告、白皮书及实务文章;
在甲方从事数据隐私或数据安全的工作;
愿意缴纳年费。
扫描二维码,立即报名