百闻不如一见,点击马上体验!
👇
点击“阅读原文”,立即下载《智能网联汽车数据合规指引(2022)》全文作者 | 智行治理课题组
2022年9月2日,在以“智能社会与协同治理”为主题的2022世界人工智能大会智能社会论坛上,同济大学、上海人工智能实验室联合发布了《智能网联汽车数据合规指引(2022)》。该《指引》是依托国家智能社会治理实验综合基地(上海杨浦)、上海市人工智能社会治理协同创新中心,面向无人驾驶应用场景的区校合作、政产学研联动的研究成果。为了集合来自技术、法律、管理等多学科的研究力量编写该指引,同济大学法学院、上海市人工智能社会治理协同创新中心、上海人工智能实验室治理研究中心和智能交通研发团队联合成立了“智行治理课题组”。张韬略、苏苗罕老师以及王亚坤、钱榕和熊艺琳三位研究生同学代表同济大学法学院全程参与了《指引》的研究和编写工作。
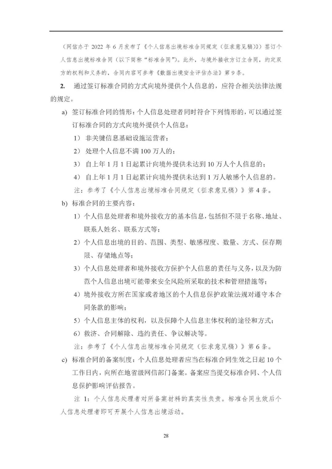
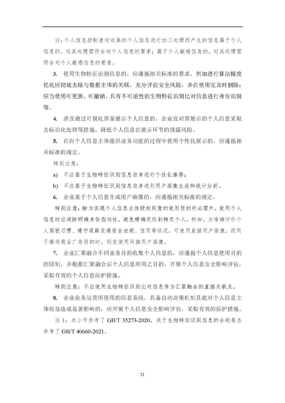
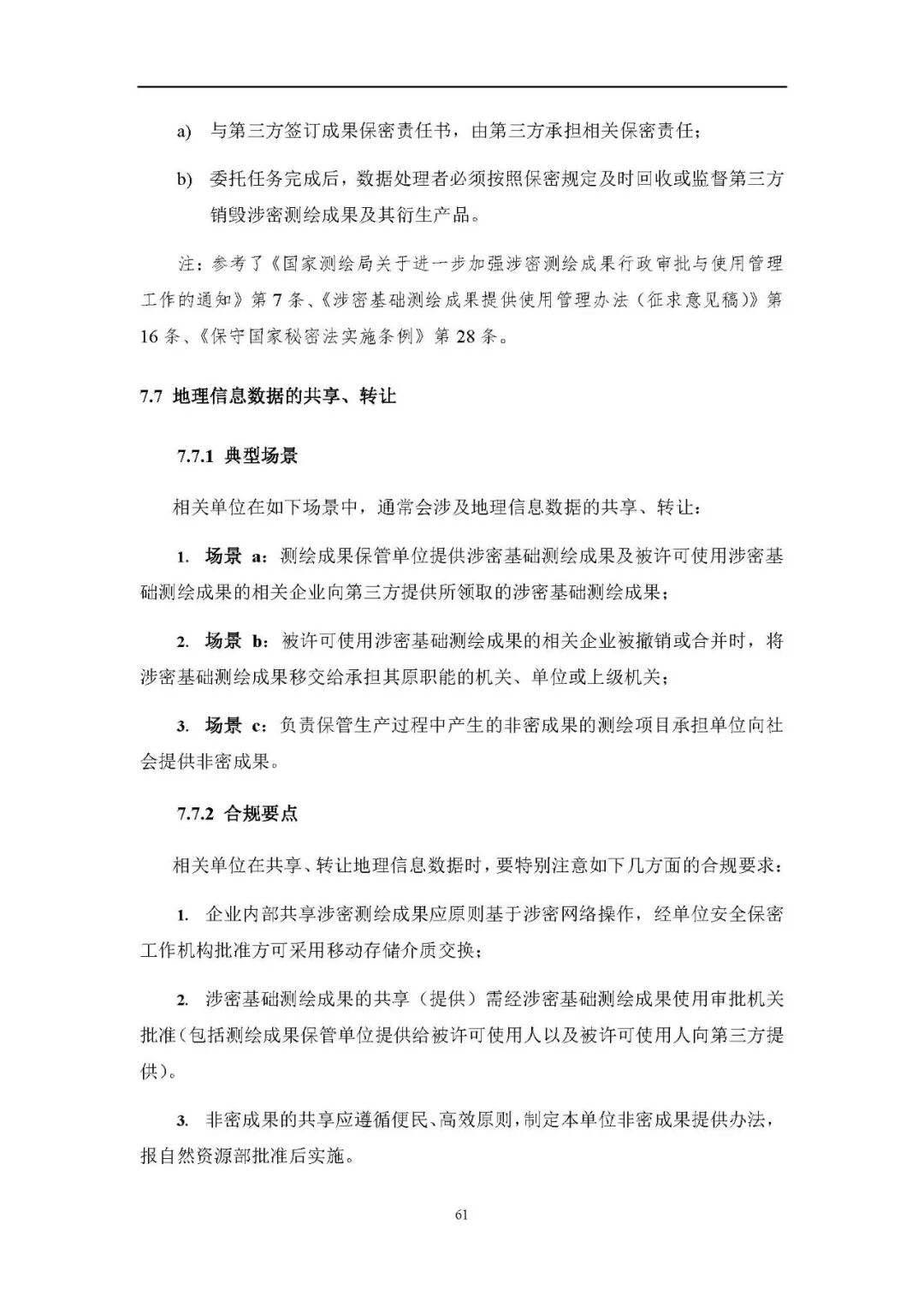
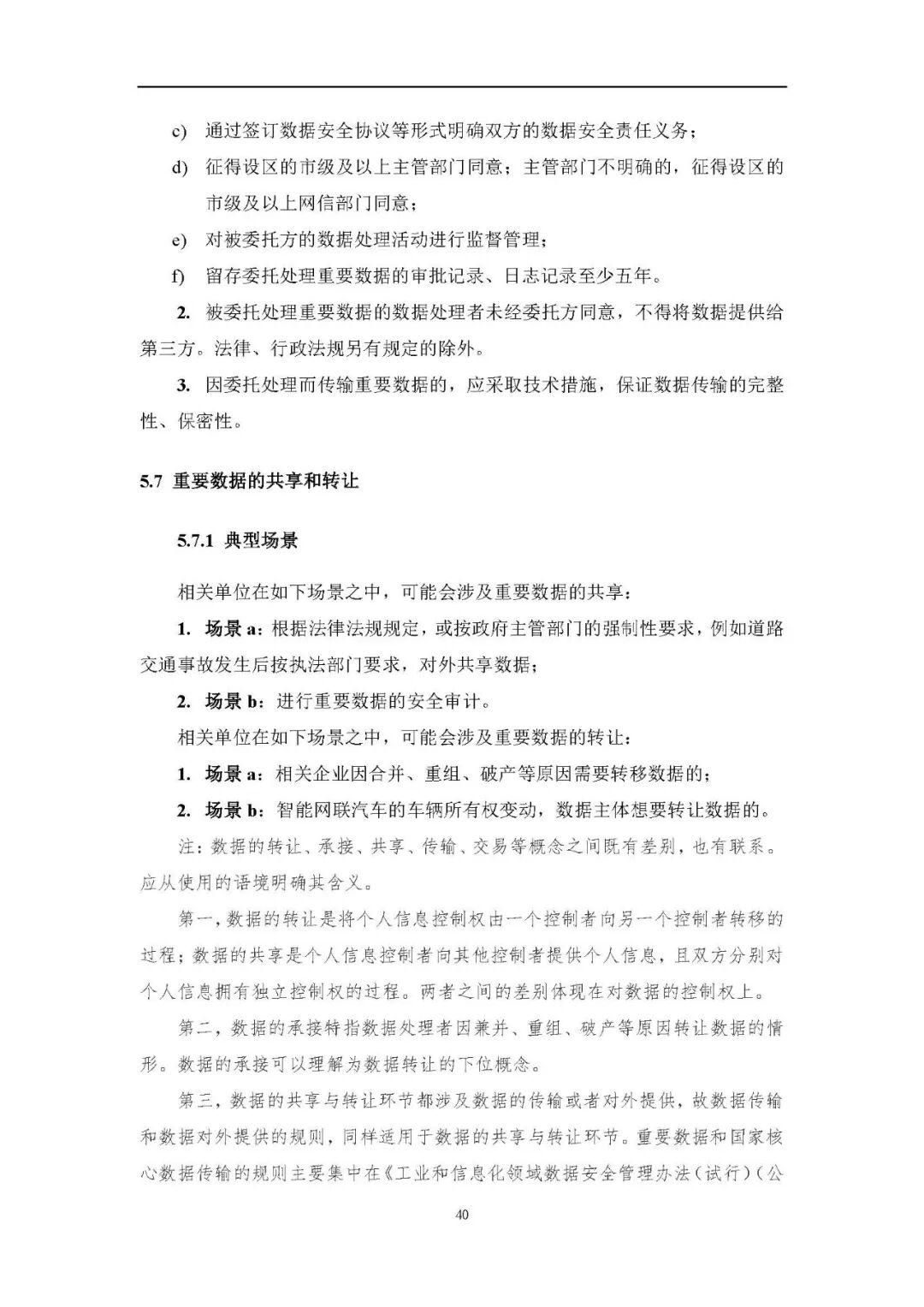
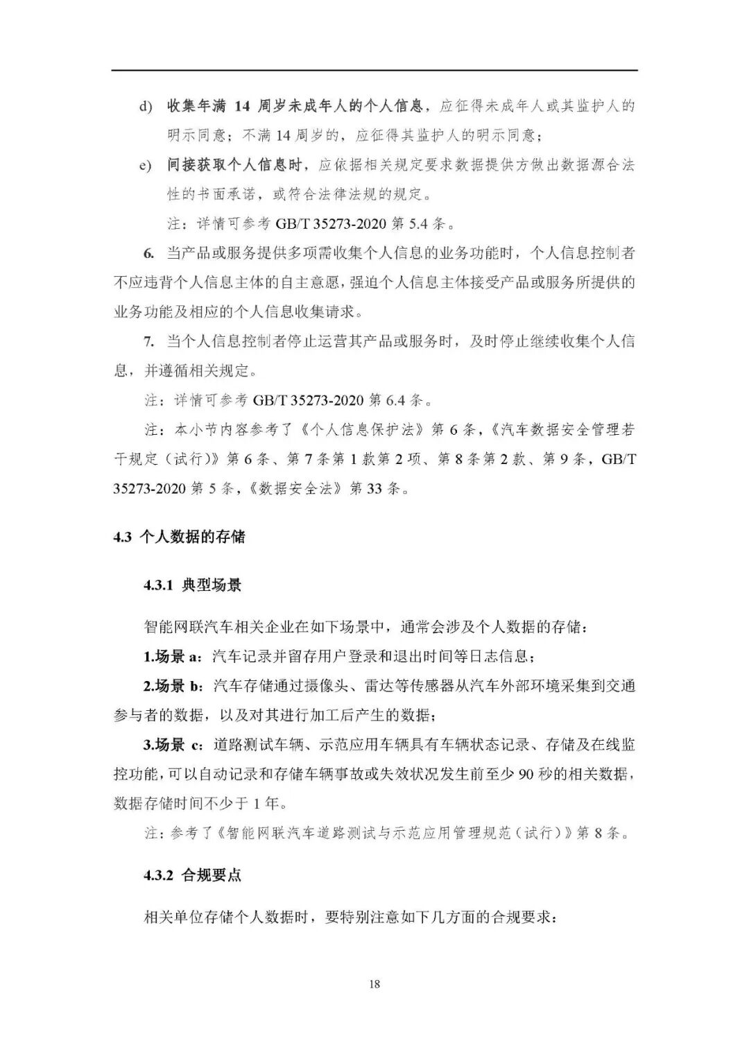
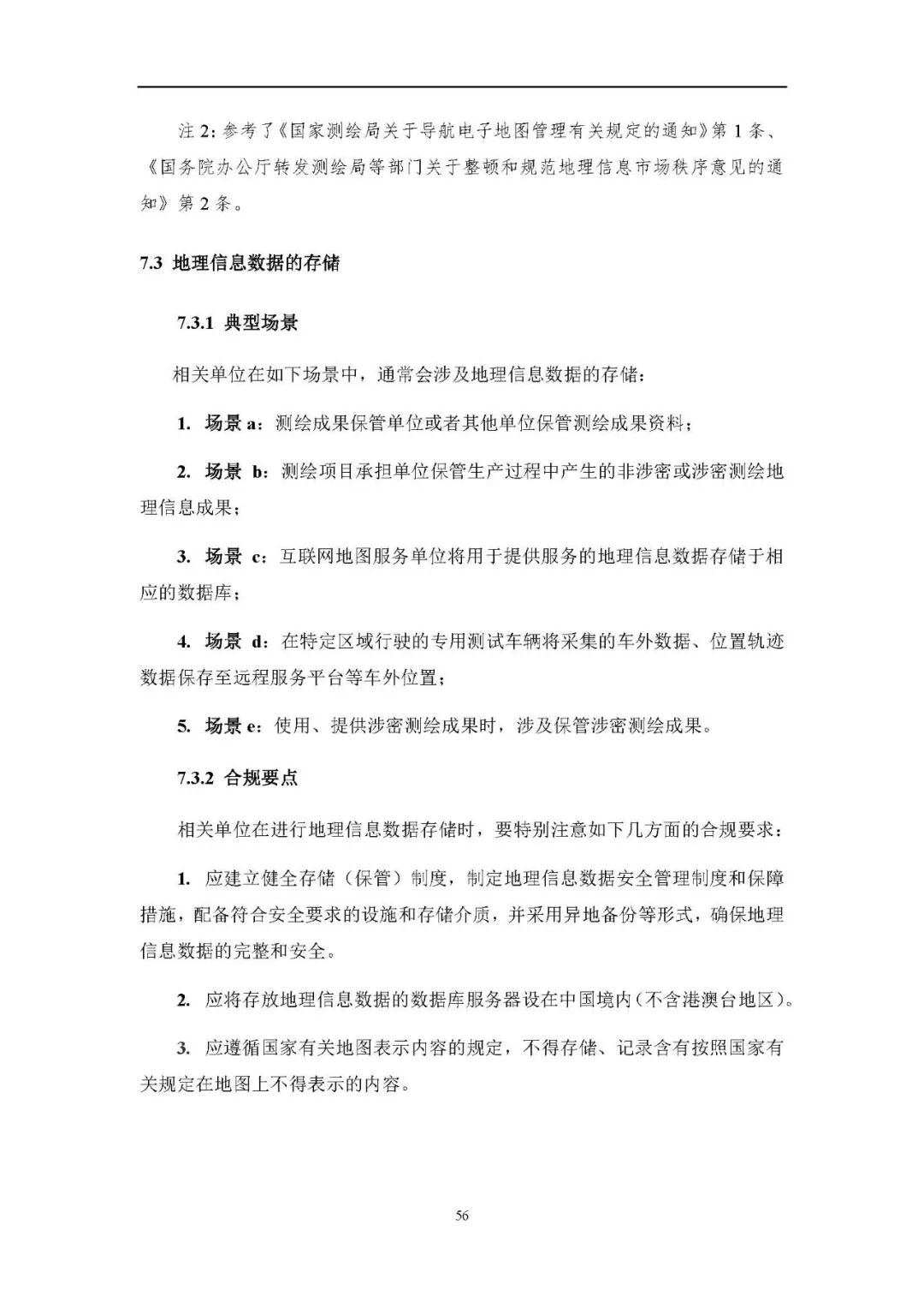
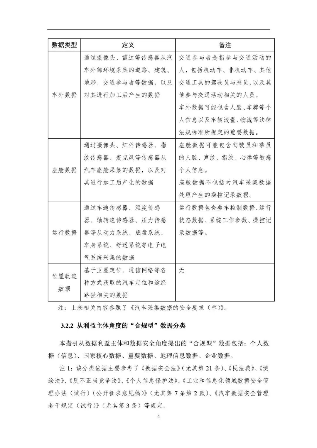
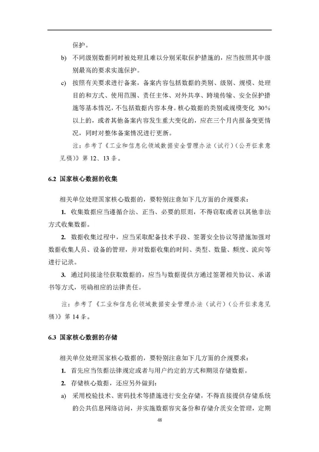
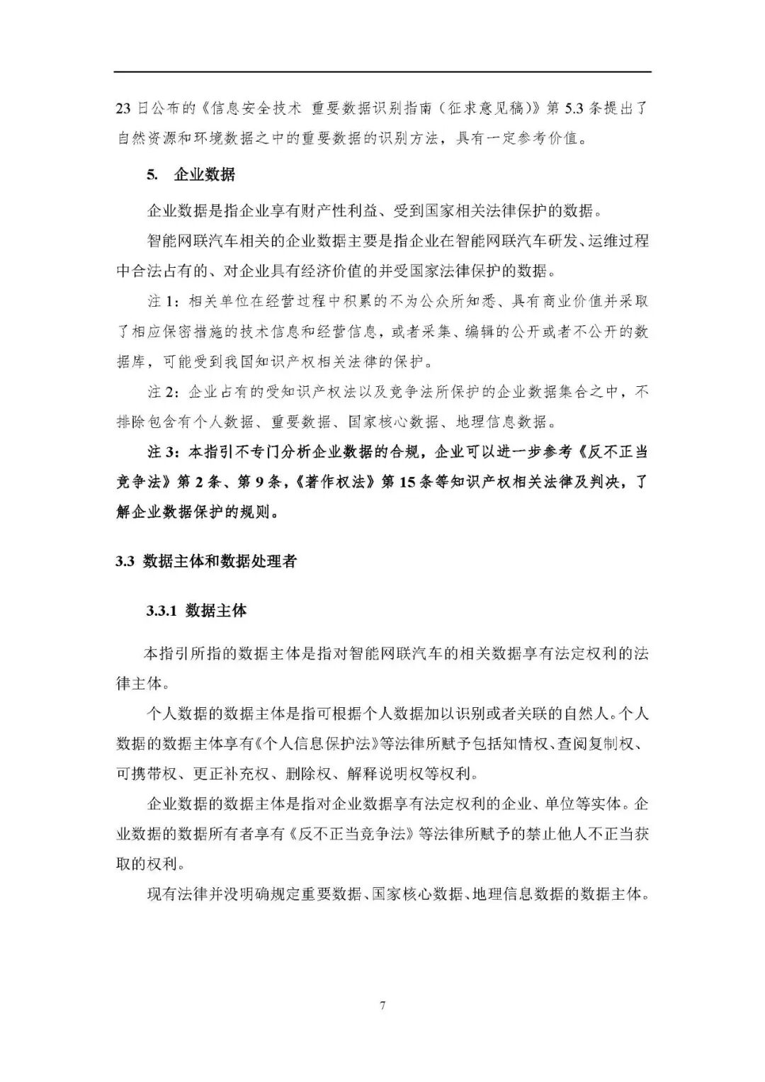
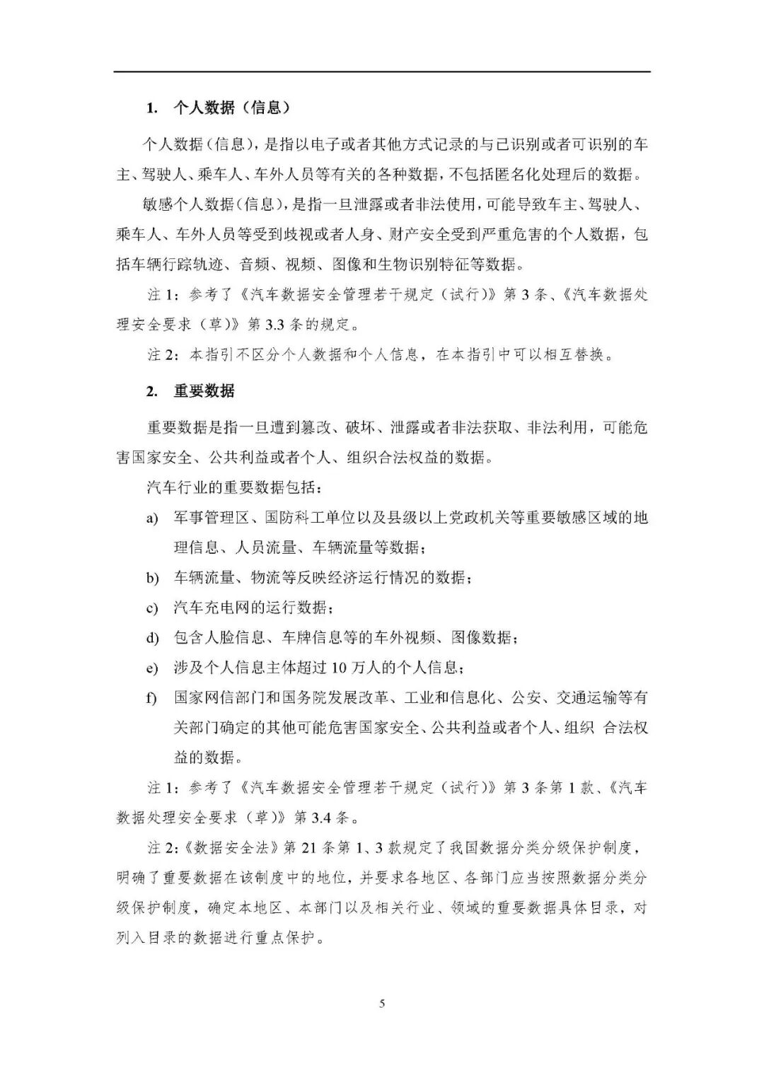
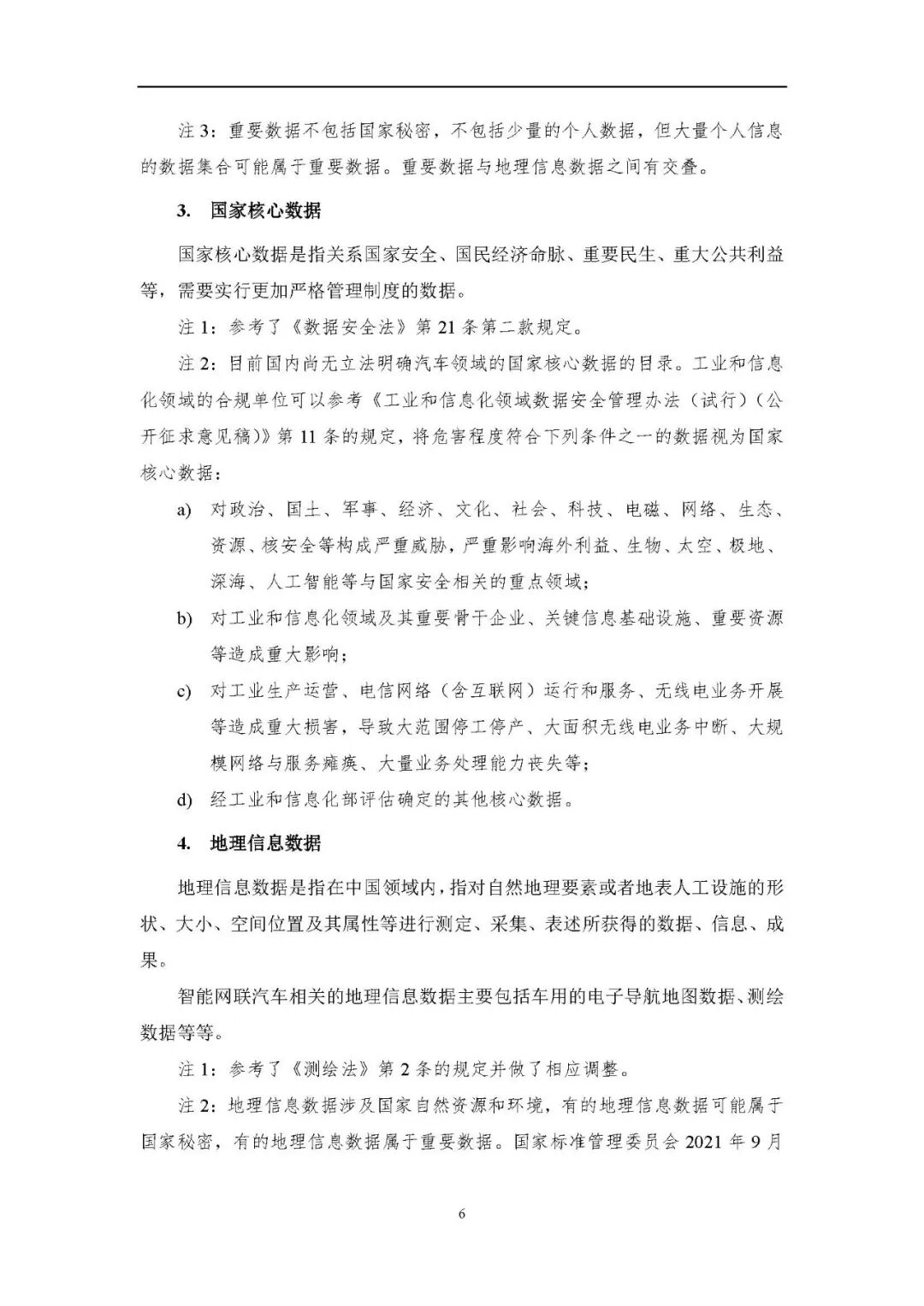
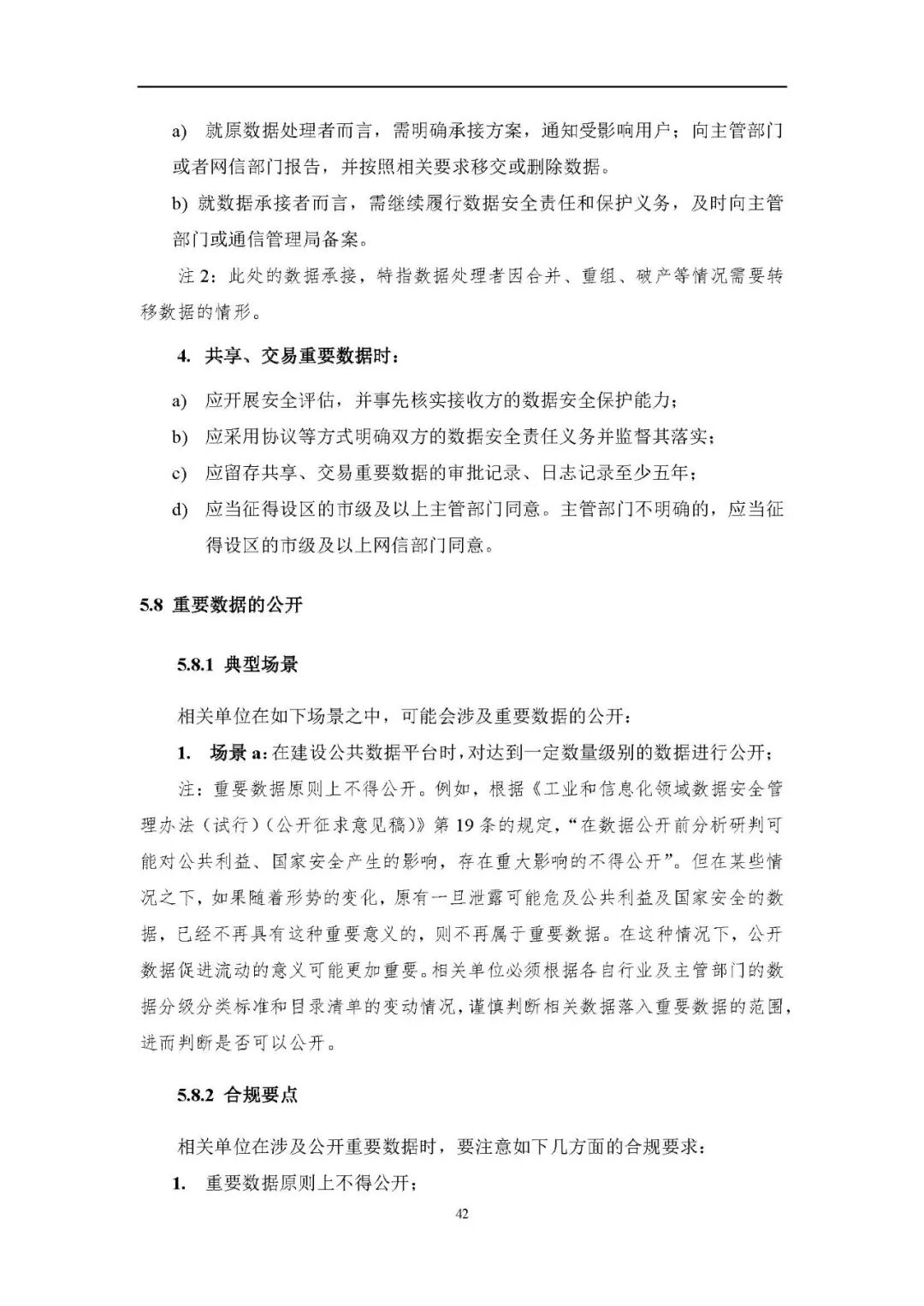
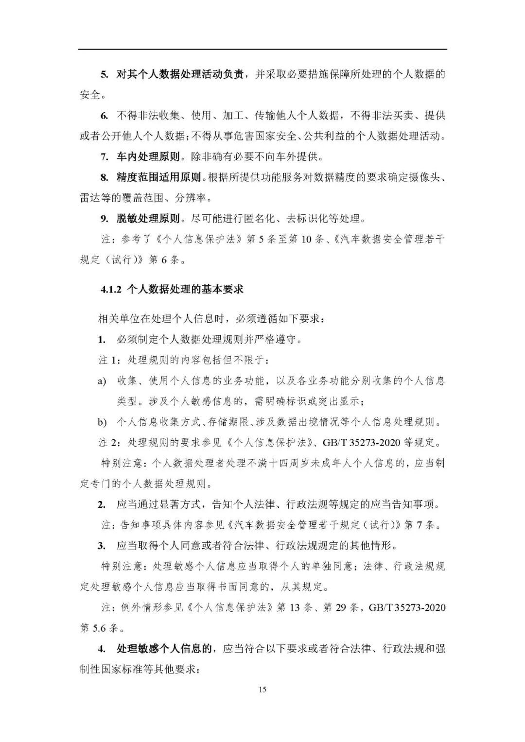
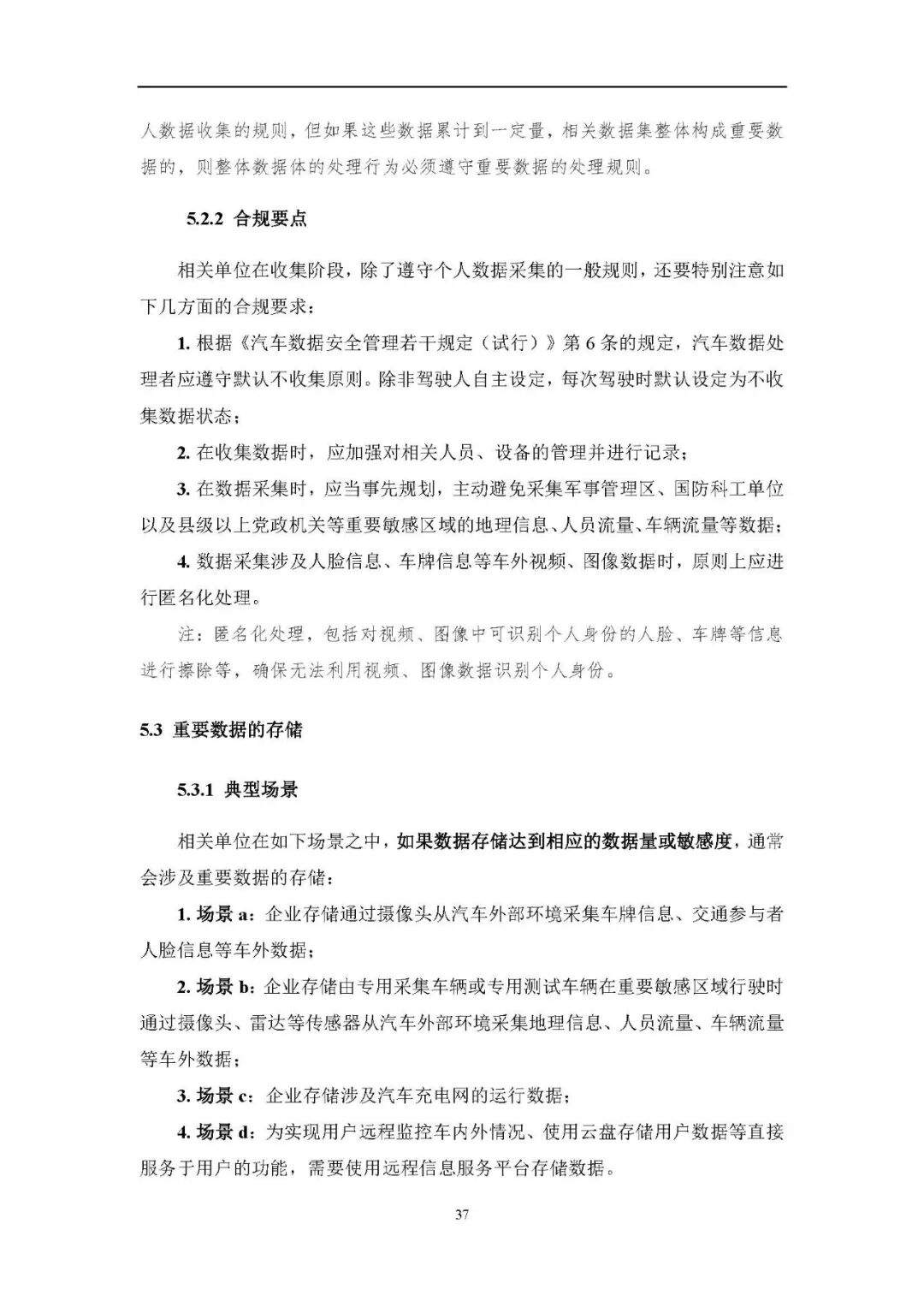
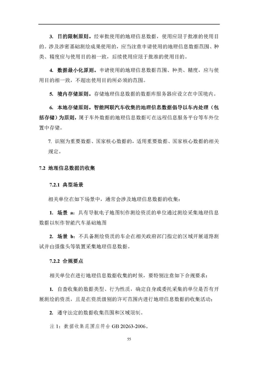
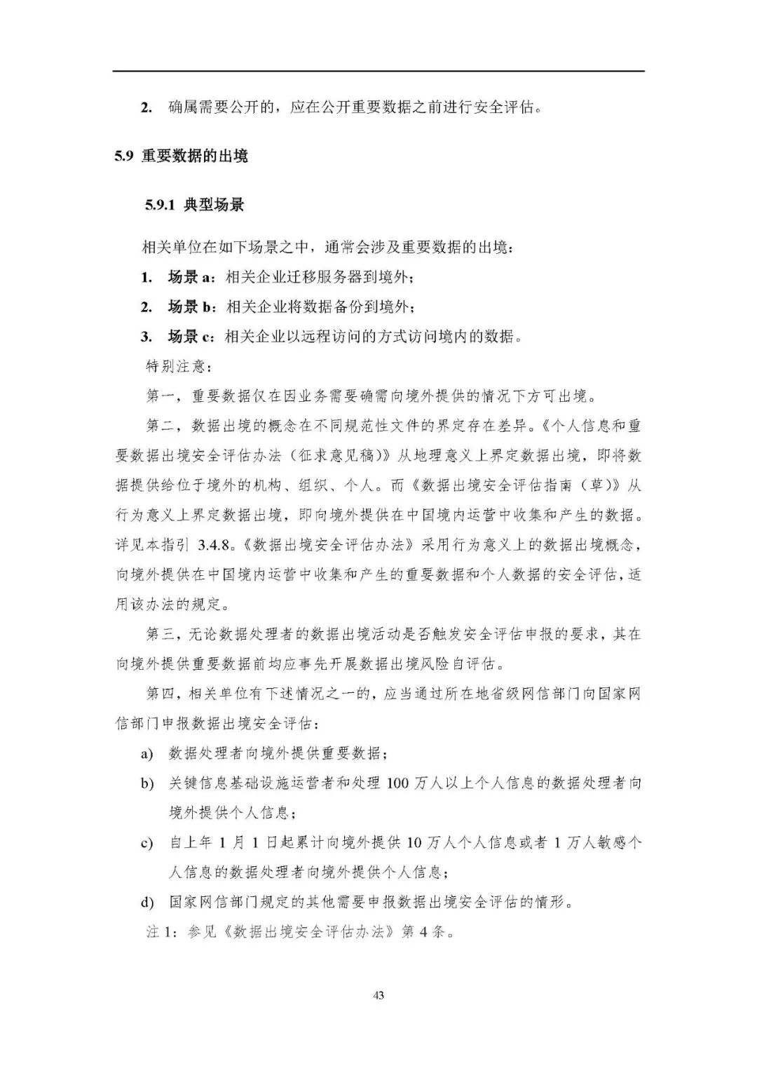
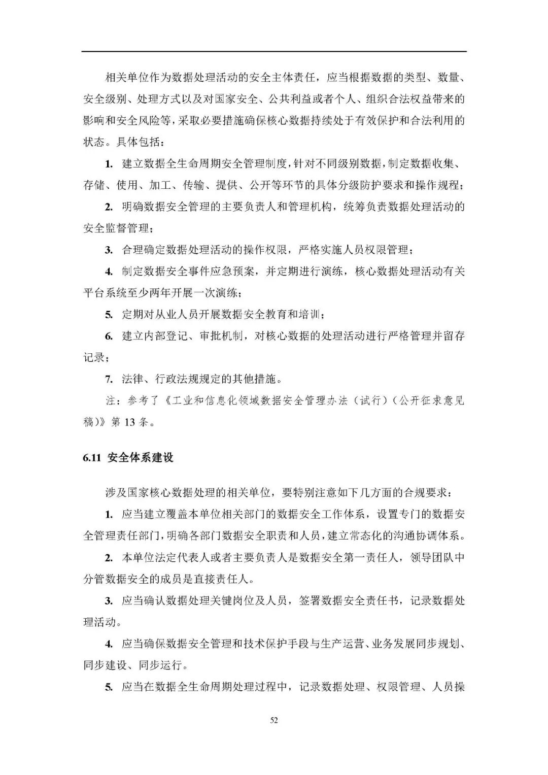
《指引》采取“数据类型-数据处理行为-数据安全管理制度”的逻辑框架,将智能网联汽车数据区分为个人数据、重要数据、国家核心数据、地理信息数据等,并逐一归纳和梳理数据合规内容。具体内容如下
![]()
![]()
![]()
![]()
![]()
![]()
![]()
![]()
![]()
![]()
![]()
![]()
![]()
![]()
![]()
![]()
![]()
![]()
![]()
![]()
![]()
![]()
![]()
![]()
![]()
![]()
![]()
![]()
![]()
![]()
![]()
![]()
![]()
![]()
![]()
![]()
![]()
![]()
![]()
![]()
![]()
![]()
![]()
![]()
![]()
![]()
![]()
![]()
![]()
![]()
![]()
![]()
![]()
![]()
![]()
![]()
![]()
![]()
![]()
![]()
![]()
![]()
![]()
![]()
![]()
![]()
![]()
![]()
![]()
![]()
![]()
![]()
![]()
![]()
![]()
![]()
![]()
![]()
![]()
![]()
![]()
![]()
![]()
![]()
![]()
![]()
点击“阅读原文”,立即下载《智能网联汽车数据合规指引(2022)》全文
![]()