联系微信:heguilvshi 领取优惠券,加入DPOHUB会员!
❑ 导 读
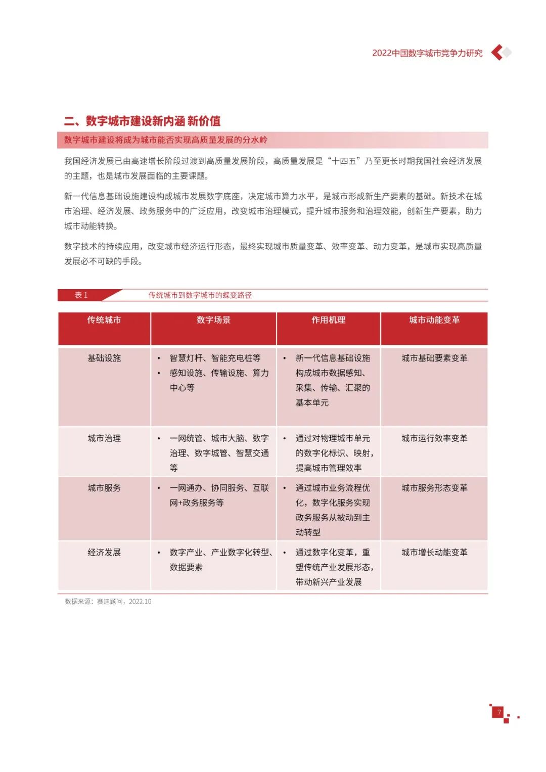
数字城市的建设旨在通过数字化技术为社会治理、公共服务等领域赋能,提升城市建设效率、改善城市运行形态,以促进城市理念升级、效能变革。
来源 | 赛迪顾问
数字城市的建设旨在通过数字化技术为社会治理、公共服务等领域赋能,提升城市建设效率、改善城市运行形态,以促进城市理念升级、效能变革。为深入推动城市数字化、智慧化发展,树立优秀的城市作为标杆,2022年中国数字城市百强研究从信息基础、城市治理、产业经济、民生服务、技术创新、低碳发展等六个方面,全面评估中国数字城市竞争力,剖析数字城市建设路径和方法,为深化中国数字城市高质量发展奠定基础。报告主要由四个部分组成,第一部分为数字城市建设新时期的背景和机遇;第二部分为全国数字城市竞争力评价的指标体系、百强榜单和百强城市特征分析;第三部分为数字城市能力解码,从信息基础、城市治理、民生服务、技术创新、低碳发展等方面分别阐述了城市各领域数字化水平;第四部分为数字城市建设典型实践,挑选各领域建设的典型城市进行案例分析。报告内容如下
![]()
![]()
![]()
![]()
![]()
![]()
![]()
![]()
![]()
![]()
![]()
![]()
![]()
![]()
![]()
![]()
![]()
![]()
![]()
![]()
![]()
![]()
![]()
![]()
![]()
![]()
![]()
![]()
![]()
![]()
![]()
![]()
![]()
![]()
![]()
![]()
![]()
![]()
![]()
![]()
每天两块钱,实时获取全球数据合规风险预警
如需印度《数字个人数据保护法》PDF版,请加入圈子免费下载
👇
招募讲师:欢迎加入DPOHUB课程平台
- 平台介绍:数据合规权威平台之一,数据法盟和数据保护官的专业粉丝超过10万,学员超过2万。
- 讲师收益:权威平台的免费宣传,塑造讲师个人职业品牌及影响力;收益共享权。
- 申请条件:只要在数据隐私、安全及治理等方面具有落地经验或理论积累,都可以申请加入。
- 授课方式:既可以是体系性课程(每讲20-30分钟),也可以是一次在线讲座(60-90分钟)。
- 申请方式:请将“简历、课程名称及大纲”发送到微信:heguilvshi 或邮箱:11535782@qq.com
![]()