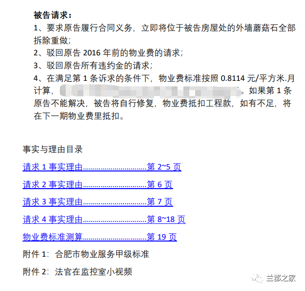
请点击上部蓝字,订阅、分享订阅号
若说美国天天处在混乱状态,那是西半球的事,想看热闹就看看,不想看就眼不见心不烦。而物业与业主之间的纠纷却是永远说不出的痛,物业不作为,乱作为,业主天天看在眼里,恨在心里,不想看都不行,除非有钱再换套房子住。但贫贱不能移啊,对于多数业主来说想换套房子还是件很困难的事。
面对不良物业,要业主主动告物业,有点难办,因物业服务扯皮事多;
物业公司并非只服务于一家业主,想解聘他还需要开业主大会;
业主能想到的办法估计只有拒交物业费了。
作为物业公司心里也苦啊,再怎么服务好,都有不满意的,都有欠费的。
面对欠费业主怎么办?终极解决方案就是对簿公堂了。
物业公司起诉,业主该如何应对?请律师吗?这么小的官司,可能律师费比物业费还高。再说了,物业官司扯皮事多,律师也不能保证有好的结果。所以就只有自己应诉了!
笔者就以自己的亲身经历,谈谈如何应对物业官司。
首先我们要确认这物业是不是真的很烂,我们不当钉子户。这事应该好确认,周围邻居就是最好的判官,说物业不好的多了,拒交物业费的多了,说明这物业肯定很烂。还有可查看物业公司的信用记录,官司多的物业,多数不是什么好物业,例如这家公司,诉讼就特别多。
然而打官司还是要讲证据的,没证据的请求绝对得不到法院的支持。
作为业主,要打官司手上总得有点证据,例如卫生不到位、乱停车、绿化不修剪、公共部位不维修,如果该物业比较烂,这些证据随时都能拍下来交法院。
这些证据不能直接证明物业服务不到位,法院大多不会采纳。为何?
从业主角度看,法院永远是偏心的。
但业主自己要想想,这些图片即使在管理得最好的小区里,都可能会被拍到。
这就是所谓的以偏概全。
那我们如何证明物业服务不到位呢?
上面的证据还是必不可少的,而且相关证据越多越好。这些证据是对物业服务的质疑!
这样,我们可以向法院申请物业公司提供合格服务的资料,以下是笔者的申请(部分),如项目经理、管理人员要持证上岗,人员配置要按规定配置,培训记录、考核记录、工作记录这些都是非常重要的管理文件,物业必须要提供,即使没有发生物业纠纷:
这就是法律规定中的举证倒置。服务是否合格,得要物业自证,而不是业主来举证他是否合格,如果物业不提供或者不能完全提供,判决会对物业不利,法官也作了相应的表示。
业主还可以通过官方检查、评比来认定物业服务达到的标准,如每年庐阳区都要举行一次全区物业评比,而且有排名,排在前36位的为一类服务(就是通常所说的甲级标准)。
还有官方的通报等行政处罚,也是物业服务不力的证据。
媒体报道曝光也是证据。
法官在小区监控室痛斥物业。
以上说的是公共服务这一块,还有的就是对个人相关服务,如屋面漏水不修,外墙不修,下水道不疏通等等,如果不到位,可直接要求物业整改,如果是索赔,那需要反诉或者另行起诉。
关于物业费违约金的主张,要看合同,我的合同中关于违约金的条款属于显失公平条款,原告当庭主动放弃,这是一大进步,据所说去年物业费的判例中还有赔违约金的。
最后讲一关键点:要充分准备,写好自己的答辩状,提出要求,写出道理,出示证据。
以上应对诉讼的方法,是否对您有帮助,欢迎留言讨论。
注:部分插图来源于网络。
我们是有底线的 😜