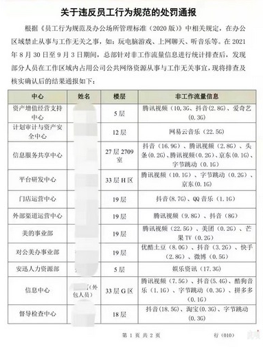
前两天,一份处罚通报在网上炸了锅,处罚书列举了员工的部门、姓名、非工作流量,引发大众热议。其中某员工在网易云音乐上听了22.5个G,数据非常显眼。
让人没想到的是,网易云借着热点上线了“摸鱼计算器” ,并表示:“摸鱼”虽好,切勿贪摸,专家说正确听歌有助于提升工作效率!
于是网友们纷纷晒出自己的摸鱼数据,甚至不少人觉得“上班不听歌,工作没动力”,你怎么看呢?
复古运动高街套装
关键词
质感、运动、街头
搭配解析
穿搭建议
经典“奥利奥法则”搭配,通过下身大面积浅灰色衬托,突出黑白配色的亮点!
力荐单品
PCLP
拼皮袖棒球夹克
这件棒球服
我狠狠爱住了
经典有型的棒球服廓形,上身贴合身型,谁穿谁显瘦!夹克采用精选棒球服面料,与袖子的皮质面料相拼接,质感层次明显,加上轻薄内胆,厚度适中,单穿既轻盈又保暖。男女都可以随便驾驭,喜欢冲就完了!
复制下方淘口令打开淘宝,或搜索框输入灰链接即可购买
■夹克(力荐)
价格:¥299¥399
1¥MNzaXxSiTTt¥/
https://s.click.taobao.com/Tjiesdu
■内搭
价格:¥89
1¥S9RpXxSR9nN¥/
https://s.click.taobao.com/E4Jesdu
■裤子
价格:¥189¥219
1¥mjwPXxSiyT6¥/
https://s.click.taobao.com/Vyznhdu
你每天的听歌时长是多少?