报告导读
投资要点
基建有需求:“三驾马车”当前优看投资
稳增长仍靠逆周期特性最鲜明的基建投资。新冠疫情影响下,20Q1经济承压,出口外贸受到影响。欧美经济体内需下滑产生的外需冲击,可能在Q2 末施压我国出口。“报复性”消费反弹并未如期而至,就业问题为当前重中之重。今年政府工作报告提出:扩大有效投资,重点支持 “两新一重”建设。
基建有项目:政策鼓励,储备项目多
基建有资金:多项并举,资金丰富
政府工作报告明确,积极的财政政策要更加积极有为。提高赤字率,发行抗疫特别国债,增加地方政府专项债券。逆周期背景下,下调铁路、公路等基建项目资本金比例。可适度刺激基建投资,带动社会资本参与,发挥杠杆效应。基础设施REITs终落地,交通基建融资渠道扩大。有效盘活存量资产,四类主体有望获益。
投资建议:布局低估值、具备中长期成长逻辑的龙头企业
主观上,经济增长有需求;客观上,基建可投资方向多、配套资金充裕,基建或迎丰收年。建议布局:
基础建设行业:中国中铁、中国铁建、中国交建;风险提示:国内新冠疫情防控力度加大;基建投资增速不及预期;基础设施REITs试点力度低于预期。
正文目录
1. 基建有需求:“三驾马车”当前优先看基建投资
1.1新冠疫情影响全球经济,贸易、消费双承压
1.2基建仍是拉动经济最有效方式
2. 基建有项目:政策鼓励,储备项目多
2.1政策鼓励,利好基建
2.2存量项目高位,新签订单增加
2.3未来可投项目多:高铁、高速、机场等未来继续释放基建项目
3. 基建有资金:多想并举,资金丰富
3.1政策支持,资金充足
3.2多行业建设资本金利率下调
3.3推进基础设施REITs试点
4. 投资建议:基建或迎丰收年,估值低位、建议布局龙头标的
1.基建有需求:“三驾马车”当前优先看基建投资
新冠疫情影响下,稳增长仍靠逆周期特性最鲜明的基建投资。5月22日,政府工作报告对前经济形势表述为:“受全球新冠疫情冲击,世界经济严重衰退,产业链供应链循环受阻,国际贸易投资萎缩,大宗商品市场动荡。国内消费、投资、出口下滑,就业压力显著加大。”当前,外需承压、国内非必需耐用品消费(汽车)下行压力大、政策对放松地产调控始终维持审慎。
今年政府工作报告提出:扩大有效投资,重点支持“两新一重”建设。加强新型基础设施建设,加强新型城镇化建设,加强交通、水利等重大工程建设。基础设施重大项目投资创造新的边际需求,是应对当前有效需求不足、提高工业企业产能利用率、促使产业链需求复苏的有力应对措施。
1.1新冠疫情影响全球经济,贸易、消费双承压
海外新冠疫情尚处爆发,世界经济增长预期下调。2019年,世界经济增长低迷,国际经贸摩擦加剧,2020年新冠疫情进一步拖累世界各国经济。国际货币基金组织4月14日发布数据,预计新冠疫情冲击将导致今年全球经济萎缩3%。
当前美国新冠疫情仍持续,二季度外贸或继续承压。1-2月份,因国内新冠疫情防控导致国内供给受限,以人民币计,出口和进口金额同比分别下降15.8%和2.3%,随着国内防控缓和,3月出口降幅收窄至3.5%,进口同比止跌回升至2.4%。4月,受海外新冠疫情爆发并持续蔓延影响,进口同比降幅达10.2%,出口超市场预期,同比增速达8.2%。截至5月22日,欧盟、日本新冠疫情蔓延势头得到缓解,美国新冠疫情仍持续蔓延。根据浙商证券研究所宏观团队5月7日外发《4月进出口数据的背后:中国出口填补国外供给缺口》一文分析:短期来看,我国对发达经济体出口回升并非是外需改善导致的,而是美欧国内供给不足,选择增加进口的权宜之计。欧美经济体内需下滑产生的外需冲击,可能在Q2 末施压我国出口。
“报复性”消费反弹并未如期而至,汽车消费4月反弹,全年或仍将下滑。受经济下行区间叠加新冠疫情影响下,2020年1-2月国内社零销售总额同比下降20.5%,3月降幅收窄4.7个百分点至15.8%,4月降幅收窄至下降7.5%。可能受新冠疫情影响居民就业和收入等影响,市场期待的“报复性”消费反弹并未如期而至。5月11日,中国汽车协会公布4月汽车产销情况:4月,汽车销售同比增长4.4%,销量结束了连续21个月的下降,同时,中汽车基于海外新冠疫情防控存在较大不确定性的现实情况,在乐观、悲观预测下,2020年国内销售或同比下滑15%、25%。
在严格新冠疫情防控措施下,二、三产业承压。工业方面,1-2月,工业增加值同比下降25.9%,随着复工复产比重逐步提升,3月工业增加值增速降幅显著收窄,回调至-1.1%,4月转负为正,实现同比增速3.9%;服务业方面,20Q1服务业用电量同比连续下滑,其中1-2月下降3.1%,3月用电量同比下降8.3%,4月同比降幅微幅收窄至-7.8%。
1.2基建仍是拉动经济最有效方式
稳就业保民生,打赢脱贫攻坚战,努力实现全面建成小康社会目标任务为当前重中之重。5月22日,政府工作报告提出:“今年城镇新增就业900万人以上,城镇调查失业率6%左右,城镇登记失业率5.5%左右。”2月,全国城镇调查失业率为6.2%,随着复工复产进程推进,3月上述指标收窄至5.9%,4月再次微幅上调至6.0%。今年政府工作报告没有提出具体的经济增长目标,而是以保障就业、抓好“六保”作为今年工作的着力点,引导逆周期政策聚力支持稳就业、保民生,支持基础设施重点项目建设,缓解中小企业经营压力,确保剩余贫困人口全部脱贫。
基础设施投资回调发力,固定资产投资降幅继续收窄。5月15日,国家统计局公布4月主要经济数据。全国固定资产投资累计同比下降10.3%,降幅较3月份收窄5.8pct。其中基础设施投资累计同比下降8.8%,制造业投资累计同比下降18.8%,房地产开发投资累计同比下降4.5%,回调幅度分别为7.6 pct、6.4 pct和3.2 pct,基建回调幅度最大。房地产销售和拿地萎缩,投资核心制约是资金来源;制造业投资最主要的制约因素在于企业主体对内外需的展望悲观。
从基建细分看,4月各子行业固定资产投资累计同比降幅均较3月较大幅度收窄。其中,公共设施管理(大市政)行业投资累计同比增长3.8%,实现转负为正,铁路、公路、水利、生态环保等4个行业投资累计同比降幅较3月分别减少12.6pct、8.1pct、7.6pct、11.3pct。随着国内重大项目全面复工和地方项目有序复工,预计基建投资将于Q2、Q3进一步发力。
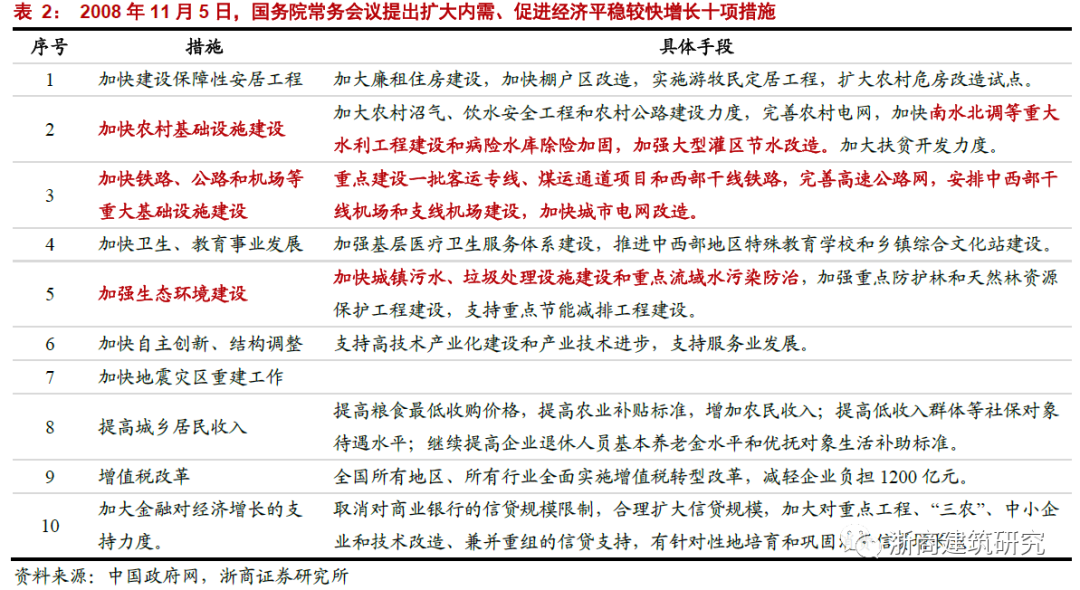
回顾2008“金融危机”,基建保就业、稳预期。在2008金融危机全面爆发前,国内GDP增速已出现放缓,增速从2007Q4的13.9%逐步放缓至2008Q3的9.5% ,2008年11月、12月我国进出口总额同比分别下降9%、11.1%,进出口同比负增长态势一直持续到次年11月。2008年11月5日,国务院常务会议提出扩大内需,促进经济平稳较快增长十项措施。2009年1月起,基础设施建设投资同比增速连续12个月保持高于40%,追加部分基建投资迅速转化为实物工作量,带动固定资产投资增长。GDP增速在2009Q1触底反弹,并在此后连续4个季度保持加快。回顾2008-2009年固定资产投资、基建投资、进出口和GDP增速走势,可以看出基建投资起到了保就业、稳预期的对冲作用。
2.基建有项目:政策鼓励,储备项目多
2.1政策鼓励,利好基建
政策鼓励之下,“交通强国”、“补短板”和“新基建”打出组合拳。2018年10月31日,国务院办公厅发布《关于保持基础设施领域补短板力度的指导意见》;2018年12月,中央经济工作会议首次提出新型基础设施建设概念;2019年9月,中央印发《交通强国建设纲要》。上述重大政策叠加下,20Q2基建领域投资规模有望进一步加大、工程立项、审批速度预计将提速。
2.1.1“交通强国”稳步推进
建设交通强国,打造“三网两圈”。《交通强国建设纲要》明确提出到2035年,基本形成现代化综合交通体系,拥有发达的快速网、完善的干线网、广泛的基础网,城乡区域交通协调发展达到新高度;基本形成“全国123出行交通圈”和“全球123快货物流圈”,旅客联程运输便捷顺畅,货物多式联运高效经济;基本实现交通治理体系和治理能力现代化;交通国际竞争力和影响力显著提升。到2050年,全面建成交通强国。
纲要高规格定位,分批次、多维度试点。纲要出台背景为十九大所提出的建设交通强国战略,将在未来较长一段时期指导我国综合立体交通规划和交通基础设施建设。2019年10月和 12月,交通运输部先后公布两批共35家单位作为试点,性质包含行政主管部门、企业(通讯、基建、航运、物流)和高校,将从行业顶层设计、智慧交通科研、基础设施建设和交通服务等4个方向分类推进,实现多方联合,打造交通强国创新机制。
省市配套方案陆续公布,加快构建立体交通体系。深圳市去年11月公布公众咨询稿,江苏、浙江两省分别于4月16、17日正式发布配套方案,四川省已于近期将《四川交通强国建设试点实施方案》上报交通运输部,其他省份和城市实施方案大多已完成初稿编制,处于征求意见期。已公布方案均围绕打造综合立体交通网(铁路、公路、轨道、民航、水运和管道)展开,布局谋划一大批交通基础设施项目,加快区域中心城和城市群建设,提升公铁水、海江海等多式联运规模,补齐农村交通基础设施网短板。据我们测算,未来15年,江苏、浙江两省仅在铁路、高速公路和内河航道项目上将投入超2万亿元。中设集团、苏交科等深耕长三角地区多年的基建设计企业,以及中国铁建、中国中铁、中国交建等建筑央企有望受益。
2.1.2“补短板”热度不减
新冠疫情之下,“补短板”热度不减。2020年1月至5月上旬,中央和相关部委就“补短板”持续发声。“补短板”配套政策或调研范围涵盖能源基础设施、医疗卫生、城市公共设施和基础设施建设等多个领域。开展方式包括前期调研、专项规划、配套资金支持和调度工程进度等多个维度。力求通过“补短板”加快推进国家规划已明确的重大工程建设,用好已下达的中央预算内投资和地方政府专项债,尽快形成实物工作量。
2.1.3“新基建”开始发力
政策层面密集表述,“新基建”开始发力。2018年12月中央经济工作会议首提“新基建”。今年以来,中央在政策层面对“新基建”密集发声,2月和4月两次政治局会议提及“新基建”。4月20日,国家发改委首次明确新型基础设施范围。4月23日,习近平总书记考察陕西期间,再次强调推进新型基建投资。4月28日,国务院常务会议对提速新型基础设施建设作出了重要部署。5月22日,政府工作报告提出,加强新型基础设施建设,发展新一代信息网络,拓展5G应用,建设充电桩,推广新能源汽车,激发新消费需求、助力产业升级。
“老基建”搭台,“新基建”唱戏,有望利好基建板块。根据国家发改委4月关于“新基建”最新表述,从行业维度看,融合基础设施、创新基础设施中与“老基建”中的交通基建、能源基建和园区基建密切相关。传统基建作为实施载体,5G、物联网、人工智能、工业互联网等新科技为其赋能,两者共同打造“新基建”。“十三五”规划中优先实施的国家重大科技基础设施建设项目,其土建部分,或为园区大市政和建筑工程、或为隧道工程。预计随着“新基建”项目不断实质性落地,基建板块勘察设计、工程总承包、建筑施工企业有望获得“新基建”中的交通基建、能源基建和园区基建等“老基建”订单。
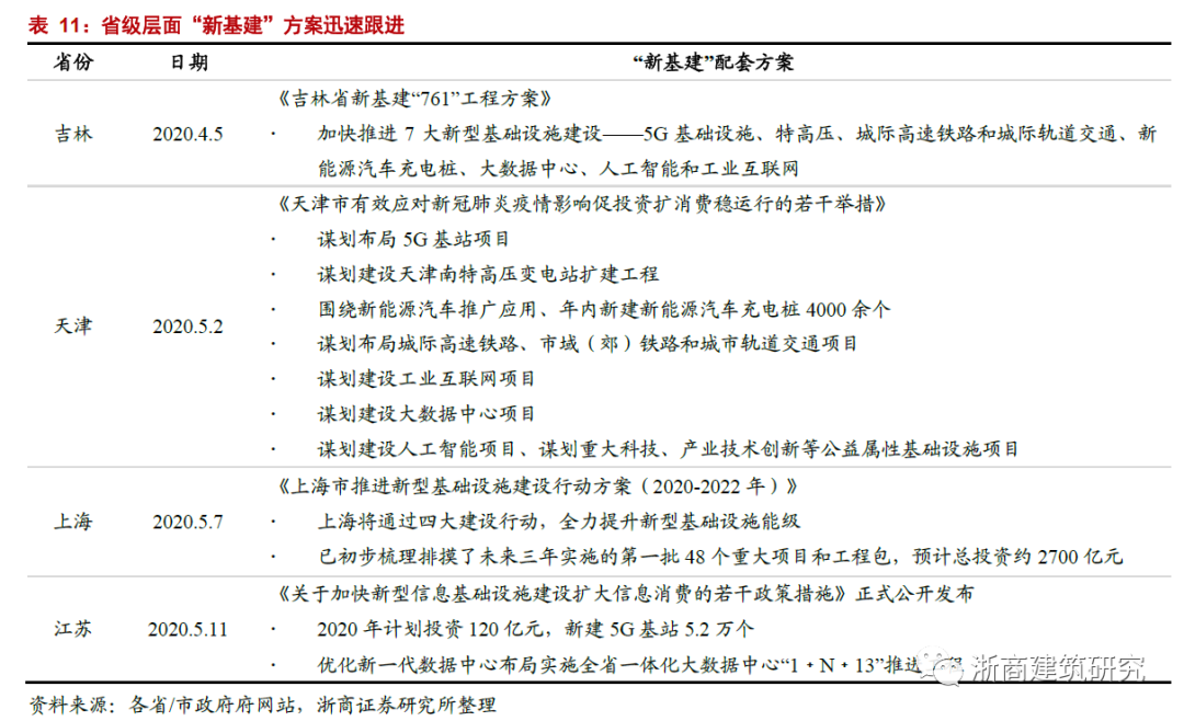
省级层面“新基建”方案迅速跟进,“老基建”仍为压舱石。2020年4月9日,吉林省率先出台首个省级新基建“十四五”方案—《吉林省新基建“761”工程方案》。新基建“761”工程从2020年开始实施,“十四五”期间完成,主要内容:加快推进5G基础设施、特高压、城际高速铁路和城际轨道交通、新能源汽车充电桩、大数据中心、人工智能和工业互联网“7大新型基础设施”建设;全面提升智能信息网、路网、水网、电网、油气网、市政基础设施网“6网”;着力补强社会事业“1短板”。新基建“761”工程计划实施项目2188个,总投资10962亿元,其中路网和市政基础设施网总投资占比2/3,“老基建”仍然发挥“压舱石”作用。
2.2存量项目高位,新签订单增加
2019在建项目已处高位,2020年度投资再度追加。截至5月22日,除湖北省外,其余各省份市均已公布2020年度重大项目投资计划。各省项目总投资超54.7万亿元,年度计划投资超10.2万亿元,从有可比数据省份看,较2019增加11.0pct。存量续建项目上,在17个公布数据省份中,12个省份存量续建数量占比超过50%,存量续建项目已处于高位。基建项目方面,在24个公布数量省份中,13个省份基建项目占比超30%,在11个公布投资额度省份中,5个省份基建投资占比超60%。四十七城规划端齐发力,轨交十万亿级市场可期。截至2019年底,我国大陆地区共有47座城市具有运营或在建轨道交通项目。当前营业总里程为6020公里,在建总里程为5919公里,至2035远景年规划总里程约2.94万公里,剩余待建里程约1.75万公里。我们通过梳理近几年轨道交通规划批复,测算出一线城市地铁单公里投资约9.2亿元,二、三线城市地铁单公里造价约7.4亿元。未来15年,保守估测轨道交通领域将陆续释放13.5万亿元建设项目,年均投资约9000亿元。勘察设计、施工、车辆装备、轨道通信等行业迎来发展机遇,有望从中获益。
2.3.4民用机场新建及扩建仍有需求
优化布局结构,加密扩能并重,民航机场建设年均释放至少300亿元项目。截至2019年底,我国大陆地区已建成民用机场238座。根据《全国民用航空运输机场布局规划》,未来将重点增加中西部地区机场数量,并实施繁忙机场扩能改造。到2025 年,新增4C级支线机场132 个,我们测算此类机场单体投资约14亿元,合计总投资约1850亿元,年均释放300亿元建设项目。此外,国际、区域枢纽机场共39座,经测算此类机场改扩建单体投资约300亿元,未来1万亿民航基建市场有望释放。中交集团(持有中国民航机场建设集团49%股权)、中设集团等少数具备民航机场设计资质企业有望从中获益。
3.基建有资金:多项并举,资金丰富
我国基建投资资金主要来源于自筹资金、国内贷款、中央财政预算内资金,各自占比相对稳定。以基建投资中占比前两位的交通和水利项目为例,自筹、国内贷款、预算内资金占比大致为4.5:2:2,专项债、预算内资金等政府资金主要起到撬动整体资金的杠杆作用。为有效应对新冠疫情,中央和部委分别从资金端和政策端加大基建投资推动力度,地方专项债规模进一步加大、基础设施REITs开展试点。
3.1政策支持,资金充足
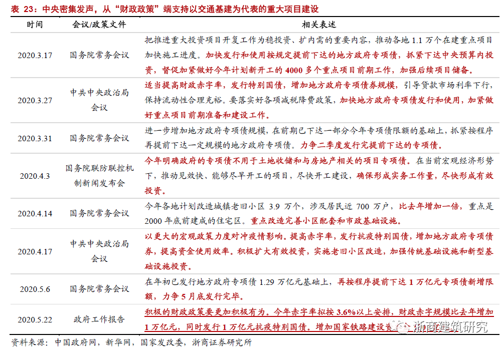
逆周期发力,财政政策更加积极有为。为有效应对新冠疫情,3月以来,中央层面密集表述推动基建投资,各部委从政策端不断释放利好,并加快配套资金就位,全力保障重大项目复工复产,扩大基建投资,加快项目施工进度,形成更多实物工作量。3月、4月两次政治局会议均提出:提高赤字率,发行抗疫特别国债,增加地方政府专项债券。5月22日,政府工作报告提出,今年赤字率拟按3.6%以上安排,财政赤字规模比去年增加1万亿元,同时发行1万亿元抗疫特别国债。
各部委配套政策陆续落地,加大对基建投资支持力度。3月以来,国家发改委、财政部、中国人民银行、证监会、交通运输部、国铁集团相继出台政策,加大基建配套资金投入力度,扩大资本金筹集渠道。
新增地方专项债同比大幅增加。据财政部5月11日公布数据,2020年1-4月,全国发行地方政府债券合计1.90万亿元,较2019年同期值1.63万亿元,增幅达16.2%。其中政府专项债券1.22万亿元,2019年同期值为0.81万亿元,发行规模同比大幅增长50.6%。5月22日,政府工作报告中提出:“拟安排地方政府专项债券3.75万亿元,比去年增加1.6万亿元,提高专项债券可用作项目资本金的比例,中央预算内投资安排6000亿元。”
地方专项债禁投棚改及土储,基建细分行业获亲睐。4月3日,财政部国务院联防联控机制举办的新闻发布会,明确今年政府的专项债不再投向土储和棚改。基础设施各细分行业新增专项债额度大幅提升,主要投向收费公路、生态环保和水利类项目。截至5月22日,收费公路、轨道交通、市政新增专项债分别为2019全年发生额度的87%、97%、203%,铁路、机场、水利、生态环保等基建细分领域新增专项债大幅超去年全年。预计上述基建细分行业下半年开工项目数将迎来高潮,催化实物工作量落地,加速形成有效投资。
3.2多行业建设资本金率下调
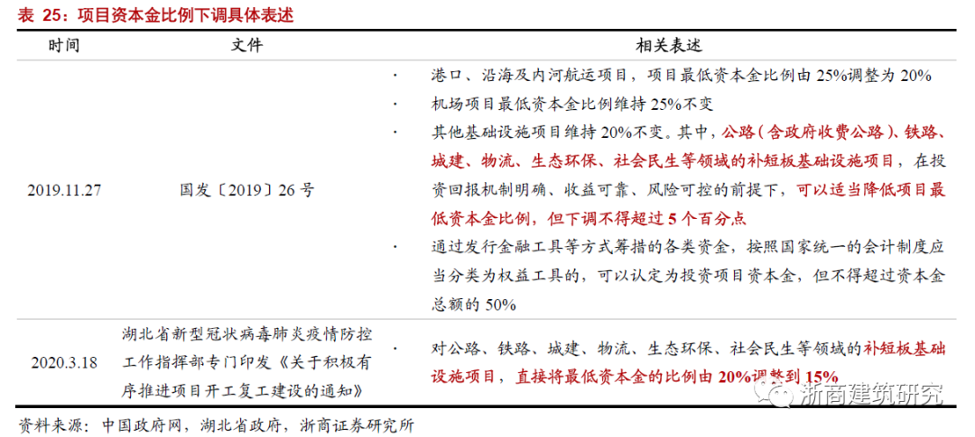
经济逆周期背景下,基建项目资本金比例下调。2019年11月19日,国务院常务会议决定完善固定资产投资项目资本金制度,降低部分基础设施项目最低资本金比例。次日,国务院印发《关于加强固定资产投资项目资本金管理的通知》,对港口、沿海及内河航运项目,项目最低资本金比例由25%下调为20%。对公路、铁路、城建等补短板领域的基础设施项目,在达到合理收益水平和较强偿债能力的前提下,允许对项目最低资本金比例20%按照不超过5个百分点的幅度下浮。逆周期背景下,下调铁路、公路等基建项目资本金比例,可适度刺激基建投资,带动社会资本参与,发挥杠杆效应。
3.3推进基础设施REITs试点
基础设施REITs终落地,交通基建融资渠道扩大。4月30日,证监会、国家发改委联合下发《关于推进基础设施领域不动产投资信托基金(REITs)试点相关工作的通知》。通知指出:优先支持基础设施补短板行业,包括仓储物流、收费公路等交通设施,水电气热等市政工程,城镇污水垃圾处理、固废危废处理等污染治理项目。
基础设施REITs有效盘活存量资产,四类主体有望获益:
1)对于基础设施运营商而言,将缺乏流动性的基建资产转证券化,盘活存量资产回收资金,继续用于新的基建项目投资,形成投资良性循环。
2)对于地方政府而言,传统融资平台的受限,加之近两年PPP监管升级,地方政府基建资金短缺,利用政府运营存量资产引入社会资本,将拓宽基建融资渠道,缓解地方政府融资的压力。
3)对于基建施工企业,基建REITs可以缓解负债端压力,优化报表。
4)对于金融市场投资者,疏通储蓄转化为投资的通道,拓宽社会资本的投资渠道,促进价值发现和资金合理配置。
4. 投资建议:基建或迎丰收年,估值低位建议布局龙头标的
自媒体信息披露声明