报告导读
本报告简要梳理钢结构各细分板块成长空间,着重从股权结构、经营模式、产能布局和组织架构等四个维度论述鸿路钢构短期、长期成长逻辑。
投资要点
2020年8月底,住建部等9部委时隔25年下发《关于加快新型建筑工业化发展的若干意见》,提出大力发展钢结构建筑。根据我们测算,2025/2030年当年,房建钢结构需求量分别接近2300/5500万吨,市场空间分别接近1400/3000亿元。2020-2030年房屋钢结构需求总量约为2.5亿吨,钢结构加工市场空间合计近1.54万亿元;桥梁钢结构短期市场需求量约1000万吨/年,市场空间约900亿元/年;立体停车库市场空间有望达到500亿元/年;设备钢结构市场需求有望随我国能源、建筑央企参与海外“一带一路”沿线国家基建投资热度提升保持高增。
钢结构加工行业龙头,产销两旺带动归母净利CAGR+33.4%
短期看:产能利用率爬坡期毛利率承压,政府补助锦上添花
随着2018、2019年新工厂陆续投产,公司钢结构产能利用率从2017年93.3%降至2019年77.7%,钢结构业务毛利率从13.6%收窄至11.8%(含装配式建筑业务),带动公司整体毛利率从15.9%收窄至2019年14.2%。由于地方政府将绿色建筑产业作为当地支柱产业予以重点支持,2013年以来,公司累计收到现金奖励或补助合计9.76亿元。根据2020年三季报,公司尚有4.45亿元以政府补助为主的递延收益有待确认,预计后续将随各基地工厂投产陆续确认,有助于增厚公司利润。
长期看:转债获批产能料持续扩张,“三步走”战略下看好长期业绩
2020年8月,公司发行可转债获批,未来所募集资金中或将有10.8亿元用于扩充钢结构产能,有望增加钢结构产能57.5万吨。2020年10月,公司以公告形式披露2021年钢结构产能将达到450万吨,产能扩张持续进行中。在梳理十大基地工厂建设进展基础上,结合公开信息,我们预测公司2020-2022年钢结构产量有望分别达到244万吨、334万吨和394万吨。在 “严管控、做市场、扩产能”三步走战略引领下,长期看,公司业绩有望持续提升。
盈利预测及估值
在充分考虑公司主业成本未来可能出现的变动、钢结构围护销量后期修复的前提下,我们预计公司2020-2022年实现归母净利润分别为7.42亿元、9.52亿元和12.05亿元,CAGR+29.2%。估值方面,一方面从PEG估值角度看:公司2019-2022年归母净利润CAGR为29.2%,按PEG=1考虑,对应2021年PE在29.2倍左右;另一方面,选取装配式产业可比公司计算2020/2021年PE均值分别25.0倍、19.4倍。公司作为行业龙头,我们认为可以享受20%以上估值溢价,对应2020年、2021年PE分别30.0倍、23.3倍。当前公司2020/2021年PE仅26.5倍、20.6倍,估值偏低。分别考虑到PEG估值和行业可比公司估值两类情况,首次覆盖,我们给予“增持”评级。
风险提示:
钢结构装配式建筑渗透率提升速度不及预期;钢材价格上涨;房地产投资增速不及预期。
正文目录
1. 政策持续加码,钢结构细分板块市场空间大
1.1政新型建筑工业化加速,钢结构保持高景气度
1.2需求端:钢结构产量稳速快增,各细分板块市场空间大
2. 深耕钢结构加工领域,“三板斧”驱动业绩高增
2.1“创业基因”+股权结构集中:团队、战略稳定,钢结构收获高成长
2.2“专业化”经营模式:聚焦钢结构加工,营运指标行业领先
2.3“扁平化”组织架构:期间费用率稳步下降,归母净利率保持平稳
3. 产能及利用率双提升,既定战略下看好长期业绩
3.1短期看:产能利用率爬坡期毛利率承压,政府补助锦上添花
3.2长期看:转债获批产能料持续扩张,“三步走”战略下看好长期业绩
4. 盈利预测及估值
4.1产能持续扩张,毛利率短期趋稳
4.2盈利预测
4.3投资建议
5. 风险提示
1.政策持续加码,钢结构细分板块市场空间大
1.1政新型建筑工业化加速,钢结构保持高景气度
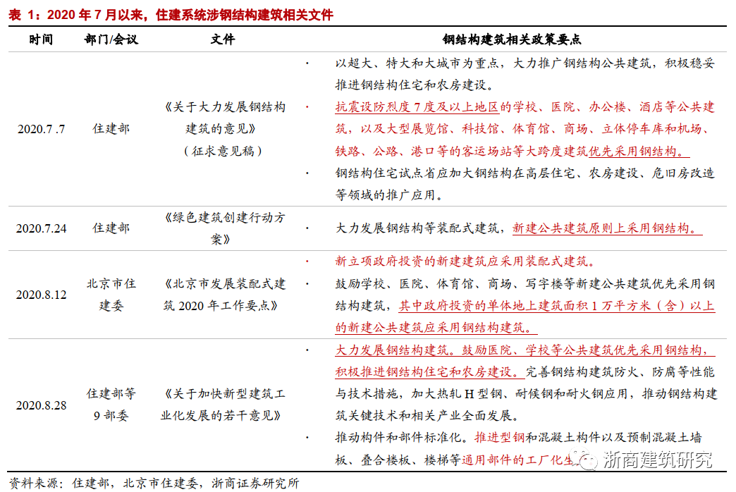
政策端驱动钢结构建筑发展。2020年7月以来,住建部及各省市住房主管部门就推动装配式建筑和建筑工业化连续发文,其中关于钢结构建筑的相关表述力度明显增强。住建部于7月7日下发的《关于大力发展钢结构建筑的意见(征求意见稿)》,提出:“抗震设防烈度7度及以上地区的学校、医院、办公楼、酒店等公共建筑,以及大型展览馆、科技馆、体育馆、商场、立体停车库和机场、铁路、公路、港口等的客运场站等大跨度建筑优先采用钢结构。”7月24日,住建部等9部委联合发布《绿色建筑行动方案》,提出:新建公共建筑原则上采用钢结构。8月12日,北京市住建委发布2020年工作要点,提出:新立项政府投资的新建建筑应采用装配式建筑,并且在1万平方米以上新建公共建筑应采用钢结构建筑。中央加码、地方细化,本轮推动钢结构建筑政策力度和广度均有所加强,我们认为继北京市之后,其他省份有望跟进。
(3) 机械立体停车库(非标大类):需求提升叠加缺口,市场成长空间巨大
人均保有量上升叠加城镇化持续推进,机动车保有量有望保持稳增。从人均指标看,2018年,我国千人汽车保有量173辆,与同期日本591辆、马来西亚433辆还有较大差距。从城镇化率角度看,2019年,我国城镇化率60.6%,距离日本、韩国同期值91.6%、81.5%分别低31.0pct、20.9pct,假设未来城镇化率按1%递增,每年将增加1400万左右城镇人口。2019年,我国私家车保有量2.26亿辆,增速稳步放缓至10.0%,考虑到人均指标和城镇化率提升,我国私家车增长空间巨大。
我国城市停车泊位缺口巨大,以机械式停车设备为基础的智能车库建设是当前城市“补短板”重点领域,短期市场空间有望达500亿元/年。据国家发改委披露,2015年,我国大城市小汽车与停车位的平均比例约为1:0.8,中小城市约为1:0.5,而发达国家这一指标约为1:1.3,停车位缺口过5000万个,到2018年,停车位缺口超8000万个。在2019年8月中央政治局会议要求实施城市停车场“补短板”、今年《政府工作报告》提出大力气解决停车难的大背景下,我们偏保守假设:受政策驱动,机械停车设备年均可消化2%的现有停车位缺口量,即160万个/年,叠加市场稳定需求约90万个/年,短期内立体机械停车位市场规模有望达到500亿元/年 。
(4) 设备钢结构:国内需求趋稳,海外市场需求有望高增
设备钢结构主要应用于火电站厂房及锅炉、石化装置、新型干法水泥窑尾等,未来市场需求变动主要取决于上述重工业行业建筑安装工程投资增速。
国内市场方面:需求趋稳
设备钢结构建安投资回顾:2009-2017年期间,炼油和化工设备制造、锅炉设备制造等建安工程投资2011-2012年高增长,2013-2017年投资体量趋于稳定;火力发电建安工程投资在2011-2016年保持较快增长,2017年大幅回落,带动2017、2018年新增火电容量分别下降5.3%、10.0%;由于国家环保政策趋紧,2012年之后水泥制造建安工程投资逐年下降。从总量及占比看,火电建安投资占比较大,2017年之前,4个建安板块对应设备钢结构投资逐年稳增,2017年因火电投资收紧带动4个板块建安投资下滑20.3%。
未来:人均用电量成长趋势有望带动火电建安投资维稳,国内设备钢结构市场需求或将保持平稳。2017-2019年,火电新增装机容量分别为4578、4119和4092万千瓦,新增容量逐渐趋稳。2019年,我国年人均用电量分别为韩国和美国51.3%、43.5%,在电力能源构成未发生大变动前提下,我们预计“十四五”期间,年新增火电建设投资将保持稳定,设备钢结构市场需求将趋于平稳。
海外市场方面:有望保持高增
各大能源类、建筑类央企在“一带一路”沿线国家和非洲国家广泛开展投资或总承包业务,国内钢结构企业主要承接其加工制作订单。2009-2018年,我国对外建筑业和水电燃气两大类投资CAGR分别为+32.0%、35.0%。2018年,建筑业对外投资增速10.4%,较2016、2017年分别回落35.3pct、5.9pct;水电燃气等基础设施投资增速34.8%,保持高速增长。随着“一带一路”沿线国家经济与我国经贸往来进一步加深,建筑业、水电燃气等基础设施领域对外投资或将继续保持高增速,受此影响,海外钢结构需求有望高增。
2.深耕钢结构加工领域,“三板斧”驱动业绩高增
2.1“创业基因”+股权结构集中:团队、战略稳定,钢结构收获高成长
专注钢结构制造近20年,拥有多项行业、专业资质,创造安徽省钢结构领域多项第一。鸿路钢构成立于2002年,主营业务为钢结构及相关围护产品生产、销售,于2007年改为股份制企业,2011年在A股上市。公司主营业务为钢结构及相关围护产品生产、销售,近几年逐步固化为以钢结构制造、销售为主,以建材生产、销售和装配式钢结构建筑工程总承包为辅的总体业务格局。公司于2006年、2012年、2014年先后获批钢结构工程专业承包一级资质、对外承包工程资质和房屋建筑工程施工总承包一级资质。2005年建设安徽省第一栋全钢结构高层建筑,2015年承接安徽省第一个钢结构装配式住宅小区。
股权结构集中,高管团队和发展战略保持稳定。从成立股份公司至今,商晓波、邓烨芳夫妇一直为公司实控人,公司股权结构保持稳定。鸿路钢构董事长商晓波先生1974年出生于浙江嵊州,早年从事建材经营、销售,后在安徽合肥从事餐饮经营,凭借敏锐的商业嗅觉,于2001年投身钢结构行业,亲历了中国钢结构行业从发展到成熟的20年。公司高管团队保持稳定,总经理、财务总监、董秘、副总经理分别于2011年、2002年、2013年、2006年入职。根据2020年中报,总经理王军民、副总经理姚宏伟两位高管开始持有公司股份。各生产基地工厂负责人多为公司一线岗位选拔,熟悉公司基本业务。“创业基因”叠加高管团队稳定,公司发展长期保持稳健。
公司主业为钢结构及相关制品加工制造、销售,钢结构行业景气度上行叠加装配式建筑政策驱动,近几年业绩保持高速增长。营收方面:2015-2019年,鸿路钢构营收从31.93亿元迅速增长至107.55亿元,CAGR高达+35.5%。从各细分业务看:钢结构业务营收CAGR+31.1%,钢结构围护业务营收CAGR+12.9%,除智能车库业务因2019年营收大幅下降导致CAGR-14.1%外,钢结构业务其余子板块营收均获得高成长,其中:建筑重钢结构、建筑轻钢结构、设备钢结构、桥梁钢结构、智能车库营收CAGR分别为+37.5%、+24.4%、+25.8%、+45.3%、+52.8%。利润方面,2015-2019年,鸿路钢构归母净利从1.77亿元增厚至5.59亿元,CAGR高达+33.4%。
2.2“专业化”经营模式:聚焦钢结构加工,营运指标行业领先
从经营模式上看,鸿路钢构聚焦加工制造环节,选择“专业化”经营模式。企业经营活动主要围绕获取钢结构订单合同开展,订单型式主要分为两类:
1)加工制作订单。公司在此类订单中只承担钢结构工厂加工、制作任务,无需负责工地安装服务。加工订单合同甲方有两类:一类是施工企业,如总包方或钢结构专业分包方;另一类是业主单位,部分订单由业主与公司直接签订,支付货款时无总包商、分包商等中间环节,一般回款较快。另有部分订单是公司与总包方组成联合体,以联合体名义与业主订立总承包合同,业主支付工程款给联合体主办人(通常为总包方),公司与总包方另立协议进行货款支付。
2)工程订单。与业主直接订立合同,公司既负责钢结构工厂内加工、制作,也负责运输和工地现场安装、指导。这类订单合同按计价方式不同分为:总价合同或工程量清单计价合同。前者适用于工程较小或工程量已较为明确工程,后者适用于工程量可能变动的大型工程或设计尚未达到施工图深度的工程。
按材料来源不同,加工订单制造模式分为两类:一类是来料加工,收费方式采用“工程量×固定制作单价”,计合理损耗的方式;另一类是公司自行外采钢材,采用“工程量×固定含税综合单价”包干收费。前一种情况下,企业无采购成本风险,以赚取加工费为主要盈利模式。后一种情况下,公司需承担钢材涨价风险,还需为部分无预付款加工订单垫付首批次钢结构材料采购费。
从产业链环节看,鸿路钢构定位钢结构加工制造商,处于市场集中度低、竞争激烈的的中游环节。鸿路钢构作为行业龙头,在交付速度和高难度钢结构件制作方面行业领先,订单结算方式和结算款支付进度能力显著强于中小型钢结构企业。2018年,我国钢结构行业产量集中度指数CR4指仅4.96,“大行业、小企业、竞争充分”是行业现阶段特点。对于鸿路钢构日常生产运营而言:
1)一方面,根据排产计划,公司常年备一定批量的钢板存货应对未来生产,此时需要预付上游钢铁企业工程材料款;
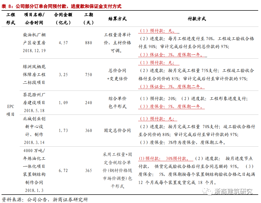
2)另一方面,各类订单均存在3%-5%的保证金尾款,一般合同会约定在工程竣工交付使用1-2年度过质保期后支付;大部分钢结构加工制作业务均有预付款;大部分设计施工总承包EPC工程订单无预付款。
因此,存货、应收账款、应付账款管控能力强弱,直接关系到鸿路钢构现金流情况和企业正常运行。基于加工制作订单较EPC工程订单在结算方式上更有利于企业及时收回账款,缩短账期,公司从2018年起逐步减少EPC等工程订单承接量,结算方式更加灵活、高效的加工订单占比快速提升。2016-2019年,公司营收迅速增加,应收账款规模保持平稳。表明公司在货款结算方面表现出色。
2015年起,鸿路钢构逐步加大钢结构加工订单承接体量,新签钢结构加工合同额占比和钢结构业务(含装配式建筑业务)营收占比双升。从合同金额占比看,公司当年新签钢结构加工制作订单合同金额占比从2017年67.8%迅速提升至2019年92.4%,2020年上半年,公司新签钢结构加工制作订单合同金额占比高达99.0%,工程订单业务占比逐年下降。从各项业务营收规模看,2016-2019年钢结构业务和装配式钢结构建筑业务营收合计分别为29.13、43.22、72.53和98.90亿元,CAGR+50.3%,实现连续3年扩张,营收占比从2016年 80.4%的低位迅速提升至2019年92.0%,20H1进一步提升至94.0%。
随着加工订单占比提升和对下游客户话语权增强,公司营运能力提升显著:
1)存货和应收账款方面:2017年起,鸿路钢构凭借有竞争力的定价策略和快速交货能力,承接了大量加工制作订单,此类订单通常工期要求紧、加工数量大,带动公司存货周转率从2017年1.5提升至2019年2.2,存货管理处于行业领先水平。随着钢结构行业景气度提升,公司获取的中小型体量的加工订单一般均有预付款,按月结算的付款机制叠加严控赊销、加大客户端回款力度,公司应收账款周转率从2015年底部1.9迅速提升至2019年6.5,在5家头部上市钢结构企业中排名第一。
2)应付账款方面:我们观察到在对下游议价能力提升的同时,公司应付周转率从2015年4.0迅速提升至2019年8.3,而其他4家钢结构企业应付周转率保持相对平稳,基本在2.5~3.5区间内。这一指标变动表明鸿路钢构对上游钢材供应商采购款结算速度显著加快,我们认为主要有两个原因:一是随上游钢铁行业景气度提升,采购偏刚性,赊销政策收紧;二是公司主动采取现款现货形式,降低供应商垫资带来的财务成本,并利用大宗采购获得出厂价优惠,获得原材料低成本竞争优势,使得产品定价在市场上获得竞争优势。
3)从净营运周期看,公司总体营运效率得到有效提升。2015年,公司净运营周期为460天,此后随着存货和应付周转率大幅提升,存货和应收周转天数相应降低,2019年降至175天,与以工程订单业务为主导的精工钢构和东南网架基本持平。
营运能力提升带动公司经营性现金流显著改善。2012-2015年,公司现金流量净额曾有3年为负,2015年起,工程订单合同额占比逐步下降,具备首付款到位快、过程款固定周期结算的加工订单占比稳步提升,表现在收入确认方面, 2016年起,公司经营性现金流量金额开始回正,2018年,经营性现金流量净额提升至15.8亿元;由于加大原材料采购力度以应对大额加工订单带来的钢材耗用需求,公司2019年材料采购支出较2018年增加28.6亿元,当年经营性现金流量净额下降至8.7亿元。
2.3“扁平化”组织架构:期间费用率稳步下降,归母净利率保持平稳
鸿路钢构的公司组织结构由“三级架构”调整为“扁平化”架构。
2014年以前,公司采取“总部-事业部-工厂”三级管控模式:按照“集中决策、分散经营”的原则进行公司生产经营管理:
公司总部定位为服务型平台,只保留战略决策、采购、资金调配、实施监控和高层人事权等重大全力;
各大事业部获得一定授权,负责组织下属工厂生产经营活动,承担组织营销、研发、生产经营活动,与执行集团战略目标的在生产销售、服务等环节自成系统,自负盈亏;
各事业部下的工厂也具有一定的管理权限,承担生产任务和执行精英计划的职能,承做单一产品业务。
2014年以后,公司按照“扁平化”原则完成组织架构调整,按照“集中决策、垂直管理”的原则进行公司生产经营管理:
总部设置生产管理中心,统筹商务技术、决算、采购、物资、详图、生产调度、财务、资金、研发等管理部门;
各工厂仅负责钢构制造,各工厂业务板块取决于公司订单和产能调配需求,同一个工厂拥有多类生产线,生产不同用途的钢结构产品;
在常设组织架构外,以生产协调平台(由商务、营销、生产调度、工厂厂长)统筹各工厂生产,组成,以确保快速组织生产,更好地服务客户,打造企业品牌。
从费用端看,凭借“扁平化”组织架构,公司总部对各生产基地内工厂实行重度垂直管理,在新工厂密集投产情况下,期间费用率不断下降。2014年公司完成组织架构改革,取消事业部层级,总部对各工厂统一进行调度管控,减少了沟通成本和生产经营成本,业务规模显著扩张背景下,公司销售、管理成本增速显著低于营收增速,财务指标端表现为公司期间费用率持续降低:2015-2019年,公司期间费用率从13.1%逐年减少至7.4%,其中管理费用率从2015/5.6%降至2019/2.2%,销售费用率从2015/3.3%降至2019/1.8%,财务费用2015/4.4%降至2019/0.6%。
从利润率看,期间费用率大幅下降叠加各基地所在地政府对绿色建筑产业的持续性补助,公司扣非净利率和归母净利率保持稳增。2017-2019年,公司扣非净利率从2.1%稳步提升至4.2%,在此基础上,在以政府补助为主的非经常性损益平滑下,2016-2018年,公司归母净利率从2016年的4.0%稳步提升至5.3%,2019年以5.2%基本持平。
3.产能及利用率双提升,既定战略下看好长期业绩
3.1短期看:产能利用率爬坡期毛利率承压,政府补助锦上添花
鸿路钢构产能集中布局于中、西部地区十大生产基地,用工易、政策优、原材料购入便利是选址时的主要考量因素。公司在中、西部地区4个省份共计10处基地进行工厂布局。安徽生产基地作为企业总部所在地,除深度覆盖安徽本省市场外,还可有效辐射至上海、山东、浙江等华东地区其他省份;湖北、重庆和河南基地可以分别辐射华中、华南和河南省内市场。公司十大基地均位于县级行政区,人工、土地成本较低且产业劳动力充足,政府对装配式建筑产业支持力度足,降低投资成本同时,提高毛利增厚业绩。
产销两旺背景下,公司产能持续扩张。2016-2019年,公司钢结构产量从70万吨提升至187万吨,CAGR+38.5%,产销率始终保持在98.0%以上;产能从91万吨扩张至240万吨,CAGR+38.2%。随着安徽省内和重庆、湖北等基地陆续扩建或新投资设立工厂,公司产能利用率从2016年77.2%提升至2017年93.3%,随着2018、2019陆续有新工厂投产,产能迅速扩张背景下, 2019年产能利用率降至77.7%。
产能快速扩张叠加产能利用率降低,公司钢结构业务毛利率承压。2016-2019年,公司发展重心逐步转移到钢结构加工制作业务方面,高毛利率的工程业务逐步收缩。受钢结构产量迅速提升带动,公司吨钢结构折旧摊销稳步降低,规模效应凸显。但由于钢结构加工业务毛利率普遍低于工程业务,公司钢结构业务总体毛利率随加工制造订单占比提升而有所下降,从18.6%收窄6.8pct至11.8%。
我们分析后认为:新增产能尚未达到满产状态,营业成本增加拖累部分高营收占比业务的毛利率。从业务细分看,产能扩张幅度最大的建筑重钢结构、轻钢结构、设备钢结构、空间钢结构、桥梁钢结构细分业务毛利率下降较多,其他细分业务毛利率总体平稳。我们分析系因2017-2019年,各新设基地集中投产了一批建筑重钢、桥梁钢结构等中高端产品生产线,新增加产能拉低产能利用率。未来随着产能利用率稳步提升,生产线和工人“磨合期”结束,毛利率有望趋稳回升。
2013至2020年9月上旬,公司投资所在地政府陆续给予投资补助和产业奖励,累计9.71亿元,均为现金补助或奖励。从年份看,集中于2017-2019年区间;从地域看,涡阳县给予6.44亿元补助,在公司十大基地中最高。根据2020年三季报,公司尚有4.45亿元以政府补助为主的递延收益有待确认,预计后续将随各基地工厂投产陆续确认,有助于增厚公司利润。
3.2长期看:转债获批产能料持续扩张,“三步走”战略下看好长期业绩
可转债获批,产能扩张提速有保障。2020年8月18日,鸿路钢构公开发行可转换公司债券的申请获证监会审核通过。在获批可转债募集金额中,拟投入10.8亿元用于扩充安徽涡阳基地和湖北团风基地产能。根据公开披露信息,上述项目工期18个月,在工程建设按时序推进情况下,2022年下半年有望投产,预期将增加钢结构产能57.5万吨,营收和净利润有望分别增厚34.28、1.89亿元。
钢结构景气度上升背景下,产能、市占率为王。结合公开披露资料,我们将公司中长期战略总结为“三步走”:
1)严管控。凭借基地集中管控、采购的管理端优势,降低钢结构吨成本,获得毛利提升,保持市场竞争力。
2)做市场。利用快速交货能力和相对市场有竞争力的价格获取更多加工合同订单;
3)扩产能。产能利用率和市场占有率双升情况下,利用超额业绩奖励,增加资本开支,扩大公司产能。
鸿路钢构以交付速度和价格抢占市场,以产能扩张带动业绩增长,以管理效率提升利润水平,结合可转债落地增强产能提升确定性,有望不断加深钢结构加工业务护城河。长期看,公司业绩有望持续提升。
4.盈利预测及估值
4.1产能持续扩张,毛利率短期趋稳
作为国内最大的钢结构加工制作商,鸿路钢构钢结构主业成长速度迅猛。在行业景气度提升大背景下,公司聚焦钢结构加工主业,迅速扩充产能并具有持续充足的在手订单,市占率从2015年0.92%稳增至2018年2.11%,2019年钢结构产量达到186.5万吨。
产销量预测:根据公司最新公告,鸿路钢构在建及已经完成建设的共有十大生产基地,全部建设完成后厂房面积将达400-450万平方米,确立了2021年底达到450万吨的年产能扩张目标。在梳理十大基地工厂建设进展基础上,结合公开信息,我们预测公司2020-2022年钢结构产量、销量数据如下:
销售经营端:近五年钢结构业务(含装配式建筑)经营情况回顾。2015-2019年,公司钢结构产能迅速增加,钢结构业务呈现产销两旺的经营格局。量方面看,钢结构产量、销量年复合增速分别为33.75%、31.85%。2019年,公司钢结构产能约240万吨,产量达到186.50万吨,同比增加29.88%,20H1受疫情上年半产量达到92.25万吨。吨毛利方面,2017年由2016年785元/吨大幅下降至652元/吨,2017-2019年基本在660元附近波动。从招股书披露的成本结构看,钢结构业务生产成本中,材料费用超85%,能源动力费占比不足5%,其他成本大致10%左右。短期看,随着新厂房不断投产,公司钢结构毛利率维稳;随着厂房新、扩建基本结束,公司钢结构产能利用率爬坡料将加速,我们预计2022年起,公司钢结构业务毛利率将进入提升通道。
4.2盈利预测
产能扩张背景下,我们充分考虑公司钢结构主业生产成本构成三要素:原材料、人工和能源动力未来可能出现的变动,以及钢结构围护销量后期修复。2015-2019年,公司钢结构(含装配式建筑业务)销售单价CAGR+4.68%,预计未来一段时期受政策持续催化,国内钢结构市场需求或将保持旺盛,我们偏保守假设未来3年公司钢结构销售单价年增速2%。在产能利用率爬坡背景下,预计毛利率短期不会有较大提升。我们预计2020-2022年,公司分别实现营业收入135.38亿元、182.06亿元和216.10亿元;实现归母净利润7.42亿元、9.52亿元和12.05亿元,同比分别增长32.74%、28.30%和26.58%。
4.3投资建议
一方面,从PEG估值角度看:国内钢结构行业尚处于“大行业、小公司”发展格局,鸿路钢构作为龙头公司,业绩具有成长性。根据我们所作预测,公司2019-2022年归母净利润CAGR为29.2%。若按PEG=1考虑,我们看2021年PE在29.2倍左右,按当前市值计算2021年对应PE仅20.6倍,对应PEG=0.7<1,估值偏低。
另一方面,从可比公司角度看:鸿路钢构属于钢结构、装配式行业龙头,我们选取装配式产业可比公司精工钢构、华阳国际、中铁装配,计算2020/2021年PE均值分别25.0倍、19.4倍。鸿路钢构作为行业龙头,我们认为可以享受20%以上估值溢价,对应2020年、2021年PE分别30.0倍、23.3倍,而当前公司2020/2021年PE仅26.5倍、20.6倍,估值偏低。
分别考虑到PEG估值和行业可比公司估值两类情况,首次覆盖,我们给予“增持”评级。
5.风险提示
1、钢结构装配式建筑渗透率提升速度不及预期;
2、钢材价格上涨;
3、房地产投资增速不及预期。
沟通交流
欢迎联系浙商交运建筑团队
匡 培 钦 13636563134
耿 鹏 智 18518492358
自媒体信息披露声明